期刊详情
查看往期
期刊目录
2021年10期
编者寄语 |
谁能赢到最后
近期,社区团购行业正在经历一场暴风骤雨。7月7日,有过8轮融资、估值超10亿美元的同程生活宣布破产。3周后,另一家知名企业食享会也“人去楼空”。其他巨头如十荟团、美菜网等纷纷大规模裁员,关停多个高亏损地区的业务……短短一年多时间,社区团购就从热火朝天演变成一地鸡毛,仿佛共享单车大战的戏码重演。面对这样疯狂而又戏剧性的乱象,面对资本和人力的巨大浪费,企业界需要从中吸取什么教训?我们怎
拆文 |
拆文
前瞻思维 一个领导人的“六面体” 22 本·伦肖(Ben Renshaw) 我们大多数人从儿时开始,获得奖励与认可的依据都是“做了什么”,从孩提之时的牙牙学语,蹒跚习步,到读书期间的考试得分、工作后的完成业绩目标。长此以往,我们忘记了人之为人,重点在于“成为什么样的人”,而非“做成什么样的事”。如果眼睛只是紧盯着一桩一桩的任务,那么人性就容易丧失,人会变得机械刻板、急功近利。 在这个复杂多
前瞻思维 |
一个领导人的“六面体”
我这一生都在被“有所作为”的信念驱使。我从小在世界著名的耶胡迪·梅纽因音乐学校(Yehudi Menuhin School)学习,它坐落在英国乡村翠绿的山野之间,是许多怀揣音乐梦想的少年的学习圣地。我当时渴望成为小提琴家,每天练琴4~6小时。我拉得不错,但这很功利、机械。我始终觉得少了点什么。为了找寻可以点燃内心激情的火花,我放弃了音乐学习,一头扎进了个人发展的世界。我再次发现自己想“做”大事,我
新零售商业评论 |
谁能颠覆传统理发店
走进理发店需要做好心理建设,大家心照不宣。 女人们赌运气,发型师对“修一下”的理解,是不是和自己有着南非大峡谷一样的鸿沟;男人们站在店门口嗫嚅着,大概率是不能接受,只是稍微修剪,怎么就敢收近三位数的价钱。 传统理发店的经典话术“办张卡吧”“要不要做个护理”,以及尬聊开场“你是哪里人”,也总能精准踩中当代社恐的雷点。 一批人率先逃离。 2014年起,国内出现一批以快发、星客多
新零售商业评论 |
网红水果诞生记
“哇,好甜啊,水分很多;口感跟车厘子差不多,但果香味更重,而且更新鲜;再来一颗……” 视频里,自称“非专业美食测评师”的吾大强一口气吃掉了6颗大连美早樱桃后,发出了感叹:“啥时候我能实现樱桃自由?” 打开吾大强在抖音的主页,火腿甜瓜、奶油蟠桃、牛奶凤梨、手剥西瓜、水晶金西梅……各种新奇水果的测评,为吾大强收获了大批观看量和点赞。 如今,水果早已成为人们饮食中的重要组成部分。根
新零售商业评论 |
你家乡的特色美食正在速食化
在外打工,你最挂念家乡的什么? 辽宁抚顺的汉峰远在武汉工作,虽然已经适应了当地的饮食,但到了深夜,他仍时常怀念家乡食物的味道。用他的话来说,没有什么比家乡的美食更能带给他慰藉了。 最让汉峰牵挂的家乡美食是“麻辣拌”,做法和麻辣烫相似,不过是在食材煮熟后沥干水分再加上醋、糖、花生碎、辣椒等调料拌制。麻辣拌是抚顺人在麻辣烫的基础上改进的,在当地非常受欢迎。 在武汉,想要吃到正宗的
案例复盘 |
安之酸:在下沉市场破局
智研咨询发布的数据显示,2019年,中国美容美发行业市场规模达到3,512.6亿元,同比增长4.5%,预计2022年市场规模将突破4,000亿元。目前,美容美发行业的从业者达到2,700万人。在过去20年的高速发展中,美容美发产业的终端诞生了永琪、文峰、富源、星客多、菩叶等一系列连锁品牌,同时也涌现出众多各具特色的单体店。 随着行业规模不断扩大,整个行业开始呈现连锁化、品牌化、技术化和正规化的发
专题 |
什么是真正的长期主义
近两年,长期主义成为最流行的术语之一,更成为一种企业经营与管理的时尚,与之相关的词语还有“做时间的朋友”“时间的玫瑰”“滚雪球”等。然而,很容易看到,关于长期主义的言论笼统者居多,经常囫囵地使用,甚至仅仅作为一种标签,真正系统、直接地剖析其概念内涵、核心逻辑的研究非常少。这样的情形无疑是非常不利的,人们会浮在概念的表面,轻率地谈论,而无法在思维和行动上做出切实的践行,有时还会因为它的过度流行反倒成
专题 |
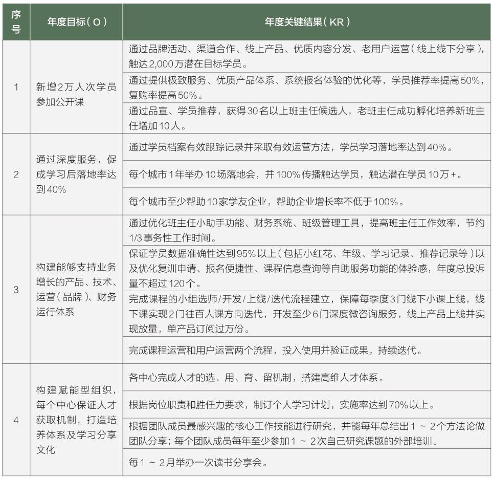
高维学堂怎么用好OKR
疫情危机下,在家办公、远程办公成为热门话题。 高维学堂是线上远程办公模式的国内先行者,自2015年创办以来,一直都采用线上办公。他们没有办公室,没有上下班的概念,没有打卡,没有KPI(key performance indicator,关键绩效指标),同事之间一年见不上几次面。前4年,他们保持着每年55%~167%的业绩增长率,人效超过300万元;疫情之后,也能快速补充新业务形态
专题 |
探询企业的真实使命
2021年5月底,我和一群企业老板及企业顾问,怀着很大的好奇心,走访了河北省黄骅市的一家百货零售企业——信誉楼。《中外管理》总编、社长杨光这样评价这家企业:信誉楼是一家商业绩效与口碑令一些明星企业都望尘莫及,很赚钱又很道义,还充满快乐与趣味、修为与文化的个性企业。 信誉楼开业于1985年,创始人张洪瑞说:“我干信誉楼,不是为了发财,就是想探索一条适合中国国情的商业发展路子,追求企业健康长寿,给那
专题 |
后疫情时代我们靠什么重建未来
2020年5月中旬,正当新冠疫情令整个社会进入全面封锁时,波士顿的Neuroelectrics公司收到了振奋人心的消息。美国食品药品监督管理局(U.S. Food and Drug Administration, FDA)批准了它的临床实验申请,允许它测试一种用于居家治疗抑郁症的新型脑刺激疗法。获批速度很快,距公司提交申请还不到一个月。 在焦虑情绪普遍高涨、好消息寥寥无几的时期,
SMR专刊 |
你的价值观如何影响公司战略
越来越多的管理者意识到,企业的长期发展前景取决于其能否展现积极的社会影响。为此,他们不遗余力地阐明自己和企业的价值观。这种做法不仅帮助他们界定什么是有意义的商业目标,而且能够吸引客户,同时激励正在崛起的新一代员工着眼于未来而不只是眼前的薪水。 然而,在实际操作过程中,企业领导者往往将注意力集中在那些自觉持有且共同认可的价值观上,例如可持续性、多样性和包容性,却常常忽略了个人潜意识里的价值观(比如
SMR专刊 |
削减成本要以客户为中心
迫于全球疫情延续造成的经济冲击,B2B公司 CEO们正忙于制订大量的应对计划。最火烧眉毛的决策往往是:是否要削减成本以及如何削减成本。 和过往的经济衰退时期一样,有一些CEO开始实施全面降薪和大范围休假,而另一些则采取了更加零敲碎打的方式——重新谈判供应商合同;砍掉表现不佳的产品、地区和部门;转向成本更低的销售渠道。我们的研究表明,这两种做法可能都不太对头。 更加有效的成本削减策略,应该从一开
SMR专刊 |
职位没变角色变,怎么办
领导职位的变化有正式的和非正式的。正式变化是指工作头衔和权力范围发生变化,包括纵向变化(升到一个更高的职位)、横向变化(转到不同的部门)和地理位置的变化(搬去不同的国家或市场)。 然而,管理者经常会遇到领导职位的隐形变化,即正式职位没有任何变化,但是岗位性质和角色范围都有增加。在新冠疫情期间,这种变化尤其多,因为企业出于巨大的压力要推行新的商业模式,领导者为此需要承担新的任务和职责。岗位的变化突