期刊详情
查看往期
期刊目录
2023年23期
启蒙培养 |
幼儿教育中开展绘本阅读的策略
随着社会的发展和教育改革的推进,人们对幼儿教育教学提出了更高的要求,培养幼儿的阅读能力成了幼儿教育工作的重点。绘本是一种集文学性、艺术性、科学性为一体的特殊载体,其内容广泛、贴近生活,具有较高的教育价值。在幼儿教育中,教师要积极引导幼儿阅读绘本,激发幼儿对阅读的兴趣与热情,让幼儿正确认识和理解绘本中所蕴含的情感和内容,从而形成正确的世界观、人生观和价值观。笔者结合自身的教学经验,探讨了幼儿教育中开
启蒙培养 |
情感教育在幼儿德育中的实施
《幼儿园工作规程》提出,幼儿园的品德教育应当以情感教育和培养良好行为习惯为主,并贯穿于幼儿生活及各项活动之中。教师在教学中要秉持“立德树人,德育为先”这一教育理念,注重德育,将德育放在课程活动的首位。幼儿年龄小,思维发展不够成熟,挖掘情感教育因素对幼儿身心发展及道德素养的提升具有积极意义。教师要根据幼儿的特性,发挥情感教育的优势,合理将其运用在德育中,为幼儿组织别样的德育活动。笔者立足于幼儿园德育
启蒙培养 |
幼儿园开展绘本阅读特色活动的实践
一、绘本阅读的价值 绘本是由大量精美、生动的图画配以简洁的文字构成的图画书,符合幼儿的认知规律和学习特点。在绘本阅读中,幼儿借助图片能更好地理解教师和家长讲述的故事内容。《3~6岁儿童学习与发展指南》(以下简称《指南》)提出,语言领域的两个板块为倾听与表达、阅读与书写准备。3~6岁是幼儿语言发展的黄金时期,也是培养幼儿阅读能力的关键时期。在这一时期,幼儿园的师生阅读、家庭的亲子阅读是幼儿早期阅读
启蒙培养 |
开展幼儿心理健康教育的方法
幼儿是祖国的未来,心理健康教育不仅关系着幼儿个人的成长与发展,还关系着国家未来的发展。因此,教师和家长一定要呵护幼儿心理,将幼儿心理健康教育渗透在日常生活的方方面面,培养幼儿良好的心理素质,保证幼儿健康成长。 一、幼儿园层面 幼儿园是幼儿成长的第一个集体场所,是幼儿最早接触的外在环境,对幼儿的成长与发展有着非常重要的影响。在幼儿教育中,教师要注重幼儿心理健康教育,将其渗透在幼儿教育的方方面面,
启蒙培养 |
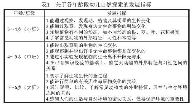
幼儿园种植活动中幼儿科学素养的培养
幼儿教育是基础教育的重要组成部分,承担着提升幼儿综合素养的责任。其中,培养幼儿的科学素养是重中之重,这对提高幼儿的综合素质具有重要意义。提升幼儿的科学素养不仅意味着培养幼儿良好的思维习惯和科学探究能力,还强调培养幼儿的创新意识,提高幼儿观察、推理、分析和解决问题的能力,帮助幼儿形成科学精神。教师要认识到科学素养对幼儿发展的意义与价值,重点培养幼儿的科学素养。科学活动是提升幼儿科学素养的主阵地,种植
启蒙培养 |
结合情境教育提高幼儿语言表达与沟通能力的实践
语言是人与人之间交流的工具,语言表达与沟通能力是每个人成长过程中必须具备的能力。教师要尊重幼儿的天性,抓住幼儿语言发展的关键期,结合情境教育设计丰富多样的游戏活动,给幼儿提供丰富的语言实践机会,激发幼儿口语表达与沟通交流的兴趣,以切实推动幼儿语言能力的发展。 一、情境教育在幼儿语言教学中的作用 情境教育是指将情境创设引入日常教育教学中,旨在增强学习者的体验感,激发其学习热情。3~6岁是幼儿语言
启蒙培养 |
自然材料在幼儿园美术活动中的开发与利用
美术活动是幼儿园教育工作的重要组成部分,自然材料作为开展美术活动的重要元素,具有独特的教育价值和吸引力,可以激发幼儿的好奇心和探索欲,引导他们关注周围的环境和事物,有助于增强幼儿热爱自然、珍惜资源的意识,促进幼儿认知与动手能力的发展。基于此,笔者探讨了在幼儿园美术活动中运用自然材料的意义和方法,以期提高幼儿的综合素质。 一、在幼儿园美术活动中运用自然材料的意义 陶行知先生提出了生活教育理论,他
启蒙培养 |
新课改背景下的幼儿教育教学实践
新课程改革为幼儿教育提供了广阔的发展空间和机遇。在新课改背景下,幼儿教育的理念和方法得到了全面更新和优化,更加注重幼儿的全面发展。在这一背景下,幼儿教育需要与时俱进,符合新课程改革的要求。因此,深入探究新课改背景下的幼儿教育教学,对于提高幼儿教育质量、促进幼儿全面发展具有重要意义。 一、新课改背景下幼儿教育教学的内涵 基于新课改要求,教师要注重培养幼儿的综合能力,强调以幼儿为中心,关注幼儿的主
启蒙培养 |
自然角的创设与管理
自然角是幼儿园环境创设的一部分,是科学教育的重要资源。自然角一般是幼儿园利用各个班级的走廊、窗台、阳台等角落设置的,供幼儿饲养小动物、栽培植物、陈列和收集各种农作物、进行小实验的场地,是幼儿园开展非正规性科学活动的场所。教师充分利用自然角,有助于培养幼儿对周围事物、现象的兴趣,提高幼儿动手动脑、探究问题、观察事物等方面的能力,使幼儿萌发爱护动植物、亲近自然的情感。然而,当前部分幼儿园自然角的创设和
启蒙培养 |
幼儿园教学中如何培养幼儿的语言能力
语言作为人类最为重要的沟通工具之一,不仅是信息传递的媒介,更是文化传承的载体。对于幼儿来说,语言学习影响着他们的认知能力发展,关系到他们未来的学习和社交生活。幼儿的语言能力不仅包括词汇的积累,还包括语法结构的掌握、语言表达能力的培养及社交语境下的交流技巧。科学的语言教育可以帮助幼儿打下良好的语言基础,培养幼儿良好的沟通能力和表达能力。因此,探讨幼儿语言发展的理论基础和培养策略,不仅是相关学者关注的
启蒙培养 |
幼儿园游戏活动中如何开展师幼互动
幼儿园时期是幼儿接受教育的启蒙阶段,对幼儿的全面发展起着至关重要的作用。在幼儿教育中,游戏活动是一种重要的教育方式,它可以促进幼儿的认知、语言、社交和情感的发展。在游戏活动中,师幼互动的质量对于幼儿的成长和发展具有重要意义。 通过游戏活动中的互动,教师和幼儿之间可以建立更加亲密和信任的关系。这种情感联系能够增强幼儿的安全感和归属感,使幼儿更加愿意参与游戏活动。此外,在师幼互动中,教师可以引导幼儿
游戏新知 |
开放性教育视野下幼儿户外游戏活动的组织及优化
游戏是幼儿的天性,是幼儿学习的主要方式。户外游戏是游戏的重要组成部分,对幼儿的身心发展有着重要影响。幼儿的游戏活动应具有探索性、开放性,为幼儿带来良好的体验感。《幼儿园教育指导纲要(试行)》明确指出,幼儿园要开展丰富多彩的户外游戏和体育活动。《3~6岁儿童学习与发展指南》也指出,要保证幼儿的户外活动时间,确保幼儿每天的户外活动时间一般不少于两小时。教师要认识到户外游戏活动的重要性,为幼儿提供充足的
游戏新知 |
幼儿游戏教学中自然材料的投放策略
游戏作为幼儿园的主要活动,对于幼儿身心健康发展具有重要意义,而玩沙游戏作为幼儿游戏教学中的重要组成部分,对于提高幼儿的动手能力及想象力具有重要作用。著名教育家陈鹤琴曾提出“活教育”思想,而将自然材料应用于玩沙游戏则充分体现了“大自然是活教材”的教育理念。教师应为幼儿提供一些有趣的探究工具,引导幼儿亲近自然,培养幼儿的探究精神。笔者对玩沙游戏中自然材料的投放展开了研究,提出了具体的投放策略,以供参考
游戏新知 |
开放性教育视野下的户外游戏环境创设
户外游戏是促进儿童成长和发展的重要方式,它可以培养儿童的创造力、想象力、探索能力、合作意识和自信心。开放性教育是一种以学习者为中心,注重个性化、多元化和自主化的教育理念,强调每个儿童都是独特的个体,有着不同的兴趣、需求和潜能,应该给予他们更多的选择和机会,让他们按照自己的节奏和方式进行学习。同时,该教育理念强调学习应该是一种主动的、有意义的和有趣的过程,而不是一种被动的、无意义的和枯燥的过程,教师
游戏新知 |
践行“教学做合一”推进幼儿课程游戏化
陶行知先生提出了“教学做合一”思想,他认为,事情怎样做就怎样学,怎样学就怎样教;教的法子要根据学的法子,学的法子要根据做的法子。“教学做合一”思想体现了陶行知对生活和体验的尊重。游戏是幼儿的基本活动方式,是他们学习知识与技能的重要途径。基于“教学做合一”思想,教师要思考如何结合游戏让幼儿参与“做”的过程,使其获得愉悦的情感体验,“学”到各种知识。也就是说,教师要思考如何推进课程游戏化,让幼儿在游戏
游戏新知 |
课程游戏化理念下低结构材料在自主游戏中的应用
游戏是幼儿活动的基本形式,深受幼儿欢迎。为了助力幼儿健康成长,教师要推进课程游戏化,根据幼儿的年龄特征和兴趣爱好设计趣味游戏,投放丰富的游戏材料帮助幼儿学习,引导幼儿在游戏中提高实践能力。幼儿的年龄较小,他们对事物的认识还处于初级阶段,因而教师可以充分发挥低结构材料的价值,利用低结构材料开展教学,提高幼儿自主游戏的质量。同时,教师要为幼儿营造轻松愉悦的游戏氛围,鼓励幼儿创新玩法,让幼儿在玩游戏的过
游戏新知 |
课程游戏化:让幼儿与课程“深度遇见”
幼儿教育学者虞永平先生认为,游戏化是幼儿课程的基本特征。要想实现课程游戏化,其原点和归宿都是对课程进行完善。在幼儿教育中,课程游戏化的落实不是让幼儿课程被游戏填满,而是要让幼儿课程以“游戏形态”实施。课程游戏化不仅是课程的一种实践样态,更应成为幼儿课程开发、构建与创造的一种理念。课程游戏化,能让幼儿与课程“深度遇见”。 一、课程内容游戏化 要想构建游戏化幼儿课程,首先要设计幼儿课程内容。课程内
游戏新知 |
创造性游戏与幼儿园教育的关联
幼儿时期是个体认知和情感发展的关键时期,而游戏是最自然、最高效的学习方式之一。在早期教育阶段,创造性游戏不仅是幼儿的娱乐活动,更是一种积极的学习体验,有助于培养幼儿的创造力、解决问题的能力和社交技能。创造性游戏的魅力在于它的多样性和自由性,幼儿可以在游戏中自由地探索、尝试、创造和发现。这种主动性的参与能够让幼儿在探索的过程中发展独立思考和解决问题的能力,同时有助于增强他们的自尊心和自信心。基于此,
游戏新知 |
幼儿教育中课程游戏化的推进策略
在幼儿园教学活动中,游戏发挥着重要的作用,有助于促进幼儿积极参与教学过程,吸引幼儿的注意力,激发幼儿的参与热情。幼儿教育的主要目的是培养幼儿良好的行为习惯与道德品质,提高幼儿的感知能力和认知水平,塑造其健全人格,为其后续发展打下良好的基础。而幼儿的学习是以直接经验为基础,在游戏和日常生活中进行的。由此可见,游戏化教学在幼儿教育中的应用十分重要。教师要重视游戏的独特价值,鼓励幼儿通过直接感知、实际操
茁壮成长 |
“一校一品”行动下开展武术教学的实践与探索
“一校一品”是指学校在教育工作中要设计出符合本地特色和学情的品牌课程。这样能避免教学同质化的问题,提高学生的学习效率,增强教学效果。基于“一校一品”行动设计校本武术课程,是小学体育课程改革的重要手段之一。教师要深入研究学校情况,结合学生的心理特点和发展方向,将武术纳入体育教学,打造“五育”并举的体育课堂,促进学生的全面发展。 一、基于心理特点,构建武术教学的融合模式 (一)配乐表演,调动积极性
茁壮成长 |
初中体育大单元教学设计策略
空手道是一项起源于中国、发展于日本、盛行于世界的新兴体育运动。教师可以将此运动项目引入体育校本课程,对其进行大单元教学设计,引领学生从基础知识与技能、技战术运用、体能、展示与比赛、规则与裁判、观赏与评价这六个方面了解空手道项目。同时,教师应具备整体性思维,指导学生围绕“基本功”“基本技术”“组手”“型”四个单元,做到“教会、勤练、常赛”。教师不断优化空手道大单元教学设计,构建真实对抗情境下的“学、
茁壮成长 |
唤心智 育新人
小学生正处于认知发展的重要阶段,这一时期的教育将会对他们产生深远的影响。教师需要认识到劳动教育的重要性,结合学生的身心发展规律和认知特点,在教学中渗透劳动教育,引导学生主动参与劳动活动,使学生树立正确的劳动观念,加深学生对劳动的认知与理解,培养学生吃苦耐劳的精神,提高学生的劳动能力。基于学生的成长和发展需求,学校与教师需要从长远角度出发建设小学劳动教育基地,为开展劳动教育创设良好的环境,并以劳动基
艺海拾穗 |
立德树人视角下小学美术高效课堂的构建策略
随着新课改的推进,小学美术教学被赋予了新的内容与使命。教师需要将德育与学科教学结合,将学生培养成德智体美劳全面发展的高素质人才。立德树人是基础教育的根本任务。为了最大程度地发挥德育的作用,小学美术教师要更新教育理念,将对学生品德修养、审美能力、鉴赏能力的培养有机结合。下面,笔者将从具体的教学案例出发,深入分析立德树人视角下小学美术高效课堂的构建策略。 一、更新教学理念,活跃课堂气氛 (一)坚持
艺海拾穗 |
“双减”背景下小学音乐课堂中运用小组合作学习的方法
随着“双减”政策的贯彻落实,小学音乐课堂呈现新的发展趋势。在此过程中,如何打造高效课堂,减轻学生的学业负担成为教师亟须解决的问题。为了最大程度地提高课堂效率,教师要引入小组合作学习方法,通过高效的生生互动,加深学生对知识点的理解,提高学生的审美能力、理解能力和问题解决能力。 小组合作学习是一种以学生为主体,以学习项目和任务为基础的方式。在小组合作学习中,教师可以提出循序渐进的问题,促进学生之间的
艺海拾穗 |
初中美术教学中学生审美能力的培养
审美能力是美术综合素养的重要组成部分,对学生审美能力的培养是初中美术教学的主要任务。培养学生的审美能力能帮助中学生深入理解美术作品的内涵,提升学生的美术素养,陶冶学生的情操,促进学生全面发展。因此,在日常教学中,教师要积极创新教学模式,改变教学观念,增强美术教学的趣味性,吸引学生的注意力,进而培养学生的审美能力,增强初中美术教学的效果。基于此,笔者阐述了在初中美术教学中培养学生审美能力的意义和现状
艺海拾穗 |
“互联网+”环境下的初中美术课堂教学
初中美术教学能够增强学生的审美意识,提高学生的创造能力。但现阶段,部分初中美术教师在教学过程中只是生硬地将抽象的美术学科知识灌输给学生,导致学生无法正确地理解知识,降低了他们对美术知识的探索欲望。在“互联网+”背景下,教师可以将互联网技术运用到初中美术教学课堂上,将抽象的美术知识转变为具象的形式,帮助学生加深对美术知识的理解,从而提高教学质量。基于此,笔者提出了在“互联网+”环境下的初中美术课堂教
艺海拾穗 |
与“乐”相伴 “剧”之同行
音乐剧是一种小学音乐教学模式,具有很强的实践性和综合性,它包括舞蹈、乐曲、戏剧、美术、文学、歌唱等多方面知识,能够最大程度地调动学生的学习积极性,帮助学生参与课堂教学活动,促使学生掌握充足的音乐知识,学会相关的技能,促进学生德智体美劳全面发展。儿童音乐剧具有丰富的元素,将其应用于小学音乐教学,能够推动小学音乐教学的发展。 基于此,笔者在小学音乐教学现状的基础上,分析了儿童音乐剧的内涵和特点,并对
科学启蒙 |
增效 控量 减负
数学是小学教育的重要基础学科,随着《义务教育数学课程标准(2022年版)》的实施和“双减”政策的落地,小学数学课堂教学亟须进行改革。如何结合新的教育形势推进小学数学教学工作有效开展,成为小学数学教师要解决的重要问题。在本文中,笔者从“增效”“控量”“减负”三个方面着手,阐述了提高小学数学课堂教学质量和效率的策略,以期为推进小学数学课堂教学改革提供助力。 具体而言,“增效”要求教师在保障教学质量的
科学启蒙 |
利用拓展学习方式提高小学数学教学效率
小学数学是一门基础学科,但数学知识具有抽象性、概括性的特点,学生理解起来具有一定的难度。为了帮助学生更好地学习数学,教师要采取更加科学的教学手段。拓展学习作为一种新型的教育方式,是通过体验活动、社会交往、团体建设和探究性学习等形式,提高学生的探究能力、沟通能力和创造力,提高他们的综合素质。笔者总结了拓展学习方式对学生数学学习的积极影响,介绍了小学数学拓展教学的注意事项及拓展学习方式在小学数学教学中
科学启蒙 |
小组合作学习在小学数学课堂中的应用
在小学数学课堂中,小组合 作学习被广泛应用,被认为是一种有效的教学方法。小组合作学习是将学生分成若干小组,使学生能够相互合作、交流,共同解决数学问题,提高学习效率。笔者认为,教师在教学实践中应当深入了解小组合作学习教学模式,通过科学指导和精心组织,确保每个学生都能在小组合作学习中有所收获。基于此,笔者介绍小组合作学习的基本理念,探讨其在小学数学课堂中的应用效果,提出小组合作学习在小学数学课堂中的
科学启蒙 |
小学数学教学中如何培养学生的数学思维能力
数学是一门重要的基础学科,在小学阶段,培养学生的数学思维能力是十分有必要的,对学生未来的学习和发展有着深远的影响。数学思维能力包括解决问题的能力、逻辑推理能力和创新能力等,这些能力是学生在解决实际问题和面对复杂挑战时不可或缺的。培养学生的数学思维能力不仅可以提高学生的学习效率和学习质量,还可以提升学生的综合素养,使他们在各领域能够更好地运用数学知识。文章探讨了小学数学教学中培养学生的数学思维能力的
科学启蒙 |
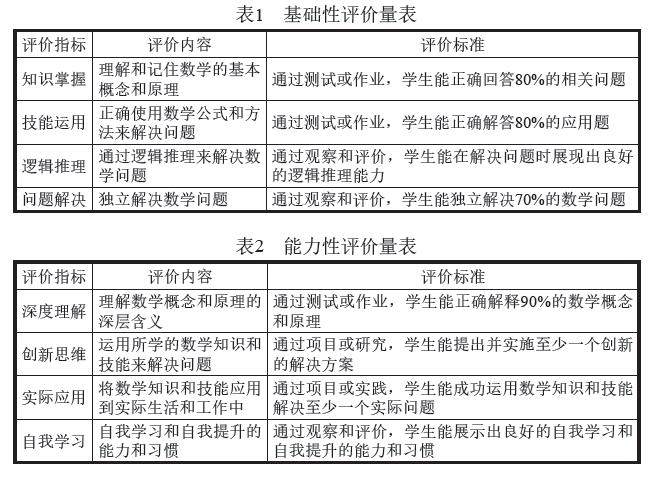
小学数学低段“1+X”档案袋评价的设计与应用
“1+X”档案袋评价是一种教学评价方式,主要针对小学低年级学生,其中“1”代表基础知识方面的评价,“X”代表个性化、多元化的能力性评价。“1”部分主要评价学生对基本数学知识的掌握情况,这种评价通常通过传统的考试、作业等方式进行。“X”部分主要评价学生的个性化和多元化技能的发展情况,包括计算能力、理解力、逻辑推理能力等。小学数学低段“1+X”档案袋评价体系旨在培养学生的自主学习能力,提高学生的综合素
科学启蒙 |
小学数学教学中学生审题能力的培养方法
数学审题能力是学生学习数学必须具备的关键能力,不仅影响着学生的数学学习成效,也影响着学生的逻辑思维发展。审题能力包括审题意识、审题阅读能力、审题技巧等方面,在小学数学教学中,教师应注重培养学生的审题能力,以帮助学生在做题时快速确定题目的关键信息,梳理题目的内容,为找到解题思路与方向提供依据。在培养小学生审题能力的过程中,教师应当认识到数学基础知识对学生审题能力发展的重要性,要帮助学生夯实基础知识,
科学启蒙 |
谈谈数学后进生的表现及转化策略
数学是一门重要的基础学科,在小学数学教学中,教师不能忽视数学后进生。这类学生在基础知识、学习方法或学习态度等方面存在一定的不足,学习效果不佳。但是,这类学生身上具备一定的发展潜力,如果教学方法得当,这类学生也能得到进步和发展。如何关注学生的发展,切实转化数学后进生,不仅是广大数学教师需要深入探讨和研究的课题,也是素质教育面向全体教师的一项重要任务。本文探讨数学后进生的表现及转化策略,以供参考。
科学启蒙 |
问题导学法在初中数学教学中的应用
数学是一门重要的基础学科,能够培养学生的逻辑思维能力,提高学生发现问题和解决问题的能力,提升学生的核心素养。基于此,初中数学教师应根据学生的学习情况,改变自己的教学方法,提高初中数学教学的质量和效率。问题导学法是一种高效的教学方法,教师在初中数学教学中应用问题导学法,有助于培养学生的数学思维,使学生在分析问题、解决问题的过程中获得数学知识和数学技能。本文探讨了问题导学法在初中数学教学中的应用,以供
科学启蒙 |
改变“低效”
初中物理对培养学生的科学素养和创新能力具有重要意义,然而,目前初中物理教学普遍存在重知识传授、轻实践应用等问题。为了提高初中物理教学的质量和效率,教师应创新教学模式和方法,激发学生对物理学科的兴趣,注重培养学生的动手实践能力和创新思维。本文探索了初中物理高效课堂教学模式,旨在优化初中物理教学方法,提高学生的学习效率。 一、初中物理教学中学生学习“低效”的原因 (一)学习动机不足 在初中物理教
科学启蒙 |
初中化学教学中分层教学的开展
随着教育理念的不断发展和教学模式的不断创新,分层教学作为一种个性化教学手段,已经应用于各个学科中。分层教学是一种根据学生的学习水平和能力,将学生划分为不同层次,根据每个层次学生的特点和需求,设计相应教学内容和方法的教学方法。化学作为一门理论与实践相结合的学科,对学生思维能力和实验操作能力的要求较高。在初中化学教学中实施分层教学,可以提高学生的学习兴趣,增强学生的学习效果,满足不同学生的学习需求,促
科学启蒙 |
“双减”背景下农村初中物理作业的设计
“双减”政策旨在减轻学生的课业负担,提高教育质量。物理作业是巩固物理课堂教学效果的重要措施,也是学生检验自身学习情况的重要方式。“双减”背景下,为了实现“减负增效”的教育目标,农村初中物理作业的设计不仅要体现“以生为本”的教育理念,还要注重作业质量和多样性。在当前的农村初中物理教学中,教学环境与发达城市相比有一定的差距,教学资源相对匮乏。基于此,教师应当转变观念,在优化教学形式的同时创新作业设计,
科学启蒙 |
“双减”背景下初中化学项目化作业设计
“双减”政策旨在精简教学环节,提高教学质量,这一政策的推行给初中化学教学活动的开展带来了机遇,也带来了挑战。《义务教育化学课程标准(2022年版)》(以下简称“新课标”)提出,要更注重培养学生的整体素质和创造力。“双减”背景下,教师在初中化学教学中引入项目化作业设计,不仅能丰富初中化学作业形式,提高作业的针对性和指导性,还能激发学生的学习兴趣,培养学生的综合能力和创造性思维。本文探讨了“双减”背景
父母学堂 |
不同发展水平下幼儿培养方式的实证研究
家庭是幼儿接受教育的第一场所,家长的教养方式对幼儿的成长和发展有着重要影响。有研究表明,家长的性格、心理、综合素养等因素,对幼儿的成长和发展有着显著影响。在本文中,笔者以某幼儿园两名不同发展水平的幼儿为研究对象,对幼儿的教师和家长分别进行访谈,分析和探讨幼儿发展水平与家长教养方式之间的关系,以供参考。 一、研究对象 本次调查的对象是开封市某幼儿园大班的两名幼儿,这两名幼儿是主班教师根据笔者的要
父母学堂 |
家园共育视角下培养幼儿劳动品质的思考
在幼儿园教育中培养幼儿的劳动品质,既能锻炼幼儿的动手能力和劳动技能,使幼儿感受到劳动的重要性,又能增强幼儿的社会责任感。素质教育的推进要求幼儿园教师注重一日生活中的劳动教育,以促进幼儿的全面成长。以往很多教师虽然有意识地引导幼儿进行劳动,但劳动教育开展得不够系统化、深层化,且忽视了家园之间的联系,幼儿仅仅在幼儿园中进行劳动。因此,教师应该积极与家长开展多元合作,携手培养幼儿的劳动品质。在家园共育视
校园之声 |
结合语文特色学习活动推动班级文化建设
班级文化建设是班级管理的重要环节,是班级的灵魂。良好的班级文化能够影响学生的行为习惯,陶冶学生的情操,切实发挥其育人赋能的作用。学校是学生接受教育的重要场所,也是班主任开展班级文化建设的主阵地。师生对学校文化的认同度越高,越有利于班级文化建设;师生在学校特色文化方面的参与度越高,越有利于学校特色文化在班级实践中扎根。班主任可以依托学校特色文化,结合自身的学科优势,推进班级特色文化建设。 笔者所在
校园之声 |
小学语文落实单元语文要素的教学方法
语文要素贯穿语文教学的整个环节,语文要素的落实不仅能够促进语文教学质量和效率的提高,还能够促进学生的全面发展。因此,在实际的语文教学中,教师应提高自身的教学能力和教学水平,深入挖掘语文教材内容,并采用灵活、科学的方法,将单元语文要素落实到语文教学中,进而提高学生的语文水平。 小学语文教材中不乏优美、动人的词句和精妙的写作手法,这些都是学生需要掌握的语文要素。但在小学语文教学中,部分教师在教学内容
校园之声 |
开展小学语文进阶式作文教学的方法
作文是语文教学的重要组成部分,能够培养学生的表达能力和思维能力。小学阶段是学生接触作文的起点,教师需要运用恰当的教学方式,帮助学生提高写作水平。教师要优化作文教学方式,全面分析学生的写作现状和写作需求,设计富有针对性、全面化、拓展化的进阶作文教学方法,帮助学生掌握写作技巧,提升核心素养。基于此,笔者提出了开展小学语文进阶式作文教学的方法。 一、整体构思作文,引导学生优化结构 结构对于学生的写作
校园之声 |
核心素养导向下的小学英语大单元教学设计
在素质教育背景下,小学教师需要以提升学生的核心素养为目标,积极转变自身的教学观念,改革和创新原来的课堂教学方式,以更好地满足学生当下的学习需求。小学英语作为学生最开始接触的一门外语学科,是提高学生语言能力与表达能力的途径之一。小学英语教师要从听、说、读、写四个方面出发,激发学生的语言潜能,培养学生良好的语言思维,助力学生未来的学习与发展。 目前,部分小学英语教师受到传统思想的影响,在开展教学过程
校园之声 |
主题式教学的实践
主题式教学是一种重要的教学模式,它是指以某个主题为纽带,将各个学科的知识点联系起来,帮助学生在学习过程中形成更加全面的认知,其中最为重要的一个环节就是任务型学习模式的运用。在小学英语教学中,教师采用任务型学习模式既能够激发学生的学习兴趣,又能够提高学生的英语运用能力。本文通过实践研究,深入探讨任务型学习模式在小学英语教学中的应用,并分析其对学生英语学习的影响,以期为小学英语教师提供有益的教学经验与
校园之声 |
翻转课堂在初中英语教学中的应用
翻转课堂,也叫“颠倒课堂”,是指教师重新调整课堂内外的安排,将学习的决定权从教师转移给学生,倡导学生自主学习,以提高学生的自主学习能力,增强学生的自主学习意识。因此,在初中英语教学中,教师要围绕教学内容,结合学生的自主学习情况,以问题或学生的疑点、困难为导向,应用翻转课堂,带领学生深入理解课堂内容,以满足学生的学习需求,实现教学目标。基于此,笔者探讨了翻转课堂在初中英语教学中的应用,以期提高学生自
校园之声 |
初中英语教学中提升学生核心素养的方法
随着全球化的发展,英语作为一门国际性语言,在日常交流中扮演着重要的角色。核心素养是指学生应具备的能够适应终身发展和社会发展需要的品格和关键能力,其对学生未来的学习和职业发展至关重要。因此,在初中英语教学中,教师不仅要注重培养学生的语言技能,还要注重提升学生的核心素养。基于此,笔者探讨了在初中英语教学中提升学生核心素养的方法,以供参考。 一、核心素养概述 核心素养是一个广泛而综合的概念,它涵盖了
校园之声 |
中学英语阅读教学活动设计的现实问题和应对方法
阅读教学是中学英语教学的重要组成部分,而阅读课堂能否有效地培养学生的英语核心素养,在很大程度上取决于阅读教学活动的设计是否合理。但目前,部分中学英语阅读教学活动的设计仍存在很多不足,如忽视了导入环节、不重视需求分析、忽视了学生的主体地位、活动缺少实践性、缺乏合理的情境设计等。要想改变这种现状,教师就要做好备课工作,树立正确的教学观,并围绕教学目标设计活动,以提高自己设计阅读教学活动的能力。 英语
校园之声 |
劳动教育融入小学思政课教学的原则与方法
劳动教育是“五育”的重要组成部分,对培养学生的综合素质和社会责任感具有重要意义。将劳动教育融入小学思政课教学是培养学生正确劳动观念和劳动品质的有效途径之一。思政课作为小学阶段的一门重要课程,旨在培养学生的道德品质和社会责任感。将劳动教育融入思政课教学不仅能够帮助学生更加深入地理解劳动的意义和价值,增强对劳动的认知和感受,还能够帮助学生将理论知识转化为实际行动,深刻地体会劳动的艰辛与快乐,从而增强思
校园之声 |
中华优秀传统文化在初中道德与法治教学中的价值与运用
中华优秀传统文化的内涵十分丰富。数千年的光阴流转,创造了无数文化瑰宝,它们在历史的长河中,留下了深刻的印记。道德与法治课程教学与中华优秀传统文化有着密切的联系,教师要重视中华优秀传统文化,并以其为出发点来设计课堂教学活动。在初中道德与法治教学中,教师要发挥中华优秀传统文化的育人价值,帮助初中生形成正确的价值观念,提高学生的感知能力,以促进中华优秀传统文化的传承和弘扬。初中教师在开展道德与法治教学的
校园之声 |
“双减”背景下初中历史教学的优化策略
“双减”政策的推行,为学科教学指明了改革方向。教师要减轻学生的作业负担,采用多样化的教学手段,构建有趣味性的高效课堂,以启发学生独立思考,促进学生思维的发展和能力的提高。“双减”政策要求教师在“量”上做减法,在“质”上做加法,以减轻学生的作业负担,提高学生完成作业的效率和质量。本文探讨了“双减”背景下初中历史教学的优化策略,以供参考。 一、开展问题探索,活跃学生思维 “双减”背景下,教师要通过
校园之声 |
初中历史家校共育策略
历史是一门记载过去、启迪未来的学科,能帮助我们了解世界、认识社会。历史是一门古老的学科,它厚重;历史也是一门有趣的学科,它“好玩”;历史还是一门需要不断思考的学科,它具有实证性,不能异想天开。历史和我们的距离很近,我们既是历史的研究者,又是历史的创造者。初中历史教师肩负着为学生开启历史知识大门、培养学生正确历史观的重任。如何有效地开展历史教学,增强学生的学习效果,是每名历史教师需要关心的重要问题。
校园之声 |
灵活多样保障安全和谐健康守护成长
安全是教育的头等大事,也是德育内容的重要组成部分,学校应高度重视安全教育工作。考虑到初中生青春期的特点,笔者所在学校始终强调安全管理策略的适时、适当和适度,以保障安全工作的顺利开展。笔者从学生安全管理角度出发,从适时、适当、适度三方面论述笔者所在学校的安全管理策略和实施效果,探讨如何帮助学生形成正确的安全认知,让他们以安全、稳定的状态投入学习和生活。 一、适时把握机会,构建安全管理体系 安全工
校园之声 |
正例与反例相结合的高中地理案例教学法
随着新课程改革的持续推进,高中各学科的教学模式也在进行创新。在高中地理课堂教学中,教师应尝试应用一些新型的教学方法,如案例教学法。高中地理教师应将案例教学法与课堂教学内容进行融合,鼓励学生积极参与课堂教学互动,利用新颖的教学手段激发学生的学习热情,从而提升学生的地理核心素养。在应用案例教学法的过程中,教师可以将正例与反例结合,培养学生的逻辑思维,让学生发现高中地理学科的逻辑性与规律性。本文介绍了高
青春在线 |
呵护智力障碍儿童成长个案分享
智力障碍即精神发育迟滞,又称神经发育不全。与非智力障碍儿童相比,智力障碍儿童不仅存在先天性的智力缺陷,还在语言表达、社会适应、人际交往、自理能力等方面存在明显不足。为此,国家加大了对特殊教育事业的关注和扶持力度,积极帮助各类特殊儿童群体回归正常社会生活。在“扶智”的同时,人们需要正确认识心理关怀对智力障碍儿童成长的促进作用,采取双管齐下的干预机制,呵护智力障碍儿童成长。笔者结合当前执教班级中的智力
青春在线 |
幼儿园开展语言文字规范化工作的策略
我国是一个多民族国家,开展语言文字规范化工作非常重要。在新时代教育背景下,幼儿园阶段作为语言文字教育的基础阶段,主要是通过教师的言传身教,在语言文字上感染幼儿,从而实现对幼儿的语言文字启蒙。规范语言文字能够提高幼儿的语言能力,对其日后发展有着重要意义。在日常教学中,教师要更加注重语言文字的规范性,从让幼儿说普通话、写规范汉字开始,培养幼儿良好的语言文字运用习惯。 一、幼儿园开展语言文字规范化工作
青春在线 |
普惠性民办幼儿园发展困境及突破策略
加强学前教育普惠性建设,是我国近年来教育领域发展的重要目标和战略。相继出台的《国家中长期教育改革和发展规划纲要(2010—2020年)》《中共中央 国务院关于学前教育深化改革规范发展的若干意见》《中华人民共和国学前教育法(草案)》等政策文件,均在不同程度上强调了学前教育普惠性的发展方向。《中共中央 国务院关于学前教育深化改革规范发展的若干意见》明确提出:“到2020年,全国学前三年毛入园率达到85
青春在线 |
高职学前教育专业教师课程思政素养的提升策略
2020年教育部印发的《高等学校课程思政建设指导纲要》提出:“专业课程是课程思政建设的基本载体。要深入梳理专业课教学内容,结合不同课程特点、思维方法和价值理念,深入挖掘课程思政元素,有机融入课程教学,达到润物无声的育人效果。”教师是课程思政建设主力军、课程育人的执行者,然而,笔者调查发现,当前部分高职学前教育专业教师缺乏课程思政素养,影响了课程思政的实施效果和人才培养质量的提高。基于此,本文探讨高
青春在线 |
基于化工实验大赛的化工原理课程教学改革的启示
对以培养应用型人才为主的高校来说,培养学生的核心能力尤为关键。化工原理是理工科一门非常重要的基础课程,它不仅具有理论性的特征,还需要大量的实验作为支撑。化工实验大赛以化工原理课程为基础开展,该比赛分为理论考试、仿真操作和实操项目三个环节,要求学生不仅要具备扎实的理论知识,还要具备仿真实验操作能力、实操动手能力和对实验报告的数据处理能力等。笔者针对自己所在学院(吉林农业科技学院)化工原理课程教学中存
青春在线 |
对出现严重心理问题学生的调查
笔者以自己所在中学近十年来出现严重心理问题的学生为研究对象,多方位、深层次地探讨导致学生出现严重心理问题的影响因素,进而为学校、家长更好地保持学生身心健康提供一定的指导。研究结果表明:第一,相对于男生,女生更容易出现严重心理问题;第二,专制型父母的管教风格更容易导致学生出现严重心理问题;第三,相较于无既往发病史的学生,有既往发病史的学生更容易患上抑郁症;第四,经常充当父母情绪垃圾桶的学生更容易患上
青春在线 |
语音交互技术在智能盲人饮水机中的应用
随着科学技术的发展,物联网和人工智能技术已渗透人们的日常生活,为特殊人群提供更为便利的设施已成为一种社会趋势。其中,智能盲人饮水机的出现满足了视障者对更直观、安全使用方式的需求,它能够为视障者提供更为方便、安全的饮水体验。传统饮水机的操作界面对视障者而言并不友好,而语音交互技术的引入便显得尤为重要。参照其他智能设备,语音交互能够提供无缝、便捷的用户体验。因此,将语音交互应用于盲人饮水机,能够为视障
青春在线 |
提高普惠性幼儿园教育质量的途径
大力发展普惠性公办幼儿园,能有效转变市场经济体制下我国公办性质幼儿园被迅速转、关、改的局面,提高学前教育“公益普惠”的程度和保育教育质量。有学者提出,要进一步提高学前教育公共服务“公益普惠”程度,把“双50%以上”作为各地建设公益普惠学前教育公共服务网络的考核指标。今后学前教育发展的重点将进一步落实“公益普惠”服务,全面提高保育教育质量。这需要各级教育主管部门、幼儿园、家庭、社会形成合力,共同为提
青春在线 |
对学前教育专业专科层次实践教学体系的思考
学前教育是指对0~6岁儿童进行的教育活动,是儿童接受教育的起始阶段。学前教育专业是培养幼儿园教师和学前教育管理人才的重要专业,其教学目标是让学生掌握幼儿教育的基本理论和实践技能,为幼儿教育事业做出贡献。随着我国经济的发展和教育的进步,学前教育专业的发展和变革也越来越受到社会的关注和重视。当前,我国学前教育专业的人才培养模式多种多样,而学前教育专业的实践教学是学生掌握实践技能和提高实践能力的重要途径
青春在线 |
高职院校学前儿童游戏课程的开展
学前儿童游戏课程是高职院校学前教育专业的核心课程,该课程要求学生既要深刻理解有关学前儿童游戏的知识,又要熟练掌握指导各类游戏的实践本领。笔者发现,当前该课程教学中存在一些问题,学生的知识和能力水平与人才培养目标的要求有一定的差距。高职院校学前教育专业的教师需要认识到该课程建设的重要性,在教学过程中做到以学生为主体,改变传统的教学模式。基于此,笔者分析了学前儿童游戏课程的重要性及教学中存在的问题,探