期刊详情
查看往期
期刊目录
2021年17期
前沿视界 |
“双一流”背景下制约我国高校博士生创新能力培养的因素
摘 要:博士生教育是我国国民教育序列中的最高层次,肩负着为国家建设输送高层次人才的重大责任。但是,当前博士生教育培养普遍存在发展理念不甚合理、培养目标存在偏差、生源选拔把关不严、奖励激励机制缺席、质量管控执行不严、师资力量匹配不足、培养方式相对落后、创新能力考核缺位等问题,已严重影响博士生创新能力的培养。因此,有必要对这些问题进行深入剖析,为保障高校博士生教育质量奠定基础,以进一步促进博士生创新
前沿视界 |
中奥矿业类高等学校采矿工程师专业课程体系对比研究
摘 要:矿业类高等学校作为我国高层次人才培养的主要单位,担负着我国矿业人才的培养。自教育部于2010年发布了“卓越工程师教育培养计划”后,我国矿业类高校逐步实施卓越工程师培养方案。为了对比我国卓越工程师培养方案与国际工程师培养方案的异同,文章以中国矿业大学2016年版采矿工程专业“卓越工程师”与奥地利莱奥本矿业大学“国际采矿工程师”培养课程体系为列,对比分析了我国采矿工程师专业课培养体系与国际上
前沿视界 |
习近平关于新冠肺炎疫情防控系列重要讲话融入高校思政课教学研究
摘 要:新冠肺炎疫情发生以来,在防控疫情的不同阶段,习近平总书记根据疫情发展形势和经济发展需要发表了系列重要讲话,为我国疫情防控和经济社会发展工作提供了行动指南。结合我国抗击疫情的伟大实践,将习近平总书记系列重要讲话有效融入高校思想政治理论课教育教学,帮助学生充分了解以习近平同志为核心的党中央为做好疫情防控工作所采取的重大决策和政策措施,引导学生深刻感受中国共产党的坚强领导、中国特色社会主义制度
前沿视界 |
抗疫背景下,“停课不停学”在线教学与多元化教学模式融合辨析
摘 要:针对抗疫背景下,“停课不停学”在线教学与多元化教学模式的融合策略展开研究。以现代控制理论课程为例,论述“线上+线下+操作”多元化混合式教学设计策略与方案,阐述在线教学平台与优质教学资源甄选原则与依据,分析在线教学取得成效及存在的问题,讨论影响在线教学质量的四个因素,重构在线教学学生参与度与活跃度评价指标体系。 关键词:在线教育;多元化教学模式;教学设计;现代控制理论;抗疫 中图分类号
前沿视界 |
中美研究型大学荣誉教育研究及启示
摘 要:荣誉教育是大众化教育时代培养优秀本科拔尖学生和精英人才的个性化教育模式。文章通过培养目标、选拔机制、课程体系与修读方案等方面分析,对美国具有代表性的公立研究型大学荣誉项目及中国一流高校荣誉教育的发展和现状进行了比较,提出国内高校荣誉教育在滚动机制、培养模式和建立健全荣誉学位等方面进一步规范和建设的一些思考。 关键词:荣誉教育;拔尖人才;一流大学;荣誉学位 中图分类号:G640
创新创业教育 |
自媒体时代创新高校思政课教学改革的思考
摘 要:信息技术的发展和移动终端设备的普及推动着自媒体时代的到来,自媒体时代的诸多新特点使高校思政课教学面临一系列新的挑战,创新高校思政课教学改革意义重大,必须及时转变教学理念,创新课堂教学管理模式,加强完善教学内容,丰富课堂教学手段,不断提高高校思政课教学的针对性和实效性,才能落实好立德树人根本任务。 关键词:自媒体;高校思政课;教学改革 中图分类号:G642 文献标志码:A
创新创业教育 |
创新认知视角下组织行为学课程教学内容设计探讨
摘 要:组织行为学是高校管理类专业的必选专业基础课,其学习目标非常强调培养学生的创新型思维。然而,目前有关如何通过该课程培养学生创新思维的研究较少。文章基于创新认知理论,结合该课程教学实际,初步构建一个培养学生创新思维的课程设计框架,并通过实例说明。最后,文章提出了有关教学建议和启示。 关键词:组织行为学;课程设计;创新认知;思维 中图分类号:G640 文献标志码:A
创新创业教育 |
生物与医药硕士创新及联合培养基地建设研究与实践
摘 要:全日制生物与医药硕士研究生教育是我国专业学位研究生教育的重要组成部分,其目标是培养具有一定创新能力的应用型、复合型高层次工程技术和工程管理人才,同时其培养模式亦是专业学位研究生教育改革的重点内容之一。高校作为培养人才的主体,肩负着为经济社会发展培养高层次医药创新人才的重任和职责;高校与企业共同建立硕士研究生创新及联合培养基地,既是改进现有研究生培养模式的重要实践,也是培养研究生实践能力的
创新创业教育 |
实践与训练对高校创新创业竞赛推动作用的调查研究
摘 要:社会实践与大学生创业训练计划项目对于大学生创新创业竞赛的推动作用研究,以及在校大学生创新创业能力的培养和提升具有重要的指导意义。以2016-2018年龙岩学院大学生社会实践项目、大学生创业训练计划项目及大学生创业计划竞赛项目为研究对象,进行统计与分类分析。结果表明,2016-2018年大学生社会实践与创业训练计划项目立项有效助推了高校创新创业竞赛的发展。在项目转化值上,以2018年为例,
创新创业教育 |
校园文创:大学生创业训练实践探索
摘 要:新时代大学生的创新创业训练日益受到国家关注,高校的学生培养计划中创新创业训练成为不可或缺的项目。校园文创产品的开发与设计迎来了发展的黄金时代,校园文创产品的种类和数量越来越多,而且精品设计意识日趋明显,已经推出的文创产品深受广大师生的喜爱。查阅近五年校园文创产品的开发与设计情况,发现依然存在思路格局狭隘、品牌特色凸显不足、艺术内涵肤浅、管理制度松散等诸多问题,针对这些问题,提出了开拓思路
创新创业教育 |
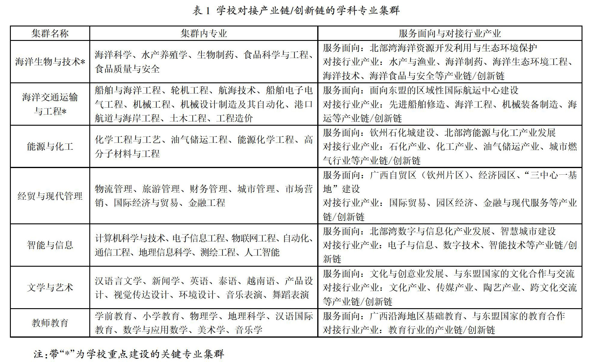
地方本科高校“一轴两翼、三维互动”创新创业人才培养模式探索与实践
摘 要:向应用型转变和深化产教融合是地方本科院校教育教学改革的重要趋势。北部湾大学向应用型转变和深化产教融合的实践探索过程中,以深化产教融合的创新创业人才培养模式改革为主轴,构建对接产业链、创新链的学科专业集群,构建“三全三赋六融合”创新创业教育体系,形成了“三维互动”的创新创业教学模式,将行业发展、专业教育和创新创业教育有机融合,形成产教融合协同创新保障机制,有效提高了学校的人才培养质量和整体
课题研究 |
以学生为中心的应用型高校教学模式构建和实践探索
摘 要:以学生为中心是高校教学改革的发展方向,而现代信息技术为该理念教学实践落地创造了条件。文章分析了传统教育的基本假设和面临的矛盾,对以学生为中心的教育理念的内涵和表现形式进行了深入解读,以经管类课程投资学为例,实施基于线上平台的以学生为中心的“二维三模四步”的教学模式和课堂教学方法改革实践探索,并针对教学改革对职业能力的提升作用进行实证检验,为应用型高校教学改革提出参考及建议。 关键词:假
课题研究 |
工程伦理研究生示范课程建设思路与途径
摘 要:工程伦理教育是国家治理体系与治理能力现代化建设中对于工程问题进行德治的有效途径。工程伦理作为西华大学理工科研究生开设的一门学位基础课,并被列为示范课程建设。课程团队立足工程伦理示范课建设目标,分别从师资队伍建设、教学内容构思、教学模式创新、考核评价方式改革、教学资源库建设等方面阐述示范课程的建设思路与途径。通过示范课程的建设和实践,带动更多的工程课程教学发挥出对学生工程伦理意识培养的隐性
课题研究 |
航空发动机适航验证技术课程建设研究
摘 要:目前,我国面临航空发动机适航人才紧缺的现状,无法满足迅猛发展的航空工业需求。国内高校积极开展适航专业及适航课程建设。结合本校自身品牌专业——飞行器动力工程专业,引入适航方向,拓展并提升专业培养目标,在实践中探索专业建设的道路。文章首先探讨专业人才培养目标,然后对课程性质、教学内容建设、教学及考核方式建设进行分析,为航空发动机适航验证技术课程建设提供参考,为推进航空发动机适航课程建设提供支
课题研究 |
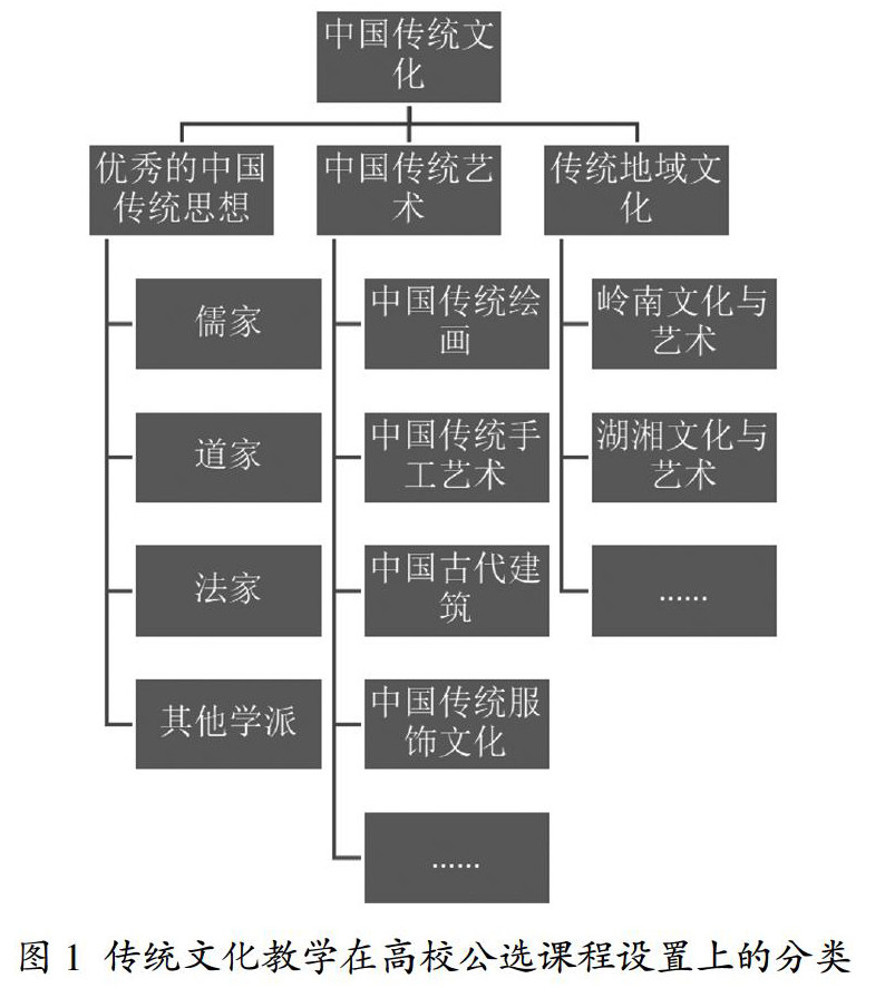
中国传统文化在高校公选课中的教学研究
摘 要:在国家大力推进传统文化进校园的教育背景下,高校公选课已成为传统文化重要的宣教平台。文章在分析中国传统文化在高校公选课教学意义的基础上,针对传统文化在高校公选课的教学现状,研究探讨了传统文化课程体系分类设置、课程教学手段多样化尝试,以及多种方式进行课程教学质量评价等问题,以促进传统文化更好地融入高校公选课程的教学,发挥其对于青年大学生的文化自信和价值观形成的重要指导价值。 关键词:传统文
课题研究 |
新工科工程教育体系下特色专业课建设
摘 要:在新工科的人才培养体系下,根据城市地下工程特色专业的工程教育目标和地下混凝土课程的“地下”特点,深入分析讨论了多种培养学生工程应用能力的方法,进而从教学内容、教学方法和考核途径等方面对课程进行了全方位探索和实践。课程建设改革后的学生反馈调查表明:学生对城市地下空间工程的认知理解程度明显提高,具备了一定的分析解决实际工程问题的能力。相关改进措施能够使学生在课程中更好地发挥主观能动性和创新能
课题研究 |
“场域”视野下广西少数民族体育融入广西高校体育的路径研究
摘 要:高校体育与少数民族体育的有机融合是丰富高校体育课程资源和发扬民族传统体育精神的有效途径,也是推动高校体育教学改革的重要方式。娱乐与健身、地域与传承、文化与教育、普及与终身是广西少数民族体育的主要特征。针对目前广西少数民族体育融入高校体育存在的问题,透过“场域”理论的视角,文章分别从情景场域、制度场域、行为场域和思想场域等方面提出可行性建议,期望高校的少数民族体育,能化民族体育特点为高校体
博士论坛 |
“翻转课堂”模式与传统教学模式的对比研究
摘 要:在硬质合金这一典型工科专业课的讲授中进行“翻转课堂”和传统教学模式的对比授课。结果表明:新型教学模式能够为广大学生接受,且对学习成绩的提高有所助益。但与传统教学模式相比,新型教学模式更适合在小班环境中实施。本次教学模式对比研究为后续工科专业课的教学改革提供了一定的实践基础。 关键词:“翻转课堂”模式;传统教学模式;对比研究;工科专业课 中图分类号:G642 文献标志码:
博士论坛 |
基于PBL的混凝土动态压缩性能实验教学研究
摘 要:为了提高土木工程专业学生对混凝土动态力学性能和损伤机理的认识,在培养方案中开设混凝土动态压缩性能实验内容。文章介绍了教学目标和基于PBL的教学设计;阐述了霍普金森压杆(SHPB)设备组成和测试原理,以C60混凝土动态压缩性能实验为例,介绍实验设计、试件制备和结果分析。教学结果表明,基于PBL模式的实验教学可以有效提升学生的实践操作、理论应用和创新意识等方面的能力。 关键词:混凝土;动态
博士论坛 |
科教融合提升地方工科院校的特色办学途径及意义
摘 要:工科类案例教学借鉴和模仿管理学、法学及医学等学科开展案例教学。因问题导向的教学结果差异较大,造成其推广与示范效应不强,校本特征的教学案例研发与实践可以体现学校的定位与目标,以及落实学校制定的政策与规划的发展方向。科教融合是校本特征教学案例构建的基础,是评价学校科研和教学水平的关键指标,更是实现地方工科院校特色办学的主要途径。校本案例教学的实施有效地促成了高校教师和学生两个主体的核心利益同
博士论坛 |
网上教学与课堂教学混合教学模式研究与实践
摘 要:随着互联网技术的发展,“互联网+教学”正在成为未来教学模式的重要形式。为此,以网上教学和课堂教学融合方式入手,分析了两者的教学特点,构建了“网上+课堂”融合的教学模式,设计了适应该教学模式的网上教学资源,以计算机辅助制造课程为载体,开展了实践分析。结果表明,应用该教学模式后提高了学习质量,为进一步丰富该教学模式提供了模板,具有非常有益的教学参考价值。 关键词:互联网+教学;在线教育;超
博士论坛 |
理论力学中静力学公理的平凡与不平凡
摘 要:理论力学是理工类院校的一门重要的专业基础课,也是学生口中枯燥乏味、深奥难懂的代名词。如何一改往日刻板形象,使之成为一门生动活泼、深受欢迎的课程,是力学教学改革中的一个重要课题。而合理的课堂设计是上好一门课的核心要素。文章以理论力学中静力学部分的静力学公理为例,以一个工程问题为主线,逐一引出并分析每一个静力学公理及其背后蕴藏的深刻含义,通过讲述静力学公理平凡的内容展现其在解决问题时不平凡的
教海探新 |
新课程体系下高校法治教育课堂教学方法探析
摘 要:高校的法治教育肩负着对广大大学生开展法律基础知识教育,增强广大大学生树立社会主义法治概念和规范法律意识的责任和使命,是培养广大大学生的思想和法律道德品格的一个重要途径。然而长期以来,我国高校的法治教育仍然存在着一些教育理念、方法、教学手段滞后的现象,使其教学的实效性较弱,提升其教学的针对性和教学效率就变得尤为必要。新课程体系下我国正在探索高校法治课堂教育的教学手段与方法改革,应该重新确立
教海探新 |
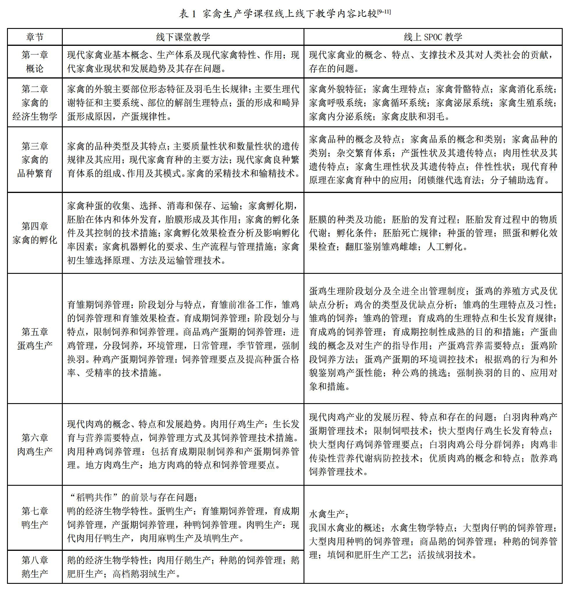
农业院校家禽生产学课程混合式教学实践
摘 要:新冠肺炎疫情期间,湖南农业大学动物科学专业家禽生产学课程开展了在线教学。在教学过程中,作者将线上教学与线下教学进行有机融合,采用了以SPOC课程为主,在线课堂及翻转课堂为辅,结合部分线下教学的混合式教学形式,教学情况良好。 关键词:农业院校;家禽生产学;线上线下混合式教学;SPOC课程 中图分类号:G642 文献标志码:A 文章编号:2096-000X
教海探新 |
高校学生学习主动性的激发
摘 要:本研究的目的是探讨实施翻转课堂模式作为提升学生学习主动性的教学策略。通过定性半结构化访谈对研究样本进行分析。研究结果显示,采用翻转课堂教学法的学生在学习主动性上有显著改善。 关键词:翻转课堂;学习主动性;教学模式;学业成绩 中图分类号:G640 文献标志码:A 文章编号:2096-000X(2021)17-0108-04 Abstract: The
教海探新 |
工程教育专业认证背景下通风工程课程立体式教学探讨
摘 要:工程教育专业认证是一种对工程教育专业以培养目标和毕业要求为导向的人才培养合格性评价。人才培养的最基础环节是课程教学,课程教学改革是达成工程教育专业认证毕业要求的关键途径。通风工程是建筑环境与能源应用工程专业学生从事暖通空调方面工作与研究必备的课程之一。文章结合近几年课题组在该方面的实践经验,对教学内容和教学方法提出了新的思路和方法:改善了教学内容的实用性、实践性和先进性;针对教学内容在课
教海探新 |
概率论与数理统计课程线上教学实践与探索
摘 要:线上教学作为教育与信息化技术相融合的一种新型教育模式,已经广泛被高等教育不同学科教师争相使用。文章在结合具体教学实践的基础上,以概率论与数理统计课程为例,结合线上教学存在的问题以及教学情况,提出具体的线上教学设计、实施过程,并对线上教学的实践效果进行了总结与思考,从教师以及学生两个角度对线上教学的优缺点进行总结与阐述,然后在此基础上对将来线上教学、线下教学的发展趋势进行相应的预测,期望可
教海探新 |
应用型大学公共基础课翻转课堂教学模式探究
摘 要:文章介绍了翻转课堂、MOOC和SPOC等教育信息化资源的建设在国内外发展的历史和现状,提出了教学团队在应用型大学开展SPOC云教学大数据驱动的翻转课堂教学模式的可能性、必要性和实施设计方案。 关键词:SPOC;翻转课堂;MOOC;教学模式;线性代数课程;大数据;应用型大学 中图分类号:G640 文献标志码:A 文章编号:2096-000X(2021)1
教海探新 |
计算机辅助翻译环境下的科技英语翻译教学模式研究
摘 要:本研究以药学英语课程为例,通过建立药学术语库和药学英汉双语语篇平行语料库,同时在药学英语的翻译教学中引入计算机辅助翻译软件Memo Q并对授课学生加以培训,旨在检验计算机辅助翻译技术在科技英语翻译教学中的效果。实验组与对照组的测试分析结果表明,计算机辅助翻译技术能有效提高翻译效率和质量,在科技英语翻译的课堂上采用计算机辅助翻译软件,是一种可行、高效的教学模式,也是未来发展的趋势。 关键
教改新论 |
大学物理课教学的综合改革
摘 要:大学物理是化学专业本科生的基础课程之一,其教学改革对于各理科及工科专业教学均有借鉴意义。文章从梳理课程体系、改进更新课件内容、提升与化学及化工类专业相关内容、教学方法梳理等方面做了初步尝试,从而增强学生学习兴趣,丰富课程内容。同时,针对新冠肺炎疫情所带来的线上教学比重明显增加的现状,文章对线上与线下同步进行课程改革也进行了探索和研究。 关键词:大学物理;基础课;线上教学;教学改革 中
教改新论 |
电子信息工程专业双维度实践教学改革探究
摘 要:基于福建江夏学院电子信息工程专业,提出了一种结合CDIO教育模式与IEET认证标准的双维度实践教学模式改革方案。从实施效果来看,该方案有效增强了专业的实践教学效益与学生的实践水平,促进了专业整体教学水平的提升,实现了产学研一体式发展的新模式。 关键词:电子信息;多维度;实践教学;改革 中图分类号:G642 文献标志码:A 文章编号:2096-000X(
教改新论 |
一流本科专业实践教学体系改革与实践
摘 要:实践教学是培养学生实践能力和创新创业能力的重要环节。近年来,安徽农业大学园艺学院开展新形势下的实践教学体系改革与实践,结合园艺产业发展需求,修订人才培养方案,构建专业实践教学体系,充分利用校内外多层次平台培养学生创新创业能力,改善校内外实验实践教学条件,挖掘实践教学的思政资源,把“立德树人”贯穿于实践教学各个环节。近两年来,园艺专业学生积极参加各类实践活动和竞赛,累计获得省级以上奖项36
教改新论 |
生物类专业普通生物学课程教学改革探讨
摘 要:普通生物学课程是植物学课程与动物学课程整合成的一门课程,在生命科学类专业开设,其目标是夯实生物学基础。文章根据多年教学经验对生命科学类专业普通生物学的教与学进行了梳理和总结,为今后生命科学类专业普通生物学课程的教学提供借鉴。 关键词:普通生物学课程;课程教学;改革探讨 中图分类号:G642 文献标志码:A 文章编号:2096-000X(2021)17-
教改新论 |
基于应用型人才培养的独立学院体育课程教学改革的实践研究
摘 要:独立学院属于国家高等教育体系里面的一种类型,主要负责为国家全面培养栋梁之材。文章通过论述我国各地体育课程全面改革与深入实践的发展情况,分析研究结果,阐述独立学院开展体育课程教学改革工作的创新与实践应用。 关键词:应用型;独立学院;体育课程 中图分类号:G642 文献标志码:A 文章编号:2096-000X(2021)17-0144-04 Abstra
高教管理 |
高校心理危机干预中的学生管理工作流程研究
摘 要:文章深入分析了当前高校心理危机干预工作存在的问题,针对学工系统进行心理危机干预工作时面对的几种常见情况,包括人身安全风险学生的应对措施和监护流程、严重心理问题学生的识别与处理、心理疾病学生休学后复学以及在学校坚持学习的危机学生管理与帮扶、如何对心理危机学生开展支持性访谈等进行了研究,从而帮助高校制定便于相关人员快速掌握、有效运用的规范化操作流程,构建科学完善的高校心理危机干预工作体系。
高教管理 |
“目视化”管理在高校实验室安全管理中的应用研究
摘 要:安全“目视化”管理是一种效果直接、简单的安全管理方法,运用醒目的符号、线条和色彩等视觉信号来展示现场的危险源和安全警示,使任何人都容易知道如何遵守安全规定。文章将安全“目视化”的工具运用到高校实验室的安全管理中,从人员“目视化”管理、化学品“目视化”管理、实验仪器/设备/设施“目视化”管理、实验环境“目视化”管理等四个方面介绍了高校实验室安全“目视化”管理的范例,为高校实验室安全标准化管
高教管理 |
高校内部绩效管理模式探索
摘 要:随着中国向教育现代化迈进步伐的加快,推进教育治理体系和治理能力现代化,提高高校自主管理能力,理顺高校内部管理体制,构建高校内部绩效管理模式,成为政府、学界和高校共同关注的热点问题。文章分析了高校绩效管理的内涵、流程及存在的问题,从理念、制度、文化、技术几个层面提出了高校内部绩效管理模式的优化路径。 关键词:高等学校;内部管理;绩效管理 中图分类号:G647 文献标志码:
师资·人才 |
能源与环保领域工程博士培养的实践探索
摘 要:实施工程博士培养,为创新型国家建设输送领军型工程人才,是我国研究生教育的创新探索。分析了当前工程博士培养存在的主要问题,结合国防科技大学能源与环保领域工程博士培养实践,总结了提高工程博士培养质量的措施建议,包括招收高质量生源、以重大工程需求牵引培养工作、坚持学校与企业/部队深度协同、工程博士培养水平与导师团队研究指导水平双螺旋上升等。为我国工程博士培养模式改革提供有益借鉴。 关键词:工
师资·人才 |
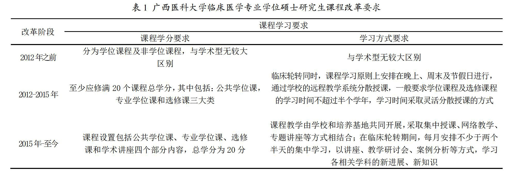
医教协同背景下临床医学专业学位硕士培养模式改革的研究
摘 要:临床医学专业学位硕士研究生培养改革已进行了一段时间,改革的成效已逐渐显现出来,需要进一步深化医教协同,深入推进临床医学专业学位硕士研究生培养制度的改革,从培养基地政策落实情况,导师队伍的建设,课程学习和临床能力考核方式改革后的成效进行考察。各培养单位要严格落实医教协同的要求,积极培养高层次医学技能型人才。为社会输入高层次医学技能型人才提供保障,同时为“5+3+X”临床医学专业学位博士研究
师资·人才 |
高校教师工匠精神的培育与强化
摘 要:对高校教师而言,工匠精神是指在从事教书育人、科学研究、服务社会和文化创造与传承等专业性或技艺性工作中所展现的追求并能够实现卓越成果的各种优良职业品格的总和,包括坚定的职业精神、良好的职业品行、正确的职业理念、扎实的职业技能、端正的职业态度和独特的职业匠心。由于社会多元价值观冲击、教育评价体系不完善和高校教师自身因素的影响,有些高校教师尚存在不具备工匠精神或不同程度欠缺工匠精神应具备的各种
高校思政 |
微生物学课程教学中课程思政的探索与实践
摘 要:微生物学是生命科学相关专业的一门核心专业基础必修课,与人类日常生活密切相关。为了有效发挥课堂育人的主渠道作用,将课程思政理念融入微生物学,文章从教学中开展课程思政的必要性、思政元素的挖掘、实现途径和举措、课程思政注意事项等几方面提出一些自己的看法和观点,旨在提高微生物学课堂教学的育人效果,并为其他自然科学课程的课程思政提供借鉴和参考。 关键词:微生物教学;课程思政;案例;探索实践 中
高校思政 |
“课程思政”视域下的大学综合英语课程教学探索
摘 要:大学综合英语课程作为国内高校英语专业普遍开设、课时较多的专业基础课程之一,是“课程思政”的主课堂和主阵地。高校英语教师有责任承担育人责任,合力打造课堂思政与思政课堂同向同行、协同发声的课堂教育体系。文章从教学内容优化、教学方法创新和“课程思政”教学效果评估三个方面对大学综合英语课程教学中渗透“课程思政”进行了有益探索,激发课堂活力,起到潜移默化、润物无声的育人效果,让课堂更具深度、温度和
高校思政 |
高校教师党支部与“课程思政”协同发展路径研究
摘 要:新时代高校教师党支部不仅为高校中心工作保驾护航,而且在课程建设、人才培养、干部选拔,尤其“课程思政”建设中的功能定位愈发明显。“课程思政”是高校思政工作的创新理念,是“立德树人”培养体系的新路径和新发展,也是提高思政教育实效性的积极探索。如何发挥教师党支部在课程思政建设的重要推动作用,同时发挥课程思政对于加强教师党支部建设的反作用,实现两者的协同发展,是文章研究的主要内容。 关键词:课
高校思政 |
高校思想政治理论教育评估体系阐析
摘 要:高校思想政治理论教育高质量发展需要建立科学的评估体系。高校思想政治理论教育评估体系是高校思想政治理论教育的评估系统及运行体制。科学阐析高校思想政治理论教育评估体系,理解其要义、把握其内容、掌握其特性,是改革、创新与完善高校思想政治理论教育评估体系进而提高高校思想政治理论教育效果的必然条件。 关键词:高校;思想政治理论教育;评估体系 中图分类号:G641 文献标志码:A
高校思政 |
重组率、交换率和图距之辨析及其蕴含的思政元素
摘 要:重组率、交换率和图距这三个名词是进行基因定位分析的重要概念,但很多教科书将重组率和交换率混为一谈,从而导致利用图距作连锁图时出现错误;文章根据相关文献资料及作者十多年的教学体会阐明重组率与交换率之间的区别以及二者与图距之间的关系;同时利用连锁图中蕴含的思政元素,加强学生对这些概念的理解和掌握。 关键词:重组率;交换率;图距;连锁图 中图分类号:G641 文献标志码:A
高校思政 |
信号与系统课程思政教学思考与探索
摘 要:信号与系统课程是电子信息和通信工程类专业的专业背景课程,是本专业课程思政建设的核心关键环节,为充分发挥该课程的思想政治教育作用,必须深入挖掘思政元素,坚持以学生为中心,坚持专业定位,提升课程思政的科学内涵,改革教学方法,启发学生思考,帮助学生塑造正确的世界观、人生观、价值观。 关键词:课程思政;以学生为中心;信号与系统 中图分类号:G641 文献标志码:A