期刊详情
查看往期
期刊目录
2021年28期
城乡建设 |
农民自组织视角下的乡村振兴地方性探索与创新
摘要:中国的乡村问题本身就是“内外相生”的结果。文章通过剖析内生型乡村、外源型乡村、共生型乡村的不同边界发现,政府力量与市场力量的作用方式和影响程度在一定程度上可以解释乡村分化的差异。运用案例分析的方法,选取陕西袁家村剖析乡村振兴支撑点的内生型乡村的自组织成长机理。结果发现,内生型乡村通过产业发展、文化传承、人才集聚、生态转化、治理创新、平台搭建等载体,在激发共创潜能、坚守共享理念、打造共治平台方
城乡建设 |
发展普惠金融助力乡村振兴战略的实践与思考
摘要:与农业、农村和农民有关的问题是中国和其他发展中国家稳定和人民福祉的根本。尽管对农村振兴的需求和国家主动性不断增长,但农村创新在创新文献中却鲜有人关注。文章从新增长理论、制度理论和创新系统理论出发,提出了以振兴农村、实现均衡可持续发展为目标的复杂的社会经济网络,结合普惠金融体系,对于农村振兴的实践和思考方式进行了深入分析与研究。 关键词:普惠金融;乡村振兴;战略实践与思考 一、普惠金融概述
城乡建设 |
加强生活性服务业标准化建设 推动成都加快建设国际消费中心城市
摘要:成都市在2018年1月召开的生活性服务业发展大会上提出:到2022年,要建成具有国际影响力的消费中心城市,生活性服务业增加值达到5000亿元以上。生活性服务业领域宽、覆盖面积广,与人民关系最为紧密,但目前面临着有效供给不足、质量水平不高、消费环境有待改善等问题,新技术、新业态、新模式的大量涌现也带来诸多挑战。成都要建设国际消费中心城市,就要解决这些问题、应对这些挑战,就要推动生活性服务业
城乡建设 |
新时代乡村产业融合发展的“苏州模式”
摘要:近年来,苏州以六次产业理论为基础,通过发挥理论的加法效应和乘法效应,使得乡村产业融合发展指数逐年递增,总体呈现“发展较快、质量提升、布局优化、领域拓展”的良好态势。苏州借助“一产内部”、“一产+二产”、“一产+三产”和“一产+二产+三产”融合发展,促进了农业产业的全频谱升级,开创了新时代乡村产业融合发展的“苏州模式”。下一步,苏州需要更加积极探索农业为基础的多形式产业融合创新发展,更加突出乡
城乡建设 |
城市更新视角下老旧小区适老化改造研究
摘要:城镇老旧小区改造是城市更新的一种典型类型,且覆盖面、涉及面均较广。随着我国老龄化问题的日益严峻,城市更新过程中老旧小区的适老化改造成为社会各界普遍关注的民生工程。文章以银川市老旧小区案例为研究对象,分析适老化改造中存在的问题,同时结合老人自身与社会外在的两重需求,提出改造意见,为银川市老旧小区适老化改造的发展提供一定借鉴与参考。 关键词:老龄化;城市更新;老旧社区;适老化改造
经济观察 |
我国交通运输经济现状及发展战略探讨
摘要:近几年我国在经济建设领域取得了卓越的成就,各行各业都取得了极大的进步与发展。其中,交通运输行业的发展是保证国家经济稳定发展的重要命脉。尤其是在经济全球化快速发展的今天。良好的交通运输条件能够显著加强地区间交流,缩小地区间贫富差异,促进资金与资源的合理分配。在社会主义发展的今天,社会对能源以及原材料的需求与日俱增,因此对交通运输的需求也日益提高。但我国在交通运输的基础建设领域仍然存在着一定
经济观察 |
我国产业结构优化研究综述
摘要:产业结构优化一直是产业经济理论界极具研究价值的课题。关于产业结构优化,在国内已形成大量文献。文章将产业结构优化的内涵界定、产业结构优化的影响因素和机制分析,以及产业结构优化的定量研究作为主要分析脉络,对国内产业结构优化理论包括相关研究成果进行梳理,在更深层次地了解产业结构优化的现有研究成果和最新研究动态的基础上,希望能够为这一领域的后期研究提供一个参照平台。 关键词:产业结构优化;
经济观察 |
大力推进绿色租赁 助力节能产业发展
摘要:文章重点将节能产业的现状及与融资租赁的结合、发展进行论述,认为我国节能产业市场极其广阔,是利国利民的朝阳产业,融资租赁企业应积极服务此行业,深耕庞大的节能市场,打造绿色租赁品牌,既是贯彻绿色发展理念、产融结合的生动实践,也符合租赁行业差异化、专业化的竞争趋势,实现经济效益和社会效益的双赢。 关键词:节能产业;融资租赁;绿色;发展 节能产业是国家鼓励的绿色产业,但受制于行业起步
经济观察 |
生态经济要求下农业经济发展路径分析
摘要:近些年,随着生态经济理念不断深入人心,农业经济发展以及农业资源保护措施也广泛受到社会的重视,作为社会发展体系中的重要组成部分,农业经济体系应充分结合当前社会的发展形势及科学技术水平,采用科学、合理的方式进行农业经济结构转变,实现生态农业的发展目标。文章针对农业经济发展、资源可持续发展方向进行分析,并探索生态经济的发展措施与方法。 关键词:农业;生态经济;农业发展;模式创新 自
经济观察 |
探析中国信用评级市场开放对国内企业评级的影响
摘要:尽管经济全球化趋势近年来因受到各种阻力而有所放缓,但我国特色社会主义市场经济体系的渐趋完善,中国主动扩大对外开放,引入国际信用评级机构,逐渐迈向信用经济时代,特别是伴随市场规范化水平提升,国外及国内资金流转不断加速,市场金融风险也变得越来越大,然而国内抗击风险的水平却不高。加之我国中小微企业众多,财务制度不健全等问题,使整体信用评级体系位于初步阶段。所以,文章就中国信用评级市场开放进行具
经济观察 |
创业担保贷款促进创业就业问题与对策分析
摘要:创业担保贷款在人民群众就业和创业的过程中有着十分重要的作用,既能够满足人们的就业需求,同时也能够推动社会和谐稳定发展,提高经济发展速度,缓解社会压力。然而在当下创业担保贷款实际落实的过程中也存在一些问题,作为工作人员应当进一步深化创业担保贷款政策的落实,加强创业担保贷款管理,简化申请流程。文章就创业担保贷款促进就业问题的对策展开探讨,希望能够全方位落实创业担保贷款政策。 关键词:创
经济观察 |
新时代内蒙古县域经济发展路径研究
摘要:加快发展县域经济,推动县域经济的高质量发展,是新时代中国特色社会主义发展必然要求,是适应我国经济社会转型发展和提档升级的体现。县域经济一直以来都是我国国民经济发展的主要组成部分,是城镇经济与农村经济的结合体,对于促进新型城镇化建设和社会建设都具有很重要的意义。文章主要在对内蒙古自治区县域经济发展现状调查的基础上,分析了内蒙古自治区县域经济存在的问题,结合内蒙古自治区的实际情况,提出了内蒙
战略研究 |
“一带一路”背景下提升中华文化软实力研究
摘要:“一带一路”是中国为世界提供的优质公共产品,各国交往以政治互信、贸易畅通为起点,以文化融合为落脚点,建立在文化融合基础上的政治、经济往来才是最长久稳固的。中国是“一带一路”提出国,在与世界文明融合时,存在反思与批判本土文化的自觉不足、不同文化交流与对话的自觉不足及创新与发展中华文化的自觉不足的问题。需要加强对中华文化反思的自觉、提升文化交流对话的自觉、促进文化创新的自觉,最终找到中华文化
战略研究 |
河南省科技创新政策评估的现状、问题与对策研究
摘要:科技创新政策有助于产业高质量发展已形成共识,而科技创新政策评估未受到足够重视、评估体系不完善。河南省科技创新政策数量不断规范、日趋完善,但仍然存在评估手段不灵活、缺乏常态机制、人才匮乏等诸多问题。针对河南省科技创新评估现状和存在问题,河南省亟需在评估体系构建、人才培养等方面进一步加强。 关键词:科技创新;政策评估;对策 一、引言 目前,我国新一轮科技和产业变革正在进行。
管理创新 |
基于网络经济背景下的企业管理模式探究
摘要:作为一种高效的信息工具,网络的出现对国家经济活动产生了深远的影响,使经济运行在广泛应用的信息技术基础上呈现出新的规律和特征。以新兴产业的网络经济为代表的新商业文明,是继农业革命、工业革命之后,人类社会的又一场伟大变革。其所带来的新的生产力及制度体系,推动社会向信息化的升级,对国内生产总值的增长有着重大影响。基于此,文章在分析网络经济存在问题的基础上,对企业管理在网络经济中的相关特征及转型方式
管理创新 |
高新技术企业全面预算管理问题分析
摘要:随着科学技术水平不断提高,高新技术企业在国内市场经济发展中占据的优势越来越明显,但是随着高新技术企业的快速发展,在管理过程中存在的问题逐渐显现,而且高新技术企业具有高风险、周期长、技术更新迭代速度快等特点,所以如何改善高新技术企业的内部管理水平,是目前高新技术企业应当加强重视的问题。高新技术企业通过应用全面预算管理能够有效改善内部管理,并对提升企业的综合竞争实力有积极作用,确保高新技术企
管理创新 |
基层党建引领构建“安全命运共同体”的国企实践
摘要:国网四川省电力公司南充供电公司坚持“命运共同”的价值理念,通过党建引领构建安全命运共同体将基层安全问题作为党建融入生产实践的重要内容,充分发挥临时党支部的战斗堡垒作用,为党建与安全生产业务深入融合提供借鉴。 关键词:国有企业;基层党建;安全命运共同体;临时党支部 安全问题是电力企业基层项目建设的核心议题,也是发挥基层党建效能服务基层群众的重要切入点。积极推动党建融入国企安全生
管理创新 |
国有企业纪律检查工作如何更好地在基层党建中发挥作用
摘要:国有企业在我国社会经济发展中发挥着重要作用,做好国有企业纪律检查工作,充分发挥党的基层组织作用,促进我国社会更好发展。因此,文章结合国有企业党建和纪律检查工作之间的关系,重点分析国有企业纪律检查工作的现状,根据分析结果,提出国有企业纪律检查工作在基层党建中更好发挥作用的路径。 关键词:国有企业;纪律检查;基层党建;作用 做好国有企业党建和纪律检查工作,对实现从严治党有着重要意
管理创新 |
关于创新开展国有企业党建品牌建设的研究
摘要:党建品牌建设是推进党建工作创新、巩固党建工作成效、提升党建工作影响力的重要方式。文章基于清远市烟草行业党建品牌工作存在的问题及成因分析,创新探索实践了党建品牌管理标准化步骤、“135”党建品牌创建工作法和“五维”党建品牌评价体系,实现品牌管理与党的建设相互融合、相互促进,有效助推全市各行业基层党组织党建工作水平的提升。 关键词:党建品牌;标准化步骤;“135”工作法;“五维”党建品
管理创新 |
浅谈中小型制造企业全面预算管理
摘要:随着我国市场经济的不断发展,制造企业逐渐成为国民经济的支柱型行业,然而中小型制造企业面临着当前激烈的竞争环境与复杂的经济形势,如何增强企业核心竞争力使其脱颖而出成为了中小型制造企业最主要的战略目标。越来越多的中小制造企业意识到提升管理水平对于企业长远发展的重要性,全面预算管理作为提升企业管理水平的一种有效方式,它不仅可以加强中小型制造企业的战略控制,而且还可以加强中小型制造企业的内部控制
管理创新 |
基于企业经营效益的经济管理策略探讨
摘要:企业为了获取更多的经济效益,必须开展形式不同的经营管理活动。而在企业的各项管理活动中,经济管理是最关键的环节。制定科学合理的经济管理策略,不仅可以实现短期的经济效益,更能为企业的可持续发展提供坚实的保障。文章以企业经营效益为出发点,探讨企业经济管理现代化的策略和途径,有效提升企业自身的经济管理水平,真正实现企业利益的最大化。文章将引入房地产企业在经济管理中的经验作为实例印证。 关键
管理创新 |
浅谈企业在共享模式下的业财融合
摘要:随着经济全球一体化和信息技术的迅猛发展,财务共享服务经过30余年的发展与应用,为企业财务管理带来的效益日益突显。企业在业财融合的过程中应该以财务共享体系建设为依托,让集中的更集中、更高效,让专注的更专注、更深入,打通信息孤岛,促进业务与财务一体化,推动企业业财融合的发展。 关键词:财务共享;业财融合 随着互联网发展、大数据时代到来,共享服务呈现出高速增长态势,共享经济已经深入
管理创新 |
业财融合在企业中的应用
摘要:业财融合作为企业进行管理的新模式,能够协调业务部门和财务部门之间的合作,达到提升核心竞争力和经济效益的战略目的。文章通过分析业财融合的内涵,厘清业财融合对于企业发展的重要作用,并分析当下业财融合在企业中实施的问题,提出有效对策,以期推动企业的长远发展。 关键词:业财融合;管理会计;有效对策 财政部于2014年和2016年相继出台了针对管理会计的相关政策,其中明确了管理会计实施
管理创新 |
绩效预算管理实施中存在的问题思考
摘要:借助绩效预算,无论是政府部门或者是企事业单位的公益建设项目,亦或是企业的投资项目,都可以实现对于资金使用的监督,提升资金的使用效益,如此也能够减少对资金的浪费。文章分析了绩效预算管理实施中存在的问题,对于各项问题提出了相应的解决措施,希望可以给相关人员提供一定的参考。 关键词:绩效预算管理;思考;全面实施 绩效预算的含义就是设置合理的事业计划或项目计划,并在此计划的基础之上,
管理创新 |
运用信息化技术强化农业经济管理的路径探索
摘要:农村经济的发展与繁荣是中国社会主义市场经济发展的必然趋势,而在农村经济发展的当下,优化市场管理、提升管理效能,是中国农业经济发展的必然趋势。当今,强化农业经济管理的整体效能,实现经济的优化管理,借力信息化技术是非常关键的,而在这一过程中,信息化路径应该怎样应用、怎样优化、怎样管理,应当成为我们的工作重点。基于此,文章重点针对中国农业农村的经济发展和经济管理中的问题进行分析,并对于怎样用好
管理创新 |
绿色管理理念在冶金企业中的应用研究
摘要:随着全球生态环境问题的日渐严重,国际社会对于环境保护工作愈加重视。我国也于2015年1月1日正式出台实施了新环保法,各地方政府及各行业对可持续发展、绿色发展的关注度越来越高。近几年,绿色发展已经成为了钢铁产业转型的重要改革方向。国内冶金企业对于绿色管理理念的应用也在日趋深入,但就国内冶金企业的绿色发展产业转型现状来看,仍然与国际先进水平存在一定差距。鉴于这一情况,文章从分析绿色管理理念在
管理创新 |
经济新常态背景下工商管理职能的路径分析
摘要:在经济新常态背景下,我国调整了经济发展战略,并开始重视发展质量。为使经济健康、平稳地发展,必须要加强工商管理职能的发挥。通过创新管理模式和优化监管流程,不断协调工商管理与企业发展需求关系,为企业经济发展保驾护航。文章就经济新常态背景下工商管理职能的路径,进行简要分析与探讨,希望能够对工商管理工作提出一些有价值的建议。 关键词:经济新常态;工商管理;企业经济 一、关于经济新常态
管理创新 |
项目全过程造价控制在建筑工程造价审核中的运用
摘要:目前在建筑工程项目施工建设中,项目造价审核环节管控至关重要,项目造价合理性与建筑企业经济效益之间紧密联系,与项目建设质量之间具有较大联系。现阶段各区域建筑企业对建筑项目造价进行规范化管控,才能有效提高项目施工建设效率,促使建筑企业发展效益全面提升。过去传统建筑工程造价审核办法在应用实践中存在的问题日益显现,不适应建筑行业发展要求。当前,在建筑企业全面发展中,开始应用实践全过程造价控制。全
改革论坛 |
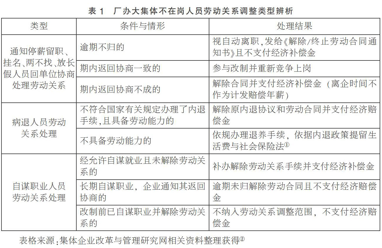
大集体改革中职工安置问题的路径探索
摘要:为顺应我国国企改革与经济发展的需要,厂办大集体制度改革势在必行。然而在改革从试点向全国推广的过程中,受制于复杂的历史与现实因素,因而出现了诸多问题。其中,集体改制后的职工劳动关系调整与后期安置问题事关广大职工的切身利益,事关我国的社会民生。文章以L省B市B集团为例,基于个案研究的视角对大集体改革中职工劳动关系调整及后续安置问题进行路径探索,以期从劳动关系及政府层面为改制中职工的安置问题建言献
改革论坛 |
金融发展对供给侧结构性改革支持研究
摘要:文章利用柯布-道格拉斯函数,选择全国和河南省的金融发展数据与供给侧要素相关数据,比较分析金融发展对供给侧要素的影响程度。实证结果表明,河南省和全国的金融业增加值、直接融资与间接融资都对资本增加起到了一定的促进作用;间接融资和金融业增加值对生产技术的促进作用显著,但对劳动力的促进作用相对较弱。因此,应着力从资本市场和银行业两个方面来促进金融发展,以便更好地服务于供给侧结构性改革。 关键词:金
改革论坛 |
深化国有企业三项制度改革的几点建议
摘要:对国有企业三项制度改革的主要因素可以从以下三个角度进行分析。一是为整体企业在发展过程中的行业竞争规模;二是为企业发展中所存在的诸多历史遗留问题;三是为企业发展过程中整体管理体制所带来的约束。而在创新时代的背景之下,我国大部分企业,尤其是国企在进行相应的竞争过程中已经充分依照相关的国家法律及各类政策对三项制度进行了更加深化的改革,然而部分企业的发展过程中仍然会受到历史遗留问题以及诸如国有企
经营之道 |
高速公路收尾项目经营管理的思考
摘要:文章基于湖北省某国有建筑施工企业的三个收尾项目在2019年中对业主单位计量中涉及的罚金等因素考察,结果发现,项目对上计量罚金受到档案资料移交、工程缺陷整治、竣工结算等因素的重要影响,档案资料移交及时、工程缺陷修复快速完成、竣工结算尽早签订,罚金的金额相对较少;反之,罚金金额多。提出建议,重视档案资料人员的培养、严格执行外部劳务单位预留保证金的规定、国家出台对不落实保函置换工程质保金的单位
经营之道 |
“互联网+”时代下烟草行业卷烟营销在新零售下的改革及创新
摘要:“互联网+”时代下,各种现代化信息、科学技术与烟草行业的发展不断融合,深层次地改变了行业运行的方式,生成了新零售模式。在这种背景下,烟草行业卷烟营销必须顺应时代潮流,对自身的营销战略进行改革和创新,把握新思维、新技术、新方法带来的机遇,升级卷烟零售业态,通过智能的零售终端管理、快捷的数字化平台和创新的营销服务推动烟草行业的发展。 关键词:“互联网+”;卷烟营销;新零售;市场化取向改
经营之道 |
知识经济背景下煤炭销售管理的创新
摘要:21世纪是知识经济时代,在知识经济时代下,企业需要把握知识经济发展的机遇,创新发展煤炭销售管理模式,提升自身的销售水平,以使得自身获得持续性的发展动力。企业有必要掌握知识经济背景下煤炭销售管理的技巧,理清创新销售管理的思路,切实增加煤炭销量,提高自身经济收入水平。文章主要分析了知识经济给煤炭商品流通带来的机遇与挑战,探究了知识经济背景下煤炭销售管理中存在的问题,研究了知识背景下创新煤炭销
理论探讨 |
老年群体养老模式选择的影响因素及区域差异研究
摘要:随着人口老龄化加剧,新的养老问题在我国不断涌现,养老模式与服务需求也逐渐向多样化、多层次的方向发展。为了解烟台市与全国地区老年群体对养老模式选择的影响因素的异同点,文章基于在烟台市所属地区调查与中国健康与养老追踪调查(CHARLS)的研究数据,进行对比分析。研究发现,儿女陪伴、职业与是否照看外孙子女等因素对养老模式选择无明显影响,而性别、户籍、婚姻、养老费用、医疗保险与生活自理等因素有影响,
理论探讨 |
基于因子分析法的新三板国有农业企业(湖北)经营效益与股东占比关系研究
摘要:随着十九届五中全会胜利落幕,做好“十四五”期间国有农业企业改革成为当前工作重点。文章通过收集2014~2019年新三板国有农业企业(湖北)经营效益、股东占比的面板数据,利用因子分析法分析经营效益与股东占比之间的相关关系,研究结果得出:国有股东和社会股东占比与国有农业企业经营效益呈负相关,进一步分析得出:国有股东和社会股东占比与国有农业企业应收账款周转率呈负相关、高级管理人股东占比与企业存
理论探讨 |
基于SARIMA模型的四川省保费收入预测
摘要:文章基于四川省2006年1月至2019年12月保费收入的月度数据,通过建立季节ARIMA模型对保费收入进行预测,实证结果显示,该模型的预测能力较强,对四川省的保险市场发展和监管具有一定的理论价值和现实意义。 关键词:保费收入;SARIMA模型;预测 一、引言 保险业作为金融业的重要分支,在国民经济中发挥分散风险、经济稳定器作用。四川省2019年保费总收入2149亿元,排
财税金融 |
共享经济时代下的互联网金融创新与金融监管工作研究
摘要:在我国整体的发展框架及发展模式当中,我国的发展领域随着互联网的融入实现了全面的调整。在共享经济时代下,互联网金融体系的创新及监管工作必须实现全面优化,以贴合后续的成长需求及市场运作机制。目前,随着我国互联网金融模式的逐渐发展,其在运行过程中暴露出的问题也引起了社会各界的关注。如何有效解决这些问题,将对我国互联网金融的创新及金融监管起到非常重要的实际效果。因此,文章将就共享经济时代下的互联
财税金融 |
区块链技术对金融业的影响分析
摘要:区块链技术作为目前最先进的技术之一,不仅得到了政府、金融机构和广大投资者的关注,在金融行业的应用也得到了广泛的关注,对金融业的发展注入了无限的活力,发挥着巨大的作用。基于此,文章对区块链技术给金融业带来的影响进行分析。 关键词:区块链;金融业;影响 区块链技术将去信任化和去中心化作为基础,集体维护的一种数据库技术。任何参与到该技术的具体应用中的人都能够通过一个公开数据库进行数
财税金融 |
区域性农商银行产品创新管理模式浅谈
摘要:新时代关于区域性农商银行的产品,要创新管理模式,最好向精细化的管理方向转变,与此同时,还要注重资本的节约。要从区域性农商银行产品创新面临的困境出发,并找到创新管理的途径,完善组织架构,产品的研发流程要不断更新,针对产品生产建立激励机制,进一步改革创新产品的管理模式和人才队伍的管理,这样才能够迎接挑战。文章就区域性农商银行产品创新管理模式做简要探讨。 关键词:区域性;农商银行;产品创
财税金融 |
加强基层央行岗位廉政风险防控的几点思考
摘要:中国人民银行是我国的中央银行,制定和执行货币政策,防范和化解金融风险,维护金融稳定。其分支机构作为基层央行,承担本辖区传导货币政策、维护金融稳定,承办有关业务的职责。如果基层央行履行职责不到位,出现廉政风险,将影响当地的经济金融发展。基层央行岗位廉政风险防控工作,主要是对员工在履职中存在的腐败思想和可能引发腐败的行为进行治理,进一步增强员工的纪律规矩意识,将全面从严治党要求落实到各项工作
财税金融 |
高净值客户需求变化趋势与私人银行转型发展研究
摘要:高净值客户对私人银行服务的需求已经有所不同,新的市场竞争产生,给私人银行带来各种挑战。在这样的竞争环境中,私人银行要以满足客户需求为本,面对高净值客户需求变化趋势,私人银行就要走转型发展道路,不断扩展业务,同时实施各项业务重组,对管理流程优化,使私人银行的综合服务能力提高。文章着重于研究高净值客户需求变化趋势与私人银行转型发展研究。 关键词:高净值;客户需求;变化趋势;私人银行;转
财税金融 |
城乡居民养老保险基金监管的问题及对策研究
摘要:对于城乡居民养老保险基金监管工作要给予更多重视,明确以往监管工作中存在的法律法规不完善、覆盖范围狭窄等问题,通过构建完善的法律法规、拓展覆盖范围、完善组织体系等为社会更好的发展提供保障。 关键词:城乡居民;养老保险基金;监管 我国老龄化问题逐渐严重,而老年人属于社会中的弱势群体,保证城乡老年人的老有所依,是维护社会更好发展的关键。因此,近几年我国不断增强城乡居民养老保险基金力
财税金融 |
试论能源企业税务筹划风险评估及优化建议
摘要:税务筹划是任何企业都不能忽视的降低成本的工具,能源企业也不例外。能源企业由于涉及到的资产规模大、管理架构复杂、业务单元众多,所形成的涉税事务十分困难;因此能源企业一旦在生产经营与内部管理中稍有不慎,就会导致税务违规的风险出现,极易导致税务部门对能源企业进行稽查,一旦属实能源企业必定会遭受滞纳金、罚金的损失,甚至某些能源企业管理人员还会被追究刑事责任,将会严重打击能源企业的市场名誉。因此能
财税金融 |
我国税源专业化管理如何顺应大数据时代潮流
摘要:与传统税源专业化管理不同的是,大数据时代下的税源专业化管理更加重视对数据的使用。大数据时代下的税源管理具有数据价值方向开始转变、税务机关重点工作转变和相关数据要求开始转变等特征。而目前我国的税源管理存在数据质量不高和体质机制不合理等问题。应采取实施税源的分类管理、建设税收信息化平台和提高税源信息的质量等措施。 关键词:大数据;税源管理;专业化 在大数据时代,大家发现数据才是极
财税金融 |
税收优惠政策对中小企业财务影响的探索
摘要:我国宏观经济调控的核心途径在于税收,能够为我国的正常运转起到不可小觑的关键作用。但是,在某种程度上,税收存在一定的“扭曲性”,会影响到经济的发展状况。而税收优惠政策的出现,能够有效遏制经济发展过程中产生的副作用,虽然将我国的财政收入减少,但是,在中小企业方面,却提升了其财务管理能力及发展能力。基于此,文章针对当前税收优惠政策的相关概念、内容展开分析,并视为切入点,了解税收优惠政策对中小企
财税金融 |
减税降费对高新技术企业的影响
摘要:基于经济新常态背景下,国内经济实现了良好的发展态势,同时也出现较大的经济发展压力,在这种情况下,我国相继出台了一系列的减税降费政策,这对于高新技术企业的发展提供了重要政策保障。文章主要对减税降费对高新技术企业的意义进行了阐述,同时分析了减税降费为高新技术企业税务管理带来的风险,重点对减税降费促进高新技术企业发展的措施展开深入研究。 关键词:减税降费;高新技术企业;影响;风险;措施
商贸流通 |
浅析当前绿色供应链存在的问题及对策
摘要:面对资源、环境问题的日益严重,各行各业也开始引入绿色供应链的概念,国内企业在追求发展的同时,环境问题不容小觑,同时社会公众对环境问题的关注也越来越密切,要从根本上改变发展方式,使经济与环境得到和谐发展,推动供应链绿色改革是必然趋势。文章对当前绿色供应链管理存在的问题进行分析,从政府、企业、消费者三方面提出建议来促进绿色供应链的发展。 关键词:绿色供应链;政府;企业;消费者 一
商贸流通 |
成品油销售企业油品配送运力测算及车型优化
摘要:油品配送运力测算与车型优化对于成品油销售企业来讲非常重要。文章结合成品油销售企业实际情况,就油品配送运力测算及车型优化进行探讨,希望为油品配送提供借鉴。 关键词:油品配送;运力测算;车型优化 国际油价低位运行给成品油销售企业带来了前所未有的挑战,如何通过精细化管理提高企业盈利能力,化危为机,推动产业高质量发展,这是摆在每个石油企业面前的重大课题。科学合理配备成品油承运车辆,优
经济与法 |
论农民法律信任的困境与克服路径
摘要:农民的法律信任对于推进社会主义法治国家的建设有着重大现实意义,恢复农民的法律信任是推进农村法治化进程的重要因素。尽管我国大力实施乡村振兴计划,但农村还普遍存在农民法律意识淡薄以及对法律缺乏正确认知的情况,其相对封闭的社会环境、法律自身存在的问题、司法不信任等多重困境,必须要大力发展农村经济,加大普法宣传力度,建立健全“三农”的相关立法,建设一支高素质的法律队伍,以期恢复农民的法律信任从而
人力资源管理 |
企业人力资本投资研究
摘要:企业经营者要改变对待企业人力资本的传统认识,企业可通过投资企业人力资本来达到提高企业的人力资本储备量的目的,从而提高企业的核心竞争力。对此,文章结合相关文献资料,总结了一些提升企业人力资本的方式方法,一是建立一个系统的人力资本理念来有效的管理人力资本;二是进行合理的人力资本投资并进行有效管理以提高投资的收益,三是通过营造一个有利于提升人力资本的企业大环境,以期让我国企业管理者对于企业人力
人力资源管理 |
国有企业岗位价值评估工作探析
摘要:国有企业发展环境的变化,对国有企业组织能力、薪酬体系等提出了新的要求,在此背景下,做好岗位价值评估工作,则能够为国有企业改革进程的深化提供依据。文章在对国有企业岗位价值评估工作作出概述的基础上,从评估准备工作的开展、评估指标体系的构建、评估结果的修正以及评估结果的利用四个方面,对国有企业岗位价值评估工作的优化策略进行了研究与探讨,以期有效提升国有企业岗位价值评估工作成效,充分发挥出岗位价
人力资源管理 |
基于多元统计分析的工资总额管控研究与应用
摘要:工资总额管控对于企业经济效益和提高企业职工工资水平等方面均有着重要意义,关乎整个企业职工的切身利益。为实现工资总额管控精细化以及预算方法多元化,科学有效地进行经济预测,寻求更多的创新思想和方法以做好管控工作,多方向进行预算比较,获得更为科学、有效、切合实际的工资总额预算数据。文章基于多元统计分析方法在工资总额管控方面的应用,并结合公司历史元素及变量因素对当前及未来工资总额管控的影响进行分
人力资源管理 |
高管薪酬水平与公司绩效关系的国内外研究综述
摘要:所有权和经营权的分离使所有者和管理者之间形成了委托—代理关系,由此而产生了委托—代理问题。根据委托代理理论,为了提高公司绩效水平,委托人(公司股东)会根据代理人(公司管理者)的表现给予相应的补偿,消除由于两权分离导致管理者从中谋取利益而产生的代理成本。同时,为了实现公司最大化的盈余和长期健康发展,公司要采取有效的高管薪酬激励制度,使公司高管自身利益与公司利益有机联系,促使高管积极发挥自身
人力资源管理 |
高新技术企业人力资源成本控制存在的问题研究
摘要:由于高新技术企业投入人力资源的成本正在呈上升趋势,如何解决高新技术企业人力资源成本控制问题已经成为必须要予以关注的方面。文章简要阐述高新技术企业人力资源成本控制中存在的缺少科学规划、管理体系落后、控制措施单一、管理层水平较低方面的问题以及如何通过认知水平、增强管理体系、完善控制措施、强化培训力度解决高新技术企业人力资源成本控制问题,以期保障企业的良性发展。 关键词:高新技术企业;人
人力资源管理 |
初创型企业的人力资源管理研究
摘要:在经济快速发展中,经济结构也朝着多元化趋势发展,出现较多新型行业。自主创业已经成为社会发展热潮,能够促进经济发展,提升人们的生活水平,为社会提供较多就业机会。国家政策的大力扶持,多数大学生选择自主创业,由于市场竞争压力大,因此初创型企业会面临巨大发展压力。鉴于此,初创型企业注重人力资源改革与管理,以此加强市场竞争实力。此次研究主要是围绕大学生初创企业的人力资源管理展开讨论,希望能够对相关
人力资源管理 |
互联网背景下如何做合格的房地产经纪人
摘要:随着互联网的不断发展,房地产业也在不断的发展,房地产经纪人在房地产咨询和交易中起着越来越重要的作用。房地产经纪人服务的质量取决于他们自身的专业素养,他们的综合素养是影响房地产行业发展的重要因素。文章探讨作为一名合格的经纪人应该具备的基本素养,不仅要有扎实的专业知识和过硬的业务技能,还应具有良好的心理素质,此外还要有高尚的职业道德,这才是真正意义上的一名合格的房地产经纪人综合素养。
人力资源管理 |
大学生就业方式下的人事档案代理制度
摘要:随着经济社会的变革,大学生就业形式也在发生变化,在新形势下大学生改变过去传统的就业方式,出现了新的就业方式,文章通过对大学生创新就业方式下的人事档案代理进行分析,以期对毕业生在就业过程中提供参考。 关键词:大学生创新;人事档案; 代理; 就业方式 在新形势下,目前毕业生在就业中常见的方式有五种,分别是升学、签订三方协议、签订劳动合同、自主创业和其它录用形式就业。这五种就业方式
文化产业 |
藏纸制造与雕版印刷在藏文化出版过程中的作用
图书编辑雠校,既是阅读和思考图书内容的一个过程,又是横向比较同类行业知识异同的过程。《藏族简史》《西藏通史》等著述均记载了西藏的藏纸制造与内地传统造纸无论是在用料、工序、成型等都有着很大差异,在图书出版前的编校过程中,不能以古代内地造纸、活字印刷的工艺去对比藏文印刷技术。独具一格的藏地造纸雕版印刷工艺虽与内地的造纸、活字印刷有相同的地方,但差异性更加明显,表现在纸的用料、工序流程的不同;活字印刷与
文化产业 |
关于对舞台监督管理艺术的探讨
摘要:舞台监督在舞台演出领域中占据着重要的地位,它在舞台文化表演中占据很大的比重。在舞台艺术的发展历程中,舞台监督的作用也越来越明显,因此,舞台监督人的培养策略就显得至关重要,就需要对自身进行正确的定位,除此之外,还要将舞台管理者工作的职能更加科学和合理化,这也是一个综合素质提升和经验积累的过程。文章首先从四个方面简要介绍了舞台监督的作用,随后从四个方面简要分析了舞台监督管理的策略,最后从三个
财务管理 |
构建资产负债管理长效机制控制国有企业财务风险
摘要:国有企业在我国国民经济中占有重要地位,是促进社会经济发展的重要力量,但国有企业在财务管理方面还存在一定的问题,为有效防控国有企业财务风险,实现国有企业资本的保值增值,必须构建资产负债管理的长效机制,不断提升国有企业防范财务风险的能力和水平,助推国有企业经济高质量发展。基于此,文章首先分析了国有企业资产负债的现状,然后提出了构建资产负债管理长效机制、防范国有企业财务风险的有效策略,希望能为
财务管理 |
数字经济背景下的财务共享服务模式探析
摘要:随着数字经济时代的到来,经济数字化变革已然势不可挡,这使得企业财务管理面临着新时代带来的机遇和挑战。作为一种信息网络推动的创新财务管理模式,财务共享服务模式已经成为很多企业的选择。因此,文章基于国内三种典型企业集团财务共享模式的成功实践,分析了其财务共享服务模式,为其他公司更好的实施财务共享服务模式提供可借鉴有效方案,同时,也分析了在数字经济背景下企业财务共享模式实施中遇到的困难,并为其
财务管理 |
网络环境下中小企业财务管理创新模式探讨
摘要:社会在不断进步,我国也已经步入信息时代,市场经济水平在互联网的带动下也日渐提升,各行各业都获得了较为广阔的发展前景。对于我国市场经济来说,中小企业是其最主要的构成部分,但是在面对激烈的市场竞争时,中小企业也面临着十分严峻的考验,其内部的财务管理模式也要跟随时代发展的潮流,充分利用网络平台做好管理创新,提升企业综合实力。 关键词:网络环境;中小企业;财务管理;创新策略 财务管理
财务管理 |
论财务共享模式在国有企业的运用与实践
摘要:21世纪的经济呈现出明显的信息化特点,信息技术的不断更新和迭代促使信息呈现出爆炸式的增长。21世纪也是经济全球化发展的时代,企业规模不断扩大,跨国性的集团和企业数量逐渐增加,经济全球化的发展为跨国企业带来了前所未有的机遇和挑战。为了降低财务成本,提高财务管理工作效率,企业借助信息技术手段构建财务共享模式,推动企业财务管理工作向集约化和精益化方向发展,进而降低企业财务风险。文章阐述了财务共
财务管理 |
财务共享服务下管理会计信息化实践研究
摘要:在当前的时代背景下,现代信息技术和互联网技术得到了快速发展,并且在企业中得到了应用,逐渐促进了管理会计信息化的发展。财务共享这一服务下,对管理会计进行信息化既能够帮助提高管理会计的能力,也能够有效的促进企业的发展。但是在具体的实践中仍然存在着不完善的地方。文章对其实践进行了研究分析,提出了有关的运用策略。 关键词:财务共享服务;管理会计;信息化 这些年来,随着市场经济的不断完
财务管理 |
探究成本核算细分化在财务管理中的重要性
摘要:企业在现代化发展中,必须意识到市场竞争的残酷性,了解财务预算管理对于企业发展的重要性。目前,大部分企业为了提升财务管理水平,会采用成本核算细分化的方式来确保各项财务预算工作的高效运行。以此作为背景,文章在分析成本核算细分化管理方式的基础上,针对性地给出强化成本核算细分化的策略,希望能够对企业的现代化持续发展提供一定的借鉴。 关键词:成本核算;核算细分化;财务管理 企业在发展过
财务管理 |
对会计委派制与内部控制制度的深入思考
摘要:在社会整体环境逐渐完善,社会水平稳定提升的发展形势下,会计管理工作愈发受到社会各界关注。文章以会计委派制度与内部控制制度为探究主体,分析在规范企业经济活动与会计行为的背景下,二者结合的必要性以及内部控制的优化途径,为相关工作者提供一定参考依据。 关键词:会计委派制度;内部控制制度;管理 会计委派制度属于会计管理范畴,其制度内容则主要针对会计行为做出具体规定,以此帮助执行者落实
财务管理 |
全面财务预算管理在电力工程企业中的运用分析
摘要:随着社会生产力的进一步发展,我国对电力能源的需求量与日俱增,这给电力企业带来巨大的发展机遇的同时,也带来了较大的挑战。文章首要分析了全面预算管理在企业经营管理中的关键性,其次论述了电力工程企业在开展财务预算管理中存在的主要问题,最后提出了电力工程企业全面实施财务预算管理的主要策略,以期给相关人士提供参考。 关键词:电力企业;财务预算;存在问题;解决策略 一、前言 全面预
财务管理 |
关于如何优化房地产企业成本核算的研究
摘要:房地产企业主要业务活动是房地产的开发与经营,表现为生产房地产产品与经营房地产产品。随着会计准则的不断完善,各房地产企业务必要结合自身实际特点,紧密分析成本核算内容,才能更好地进行日常业务的财务核算及管理,有助于提高房地产企业的经营效益。文章简单介绍了房地产企业的成本核算,详细分析了现阶段成本核算存在的主要问题,并就如何优化房地产企业成本核算提供了五项切实可行的方案作为参考。 关键词
财务管理 |
基于DEA模型港口上市公司财务效率分析
摘要:港口在全球运输网络中处于重要环节,随着经济全球化和市场竞争白热化,港口行业正面临转型升级的巨大压力,这迫使港口当局采取应对措施,合理配置有限资源,实现企业价值最大化。文章以14家沿海港口公司2018年度财务报表为样本,从投入和产出两个角度选取指标,利用CCR、BCC两模型,深入分析我国港口企业经营状况与财务效率,有针对性地提出改进建议。 关键词:港口公司;财务效率;CCR-DEA;
财务管理 |
浅析地方国有粮食企业财务管理的问题及对策
摘要:地方国有粮食企业作为国家粮食调控市场的一个十分重要的载体,主要承担了管理政府地方储备粮食,以及代储一部分中央储备粮油的任务,对我国国家进行粮食的宏观调控具有十分重要的意义,关乎十多亿人口的吃饭问题及粮食安全问题,对于现代性地方国有粮食企业而言,财务管理是国有粮食企业管理的内在需要,是控制各类不良现象的必然举措,在地方国有粮食企业运行与发展的过程中发挥着极其重要的作用。本研究对地方国有粮食
财务管理 |
水务公司财务信息系统的设计与实现
摘要:随着信息技术的快速发展,将其应用在各行各业之中,为不同的人提供便利。在该情况之下,水务公司的财务管理工作也可以通过信息化的方式进行科学化、规范化的管控,才能满足日益增长的财务信息,进一步提升水务公司的财务管理效能。文章将对水务公司的财务需求进行研究,针对需求开发出财务管理系统,完成对水务公司财务管理信息化的建设,完善财务管理与业务管理间的信息化对接。 关键词:水务公司;财务信息;信
科技创新 |
信息技术在企业全面预算管理中的应用
摘要:全面预算是以企业发展战略为导向,对企业未来的经营环境做出预测,从而对预算期内的经营目标逐层分解、下达到具体的企业内经济单位的一种模式。这种模式在企业的发展与管理中具有极大的优越性,而这种模式也具有自己的局限性。在面向未来的经营环境做出预测的过程中,对预测的准确性有着极大的要求,才能帮助企业完成全面预算,并对企业发展进行真正有效的分析。由于近几年我国的经济基础不断发展,信息网络技术也在不断
科技创新 |
基于区块链技术的河南省数字经济发展研究
摘要:当前,我国经济已经逐渐迈入高速发展阶段,需要充分发挥区块链技术的作用,加快数字经济和实体经济之间的融合,推动经济发展。文章主要对区块链技术在河南省数字经济发展中的作用进行研究,分析当前该省区块链产业发展中存在的缺乏专业人才、政府未能充分发挥作用等问题,并结合实际情况,探讨利用区块链发展数字经济的具体方式,意在提升河南省的经济发展水平,希望对相关工作人员具有一定的借鉴价值。 关键词:
科技创新 |
农业机械故障诊断技术研究进展与趋势
摘要:科学技术的发展和进步,我国农业发展的现代化水平在不断提升,农业机械的精密程度也越来越复杂,如含有传感器的收割机、播种机,还有红外湿度监测技术的应用等,很多先进的技术在农业机械中得到了广泛的应用,在很大程度上提升了农业生产效率,同时也对农业机械故障诊断监测技术提出了更高的要求,农业机械一旦出现故障,会影响到农业生产顺利进行,也会因设备损坏带来修理费用等。因此,在农业机械设备运行中,必须重视
职教培训 |
“1+X”网店运营推广职业技能等级证书的试点工作研究
摘要:我国职业教育发展较快,为社会各产业输送大量技术人才,在2019年,我国教育部推动了“1+X”证书的相关制度落实,并选择相应试点院校,为学生创造更好的教育环境,促进其职业技术水平增长。文章对“1+X”证书制度的应用意义作深刻分析,并结合网店运营推广的职业考核需求,探究该技能等级证书的主要教学方向。试点工作的具体成效是教育部全面落实“1+X”证书制度的重要参考因素,因此文章对试点工作其具体教
社会视野 |
农民工职业对社会融入的影响研究
摘要:农民工在城市的社会融入问题一直是社会学领域关注的重点。文章采用中山大学CLDS2014年数据,通过多元统计分析模型发现,职业性质对农民工城市社会融入的影响非常大,雇员的社会融入度最低,自雇和在城市务农的农民工社会融入度比雇员要高。因此,农民工改变从事的职业性质,有利于快速融入城市生活,宏观上也会加快我国城市化的进程。 关键词:社会融入;农民工;职业 改革开放以来,随着我国城乡二元制结构逐
国际视野 |
中国海外鲜奶供应链的德国锚点
摘要:随着欧盟于2008年正式宣布取消实行了30多年的牛奶配额制度后,欧盟大量的鲜奶企业进入中国奶业市场,因此目前国内的鲜奶市场主要依赖于从欧美国家直接进口。近几年,中国的奶业市场出现了一种新型合作方式,即中德鲜奶供应链合作。文章对全球奶业供应链安全和中国进口鲜奶供应链安全的现状进行深入分析,探讨推动中德鲜奶在供应链方面合作的动因,促进中德鲜奶企业互利共赢,发掘未来中国与德国在鲜奶供应方面进一