期刊详情
查看往期
期刊目录
2021年24期
前沿理论 |
“双循环”的内生动力与展望
[摘 要]2020年7月30日中共中央政治局召开会议,分析研究当前经济形势,部署下半年经济工作。会议指出,加快形成以国内大循环为主体、国内国际双循环相互促进的新发展格局。我国的制度优势与经济优势是实现“大循环”和“双循环”的坚实基础,财税政策是助力其发展的重要支撑。文章强调国内大循环的经济“造血”功能。推动国内国际双循环时,以免税经济刺激、更高水平开放与经济高质量发展为主要路径,进一步影响产业结构
前沿理论 |
新形势下地方政府招商引资策略探究
[摘 要]随着我国改革开放的深入,供给侧改革不断深化,我国的经济发展不再一味追求高速度,转而寻求高质量发展。特别是新冠疫情对全球经济产生重大影响,国内国际经济面临新形势。地方政府的招商引资是地方政府发挥其经济职能的重要内容,新形势下,如何更好地发挥招商引资的作用,成为地方政府必须高度重视的问题。文章通过分析地方政府面临的新形势,指出招商引资对地方经济的影响,并根据当前地方政府招商引资方面存在
前沿理论 |
大学生创业的“中医药+”模式研究
[摘 要]在当前“大众创业,万众创新”的背景下,大学生自主创业越来越受到国家重视。通过考察中医药院校大学生创业的实践状况,提出大学生创业的“中医药+”模式;通过分析该种模式的三种基本类型,从而进一步分析现存的问题,进而探讨如何健全大学生创业的“中医药+”模式的基本思路和相应对策。 [关键词]中医药;大学生;创业模式 在“双创”时代下,全国中医药高等院校纷纷打造多元化
前沿理论 |
农村商业银行服务营销策略分析
[摘 要]利率市场化的不断加速为农村商业银行的战略转型带来新的机遇与挑战。基于在与时俱进中实现健康、稳定与可持续发展的需要,农村商业银行应当从内、外部“双管齐下”,多措并举,方能顺利转型升级:优化公司治理架构,提升科技与创新水平,优化人力资源配置,强化风险防控体系,丰富业务产品与服务类型等,文章作了详细阐释。 [关键词]农村商业银行;战略转型;人力资源;风险防控 利率市场化发
前沿理论 |
基于“2-4”模型的综合能源企业安全风险防控
[摘 要]为防控综合能源企业安全风险,基于行为安全“2- 4”模型,以HBNY公司为例,从安全文化建设、安全管理体系建设、人员安全管理、个人动作与物态控制等方面采取措施,为同类综合能源企业防控安全风险提供了一种新思路。 [关键词]行为安全“2-4”模型;综合能源企业;安全风险防控 1 引言 近年来,党和国家将抓好安全生产上升到了前所未有的全新高度。企业防控安全风险,减少和
区域与城市经济 |
智慧农业助力乡村创新发展新模式探索
[摘 要]智慧农业元素是乡村振兴、创新发展的重要助力器。文章以海阳郭城镇为例,抓住农村综合性改革试点试验建设的契机,积极拓展智慧农业在脱贫致富各个产业链上的推广,探索出了多条发展致富模式。 [关键词]智慧农业;乡村;创新发展 现代农村要振兴发展,必须坚持产业兴旺、生态宜居、乡风文明、治理有效、生活富裕的总要求,建立建城乡融合发展体制和政策体系,让智能化在农业体系中发挥主导作用,探索农村发展新业
区域与城市经济 |
常州创新生态链构建的现状和优化对策
[摘 要]在我国,关于创新生态系统的研究已进入到国家和地方政府的决策层面,并且先进地区已对创新生态系统的应用实践进行了积极探索。加快促进科技创新生态的发展,对于常州完善区域创新体系、推进区域经济高质量发展以及促进产业的转型升级都具有重要的现实意义。 [关键词]创新生态链;发展现状;创新主体 1 创新生态链的概念及重要意义 1.1 创新生态链的概念 创新生态系统与自然生态
区域与城市经济 |
苏州-南通跨江融合发展对促进长三角一体化的研究
[摘 要]文章主要以经济高质量发展的视角阐述了苏州-南通跨江融合发展对于长江一体化的意义,以城市间平衡协调发展、资源整合、优势互补为主要切入点,解释了两地跨江融合对于长三角一体化发展的空间腹地、交通效率、经济质量、生态环境四方面的重要意义,进而深入到长江三角洲地区一体化在目前战略关键时期对于我国经济高质量发展优势资源整合以及经验引领的独特作用。 [关键词]区域融合发展;平衡协调发展;
区域与城市经济 |
贫困地区在乡村旅游扶贫下的共建模式探究
[摘 要]乡村旅游产业化扶贫是精准扶贫的重要实现路径之一,也是实现农村人口回流、促进地区性经济生态可持续发展的重要手段。文章论述了乡村旅游的主要资源和常见模式,分析了贫困地区乡村旅游产业化扶贫存在的问题,探讨了乡村旅游高效益产业化扶贫共建模式的创新。旨在为贫困地区乡村旅游产业化精准扶贫提供一些参考。 [关键词]贫困地区;乡村旅游;共建模式探究 引言 随着我国
区域与城市经济 |
老少边地区高校推动“三进”工作文献综述
[摘 要]中国社会意识形态近年来呈多元化态势,这对大学生们坚持马克思主义意识形态产生了不良影响,因此高校尤其是老少边地区高校,迫切需要用习近平新时代中国特色社会主义思想(此后简称“习近平新时代思想”)去武装大学生们的头脑(韦顺国、罗显华,2020)。老少边地区高校有其特殊性,如何将老少边地区高校的具体实际与“全面推动习近平新时代思想‘三进’工作”相结合融入办学治校全过程?如何将少数民族地区文化、红
区域与城市经济 |
“互联网+”区域经济发展特征分析
[摘 要]区域经济发展策略是我国为促使全国经济稳定持续发展而做出的重要举措,在互联网技术的催化与辅助下,使我国偏远和经济不发达的地区突破了地理距离的限制,实现了社会资源与尖端人才的共享,在原有产业链的基础上不断扩增壮大,使其更加富有经济活力。文章从介绍“互联网+”与区域经济发展的相关概述入手,分析了在当前背景下区域经济发展呈现的特征,以此为依据结合我国区域发展的实际讨论其持续繁荣发展的策略,为我国
区域与城市经济 |
红色旅游及其对革命老区经济发展的促进作用研究
[摘 要]随着社会经济的不断发展,人们对生活质量和精神文明的追求日益加快,旅游经济得到了迅猛发展。在旅游经济发展的过程中,红色旅游成为了发展的重点。红色旅游是指通过参观革命历史的遗迹和缅怀革命先烈,使人们受到红色教育,强化人们的爱国主义情感,将精神文化和娱乐融为一体的旅游活动。而红色旅游资源一般是中国共产党成立后到新中国成立前的一些重要革命纪念地和记念物等。为此,革命老区应该注重当地红色旅游资源的
区域与城市经济 |
区域能源安全供应体系构建的建议
[摘 要]文章回顾黎巴贝鲁特港口爆炸、浙江温岭6·13油罐车爆炸等事故,从优化能源供给模式与结构的角度,思考能源供应的安全保障,建议开展集中供能改革,推荐工业园区集中供能,依托天然气管道替代现有槽车运输,优化主题能源、二次能源的供给结构,加快电能、氢能替代。 [关键词]安全事故;模式结构;集中供能;安全替代 [DOI]10.13939/j.cnki.zgsc.2021.24.025 1 转型
区域与城市经济 |
4R应急管理理论下的农村应急管理体系构建
[摘 要]2020年公共卫生安全事件频发,其影响力渗透到社会生活各个层面,严重影响国家稳定和社会发展甚至威胁人民生命安全。其中,公共卫生安全事件具有影响速度快、破坏力大等特点,对管理体系及管理主体能力要求更高,农村面对公共卫生事件的应急管理能力是推进乡村治理体系建设和治理现代化的重要组成部分,由于农村相较于城市应急管理有其短板和制约性,因此,针对其应急管理能力的研究尤为重要。文章围绕4R应急管理理
区域与城市经济 |
湖北省武陵山片区普惠金融的发展评价
[摘 要]文章借鉴CMM模型,以湖北省武陵山片区2004—2017年的普惠金融相关数据为研究对象,分别从规模、结构、效率三个维度来测量湖北省武陵山片区11个县市的普惠金融发展现状。研究结果表明,2004—2017年间湖北省武陵山片区普惠金融成熟度(W)呈上升趋势,年均增速达17.85%,但也存在波动;规模维度指标所占权重较高,因此如何更好地向农村输送金融资源,增加农村金融规模,比单纯地增加金融机构
区域与城市经济 |
城镇化发展对未来社会保障事业的影响与对策
[摘 要]我国的城镇化发展,将会对未来十年人力资源以及社会保障事业的发展产生极大的影响。从就业角度来说,劳动力存在供大于求的问题,使得就业的结构性矛盾进一步凸显,我国的就业质量将会逐渐下降,城镇失业率将会大幅上升。省级将社会保障作为统筹的主要形式,并且希望社会保险实现对费用征缴体制的逐步理顺。然而从发展的角度来说,社保事业无法做到对经济发展的完全适应,出现“福利超赶”的情况,无法实现对收入差距的缩
财政与金融 |
地方政府重大项目建设中的政府职能问题研究
[摘 要]政府职能的特点与重大项目建设的价值意义决定了地方政府在重大项目建设中不仅需要严格依法履职尽责,更当全力避免出现政府职能越位、缺位或错位的问题。但由于长期以来部分地方政府面对行政职能与市场调节这两手的关系时处理不当,加之配套设施建设等其他环节的共同影响,一些地方政府重大项目建设中的职能问题便时有发生。因此,新时期优化政府职能以推动地方政府重大项目有序建设不仅需要在管理意识的层面转变观念、科
财政与金融 |
新民法典对期货市场功能的影响分析
[摘 要]随着新民法典的生效实施,为了促进和适应我国市场经济的发展需求,通过政府大力推动,以现货市场为基础而发展处理期货市场。它是一种具有高度的组织化以及规范化的经济市场形式,在经济市场中发挥着重要的功能,而想要实现期货市场功能的发挥,还需要有完整和规范的法律体系作为保障,但现阶段市场法律基础状况并不乐观。文章针对在新民法典实施后市场法律基础状况对期货市场功能的影响进行分析,希望对期货市场法律完善
财政与金融 |
政府投资项目管理研究
[摘 要]政府投资项目管理是站在投资一体的角度,对政府投资项目进行的全过程、全方位的管理。近些年来,全国各地政府不断地加大投资项目,而且投资项目的规模也不断扩大,怎样把政府投资项目做好,使财政资金的使用效益提高,这是相关各部门的重要职责和义务。文章分析了政府投资项目存在的问题,并提出了相应的解决措施。 [关键词]政府投资;项目管理;财政预算 [DOI]10.13939/j.cnki.zgsc.
财政与金融 |
银行信贷业务中应收账款质押融资的探究
[摘 要]经济一体化、全球化趋势下,企业面临的经营发展环境更复杂,赊销成为企业竞争的重要手段之一。以应收账款为担保开展借贷业务,不仅是现阶段商业银行拓展经营范围、创新发展模式的有效路径,同时,对于维护经济市场秩序、推进经济企业长效发展也有着积极意义。根据当前应收账款质押业务面临的市场环境、法律法规、商业银行信用机制等方面的问题,银行应及时转变业务管理理念,优化信用风险管控机制、优化审核流程,全面、
财政与金融 |
新形势下基层央行财权与事权分离的再思考
[摘 要]党的十九届四中全会中提出:“优化政府间事权和财权划分,建立权责清晰、财力协调、区域均衡的中央和地方财政关系,形成稳定的各级政府事权、支出责任和财力相适应的制度。”这是党对贯彻落实建立现代财政制度、深化财税体制改革总体部署的深度延展,对进一步增强基层央行财权与事权相分离提出了更高的要求。文章从基层央行财权与事权分离的现状入手,分析基层央行在财权与事权分离制度执行中存在的问题,并针对这些问题
财政与金融 |
商业银行不良资产证券化现状及运作对策分析
[摘 要]在我国经济高速发展背景下,商业银行的规模也不断扩大,在推动社会发展的同时其不良贷款率也不断上升,在一定程度上阻碍了商业银行的发展。以往,对于不良资产,多采用债务重组、清收、核销、打包处理等方式,这些方式效率低、耗时长、不彻底。资产证券化是金融领域处置方法的创新,是以商业银行不良贷款为基础发行的资产证券,是快速、批量处理不良资产的重要方法。文章主要阐述了我国商业银行不良资产现状、原因及资产
财政与金融 |
事业单位养老保险改革现状、难点及应对措施
[摘 要]随着我国社会的不断发展,社会保障体系也获得了显著的发展成果,其中事业单位养老保险制度作为促进社会保障体系建设的重要内容,也逐渐受到社会的高度重视。目前,事业单位养老保险制度正处于改革的关键阶段,在这一过程中,由于受到诸多因素的影响,使得事业单位养老保险制度的改革面临较多的问题,严重阻碍了养老保险制度的贯彻落实以及社会保障体系的健全。为了进一步优化我国的社会保障体系,有效推动社会主义社会的
财政与金融 |
AMC金融救助业务的财务风险管理
[摘 要]我国社会经济体系深入改革的特殊时期,给国有金融资产管理公司(以下简称“AMC”)的业务转型提供了一个很好的市场机遇。作为救助型金融机构,AMC除了传统的收购处置银行不良资产外,针对问题企业开展相关金融救助业务成为必然趋势。金融救助业务也将成为AMC自身盈利的主要来源和可持续发展的原动力。但新的业务模式会极大地冲击AMC传统的财务风险管理模式。文章主要针对AMC在金融救助业务中的财务风险进
产业经济 |
互联网经济对我国产业转型升级影响研究
[摘 要]在我国各行业进行转型升级的过程中,考虑到互联网对我国经济形成的影响,为了能够随着时代的发展,使企业自身不会被时代抛弃,引入信息技术,以互联网为基础对企业内部结构进行改良,构建互联网经济体系,实现企业转型、升级。企业在当下积极地开展信息化建设,将网络信息技术渗透于企业的各个环节,考虑到互联网经济已成为国民经济的重要组成部分,为了使企业能够在竞争激烈的市场中脱颖而出,获得可观的市场份额,必须
产业经济 |
论中小制造企业基于ERP的成本核算与管控
[摘 要]制造业是全球化经济中的支柱产业,近年来,随着经济的飞速发展,我国中小型制造业企业面临着明显的成本压力,企业应该对成本进行科学而有效的管理,以有助于进行精益化生产,优化成本,扩大利润空间,提升企业核心竞争力。基于ERP的成本管控相较于传统的成本模式,为企业提供了更精准、及时、客观的核算监督方式,可以利用技术优势带动企业成本管理水平的提升。文章介绍了基于ERP的成本管理模式,对其优势进行分析
产业经济 |
服装生产企业成本管理控制问题及对策
[摘 要]目前服装生产企业面临越来越激烈的竞争,加上高昂的人工成本,对企业的经济利益造成了巨大的威胁。文章从思想、原材料、人工以及企业成本战略方面对成本控制的问题进行了阐述。为了扩大利润压缩成本,企业可以通过培训等方式加强员工成本控制意识,从原材料的采购、供应商的管理、人工地域的选择以及国家政策等方面降低企业成本。同时企业应该重视成本战略化策略,与企业发展目标相结合,加强企业综合竞争力,为企业在竞
产业经济 |
电力企业资金管理问题分析
[摘 要]作为与居民息息相关的电力企业,近年来随着社会和经济的发展也得到了长足的进步。与此同时,复杂的外部经济环境和激烈的市场竞争也使得电力企业面临着巨大的挑战。为提升竞争能力,企业应当正视资金管理问题,对其进行优化,以实现经济利益提升的经营目标。文章主要论述了电力企业资金管理的意义,对其中存在的问题开展探究,有针对性地提出相关策略以供参考。 [关键词]电力企业;资金管理;资金管理制度 [DO
产业经济 |
房地产项目资金内部控制管理研究
[摘 要]房地产项目具有资金投入规模大、投资回报周期长的特点,属于资金密集、高投资、高风险行业,其自身的资金内部控制管理水平是企业核心管理要素之一,甚至可能直接影响其在行业中的竞争地位。目前,我国大多数房地产项目资金内控管理水平较之过去有了很大的提升,但是依然存在一些问题制约了其功能的充分发挥。文章在分析房地产项目资金内部控制管理重要性的基础上,探讨了当前房地产项目资金内部控制管理存在的问题,并提
产业经济 |
通信企业市场营销的渠道建设与管理
[摘 要]在我国移动通信产业飞速发展的背景下,各大通信企业已经在市场十多年的运营下形成了各自独立且鲜明的市场渠道体系。但是随着近些年科技技术的更新换代,传统的营销渠道已经不能适应新时代的市场,迫切地需要对原有的营销渠道进行创新性改革,改善通信企业市场营销渠道的建设和管理问题。文章通过对通信企业市场营销渠道现状分析,指出目前通信企业市场营销渠道面临的主要问题,并结合实际情况提出营销渠道拓展的总体运营
产业经济 |
乡村振兴背景下互联网农业振兴路径研究
[摘 要]在我国社会发展过程中,随着社会的转型,我国乡村文化和传播主体产生了抽离,导致我国乡村文化出现文化虚空危机。随着互联网技术的来临,在新时代背景下,各类新型传播媒体为我国乡村文化注入了新鲜元素,也实现了乡村产业的融合,带动了我国农村经济的飞速发展,形成了乡村经济发展新格局。以互联网技术为基础的现代农业发展,已经成为我国目前农业发展中重要的一项工作,在推动我国农业生产现代化工作中发挥了重要作用
企业管理 |
中小企业财务风险管理问题研究
[摘 要]随着我国社会经济的快速发展,各中小企业也乘风破浪纷纷跟上了市场经济的洪峰随之发展起来,但企业在发展过程中存在许多问题和困难,尤其是在财务风险把控方面,很多企业如果不将财务风险作为企业生存发展的基础,很可能面临倒闭或破产,做好中小企业财务风险管理势在必行。文章从分析企业财务风险管理的重要性出发,总结出可能造成中小企业财务风险的各类因素,并分析当前我国中小企业财务风险的各类形式,同时针对这些
企业管理 |
国有资产闲置的成因及对策
[摘 要]盘活闲置国有资产是一项积水成渊的重大系统性工作,权责不清的国有资本在不合理的资本结构中运营或闲置会导致国有资产的低效、无效甚至负效运营。如何盘活利用庞大的闲置国有资产,实现保值、增值或货币化,已是当前亟须解决的问题,也成为促进区域经济发展、化解地方债务的有效途径。 [关键词]国有资产;资本闲置;盘活 [DOI]10.13939/j.cnki.zgsc.2021.24.065 我国
企业管理 |
保险公司财务风险管理与控制
[摘 要]随着社会的不断发展和经济的增长,国民对于保险的意识增强,推动着保险行业快速发展,并成为我国经济发展的重要产业之一。新形势下,我国各行业之间的竞争日渐激烈,保险行业也面临诸多经营风险。为了促进保险公司稳定发展,要提高财务风险的管理与控制。文章探讨了财务风险的主要表现形式,以及出现财务风险的原因、解决措施,以期不断推动我国保险企业的稳定发展及社会的发展。 [关键词]保险公司;财务风险;经营
企业管理 |
原料药企业GMP监管模式变化的应对措施研究
[摘 要]通过分析国内GMP现状以及解读国内现行法规政策,将国内外GMP监管方式进行对比,探讨我国GMP监管的不足与应对措施。通过查阅文献,分析我国、欧盟和美国GMP,识别目前国际GMP监管趋势,并对这三项GMP管理存在的风险进行评估,再从原料药企业在GMP监管模式变化中分析原料药行业在未来的GMP发展下的挑战与应对措施。 [关键词]GMP;监管模式;原料药;风险评估 [DOI]10.1393
企业管理 |
环保水处理类反渗透浓盐水处理研究
[摘 要]现代节能减排要求之下,采用化学法和膜法相结合的海反渗透技术可以有效发挥其技术优势,符合盐水处理过程中的相关要求。在实际的环保水处理工作当中,也应该遵循工艺流程采取预处理、设计和运行等各项工作,让反渗透技术的特点得到发挥,浓盐水的COD值也可以被控制在合理的范围之内,满足达标排放的要求(通常情况下排放标准为COD值<50)。 [关键词]环保税处理;反渗透;浓盐水处理 [DOI]1
企业管理 |
新时代下大型国有企业内部控制体系构建探讨
[摘 要]随着我国社会经济的转型升级,大型国有企业承担着越来越重要的责任,同时也面临更为复杂的内外部发展环境。在这样的情况下,大型国有企业应该吸收和运用较为先进的管理理念,积极创新优化经营管理模式,才能提升经营管理水平,提高自身的综合竞争力,进而在激烈的市场竞争中取得长远的发展。大型国有企业加强经营管理的重要方式就是构建内部控制体系。内部控制体系能够规范权力运行、加强风险防范和内部人员的监督等,从
企业管理 |
当代企业管理模式的优化策略探究
[摘 要]在我国发展进程中,企业的革新推动了社会经济的发展,而企业的革新需要运用恰当的管理手段。我国企业中尤为注重管理,特别是在管理进程中所运用的内容及方式。利用恰当的管理,能够对企业内部的资源进行合理的配置,为其日后的发展提供必要的条件。所以,提升当代企业中管理力度以及深入优化管理是非常必要的,文章对企业相关管理体制展开了探讨与解析,为其今后的发展起到了一定的促进作用。 [关键词]企业管理;模
企业管理 |
企业全面预算管理问题及对策探讨
[摘 要]全面预算作为一种科学有效的管理手段,表现在其执行过程为管理提供有效方法,通过实行全面预算机制以及对企业内部控制体系进行优化完善,都是提高企业管理运营效率的有效方法。在实际进行经营运作的时候需要企业将全面预算视为日常管理运作的必备机制,并真正实现全面化,让全面预算能够充分发挥作用,从而使企业获取更多的经营收益。文章阐释了全面预算管理的相关概念及理论,结合企业的实际状况,分析其在进行全面预算
企业管理 |
金融发展形势下国有企业全面风险管理策略研究
[摘 要]在社会多领域建设发展新时期,我国诸多企业在市场经济环境中快速发展。在全新的金融发展形势中,诸多企业面临着较大的发展空间,企业在金融发展中能创造较大的经济效益,但是也存在诸多发展风险。从国有企业长远发展来看,各项风险问题不容忽视。此外,我国加入WTO以后,多层面经济开始融入世界,我国企业长远发展中面对的经济风险更为严峻。在全新的金融发展形势中,要注重正确应对企业发展多项风险,拟定针对性管理
企业管理 |
企业并购重组中财务风险分析
[摘 要]企业并购重组中存在的主要财务风险类别有:标的企业选择风险、价值评估风险、并购融资风险支付风险和重组整合风险。企业并购重组财务风险的原因是:非理性选择并购资产、对目标企业的了解局限于财务报表和企业风险预警机制不完善等。认为企业并购重组中财务风险防范与控制策略是:科学选择并购标的企业、准确评估目标企业价值、做好并购重组融资规划、合理选择并购支付方式和完善并购重组整合方案等。 [关键词]企业
企业管理 |
基于PDCA循环理论的公立医院运营管理指导模式研究
[摘 要]为了规范医院运营指导流程,促进业务管理与经济管理深度融合,运用PDCA循环管理理论,结合公立医院运营的特殊性,对医院临床、医技科室的相关运营指导流程进行梳理和总结。从组织架构、指导方法、指导内容、结论反馈等方面构建完整的运营指导流程,认为医院运营指导流程化有利于医院管理精细化和运营效率的提升。 [关键词]公立医院;PDCA循环;运营指导 [DOI]10.13939/j.cnki.zg
企业管理 |
企业内部控制审计研究
[摘 要]内部控制审计是企业保持稳定发展的前提,需要委托会计师事务所对内部控制审计工作进行全面监管,从而创造一个良好的内部控制审计环境,保障内部控制审计工作顺利开展。企业内部控制审计面临着权责不清、信息披露不充分、独立性不足以及审计方法落后、质量标准不统一等问题,需要采取有效措施进行应对,以此保障企业利益、推动资本市场健康发展、保障企业价值增值。 [关键词]内部控制审计;会计师事务所;资本市场
企业管理 |
内部控制视角下合同生命周期管控研究
[摘 要]企业在经营过程中的各项经营活动以及运营结构都是合同履行的过程,合同从拟制到开始实施直至实施完成都需要进行持续性的分析。文章从内部控制视角,对合同的全生命周期的基本概念进行分析并探讨了面临的主要风险,提出了合同全生命周期管理体系的建设以及平台的搭设框架,旨在为我国企业开展合同的内部控制提供帮助与参考。 [关键词]合同管理;生命周期;内部控制 [DOI]10.13939/j.cnki.z
企业管理 |
HRP信息平台建设对医院财务管理的影响
[摘 要]实施业财一体化管理,能够实现医院资源高效利用,使医院财务管理水平得到提高。结合HRP特点,文章从预算管理、会计核算、资产管理三个方面分析了HRP信息平台建设给医院财务管理带来的影响,并提出了加强平台运用的措施,为相关人员提供参考。 [关键词]HRP信息平台;医院资源规划;财务管理 [DOI]10.13939/j.cnki.zgsc.2021.24.090 1 引言 在医疗体制改革
市场营销 |
“网上国网”APP市场应用及营销推广策略的研究
[摘 要]当前我国经济发展面临着前所未有的挑战,特别是在新冠肺炎疫情冲击下,中小微企业生产经营困难凸显,对进一步提升“获得电力”服务水平提出新的需求。文章紧密结合某省公司关于“网上国网”APP运营推广要求,按照“APP市场推广实践经验研究、温州地区APP推广应用情况调查、APP营销推广问题分析、APP营销推广策略研究”四个模块,综合运用文献研究法、标杆对照法、问卷调查法、理论分析法进行研究,为公司
市场营销 |
基于互联网大数据条件下企业营销问题研究
[摘 要]互联网大数据时代的到来对企业营销管理工作产生重大影响,文章通过对互联网大数据时代企业营销的认识,分析互联网大数据时代企业市场营销存在的问题,结合学习和自己的体会提出了提高互联网大数据企业营销能力措施的看法。 [关键词]互联网;大数据;企业营销 [DOI]10.13939/j.cnki.zgsc.2021.24.094 1 对互联网大数据时代企业营销的认识 互联网技术的发展催生了大
市场营销 |
高校教育超市营销的SWOT分析与对策
[摘 要]随着高校日益重视资产经营公司,校园教育超市正在成为一个独特的、具有细分市场潜力的高校资产经营部门。文章在对国内外的企业营销发展理论进行相关研究的基础上,以江苏省Y大学超市为研究实例,通过对该校教育超市进行SWOT 了解其经营基本状况,分析后发现教育超市营销中在信息管理能力、市场需求调研、利润核算等方面存在不足,故而在实践中总结经验寻找解决问题的方法,概括为树立品牌形象、定期更新商品组合、
市场营销 |
国内电视剧营销策略思考
[摘 要]电视剧《刘家媳妇》在央视八套黄金档热播后,成为2019年一季度全国网唯一收视率破2%的电视剧,斩获收视冠军。该剧的营销策略带给影视公司的营销启示是值得思考的。顺应时代,精准选材:制片公司投拍前选择顺应时代的题材为后续营销打下基础;渠道为王,平台制胜:选择播出平台,精准营销,对电视剧营销将产生事半功倍的作用;明星铸就品牌效应:明星承担电视剧品牌效应的作用,有品牌才有竞争力;公共宣传,借事造
市场营销 |
“互联网+”知识付费产品的支付意愿及影响因素探究
[摘 要]“互联网+”背景为传统的商品流通赋予了新的含义。自从2016年得到、知乎、喜马拉雅等平台上线付费知识内容,互联网背景下的知识服务升级并得到越来越多人的关注和接受。文章对于知识付费面向主要人群中的高校学生进行调研,探究其对于知识付费产品的支付意愿及影响因素探究。研究表明:产品内容、产品传播形式、平台质量、用户体验都会对用户支付意愿产生正向影响。 [关键词]知识付费;商品流通;支付意愿;线
市场营销 |
基于客户满意度的化工产品售后服务质量提升思考
[摘 要]伴随石油化工行业的迅速发展,以及高新技术产品的普及,企业之间的竞争逐渐向服务竞争转变,如何不断强化售后服务管理能力,进而提升客户满意度已经成为化工企业面临的关键问题。文章阐述化工产品在售后服务质量方面的重要性,对售后服务质量当中存在的问题进行论述,针对这些问题指出应重视对员工的培训与管理、提升工作人员的综合素质以及建立健全售后服务体系,以期为客户提供更加优质的售后服务,不断提升客户满意度
市场营销 |
医药企业销售环节财务管理的对策探析
[摘 要]文章针对医药企业销售环节财务管理进行分析,强调了销售环节采取管理所具有的重要性,探讨了目前在医药企业销售环节财务管理工作中存在的问题,并提出具体的管理对策,供相关工作人员借鉴,从而提升医药企业的经济发展水平,促进我国医药事业的健康发展。 [关键词]医药企业;销售环节;财务管理 [DOI]10.13939/j.cnki.zgsc.2021.24.104 医药行业是我国经济发展过程中
市场营销 |
电子商务对未来市场营销方式的影响
[摘 要]在互联网高速发展的背景下,人们越来越喜欢电子商务,以满足自身的消费需求,电子商务在发展的过程中科学技术水平也在不断的提高,因此这也就为电子商务带来了新的发展机遇。现阶段,电子商务具有虚拟、透明的特性,能够在满足社会需求的基础上促进市场经济的发展和进步。除此之外,电子商务的发展还可以使得市场营销的方式发生变化,社会逐渐向经济模式的方向发展。 [关键词]电子商务;市场营销;互联网 [DO
人力资源 |
国有大型能源集团公司职业经理人建设的思考
[摘 要]当前我国面临百年未有之大变局,国内经济进入由高速发展转变为高质量发展的深层次转型,经济结构中的深层矛盾也逐渐显露出来。面对复杂多变的市场环境,培养和造就一批懂经营、会管理、熟悉金融运作的高级职业经理人是目前国有企业面临的重大挑战。习近平总书记指出,国有企业是中国特色社会主义重要的物质基础和政治基础,在改革中遵循关于“三个有利于”的重要指示,以推进国有企业改革为切入点,精心设计规划符合企业
人力资源 |
绩效考核中关键绩效指标法的应用策略思考
[摘 要]在企业管理中绩效考核是一项非常重要的常规性工作,能否做好这一工作,直接影响企业的绩效水平。绩效考核方法很多,关键绩效指标法凭借自身的优点,在企业绩效考核领域得到了越来越广泛的应用。文章首先对关键绩效指标法的内涵以及优缺点进行了论述,总结分析了绩效考核中关键绩效指标法的应用问题,围绕文中所提到的具体问题阐述了相应的应对之策。希望文章提出的策略给企业用好绩效指标法带来有益指导,从而提升企业绩
人力资源 |
“十四五”文化和旅游人才队伍建设研究
[摘 要]文化和旅游人才队伍是推动文化和旅游产业发展和经济社会发展的中坚力量。“文化和旅游高质量”发展战略的实施,文化和旅游产业的发展,都离不开文化旅游产业人才的开发、培养、使用。文章按照《关于开展〈山东省“十四五”文化和旅游人才队伍建设研究〉专题调研的通知》要求,以烟台市文化和旅游局直属单位胶东革命纪念馆为例,对其人才队伍建设进行研究,并针对调研中发现的问题进行深入分析,提出“十四五”人才工作思
人力资源 |
人力资源管理理念在医院人事管理中的运用
[摘 要]现代医疗产业改革进程的全面推进,使得医疗市场的发展形势不断转变,人才成为影响医疗单位综合竞争实力的关键要素。在医疗单位人事管理实践工作中,贯彻落实人力资源管理现代理念,可以在有效提升医疗服务整体质效的基础上,优化人力配置结构,在调动职工工作积极性、提升医院内控管理水平方面有着积极作用。文章从现阶段医疗单位人事管理面临的问题出发,对现代人力管理创新思维在具体认识工作中的运用策略进行系统的探
人力资源 |
基于素质模型的国有房地产开发项目人力资源管理研究
[摘 要]人力资源已成为决定企业生存和发展的第一战略资源,人本管理的思想日益受到众多企业的关注,随着国有房地产开发迎来新的挑战,国有房地产开发项目人力资源管理在项目管理中的重要性日益凸显。文章以素质模型为切入点,分析素质模型在国有房地产开发项目人力资源管理中的必要性,以J公司H项目为例,分析H项目人力资源管理中存在的问题,并基于素质模型提出改善H项目人力资源管理的策略。 [关键词]素质模型;国有
人力资源 |
事业单位人力资源管理水平提升策略探究
[摘 要]人力资源在一个组织中是一个非常重要的因素。人力资源必须具备能力、技能或技巧,以便实现组织的愿景和使命。能力包括许多附加在个人身上的属性,这些属性是知识、技能和行为的组合,可以用来作为提高绩效的手段。公共组织的人力资源开发关系到具备知识、技能或能力的人力资源需求,是公共组织人力资源开发的需要。 [关键词]事业单位;人力资源;公共组织 [DOI]10.13939/j.cnki.zgsc.
人力资源 |
财务转型下财务人员提升价值创造能力的思考
[摘 要]伴随着新时代的发展, 经济的发展也进入了新的里程。在此背景下,各行各业都已经进入了转型升级的阶段,财务领域也是如此。现阶段,传统的财务领域已经跟不上时代发展的节奏,与社会存在一定程度的脱节,这也就进一步促进财务领域走向了转型升级的道路。在财务转型的浪潮下,原有的传统财务人员也面临着很多的个人发展问题,如何提高财务人员的价值和创造能力也就成为财务企业和财务人员自身要考虑的重点问题。文章基于
人力资源 |
来华留学生一体化服务平台创建研究
[摘 要]随着中国“一带一路”倡议的推进,国际间的教育文化交流越来越频繁,国际教育事业飞速发展。据统计,目前共有来自202个国家和地区的留学生在我国31个省、自治区、直辖市的811所高等院校中学习。来华留学生一体化服务平台旨在为来华留学生与各高校建立一个信息交互的平台,实行微信公众号和网页端双管理,以手机端为主,电脑端为辅的运营模式。 [关键词]来华留学生;一体化服务;“一带一路” [DOI]
人力资源 |
组织人事工作的方法创新途径解析
[摘 要]伴随着我国社会的不断发展,创新型发展模式成为整个国家和社会的战略目标。在组织人事的工作过程当中,需要结合当前时代发展需求,对于组织人事的工作方式进行创新管理,创新工作当中的方式方法,从而增强组织人事工作对于人才的输送能力,增强影响力。文章在对当前组织人事工作方法以及发展历程进行分析的基础上,探索如何深化组织人事工作方法创新的具体途径。 [关键词]组织人事;工作方法;创新途径 [DOI
人力资源 |
新经济时代事业单位人力资源管理的创新分析
[摘 要]在经济高速发展的推动下,事业单位在现代社会中逐渐发挥出更大的影响力,因此每个事业单位对在职工作人员的管理问题便成为重中之重。深化人力资源管理模式的改革,推动企业效益实现最大化。文章从新经济时代下管理工具数字化、管理内容精益化对人力资源管理的影响出发,从四个方面分析事业单位人力资源管理存在的问题,并针对各问题提出了事业单位人力资源管理的创新措施,加强人力资源管理工作。 [关键词]新经济时
人力资源 |
基层人力资源与社会保障信息化建设研究
[摘 要]在社会不断发展的同时国家体系结构也得到极大的完善,基层人力资源与社会保障事业在此环境中得到极大的发展,为了进一步推进现代化发展,构建更加完善的社会体制,基层人力资源与社会保障事业需要根据时代特征不断地进行完善。在我国信息化高速发展的背景下,需要使基层人力资源与社会保障事业实现信息化发展,借助信息技术进一步提升基层人力资源与社会保障信息的处理效率。文章围绕新时期基层人力资源与社会保障工作的
物流与供应链 |
青岛港口转型发展策略研究
[摘 要]随着社会经济的进一步发展,经济转型与时俱进,成为当今城市经济建设的热门话题。而港口作为衔接国际经济的战略地带,能够有效地推进国民经济的发展与运行。对经济全局发展来说,海线已成为极为重要的一级储备资源,对国民经济发展具有重要意义。以青岛市为例,作为远近闻名的港口城市,当下也受到经济新格局的影响,处于积极寻觅转型策略之中,以便适应城市未来发展需求。从青岛现状来看,青岛自身的港口储备力量雄厚,
物流与供应链 |
网络货运对物流企业财税影响的研究
[摘 要]由于目前货运市场中个体经营者是主要的劳务提供商,在方便市场经营的同时,也因为发票的问题导致很多业务难以开展。长期以来,道路货物运输一直面临“取票难”的问题,归根结底还是因为经营不规范和财务核算不规范。在实际经营中出现了大量车辆挂靠现象,造成形式上的车辆所有人与实际经营者不一致,不符合国家现行财税政策的规定。随着运输市场的不断探索,网络货运应运而生。文章分析了网络货运是如何解决交通运输业普
物流与供应链 |
新冠肺炎疫情期间小型医疗机构防护物资应急管理
[摘 要]应急管理体现着国家治理体系和治理能力,关乎国家长治久安和人民幸福。基层单位应急管理是国家整体应急管理中的组成部分,基层必须提高应急能力,加强应急物资管理[2]。随着近年来各级政府和职能部门不断健全应急管理机制,医疗机构应急能力不断提高。但通过应对新冠肺炎疫情,仍旧发现基层医疗机构在物资储备管理尤其是防护物资管理方面面临挑战。文章以规模为260人的医疗单位为例,研讨呼吸道传播疾病疫情中防护
物流与供应链 |
公路工程全面预算管理与内部控制
[摘 要]公路工程持续发展的背景下,成本的支出对于企业的竞争产生了较大的影响,预算成本控制对于企业获得更大的竞争优势十分重要。公路建设属于系统性较强、建设周期较长的工程,整个过程中包含了财力、物力等内容。文章从公路工程全面预算管理与内部控制的重要意义入手,分析了公路工程全面预算管理与内部控制的不足之处。提出了开展科学化的公路工程预算编制、做好公路工程预算考核工作、整合信息技术与工程预算管理等策略,
物流与供应链 |
区块链技术在科技成果转化中的应用初探
[摘 要]科技成果转化作为科技创新的重要环节,是一项复杂的系统工程,将现今的新兴技术与科技成果转化相结合,可以为科技从业者开拓新的思路,也为今后科技成果转化工作指明了新的方向。文章对区块链技术在解决当前科技成果转化过程中遇到的问题进行研究,探索区块链技术在科技成果转化过程中的应用途径。 [关键词]科技成果转化;区块链;去中心化;智能合约;科技中介 [DOI]10.13939/j.cnki.zg
物流与供应链 |
跨境电商物流网络风险管理研究
[摘 要]在经济全球化的推动下,跨境电商取得了快速发展,带动了跨境电商物流网络发展。跨境电商物流网络存在距离远、运输长等问题,是制约跨境物流发展的重要因素。文章采用图论构建跨境电商网络模型,在构建物流网络风险评价指标的基础上,分析跨境电商物流面临的风险,并根据分析结果提出合理的风险管控措施,为跨境电商企业物流网络建设提供参考。 [关键词]跨境电商;物流网络图论;风险管理 [DOI]10.139
物流与供应链 |
制造企业物流成本控制现状与改进
[摘 要]随着制造企业间的竞争越来越激烈,一味扩大生产规模的做法逐渐不能满足企业市场竞争的需要。与此同时,依靠降低产品设计以及生产过程的成本也不能为企业的发展带来帮助。当今物流运输业十分发达,商业发展与其关系紧密,物流运输成本拥有巨大的节省空间,如果能有效降低物流运输成本,将会给企业带来丰厚的利润。因此,物流成本控制能够有效提高制造企业的竞争力,从而赢得更广阔的市场。文章就如何控制制造企业的物流成
物流与供应链 |
基于ERP环境下的库存管理研究
[摘 要]随着当今科技不断发展,更多的技术被应用和推广。在人们对库存管理提出更高要求的同时,ERP系统出现了。在现代化的时代背景下,充分利用信息化技术开展库存管理工作,可以有效提升企业管理效率,推动企业供应链更好地发展。文章基于ERP环境对企业库存管理进行分析,针对当前库存管理存在的问题,提出有效的管理措施,为企业使用ERP系统进行库存管理提供一定的借鉴。 [关键词]ERP环境;库存管理;信息化
财税审计 |
我国预算软约束的常态化及其原因分析
[摘 要]我国预算软约束现象比较普遍,引起了严重的后果,影响宏观调控的效果,引发社会腐败。预算软约束的原因有很多,如政治激励因素、制度因素、法治不完善等都可能引发预算软约束。要认识到我国预算软约束的常态化并采取措施硬化预算约束。 [关键词]预算软约束;政府和国有企业;政治激励;分权制 [DOI]10.13939/j.cnki.zgsc.2021.24.146 1 引言 近年来,软预算约束越
财税审计 |
疾控机构全面预算绩效管理体系的构建探讨
[摘 要]2014年8月全国人大常委会通过修订《中华人民共和国预算法》,首次将预算绩效管理纳入法律范畴,并确立了统筹兼顾、讲求绩效、勤俭节约、量入为出和收支平衡五大预算管理原则。2018年9月中共中央国务院印发《中共中央国务院关于全面实施预算绩效管理的意见》(以下简称《意见》),《意见》指出全面实施预算绩效管理是推进国家治理体系和治理能力现代化的内在要求,是深化财税体制改革、建立现代财政制度的重要
财税审计 |
企业并购过程中会计人员的作用
[摘 要]现在经济全球化不断快速发展,很多的中小企业面临着被并购的风险,但并购对于这些中小企业来说,或许并不是一件坏事,反而对其自身的发展有着很大的帮助。在企业并购的过程中,会计人员起着十分重要的作用,也为会计人员的财务管理工作带来了一定的挑战,只有会计人员在企业并购的过程中,将其中的财务管理工作妥善的处理好,才能确保为资本企业的发展创造出良好的先机。文章通过会计人员在企业并购过程中所发挥出来的作
财税审计 |
建筑企业财会管理中的缺陷及优化措施
[摘 要]建筑企业是国家发展与城市建设中的重要组成部分,对建筑行业的稳定发展有支撑性作用。但有些企业会因财会工作水平不高而影响市场竞争力度,需要管理层明确财会管理方向。文章就建筑企业财会管理中的缺陷及优化措施开展相应论述,对阻碍财会工作有序开展的难点问题进行了分析,如管理体制不健全、风险防范意识不强和监管形式单一等。阐述了提高财会管理水平的具体措施,包括健全财会管理体制、提高风险防范意识、创新财会
财税审计 |
财务报表分析在通信企业业务发展中的作用
[摘 要]通信企业作为我国国民经济发展的支柱产业,相较于其他企业,在财务管理中也存在着一定的财务风险问题。长此以往,不仅会影响通信企业的持续化良性发展,还会对我国国民经济的发展带来一些负面影响。除此之外,加强对财务报表的分析,不仅有利于更好地完成企业财务管理工作,提升通信企业的财务管理工作整体质量与效率,还可以实现企业的蓬勃发展,积极抓住新时代的发展机遇,最终为我国通信企业的发展注入新的发展活力。
财税审计 |
新时代高校内部控制有效性评价体系研究
[摘 要]党的十八大以来,中国特色社会主义进入新时代,党和国家对高校教育给予高度重视,高校的办学规模、权力在不断扩大。新时代高校在快速发展的同时,也面临着新的挑战。近年来,高校腐败问题频频出现。这与高校内部控制不完善甚至缺失息息相关。文章梳理国内外关于高校内部控制有效性评价体系研究史,学者对高校内部控制有效性评价指标体系构建方面的研究基本空白。而高校内部控制有效性评价体系的构建有利于发现内部控制中
财税审计 |
全面预算管理在民营企业中的问题及应对
[摘 要]全面预算管理是企业开展基础管理、防范运营与财务管理风险、优化财务资源配置的重要方式。文章分析了全面预算管理在民营企业中的问题,分析了全面预算管理在民营企业中的应对措施,旨在为全面预算管理在民营企业中的应用提供参考意见,以此来提高民营企业全面预算管理质量和效率。 [关键词]全面预算管理;民营企业;财务风险管理 [DOI]10.13939/j.cnki.zgsc.2021.24.158
财税审计 |
G公司全面预算管理存在的问题及对策
[摘 要]管理会计作为企业管理的重要组成部分,是当前会计发展的大趋势,而全面预算管理是管理会计在企业得以落地的主要抓手。虽然大多数行业内公司实施了全面预算管理,但是浮于表面的多,管控落地的少。文章以一家提供城市更新项目咨询顾问的轻资产服务型公司G为例,就G公司在全面预算管理中遇到的问题进行探讨,提出深化全面预算管理的合理化建议。全面预算管理能使企业战略目标具体化,也便于企业在获得经营信息后及时调整
财税审计 |
基于电力工程项目成本核算研究
[摘 要]电力工程项目成本核算主要是指企业在工程项目建设过程中的经济策略,在电力工程项目建设过程中,通过有效开展成本核算工作,一方面能够有效保障项目实施建设的各项效益,另一方面有助于从根源处有效改善项目实行过程中存在的问题。基于此,可以发现电力工程项目成本核算工作的重要性,进而为了保障在实施过程中更为精确的开展项目成本核算工作,文章就电力工程项目成本核算的重要意义进行简要概述,梳理分析电力工程项目
财税审计 |
固定资产管理问题及对策探讨
[摘 要]加强固定资产的管理,保证固定资产安全完整,提高固定资产使用的经济效率,有利于提高企业产品产量,降低成本,对企业实现战略目标起着至关重要的作用。由于固定资产使用时间长,几乎贯穿企业整个生产、销售全过程。如何有效购置、管理、使用、处置企业固定资产,对于保证固定资产安全完整,提高企业生产能力,促进企业持续、快速、健康发展有着重要的意义。文章着重从固定资产投资、管理、处置等环节中容易出现的问题及
财税审计 |
管理会计在律师事务所盈利模式中的应用
[摘 要]随着科技信息时代发展,企业商业模式面临挑战,需要不断创新才能在同行业竞争中生存,因此,律师事务所必须构建一个长期稳定的盈利模式。目前很多管理会计工具还处于理论的层次,需要不断在中国企业中实践,形成中国管理会计理论。文章主要通过开源节流,运用本量利分析和公司制定KPI如财务分析,案源开阔面,加强客户服务,融通内部业财税业务,制定企业销售绩效考核等为企业创造出更多参考价值,为企业盈利模式有质
财税审计 |
试论企业财会税收存在的问题及解决对策
[摘 要]我国税收是经济的重要组成部分,不仅可以有效保护我国的经济基础,而且可以控制企业的合法运营并监控公司资金的流动。税收是企业本身的社会义务,是建设社会主义经济的强大动力,但是在实际的经营过程中,公司财会税收仍然存在弊端。文章分析了企业财会税收现状及财会税收存在的问题,从四个方面分析了企业财会税收问题的解决对策,以此来供相关人士交流参考。 [关键词]企业财会;税收;财务会计 [DOI]10
财税审计 |
资金管控对企业财务管理的重要性
[摘 要]在企业发展过程中资金控制有着非常重要的作用,借助资金控制能够实现企业资源的优化配置,有利于企业健康可持续发展。但是在现代企业发展过程中,企业所处的外部环境发生了翻天覆地的变化,面临着越来越激烈的竞争,过去的资金控制模式显然已经不适合现实的需求,加上企业实际发展过程中常常出现资金匮乏等问题,极大地桎梏了企业发展,迫切针对企业资金管控开展研究。文章主要从资金管控相关概念与重要性出发,分析当前
财税审计 |
企业集团财务公司内部审计问题与对策
[摘 要]企业集团财务公司处于高风险的金融行业,内部审计在公司经营管理和风险控制中发挥着重要作用。内部审计在我国起步较晚,相对落后的内部审计环境通常制约着其价值的实现,文章就企业集团财务公司内部审计现阶段所面临的问题进行分析并提出对策供探讨。 [关键词]内部审计;企业集团;财务公司 [DOI]10.13939/j.cnki.zgsc.2021.24.172 1 财务公司内部审计存在的主要问题
财税审计 |
企业财务成本控制存在的问题与对策
[摘 要]目前,我国企业面临的竞争压力也越来越大。财务成本管理属于企业管理的核心内容,企业可以通过完善的财务成本控制,增加企业的利润,提高企业的竞争力。企业必须要重视财务成本控制,才能保证企业在激烈的市场竞争中屹立不倒。但是,目前企业财务成本管理还普遍比较落后,不能适应企业发展的需要。文章介绍了企业财务成本控制与管理的主要内容与现实意义,分析了目前的企业财务成本控制与管理方面存在的主要问题,并据此
财税审计 |
农信社内部审计工作现状及改进策略
[摘 要]内部审计属于一种十分重要而又复杂的管理手段,发挥着不可替代的作用。文章立足于我国农村合作金融机构发展的新背景,对我国农信社内部审计工作的现状进行详细分析,从如何有效运用科学技术、转变审计工作方式、加强农信社内部审计队伍建设等方面出发,提出具体的改进策略,希望可以为改变我国农信社内部审计工作现状贡献自己的一份力量。 [关键词]内部审计;农信社;金融机构 [DOI]10.13939/j.
财税审计 |
内部控制视角下高校财务管理探析
[摘 要]近年来,随着高等教育体系的不断完善,高等教育呈现高质量发展的态势,建设“双一流”大学和实施“双高计划”已成为高校发展的总体方向。但新时代下高校发展的这种新战略,为高校管理带来了新挑战,尤其是财务管理。因此,面对这一难题,进行高校财务管理模式的优化和工作方法的创新具有非常重要的现实意义,而解决高校财务管理的相关问题很难一蹴而就,在具体实践中,应充分考虑实际情况,系统分析管理问题,基于问题分
数字经济 |
银行业数字化中台建设构想
[摘 要]数字化中台是信息时代下企业数字化转型的新途径。文章以银行业数字化转型为视角,针对目前银行数字化存在的问题,开展银行业数字化中台建设构想的探索。 [关键词]银行业;数字化转型;传统银行 [DOI]10.13939/j.cnki.zgsc.2021.24.180 1 中台建设背景 传统的银行IT系统大多存在基础设施复杂、服务器数量多、管理成本高、信息资源服务率低等问题,用户部分业务痛
数字经济 |
信息化在金融财务会计工作中的应用
[摘 要]在当前需要进一步强化金融财务会计工作。信息技术对于提高金融财务会计工作效果具有重大的意义和价值,要求财会人员能够对此引起高度重视,文章主要对金融财务会计当中运用信息化技术进行研究,以供相关专业人士参考和借鉴。 [关键词]信息化;金融财务;会计工作 [DOI]10.13939/j.cnki.zgsc.2021.24.182 在新的时代背景之下产生了一大批新型的技术,同时推动了科学技
数字经济 |
数字经济下中国税收面临的挑战及对策
[摘 要]随着社会经济的进一步发展,我国经济形态已经由之前的农业与工业经济为主逐步转变到以数字经济为主的发展模式。特别是近年来,我国数字经济蓬勃发展,规模持续扩大、应用继续加深,数字经济已经逐步变成了推动经济进步、助力经济高效发展的关键引擎。文章以此为基础,将中国数字经济发展状况作为切入点,分析数字经济对我国税收制度的挑战,并提出了相应的对策。 [关键词]数字经济;中国税收;税收管理 [DOI
数字经济 |
信息化管理在办公室管理工作中的应用及作用
[摘 要]随着移动互联网、大数据、云计算等各类信息技术的发展,越来越多的信息技术被引入工作领域中,改变了人们的工作方式与工作环境,大大提升了现代社会各领域的工作效率。在单位的办公室管理工作中引进信息技术,能够进一步规范办公室管理工作、优化管理工作方式与工作理念,强化单位内部建设,有效保证单位活力,促使单位能够更好的适应外部社会的进步与发展,实现单位与社会的协同进步。文章简要分析了办公室管理工作的现
数字经济 |
大数据在人力资源管理中的应用
[摘 要]人力资源管理是一项重要的工作,做好人力资源管理,有利于人才资源的高效利用,提高人力资源管理水平,更好地服务企业发展。大数据的出现符合时代发展的需要,对人力资源管理工作有着十分重要的作用。在人力资源管理中,以大数据为手段,可以更好地利用人力资源相关信息,降低人力资源管理成本,促进人力资源的开发利用。文章就大数据在人力资源管理中的应用做了相关分析。 [关键词]大数据;人力资源管理;企业经营
数字经济 |
人工智能发展对会计行业带来的机遇与挑战
[摘 要]随着人工智能的不断发展,从20世纪90年代的企业ERP到如今的金蝶、用友等财务软件,人工智能科技被越来越多的公司所接受。电子账逐渐代替了手工账,一些烦琐的工作也逐渐被机器所取代。因此对会计行业来说竞争日益激烈。时代的不断发展提醒身为会计人员需要提高自己的专业素养与分析能力。通过收集人工智能的优劣势,研读人工智能及其对会计行业发展的影响等相关文章,文章梳理出其对会计行业带来的机遇与挑战以及
数字经济 |
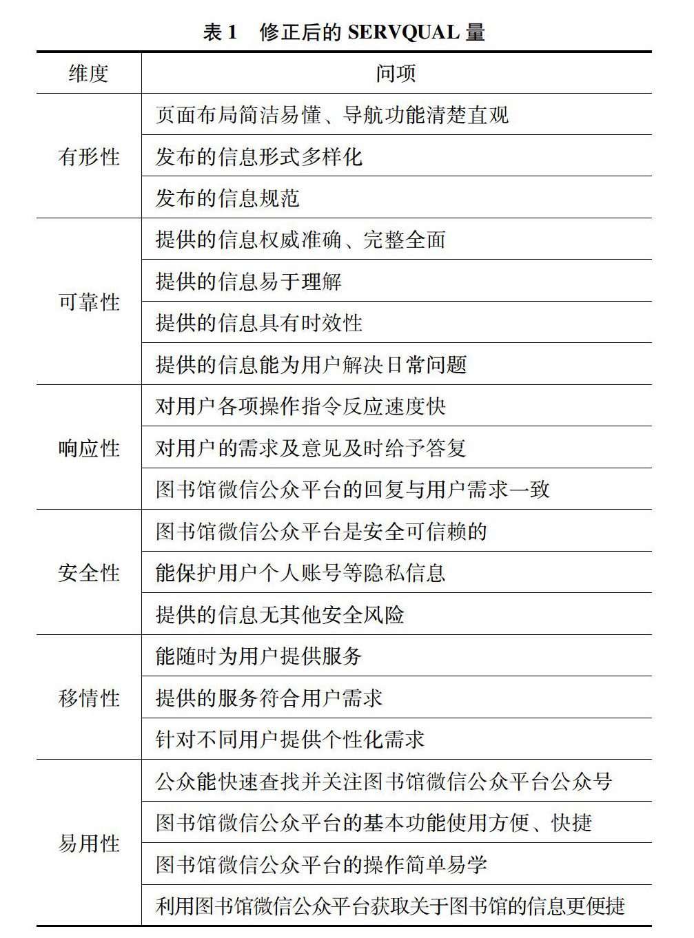
H大学图书馆微信公众平台服务质量研究
[摘 要]随着信息技术和互联网技术的迅速发展,高校图书馆将微信平台作为服务门户成大势所趋。目前学者将目光主要集中于高校图书馆微信公众平台现状上,部分学者对图书馆微信平台的服务质量进行了研究,但对于如何评价图书馆微信平台服务质量仍未有一个标准。文章在相关研究基础上,应用SERVQUAL模型并进行修正,并以H大学图书馆微信公众平台为对象,通过研究与分析,找到H大学图书馆微信公众平台存在与用户缺乏互动性
数字经济 |
人工智能时代财务会计向管理会计的转型
[摘 要]随着科技的发展,数据信息时代已经到来,财务手工核算工作逐步被现代化软件系统所替代,这给传统核算会计带来了巨大的挑战。对于企业而言,从财务会计向管理会计转型已成为必然,但企业转型过程中存在着许多问题。文章首先阐述了财务会计与管理会计的关系及转型的必要性, 结合其转型的实践,深入分析了存在的问题,提出了相应的解决对策,为企业顺利转型提供了参考。 [关键词]财务会计;管理会计;人工智能时代
数字经济 |
会计信息化形势下财会流程优化方法探究
[摘 要]企业开展生产经营活动的最终目的是提升自身的经济效益和社会效益。在会计信息化的背景下,适当的流程优化能够保障企业的正常运作,为企业创造更大的利润空间。随着经济的不断发展,市场的竞争也越发激烈,提升企业的内部管理水平能够帮助企业在市场竞争中取得优势。文章探讨了会计信息化形势下财会流程优化的方法,希望能为企业管理水平的提高提供帮助,促进社会的不断进步。 [关键词]会计信息化;财会流程;优化方