期刊详情
查看往期
期刊目录
2021年13期
前沿理论 |
市场风险冲击下中国银行系统性风险的研究
[摘 要]银行的系统性风险是国内外研究的重要问题,但是目前针对市场风险冲击下,银行系统性风险还缺乏进一步研究。文章首先提出市场风险冲击下的银行系统性风险估算模型,该模型先使用历史模拟法计算银行面临市场风险时的损益值,然后使用最小密度法估算中国银行间拆借网络,探索在面临市场风险的冲击时,银行系统性风险的大小。研究发现,外汇资产相对股票资产对银行系统性风险影响较小,大陆股票资产影响最大;在对市场风险收
前沿理论 |
马克思缩小再生产理论对我国降低经济发展速度的现实意义
[摘 要]马克思缩小再生产理论是马克思经济理论不可或缺的重要组成部分。任何一个国家在经济发展过程中,绝不可能始终处在扩大再生产的状态之中,时而扩大再生产时而缩小再生产,这是再生产过程的内在要求和必然规律。把握和领会马克思缩小再生产理论的科学内涵,对正确理解和理性判断当前降低经济发展速度的战略决策,加快我国供给侧结构性改革,具有非常重要的理论价值和现实意义。 [关键词]马克思缩小再生产理论;经济发
前沿理论 |
基于绿色供应链金融视角的中小企业融资模式研究
[摘 要]文章基于绿色供应链金融的视角,探讨了中小企业融资模式创新。以绿色信息披露为核心,构建核心企业、银行、供应商三位一体的融资1.0、2.0、3.0模式,其既能与环境友好互动,又能缓解中小企业融资约束,实现参与主体经济效益、绿色效益共赢。 [关键词]绿色供应链金融;中小企业;融资模式 [DOI]10.13939/j.cnki.zgsc.2021.13.013 1 前言 中小企业的重要性
前沿理论 |
基于核SVM的银行客户分类研究
[摘 要]人工智能技术为金融行业的发展带来更多的机遇。针对银行客户潜在价值的分析与发掘,帮助金融机构制定合理的策略,处理客户关系。文章面向真实银行数据集,提出基于支持向量机(SVM)模型的客户分类方法,并引入核函数来增强SVM的拟合能力,通过与K-means、随机森林、决策树等传统机器学习分类算法进行实验分析比较,结果表明,基于核函数的SVM算法具有良好的效果,能准确地实现客户分类,更有助于加强对
前沿理论 |
融资约束与投资效率的关系研究综述
[摘 要]近年来,融资约束与投资效率的关系研究早已成为研究热点。文章运用CiteSpace可视化分析工具并分析来自核心期刊和CSSCI的186篇文献,进而绘制出相应的知识图谱。研究发现:国内针对二者关系的相关研究文献数量均呈上升趋势,其强调不同方式下的融资约束对投资效率的影响存有差异,需要对其分类展开研究;融资约束不仅是投资效率的前因变量,同时也发挥着中介和调节作用;跨学科进行研究已经成为当前的趋
前沿理论 |
社交媒体上的消费者品牌契合行为研究:调节定向、信息框架和产品类型的交互作用
[摘 要]社交媒体已经成为品牌与消费者进行互动的重要平台。文章基于调节匹配理论,运用实验法探讨调节定向、信息框架的匹配对消费者品牌契合行为的影响以及产品类型的调节作用。研究表明:情境性促进定向与积极框架匹配、情境性防御定向与消极框架匹配、实用性产品与消极框架匹配、享乐性产品与积极框架匹配时更能增强消费者在社交媒体上的品牌契合行为;当产品为实用性产品时,情境性防御定向与消极框架的匹配更能增强消费者的
前沿理论 |
顾客资产价值研究
[摘 要]顾客资产理论源于顾客价值理论、顾客满意理论、顾客关系理论及品牌资产理论。顾客资产的价值表现为货币价值和非货币价值因素,只有全面考虑顾客资产的货币价值和非货币价值,才能帮助我们更好地了解到顾客资产的重要意义,并在此基础上更加准确地衡量顾客资产的价值。 [关键词]顾客价值;顾客满意;顾客资产价值 [DOI]10.13939/j.cnki.zgsc.2021.13.030 1 顾客资产的
区域与城市经济 |
资源竞争视角下张渚镇美丽乡村建设影响因素分析
[摘 要]2005年8月15日,习近平总书记首次提出“绿水青山就是金山银山”生态环保理念。“两山理论”提出16周年实现全面小康之后,要全面推进乡村振兴,建设更加美丽的乡村。文章通过问卷调查,建立模型,在资源竞争理论指导下,分析影响张渚镇美丽乡村建设的影响因素,张渚镇与竞争者相比主要困境在于产业因素、人才因素和品牌因素等。加强资源利用规划引领,推动产业发展转型升级,强化人才队伍建设培养,注重资源品牌
区域与城市经济 |
新型城镇化背景下产城一体化发展问题研究
[摘 要]随着现阶段我国经济发展进程的加快,新型城镇化的建设和规划已成为一种趋势,产城一体化的发展是现阶段有效推动新型城镇化的重要基础,将产业发展与新型城镇化相结合,两者相辅相成,共同构建,是推动我国新型城镇化发展的高效现代模式。从客观的角度来看,工业对一个城市的经济发展有着非常重要的影响,这是有关部门历来高度重视的问题,党的十九大提出的有关会议精神就是相应的证明。中国特色社会主义逐渐进入了一个崭
区域与城市经济 |
5G背景下智慧养老服务发展SWOT分析及对策
[摘 要]伴随人口老龄化问题日益凸显,传统养老服务在生活照料、生活服务、精神慰藉等方面已无法适应老年人日益增长的需求。而互联网新时代的发展,为解决现有智能养老服务困境提供了新的解决思路和解决方案。文章基于中国养老服务呈现出的“9073”现状,主要探究5G技术在远程医疗、智能设备、人工智能等方面如何赋能智慧养老服务发展。通过SWOT模型分析南京、镇江两地智慧养老服务发展的内部优势、劣势和外部的机会、
区域与城市经济 |
菏泽内河港口经济发展浅析
[摘 要]近年来,菏泽市着力加快内河航运基础设施建设,为发展内河港口经济提供了保障。文章基于菏泽港总体规划和发展现状,分析了其对区域经济社会发展的影响,指出了菏泽发展内河港口经济的条件和存在的问题,并提出了相应对策。 [关键词]菏泽港;内河港口经济;一体化 [DOI]10.13939/j.cnki.zgsc.2021.13.042 2012年出台的山东省内河航运规划初步明确了菏泽港的定位和功
区域与城市经济 |
能源消费背景下长三角地区二氧化碳排放影响因素分析
[摘 要]当前,中国正处于工业化和城市化快速推进的进程中,二氧化碳排放量持续快速增长,以二氧化碳为主的温室气体对全球气候造成的影响不容忽视。文章以长三角地区为例,根据2000—2017年相关数据,通过建立多元线性回归模型,探究影响长三角地区二氧化碳排放量变化的主要因素。通过对这些影响因素的分析,提出相应建议,为长三角地区节能减排提供参考。 [关键词]能源消费;GDP;二氧化碳排放;长三角地区;回
区域与城市经济 |
赣州地区小微企业税收优惠政策实施情况的调查与思考
[摘 要]近年来国家陆续出台一系列普惠性税收优惠政策促进小微企业发展,这些优惠政策实施效果如何,是否真正给小微企业带来实惠,值得研究。文章通过问卷方式调研赣州地区小微企业税收优惠政策实施效果,分析存在的问题并给出相关建议。 [关键词]赣州;小微企业;税收优惠 [DOI]10.13939/j.cnki.zgsc.2021.13.048 1 赣州地区小微企业税收情况问卷结果分析 2020年6月
区域与城市经济 |
基于因子分析与聚类分析的我国公共图书馆发展水平研究
[摘 要]文章在借鉴已有相关研究成果的基础上,选取10个反映我国31个省(直辖市、自治区)公共图书馆发展水平的统计指标构建评价体系,以2017年统计数据为依据,运用因子分析对公共图书馆发展水平进行综合评价,再利用因子分析选出的两个主要因子作为自变量,对全国31个省(直辖市、自治区)公共图书馆发展水平进行聚类分析。结果表明:因子分析和聚类分析的结果保持一致,我国沿海地区的公共图书馆基本情况好于内陆地
区域与城市经济 |
精准扶贫背景下江苏省对口帮扶陕西省的创新发展研究
[摘 要]对口帮扶是国家一项重要的扶贫开发政策。精准扶贫政策下江苏省在对口帮扶陕西省取得显著成效,丰富了我国对口帮扶成功经验。文章主要对江苏省对口帮扶陕西省的现状以及帮扶过程中存在的问题进行研究分析,阐述了江苏省对口帮扶陕西省的具体路径,并对相应的保障措施进行梳理,继续深化苏陕两省东对口帮扶关系。 [关键词]精准扶贫;对口帮扶;创新发展 [DOI]10.13939/j.cnki.zgsc.20
财政与金融 |
疫情下政府财政稳定经济运行路径分析
[摘 要]2020年年初新冠肺炎疫情的暴发打破了整个社会的平静,对我国各行各业都产生了不同程度的影响,进而对国家整体的经济也产生了一定的影响,经济出现了下滑趋势,国内生产总值表现为负增长。对此,各级政府积极地采取措施应对疫情导致的经济下行压力。随着疫情的有效控制,社会大众的生活也得以陆续恢复,为了恢复国内整体经济秩序的稳定,政府也积极履行其稳定经济的职能。文章从疫情下我国经济下行压力大的具体经济表
财政与金融 |
财政支农对农村居民生活水平的影响研究
[摘 要]文章以中国的农村地区恩格尔系数为被解释变量,代表农村的农民生活水平,财政支农为解释变量,对2010—2018年财政支农资金与恩格尔系数进行测算,分析财政支农对农村居民生活水平的影响,分别建立一元线性回归方程,得出财政支农资金的增加会提高农民生活水平,并分析了各省市的资金使用效率;以财政支农四项主要支出:农业、林业、水利、农业综合开发为研究财政支农绩效的关键指标,建立多元线性回归方程,分析
财政与金融 |
山西省小微企业金融服务现状与提升策略
[摘 要]小微企业是国民经济的重要组成部分,加强小微企业金融服务是发展实体经济的重要内容。为进一步深化小微企业金融服务,文章从机构建设、信贷管理、产品创新、流程优化、考核激励等多个维度,梳理分析了山西省小微企业金融服务的主要措施、改革成效,并揭示面临的问题和不足,提出了进一步改进和提升小微企业金融服务的路径和策略。 [关键词]小微企业;金融服务;金融机构 [DOI]10.13939/j.cnk
财政与金融 |
新形势下中小银行金融科技发展研究
[摘 要]随着我国经济的发展和产业经营水平的提升,金融创新成为满足这种发展趋势的必然选择,而金融创新的根本在于金融科技的整体发展和应用水平。就我国目前金融科技的发展状态而言,在很多方面已经取得了非常大的进步,尤其是中小银行的金融科技应用,已经成为业务开展不可或缺的基本内容。新的发展形势下,中小银行面临了更多的竞争环境和业务压力,大力推进金融科技的应用,提升整体水平和实施效率,不但是各中小银行迫在眉
财政与金融 |
P2P保险在网约车领域的应用研究
[摘 要]近年来,随着互联网的高速发展,出行领域出现大量的商业模式创新。“网约车”变成人们日常出行中必不可少的重要方式。人们生活的便利性由于网约车的存在得到了极大的提升,但也存在大量新的问题,在保险领域的表现尤为突出。网约车保险的滞后,不能给予司机以及乘客提供有效的保障。文章在对网约车运营风险特征分析的基础上,引入P2P保险理念,讨论了网约车保险创新的路径,并在可行性方面进行一定的研究。通过研究发
财政与金融 |
农户小额信贷风险评估及控制研究
[摘 要]农户小额信贷是促进农村就业和脱贫的重要手段。近年来,农户对小额信贷需求的增加与经济下行带来的放贷压力增大的矛盾日益突出,如何解决信贷风险分担机制是解决该矛盾的关键。文章以高县农商银行为研究对象,通过层次分析法构建农户小额信贷信用风险评估体系,利用模糊综合评价法对该银行信用风险进行量化评估,最后从农户、金融机构和政府风险合理分担的视角,构建农户小额信贷风险补偿机制,进而提出完善农户小额信贷
财政与金融 |
国际金融组织贷款项目汇率风险分析和防范对策
[摘 要]随着经济的不断建设和发展,我国已经成为全球第二大经济体,在国际金融贷款方面也已经取得了较大的进步。但是对于国际金融贷款项目而言,我国依然面临着较大的使用风险,包括对项目工程管理和运营两个方面的风险。文章基于对我国运用国际金融组织贷款项目的现状,从汇率风险方面进行分析,并提出有效规避汇率风险的方法,期待能够与广大同行进行讨论。 [关键词]国际金融组织;贷款项目;汇率风险 [DOI]10
产业经济 |
宜品乳业建构价值型企业对策研究
[摘 要]经济全球化越演越烈,对世界各国经济造成前所未有的冲击。中国企业的发展所受到的影响也越来越大。党的十九大以来出台的各种政策虽然为企业发展提供了许多便利,但许多企业仍然没找到适合自己的道路。在经济全球化的大潮之下宜品乳业的发展也陷入了困境。价值型企业的发展思路于宜品乳业来说就好像沙漠中的绿洲,可以带他们走出困境。价值型企业简单来说就是能不断适应大环境甚至超越大环境仍然可以创造价值的企业。文章
产业经济 |
中美贸易摩擦下山东省轻工产业科技创新及对策研究
[摘 要]2018年初以来中美贸易摩擦的实质是以国家综合创新能力为代表的多维度综合较量。美国是全球最大的消费市场,稳定美国市场对山东省轻工业发展非常必要。山东省轻工产业在中美贸易摩擦的宏观环境下必须加强科技创新能力,继续开放,推动产品升级赢得市场回归。山东省轻工业科技创新需要高质量的劳动投入,继续引进外商直接投资提高劳动力质量,继续推进城镇化发展提高劳动力数量,打造产业技术创新联合体,建立管理驱动
产业经济 |
我国现代服务业的产业关联发展分析
[摘 要]众所周知,现代服务业早已在各国经济之内占有一席之地,甚至已经变成加快经济增长、提高竞争竞争力、促进经济发展的第一助力。就现代服务业而言,在我国国民经济发展中的效用愈发突出,逐步变成我国国民经济发展的核心产业。基于此,文章主要针对我国现代服务业的产业关联发展进行简单的研究与分析,希望能够为促进我国现代服务业与国民经济的协调发展提供助力与思路,仅供参考。 [关键词]现代服务业;三次产业关联
产业经济 |
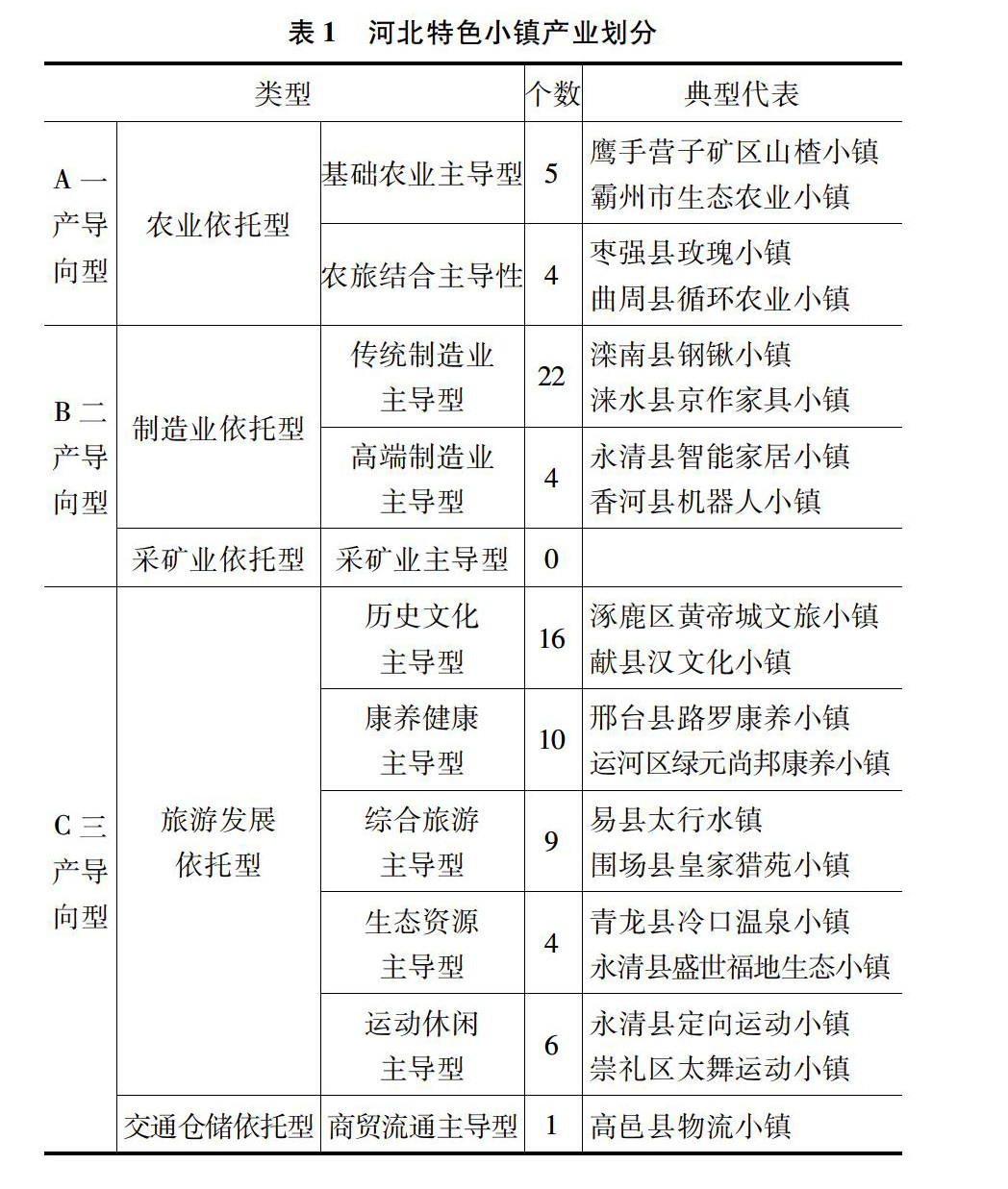
河北省特色小镇产业特征及发展模式路径研究
[摘 要]从经济学和社会学的角度出发,对河北省特色小镇进行产业类型划分,分为4主类、8亚类、15个基本类型,并依据河北省主体功能区位划分特色小镇各个区位分布情况,总结特色小镇产业分布规律。得出结论,特色小镇的产业分布是市场环境、国家政策、企业投入、自然环境等因素综合作用的结果,并为特色小镇建设提出建议。 [关键词]特色小镇;产业结构;河北省;发展路径 [DOI]10.13939/j.cnki.
产业经济 |
旬阳坝村在产业结构调整下的现状与未来发展之路
[摘 要]一座古镇随时代没落,如何重焕其经济活力?探索其消沉原因,找到未来的发展出路,是实现坚决打赢脱贫攻坚战、全面建成小康社会目标任务必须解决的问题。陕西省安康市宁陕县城关镇旬阳坝村位于秦岭腹地,曾作为交通要塞繁华一时,后因产业结构调整发展受阻。文章从分析旬阳坝村这一地区在产业结构调整下的现状入手,具体研究了其不同产业发展受阻的原因和面临的机遇与挑战,提出了适合当地未来发展的规划设想与对策。
产业经济 |
疫情防控常态化下提振苏州展览业研究
[摘 要]疫情防控常态化下苏州展览业迫切需要加速提振。文章基于苏州与上海、南京、杭州比较,提出提振策略。要精准扶持苏州展览产业链中关键企业实现加速度发展。同时需要不断创新展览服务模式,包括展览管理、服务、业态模式等。将服务主导产业及战略性新兴产业作为苏州展览发展的方向,从而形成比较优势,助推产业发展的同时实现自身品牌化高质量发展。 [关键词]疫情防控;提振;苏州;展览业 [DOI]10.139
产业经济 |
云南曲靖市煤炭产业转型发展的调查分析
[摘 要]云南曲靖市煤炭资源十分丰富,占据云南省煤炭的“半壁江山”,在云南省经济社会发展中发挥着重要作用,对曲靖市经济发展的贡献最大。但是由于对煤炭产业的过度依赖和煤炭产业自身呈现出“小煤矿多,分布分散,生产能力弱,管理混乱”的特点,导致产业结构失衡、安全事故频繁、生态环境破坏严重以及市场竞争力下降等一系列问题,曲靖市不得不面临煤炭产业的转型升级。文章通过从市场价格、开采成本、政策导向以及供需关系
产业经济 |
浅议厦门饮食文化旅游资源开发
[摘 要]厦门作为福建重要的旅游城市,旅游文化产业的发展至关重要。闽南文化是厦门重要的特色文化,厦门的很多饮食特色亦反映出闽南文化的特点。为更好地推动厦门特色文化旅游产业发展,应结合本地实际情况及饮食文化资源开发原则,深度挖掘厦门的饮食文化旅游资源,形成集闽南菜、厦门小吃、茶饮文化、民俗文化活动及台湾饮食文化为一体的特色产业链。 [关键词]饮食文化;饮食文化旅游资源;厦门饮食文化 [DOI]1
产业经济 |
源网荷储互动背景下清洁供暖商业模式探索
[摘 要]清洁能源供暖是解决我国东北地区冬季可再生能源消纳的有效途径。首先,结合东北地区源荷特征分析清洁供暖的可行性及电采暖负荷与风电出力的源荷耦合特性;其次,在技术及市场机制层面分析清洁能源供暖的核心问题并提出解决策略,介绍了清洁能源供暖的交易框架,结合商业模式理论对清洁供暖商业运营模式进行探索;最后,总结展望未来我国清洁供暖商业模式发展方向。 [关键词]源网荷储互动;清洁供暖;柔性负荷;商业
企业管理 |
企业筹资方式选择与优化探析
[摘 要]资金如同企业的血液,是企业赖以生存的基础,是企业稳定运营和扩大规模的重要条件。文章研究分析了几种主要的企业筹资方式,对其利弊作对比研究,并基于此提出一些优化企业筹资结构的建议,以期丰富企业筹资研究及为企业发展提供理论支持。 [关键词]企业;筹资方式;优化比较;筹资管理;资本结构 [DOI]10.13939/j.cnki.zgsc.2021.13.102 1 引言 企业的开办和发展
企业管理 |
超市上市公司经营指标预测方法有效性及预测研究
[摘 要]超市与居民生活密切相关,近年来竞争不断加剧。文章以我国超市上市公司经营核心指标作为数据基础,用SPSS软件作为统计分析工具,分别运用时间序列、神经网络和多元线性回归模型,对2010年至2019年15家超市上市公司的数据进行建模分析。结果显示,超市主营业务收入和毛利率使用多元线性回归模型,净利润、门店数和人效使用神经网络模型,资产负债率使用时间序列模型预测数据拟合度较高。最后,利用各指标中
企业管理 |
人力资源薪酬管理中的绩效考核改善对策研究
[摘 要]随着社会的发展和进步,我国企业在管理方式上存在诸多问题,严重阻碍了社会主义现代化进程。文章从企业的人力资源薪酬管理制度入手,分析企业内部发展存在的问题,并针对问题提出相应的解决对策,保证企业的稳定发展,为社会主义经济建设做出贡献。 [关键词]人力资源;薪酬管理;绩效考核 [DOI]10.13939/j.cnki.zgsc.2021.13.107 人力资源部门是现代企业的核心部门,其
企业管理 |
股东关系对企业影响的研究综述
[摘 要]多个大股东并存的公司治理结构不但普遍存在,而且对公司治理产生重要的影响。文章从多个大股东间的关系、多个大股东对企业产生的影响出发,对现有关于多个大股东的研究文献进行总结分析,并指明目前存在且有待解决的问题,以期为日后关于多个大股东的研究提供参考。 [关键词]多个大股东;股权集中度;公司治理 [DOI]10.13939/j.cnki.zgsc.2021.13.109 1 引言 不同
企业管理 |
化工企业营运资金管理研究
[摘 要]随着社会经济的发展企业愈来愈看重营运资金的管理,营运资金作为企业资产中最活跃的组成部分,对企业的日常生产经营活动和企业的盈利能力具有重要影响。企业营运资金管理作为财务管理的重要组成部分,其目标就是实现最大价值。文章以化工企业为例,分析营运资金现状,间接地说明了化工企业在营运资金管理上存在管理制度基础薄弱、管理制度混乱、流动资产短缺、资金流动性风险大、营运资金运行效率低等一系列问题。在对这
企业管理 |
军民融合领域国有资本投资试点模式研究
[摘 要]中航工业集团成为国资委第二批国有资本投资试点公司,其在管理创新、产融结合等方面一直是央企军民融合产业实践的排头兵,资产证券化程度也位于央企前列。通过对中航工业集团国有资本投资试点几个方面重点工作的阶段性回顾、研究,形成可以在军民融合领域被其他企业参考、采纳的工作模式,解决改革中的重点、难点问题,进一步推进军民融合产业进程。 [关键词]军民融合;国有资本投资;资本运营 [DOI]10.
企业管理 |
地市级烟草商业企业县级局(分公司)管理诊断活动的策划与开展
[摘 要]文章建立了地市级烟草商业企业组织开展针对下辖县级局(分公司)企业管理诊断实施方法,通过对当前行业管理诊断组织策划与开展方式存在的短板进行分析论证,结合企业实施管理诊断的初衷和目标,确立基层单位管理诊断实施的原则、方式和方法,最后按照标准方法开展管理诊断活动,实现管理诊断活动的闭环管理,确保管理诊断活动能够深入开展到基层,达到有效提升企业运营管理水平和工作效率的目标。 [关键词]地市级烟
企业管理 |
疫情下企业校园招聘现存问题及对策分析
[摘 要]新冠肺炎疫情的暴发给高校毕业生的就业以及企业的校园招聘造成了很多负面影响,主要包括校园招聘的岗位减少、毕业生的就业压力与疫情前对比明显增大、企业线下招聘渠道受阻等,且疫情所带来的影响将持续很长的一段时间。文章对疫情下毕业生的就业状况以及企业校园招聘的现状进行了探讨研究,通过数据分析等方式探索出校园招聘现阶段存在的困难,得出了疫情下校园招聘方式的客观变化因素,以及如何解决疫情下的校园招聘所
企业管理 |
大学生创业价值取向、创业效能感与创业意向的关系研究
[摘 要]大学生创业能缓解就业压力,激发大学生创新热情,是“大众创业,万众创新”的生力军。而大学生创业意向取决于主观的创业效能感评价和客观的创业价值取向,是主客观因素共同作用的结果。为深入剖析三者的作用机制,文章以上海松江大学城7所高校大学生为调研对象,通过访谈、问卷调研等方法获取316份有效样本,运用结构方程模型进行路径分析和模型检验,得出创业价值取向各维度对创业效能感和创业意向均具有显著正向作
企业管理 |
海螺水泥成本控制研究
[摘 要]产能过剩对于水泥行业来说无疑是近几年被提及频率非常高的一个热词,它导致的结果之一就是水泥在较长的时间内一直处于供过于求的状态,所以我国水泥业步入了谷底——利润微薄甚至亏损的时代。文章以海螺水泥为例,对水泥业成本控制的现状进行研究探讨,主要使用案例分析法,通过对比海螺水泥与其他水泥企业的财务数据,找出其成本控制优于同行的有效措施,以期对我国水泥业的其他企业提供参考。 [关键词]水泥行业;
市场营销 |
新消费背景下时尚零售商业模式创新路径
[摘 要]文章对新消费相关文献及发展背景进行梳理,基于商业模式画布,通过与买手店Play Lounge管理团队进行定性访谈,总结后疫情下新消费时代,时尚零售所面临的挑战与机遇。文章结合中国当下的新零售和电子商务的背景,从时尚零售价值生态链视角探索和总结时尚零售商业模式的创新路径和对策,为新消费背景下的时尚零售企业发展提供一定的参考依据和实践经验建议。 [关键词]新消费;时尚零售;买手店;商业模式
市场营销 |
浅谈基于营销的客户管理体系建设
[摘 要]客户数据库是企业在市场营销与销售过程中进行市场拓展的根本源泉。有效管理和挖掘客户资源,已成为企业业绩制胜的关键。文章基于客户关系管理理论及市场营销需求,以农业高科技服务企业为例,从客户库建设、客户分级管理、管理软件维护等方面进行浅析,探索基于营销的客户管理体系建设,以期为企业客户管理提供借鉴。 [关键词]客户库建设;客户分级管理;营销策略 [DOI]10.13939/j.cnki.z
市场营销 |
新零售背景下服装品牌顾客购买意愿影响因素研究
[摘 要]随着科技与生活质量的提高,零售模式正在逐步发展与演化,新零售相关研究不再局限于以往的研究模型,而是需要更多的研究及关注。文章提出新零售模式下服装品牌顾客购买意愿的影响因素分为三个维度:体验因素维度、安全因素维度、口碑因素维度,将基于这三种维度提出假设并尝试构建影响因素维度模型, 同时以问卷调查的形式收集消费者样本,借助SPSS 20.0软件对数据进行相关性分析及回归分析,并得到以下结论:
市场营销 |
品牌定位在市场营销战略中的地位
[摘 要]品牌价值是企业非常重要的无形资产,是企业整体实力的展示,而且消费者对品牌的认可度非常高,选择好的品牌,是质量和服务的保障,所以品牌在市场竞争中具有无限的生命力。科学合理的品牌定位,是产品推向市场的第一步,选择产品的目标人群,对消费水平和消费意向进行分析,从而制定市场营销战略,为产品顺利推向市场,并受到消费者的青睐做好基础准备。品牌定位决定着市场营销战略的内容,根据品牌面对的目标人群,制定
市场营销 |
基于以旧换新的二手交易市场和捐赠策略研究文献综述
[摘 要]在以旧换新策略下,拥有旧产品的消费者可将旧产品退还给企业,同时以一定的折扣价格购买新产品。企业则把回收的旧产品进行翻新或再制造,然后将其销往二手交易市场盈利,或者捐赠给非营利组织,从而获得退税优惠。目前国内外有许多学者对于以旧换新下二手交易市场和捐赠策略展开了研究,成果颇丰。文章将从以旧换新、二手市场交易和捐赠三个方面对相关文献进行梳理,期望能为循环经济下企业的销售策略和定价决策提出管理
市场营销 |
人口特征与福利彩票销售额关系的实证研究
[摘 要]近几年来,福利彩票销售获得的财政资金在筹集社会活动资金、支持社会福利事业中扮演着越来越重要的角色。故文章采用我国2014年至2018年省级面板数据,通过固定效应模型,对地区人口特征对福利彩票销售额的影响进行了实证研究。研究表明,居民可支配收入、15岁及以上男女性别比、15岁及以上文盲率、参加城乡居民养老保险的人数与地区福利彩票销售额有正相关关系,年末15~64岁已婚人口数占总人口数百分与
市场营销 |
沿海海上成品油市场现状分析及对策
[摘 要]受渔业资源衰退、近海渔船拆解、轻循环油涌入、走私油猖獗等多种因素影响,主营海上销量锐减,并使得一部分终端客户和分销客户纷纷转购社会低价或非标油品。在海上船供市场用油大幅减少的情况下,中油、中燃、社会经销商等竞争对手又加大了对海上成品油市场的开拓力度,更加激化海上用油市场的竞争,进一步威胁我司对市场销售节奏的把握。文章尝试从管理机制、营销手段、油品需求、客户服务等几方面入手,去面对沿海海上
市场营销 |
合肥市地铁购票存在的问题及解决措施
[摘 要]随着“互联网+”技术的兴起及合肥地铁客运量的巨大压力,传统地铁购票方式已不能满足广大乘客的需求。文章在合肥地铁现状分析的基础上,指出其购票存在的问题,并结合互联网信息技术,提出利用微信小程序对合肥的地铁购票系统进行改良,并以此从地铁推广至其他交通工具。 [关键词]合肥地铁;购票;二维码;小程序 [DOI]10.13939/j.cnki.zgsc.2021.13.145 1 引言
市场营销 |
网红新式茶饮顾客再惠顾意愿的研究
[摘 要]随着网红经济的迅速兴起,其“走红快、衰落快”的特点使“网红店如何实现持续经营”这一话题得到广泛关注。本项目以近年来广受追捧的网红新式茶饮品牌“喜茶”为例,探究其顾客再惠顾意愿的影响因素。研究表明:感知创新性和感知流行性对顾客再惠顾意愿起正向促进作用,社会性价值在两者间分别起部分中介作用。本项目为网红店解决“昙花一现”的经营困境提供了新思路,对网红经济实现持续健康发展有一定指导意义。 [
物流与供应链 |
我国企业利用标准仓单交易降低采购风险的研究
[摘 要]当前我国正在推行标准仓单交易,积极探索现代市场体系建设。作为一项新的交易模式,文章通过阐述国内、外商品市场发展状况,分析标准仓单交易的特点、优势,得出企业利用标准仓单交易实现降低采购风险的结论。由于标准仓单相关研究文献较少,文章分析结果可以为推广标准仓单交易以及企业应用提供理论支持。 [关键词]商品市场;标准仓单交易;采购风险 [DOI]10.13939/j.cnki.zgsc.20
物流与供应链 |
铁路货物运输安全分析与风险防范探讨
[摘 要]安全无小事,责任重于泰山,铁路安全是实现铁路整体运行的保证,只有确保安全运行,才能实现铁路运输的快速健康持续发展。增强风险意识,加强安全风险管理和防控,铁路货运行业形成命运共同体,构筑全员安全生产防线,才能有效强化铁路货运安全基础,这是实现铁路高质量发展的必由之路,才能确保铁路货运安全长治久安,确保铁路大动脉安全畅通。 [关键词]铁路运输;安全风险;货物运输 [DOI]10.1393
物流与供应链 |
物流企业营运资本风险管控研究
[摘 要]物流企业是在我国经济高速发展过程中催生的新兴行业,电商直播、微商、新媒体等平台不断扩大,促进了物流业的成长。但目前物流行业还没有完整的一个系统架构,当代物流企业财务管控水平还较不完善,制约了物流企业进一步发展,营运资本风险已成为企业面临的主要财务风险。文章对物流企业特点以及营运资本风险进行概述,在深入分析营运资本风险的基础上,分析其影响因素,提出对物流企业营运资本风险管控相应的策略。
物流与供应链 |
废旧手机逆向回收物流问题与对策研究
[摘 要]随着科技发展,手机更新换代的频率加快,但废旧手机带来的问题却没能引起人们的重视。文章主要针对废旧手机的逆向回收物流问题展开研究,通过对废旧手机逆向回收物流现状、数据等分析,找出逆向回收物流过程中存在的问题,并提出相应的解决措施,加快逆向回收物流发展。 [关键词]逆向物流;废旧手机;回收 [DOI]10.13939/j.cnki.zgsc.2021.13.156 1 废旧手机回收现状
物流与供应链 |
以货物为核心的个性化供应链发展趋势探析
[摘 要]在工业4.0时代的大背景下,各行各业都是以建立一个高度灵活的个性化和数字化的产品与服务的生产模式为目标,由于供应商和零售商的供应链往往存在着时间的间隔,再加上供应商由于成本问题,通常不会为货物创造一个良好的运输条件,导致货物随着时间的变化出现了和期望状态间的差距,甚至是腐坏破损等问题,从而造成了不好的购物体验。笔者以海底捞的第三方物流公司——北京中冷物流有限公司,对海底捞食材新鲜度的保持
物流与供应链 |
物流管理专业跨专业实训满意度调查
[摘 要]文章针对北部湾大学物流管理专业学生从跨专业实训平台的选择、实训内容和组织安排对跨专业实训的组织和实施进行分析,并在此基础上对VBSE平台的跨专业实训满意度进行调查,提出实训存在应用效果有待加强、素质能力的锻炼有待提高以及组织时间和组织形式不够合理影响了实训效果,并提出了跨专业实训的改善措施。 [关键词]物流管理;跨专业实训;组织;满意度 [DOI]10.13939/j.cnki.zg
物流与供应链 |
大型钢铁集团的国际海运业务模式优化
[摘 要]河钢国际坚决按照集团的指导思想、任务目标和重点工作部署,继续以商业模式创新为突破口,优化海运业务结构,通过措施一系列措施,开拓和扩展新盈利的模式,实现海运业务创新、创效额增加。文章从大型钢铁集团国际海运业务模式优化的实施背景、主要实践工作和具体分析、实施效果总结评价三方面进行探讨。 [关键词]国际贸易;管理创新;创效 [DOI]10.13939/j.cnki.zgsc.2021.13
物流与供应链 |
浅析基于货主视角的石油运输系统优化
[摘 要]石油作为非常重要的化学能源,对人类的经济发展起着不可替代作用,石油资源的稳定获取更是关系到一个国家的发展与稳定。我国的石油资源主要通过外贸进口,有数据显示,2019年我国原油的对外依存度达到了70.8%[1]。文章以需求导向为出发点,对石油运输系统的特点进行分析,并基于货主视角为石油企业的运输全流程优化提出相关建议。 [关键词]石油运输;船货协同;系统优化 [DOI]10.13939
财税审计 |
作为信号的财报:瑞幸事件的传播学讨论
[摘 要]2020年上半年,瑞幸“自爆”伪造业绩,激起了巨大波澜。瑞幸事件为中国创业者敲响警钟,作为“公”司,面前不仅有可操纵的财报,还有无法操纵的舆情。因此,有必要从传播学方向,讨论瑞幸事件。对这一事件进行梳理后发现,瑞幸试图通过财务报告向市场传递信号,提振投资者信心,拉高市值,却被做空机构解读出了负面信号,并通过做空报告进行传递。对此,瑞幸、投资者、第三方机构进行的一系列回应和反馈,符合拉斯韦
财税审计 |
会计信息化管理的路径
[摘 要]经济整体发展布局的多元化、国际化趋势以及信息技术在财务管理领域的深入应用,为会计信息化体系的建设与发展提供了良好的环境。企业为适应复杂、多变的竞争环境,对内部资源进行高效配置,通过会计信息管理技术,可以有效整合相关财务信息,提升会计核算准确率的同时,优化信息处理流程,为企业决策提供可靠的参考,为现代企业的长效发展提供保障。基于此,文章从建设会计信息化面临的突出问题出发,对于全面推进会计信
财税审计 |
外资企业财务风险管理研究
[摘 要]伴随着我国改革开放的进程,我国的外资企业也逐年增多,基于这些现象,现代企业制度在我国市场上应该逐步建立。新的金融风险管理体制不断冲击我国原有的金融风险管理体制,逐步暴露了外资控股企业的金融风险管理问题。文章从企业财务风险的概念出发,分析了外资控股企业财务风险形成的基本特征、分类和原因,并提出了相应的对策。 [关键词]外资企业;财务风险;金融预测;风险监测 [DOI]10.13939/
财税审计 |
企业财务弹性研究综述
[摘 要]随着经济环境进入新常态,外部环境变化逐渐复杂,企业面临经营难度和财务风险的挑战,如何避免企业陷入财务困境成为实务和学术界亟待解决的问题。财务弹性是资本结构概念框架下的定义,适当的财务弹性可以规避突发情况给企业带来的风险,同时财务弹性也给了企业足够的空间在面临挑战时抓住机会。文章从财务弹性的定义、成因、影响因素、测度方法以及财务弹性的经济后果等几个方面对财务弹性前沿问题进行了系统梳理,分析
财税审计 |
浅析设计咨询企业境外项目税务考量与管理
[摘 要]“一带一路”倡议不仅为企业“走出去”提供了良好的契机,更对其综合能力提出了更高的要求。设计咨询行业处于建筑施工产业链的前端,在对外承包工程中发挥了重要的作用。在经营境外项目中,设计咨询企业的管理能力面临着巨大挑战。文章结合行业特点与发展前景,在总结行业企业税务管理难点的基础上,浅要分析设计咨询企业境外项目税务考量的侧重点与税务管理的提升方案。 [关键词]设计咨询企业;境外项目;税务管理
财税审计 |
煤炭生产企业税务管理问题研究
[摘 要]煤炭行业作为中国比较特殊的行业之一,其税收收入占据国家财政相当一部分的比例,同时它的行业税负相较于其他行业始终处于一个较高的水平。对于税负相对较重的煤炭行业来说,如何利用当前的税收政策来为自身进行税务管理,从而争取最大的税后经济利益,使自己在市场竞争中处于不败之地,始终是其生产经营中不可忽视的问题。 [关键词]税务管理;增值税;企业所得税;资源税 [DOI]10.13939/j.cn
财税审计 |
浅析数据可视化对企业财务分析的作用
[摘 要]信息时代下,大数据的分析应用已经成为现代企业财务分析的关键。数据可视化作为大数据技术在财务分析中应用的重要手段,对于信息使用者具有重要意义。文章着重于三个方面对数据可视化进行分析:对数据可视化的现状进行概述;从数据处理、数据图像化、细化财务指标三个方面分析数据可视化的实现路径;从对企业整体、对信息使用者、对企业员工三个方面分析其作用。 [关键词]数据可视化;企业;财务分析 [DOI]
财税审计 |
加强企业应收账款管理的对策
[摘 要]市场经济体制下,政府简政放权,企业间竞争日益激烈,通过市场化竞争方式优化社会资源配置,提高资源配置效率,从而提高社会资源产出效益。当前,许多企业通过赊销模式扩大企业产品销售量,从而实现提高企业综合竞争力的目标。与此同时,随着应收账款额度增加,企业面临较大的资金断裂风险与坏账风险,给企业经营发展带来较大财务风险。因而,企业要加强应收账款管理,加快应收账款流转,减轻企业资金压力与坏账比例,从
财税审计 |
关于加强房地产企业财务基础工作的思考和探究
[摘 要]房地产行业已步入白银时代,企业财务管理的重心主要围绕融资、税筹等工作,众多企业对于财务基础工作较为忽视。财务基础工作对于企业风险防范、价值提升又很重要。财务负责人对于提升财务基础工作的意识需要进一步加强。如何通过体系化方式,有效加强房地产企业财务基础工作,文章对此进行思考和探究。 [关键词]房地产企业;基础工作;财务管理;体系化 [DOI]10.13939/j.cnki.zgsc.2
数字经济 |
区块链技术与去中心化电商平台的融合发展路径
[摘 要]文章分析了区块链技术与电商平台融合发展的现状,指出目前区块链应用在电商平台中面临隐私问题与安全性、成本问题与拓展性、法律问题与有效性问题,提出提升扩容能力、跨链与互操作性技术升级、完善相关法律监管体制、推动区块链人才培养等应对策略,意在聚焦难点、攻坚突破,为促进区块链更好地应用于去中心化电商平台上提供解决思路。 [关键词]区块链技术;去中心化电商平台;融合发展 [DOI]10.139
数字经济 |
移动互联网时代社交电商发展研究
[摘 要]移动互联网和社交媒体的发展,引起了电商销售渠道的变革,一种将电商与社交相融合的新型模式——社交电商异军突起,吸引了大批投资者的关注。因此文章选择对社交电商进行研究,在对比社交电商和传统电商的基础上,分析了社交电商的三种典型模式,希望掌握社交电商的本质内核,找到运营社交电商的关键点,为社交电商的可持续发展提供指导。 [关键词]移动互联网;社交电商;传统电商;裂变 [DOI]10.139
数字经济 |
甘肃省跨境电子商务产业发展与人才需求分析
[摘 要]随着“互联网+”“一带一路”等相关政策的推进,甘肃省跨境电子商务产业发展迅速。文章通过对跨境电子商务产业发展现状进行分析,得出了市场对人才需求的变化,并结合甘肃省省情,提出了大力推进人才培养与引进、加快电子商务基础建设和培育本土跨境电商经营主体的建议。 [关键词]“互联网+”;跨境电子商务;人才需求 [DOI]10.13939/j.cnki.zgsc.2021.13.195 自20
数字经济 |
乡村振兴背景下章丘农村电商可持续发展研究
[摘 要]城镇化电子商务发展已经相对成熟,随着三农聚焦的热度逐渐升高,章丘的农村电子商务也亟待发展。电子商务主要是指依托网络形成的物联网交易和物流平台,对于乡村经济振兴有着重要的推动作用,在乡村市场中有着巨大的发展潜力。基于乡村振兴的政策背景,应充分认识到电子商务对农村经济发展的重要性,结合章丘的具体情况,从农产品产业标准体系建设、培育农产品网货品牌、培养农村电子商务人才、搭建乡村电子商务大数据平