期刊详情
查看往期
期刊目录
2021年33期
经济纵横 |
双循环背景下山西省外商直接投资对经济增长的影响研究
自我国成功加入世界贸易组织,成为参与国之一后,外商直接投资持续增长,逐渐变成促进我国经济发展快速增长的一大重要因素。十四五规划中我国提出“双循环”格局,山西省地处中原,外资注入情况较沿海城市较少,为此本文对山西省外商直接投资对经济增长的影响进行研究,一起探讨山西省促进落实外商投资发展策略。在此基础上本文选取了2004-2018年山西省相关数据,运用柯布-道格拉斯生产函数进行多元线性回归分析,结果表
经济纵横 |
人造肉产品潜在市场探索及贸易机会挖掘
随着人造肉在资本市场的涌入,各类人造肉制品大量涌现,中国的人造肉市场份额及消费者对人造肉的需求程度成了讴待解决的关键问题。文章通过对人造肉的发展概况的介绍,并通过各种形式的调查对我国人造肉市场和正大企业在人造肉市场的发展机遇及消费者需求、贸易机会挖掘,详述了消费者的人群分类及需求。通过SWOT分析法对正大食品旗下产业进行了详细分析,最后提出了我国人造肉市场的发展对策和展望。 一、引言 2020
经济纵横 |
新发展理念视角下地方高质量发展路径探讨
当前我国经济社会发展的主题已经由高速增长转变为高质量发展。推动高质量发展必须坚持质量第一、效益优先,切实转变发展方式,推动质量变革、效率变革、动力变革。而要实现发展方式的转变就必须坚持以新发展理念为指导。本文即以新发展理念为指引,以全国新型城镇化质量百强区汕头市潮阳区为例,探索进入新发展阶段后实现地方高质量发展的路径。 一、领悟新发展理念的深刻内涵 随着我国经济社会的发展,我国已经逐渐转入到高
经济纵横 |
大数据背景下传统制造业智能化影响因素研究
作为国家发展与进步的重要支撑,尽管中国制造业规模位列世界第一,但“大而不强”仍是制约制造业发展的重要因素之一。在大数据广泛发展的今天,依托其互联网技术、人工智能等的发展,以虚拟信息作为连接制造业、销售业、物流业等行业的连接纽带,实现制造业新的生产格局,这必然是中国传统制造业以及综合国力的提升的重大契机。本文首先在阐述传统制造业的发展现状基础上,指出制造业存在的问题,并尝试提出智能化背景下制造业升级
经济纵横 |
招商引资中的主体性问题探讨
改革开放四十年来,我国地方政府为了吸引辖区外资金、技术来发展本地经济,采取了“招商引资”的重要举措,其目的就是发现商业机会,以商业发展机遇吸引外地资金,通过商业投资的方式开展商业活动,从而提高招商引资的实效性,激发招商、引商的积极性,加快企业的转型升级,延伸产业链条,顺应时代的发展,同时实现了地方政府、投资主体、企业等多方共赢,推动了招商引资可持续开展。但据有关资料的统计和研究,部分企业在开展招商
经济纵横 |
大连出口贸易的发展趋势和受到的阻碍
当前出口贸易显然已成为大连市发展的关键力量,对城市经济以及相关产业链起到了重要的辐射带动作用,受国家支持政策影响,出口贸易结构以及相应规模也得以扩大,与多个国家建立了友好的贸易往来关系,拥有了成熟的海外市场链,重工业产品、加工贸易、高科技产品都有所发展。但由于世界经济受疫情影响较大,发展动力略显不足,且国内港口城市竞争日益严峻,这意味着大连市在出口贸易方面面临着比以往更为白热化的竞争压力。本文将基
经济纵横 |
“一带一路”背景下辽宁纺织服装出口贸易研究
“一带一路”倡议的提出与实施已然为纺织服装业的出口贸易提供了良好契机,作为我国最具发展潜力的外向型经济发展省份,辽宁省现如今已经将发展战略融入到“一带一路”倡议之中,并借助相关政策与助力促进纺织服装出口贸易迎来新机遇。近些年来,受传统市场经济波动、诸多生产要素成本增加等负面影响,纺织服装出口贸易的优势在不断削弱,不过自从“一带一路”战略实施以来,辽宁纺织服装总出口量得到了一定的提升,这充分表明基于
经济纵横 |
风电平价后的经济性测算分析
在社会经济稳定发展的背景下,风电及光伏平价时代即将到来,相比于有补贴的风电标杆上网电价,平价项目在建设的过程中,受电价、建设条件及风资源情况等因素影响。所以,针对风电平价后经济性测算,应该做好相对较为全面的分析,并以当前发展现状为基础,对适合实行平价的区域进行分析,从而提出合理的运行方案。基于此,本文首先对国内外风电发展概况进行分析,并针对风电项目经济分析影响因素进行探究,笔者根据自身经验提出了相
经济纵横 |
厦门碳化硅(Sic)产业链调查研究报告
碳化硅被业内专家称为是“黄金赛道”,更有甚者称“得碳化硅者得天下”。作为第三代半导体的代表性材料之一,性能优势突出,具有“七高”(高电压、高频率、高电流、高温、高效率、高散热、高可靠性)的显著特点,也称为宽禁带半导体。在电动汽车、5G通信、轨道交通、光伏太阳能等领域具有很高的产业价值。 在厦门发展碳化硅产业具有独天得厚的优势,厦门市政府也一直在进行相关的产业布局。在2019年的未来产业专场新闻发
经济纵横 |
新形势下交通运输经济面临的困境及优化策略
交通运输经济依靠交通运输行业的发展,对此为强化交通运输经济的发展,交通运输相关部门需要不断就交通运输行业进行整治,已确保新形势交通运输经济的增长。时代发展过程中,我国交通运输形式呈现出多样化发展途径,这也就彰显着我国交通运输经济发展机遇,但在新形势下交通运输经济发展面临着一定的困境,无法保障交通运输经济增速的稳定性。基于此,文章就新形势下交通运输经济面临的困境进行分析,进而提出优化交通运输经济的有
金融研究 |
基于Topsis模型的陪护床企业的信贷决策研究
目前中国共享陪护床企业的经营规模小,银行对于其采取的决策要考虑其信贷风险,信誉评级,企业实力,供求关系稳定性等因素。依据这些因素建立决策体系,对于银行决定是否对共享陪护床企业放贷、放贷额度多少、贷款年利率多少以及贷款期限都会有重要的影响。为了充分研究银行对共享陪护床企业的信贷决策的决策因素,首先,本文假设市面上的共享陪护床企业为中小微企业,且对中小微企业信贷决策等级分为A、B、C、D四级;然后通过
金融研究 |
惠民保对商业医疗保险挤出效应研究
自2020年以来,由政府、保险公司和第三方平台共同推出的城市定制普惠医疗保险(以下简称惠民保)全面上线,惠民保由点状城市试点快速推广,整体呈现爆发式增长趋势。惠民保的上线对于商业医疗保险(百万医疗为例)带来一定冲击,买惠民保还是百万医疗的问题屡屡被提起,成为人们关注的焦点。本文针对惠民保对于商业医疗保险百万医疗的挤出效应进行分析,通过对比产品间的异同,重点针对客户群体定位和产品定位两方面分析惠民保
金融研究 |
新时期科技金融发展现状及前景分析
科技和经济在发展过程中具有相辅相成关系,充分推动社会发展,科技发展需要经济提供保障,而科技发展为金融行业发展提供良好支撑。两者发展过程中形成了科技金融,促使经济进一步发展。对此,本文介绍了金融科技发展现状,提出了几点发展策略,并分析了发展前景。 20世纪90年代之后,我国社会主义体制开始持续推进与优化,科技创造与金融方面需求持续增加。要想保证科技金融能够得到全面发展,在开展多层面事业巩固时,应该
金融研究 |
上市公司股票回购效果分析
采用事件研究法和指标分析法,分析了股票回购对中航电子公司产生的市场效应和财务效应。研究发现,股票回购向市场传递积极信号,拉升股价,使得股票超额收益率上升;股票回购会降低偿债能力,增加偿债风险,但同时也会增强盈利能力;股票回购会是资产负债率上升,增加负债比率。 一、引言 2018年以来,785家A股上市公司实施回购,回购金额高达617.02亿元,同比增长了6倍。在回购金额和回购数量上,2018年
金融研究 |
商业银行互联网金融发展策略研究
以互联网移动通信技术为基础的现代互联网企业通过传统金融架构,充分利用“云计算”、“大数据”等先进的互联网新技术,将传统的金融业的业务进行了大刀阔斧的创新,并且把互联网金融推向新的领域。新型的互联网金融模式的出现,将深刻的重构和改变了传统商业银行在金融领域中的业务模式、服务模式、盈利模式等方方面面,从而彻底的颠覆了传统商业银行在金融领域的控制地位。作为一家服务于地方经济、服务中小企业、服务基础设施建
金融研究 |
我国票据式商业信用发展的特点与展望
现代经济是信用经济,商业信用与银行信用共同构成了现代经济体系中的基本信用形式。本文通过梳理我国票据式商业信用的发展概况,发现我国票据式商业信用近年来具有商业汇票电子化、规模增长周期化、竞争加剧以及违约概率增大的特点。在未来,在其他支付方式的冲击下,未来票据式商业信用的结算份额所占比重或继续下降,票据式商业信用只有强调真实的票据信用,才能建立起良性的金融生态体系。 现代经济是信用经济,信用对经济发
金融研究 |
我国上市公司环境会计信息披露研究
伴随着各国环境恶化加剧,各国逐步开始把环境相关事项纳入了国家的发展计划之一,与之相关的环境会计也随之兴起。而环境会计实务的核心问题就是环境会计信息披露,文章通过对我国钢铁行业上市公司的环境会计信息披露情况进行研究,发现其中存在的问题并提出相应建议。以提高相关者环保意识、完善会计披露准则和审核体系来促进我国重污染行业上市公司环境信息披露的发展。 一、研究背景 进入二十一世纪以来,可持续发展战略作
金融研究 |
县域商业银行反洗钱工作的制约因素与解决对策
反洗钱是维护国家金融安全的重要手段,是防范金融系统性风险的重要制度安排,在遏制洗钱及上游犯罪、维护社会和谐稳定方面具有特殊的战略地位。本文立足于当前制约县域商业银行反洗钱工作的主要因素,提出有针对性的解决对策,以期裨益。 根据我国《反洗钱法》规定,洗钱是指将毒品犯罪、黑社会性质的组织犯罪、恐怖活动犯罪、走私犯罪、贪污贿赂犯罪、破坏金融秩序犯罪、金融诈骗犯罪等犯罪所得及其收益的来源和性质通过各种手
金融研究 |
基于不同类型女性视角对保险需求与投资规划的研究
现代女性在经济上完全独立,具有较高的消费水平和自给自足能力。随着财务管理的新趋势,专业的财务规划已经成为财务部门的一个新的商业机会。因此,本文将从风险因素、市场分析和规划模型的角度讨论女性保险需求的选择和适当的规划,以及投资和财务管理。研究结果表明,不同类型的女性在保险需求和投资规划方面需要不同的资产配置模式。 随着女性在社会中的地位和作用的提高。女性在社会中的地位和作用越来越重要,这使得越来越
金融研究 |
区块链在金融领域的应用风险及解决方案
2009年比特币正式诞生,伴随着区块链技术的使用,参与者可以实时了解到比特币持有者及其持有数量,从而更为方便的进行点对点的交易。目前有部分金融机构、商业银行开始在内部使用区块链,如花旗银行在内部发行加密货币“花旗币”。虽然区块链有其明显优势,但是在金融领域中运用区块链存在一定的风险和问题。存在的风险有技术问题、货币问题以及监管问题。而解决方法方案有加快学习技术的速度、加快货币一体化的进程以及加强监
经营管理 |
浅论行政事业单位预算绩效评价工作的开展
行政事业单位预算绩效评价其实质是行政事业单位对预算支出设定的绩效目标,并科学的制定评价指标和方法,对支出的各方面影响进行客观的评价。因此,该模式的应用价值在于能够提高行政事业单位财政资金使用效益、效率,提升对单位财政资金的管理与监督,进而提高单位所展现出的职能价值。基于此,本文就以铜川市耀州区为例,分析其预算绩效评价工作的开展情况,以期为其他行政事业单位加强预算绩效评价提供经验借鉴。 随着新预算
经营管理 |
全面预算管理的逻辑起点与驱动因素分析
全面预算管理是企业发展管理中常用的一种管理手段,同样也是企业管理的重要内容。本文首先对全面预算管理的相关内容进行阐述,其次对全面预算管理的逻辑起点与驱动因素进行深入的研究和分析,希望能对今后全面预算管理的有效落实提供参考,更好地促进企业的发展和进步。 随着经济水平的不断提升,数据分析技术的扩展和应用,企业管理的手段也逐渐丰富。在企业中有效的应用全面预算管理,需要了解全面预算管理的逻辑起点与驱动因
经营管理 |
企业内部控制制度的建立与完善
对现代企业来说,内部控制体系的科学、合理化是促进其发展的重要手段,有着非常重要的作用,而如何建立完善且完整的内部控制体系是如今需要尽快完成的重要任务,它有利于企业内部管理模式更规范化,管理效率更加高效,对促进企业经营效益目标和战略目标的实现也具有非常重要的意义。 而就目前现代企业而言,随着其发展理念的不断变化,以及企业内部控制体系职能的不断拓展,造成了现代企业在实行内部控制管理的过程中出现了很多
经营管理 |
贵州桐梓县方竹笋绿色营销策略研究
近年来,随着经济的快速增长,消费者已经不再考虑农产品种类和数量的繁多,而开始转向农产品是否安全等方面进行考虑。“绿色思潮”的传播,让农产品的营销方式发生了转变,绿色营销逐渐开始成为农产品发展的新趋势,本文以桐梓县方竹笋为研究对象,运用绿色营销的相关理论,对桐梓县方竹笋实行绿色营销的优势劣势、内部外部环境进行分析,指出桐梓县方竹笋绿色营销的营销策略,并且提出桐梓县方竹笋绿色营销实行的保障措施。 随
经营管理 |
企业工商管理的未来发展方向及管理模式探索研究
现在的经济社会是一个全球化的状态趋势,国内外商品资本的不断融入,进出原油企业的市场竞争力大大降低。当今企业能否改进自身的日常管理,变更管理模式,顺应时代潮流,正是解决这一问题的关键所在。在企业创立初期,许多管理者都不曾意识到传统经营模式下企业所存在的弊端,那些弊端往往是在企业运营多年之后才会逐步显露出来,但到了那时解决起来无疑是难上加难。时代在发展,管理者恰好可以在适当的时机引进全新的工商管理流程
经营管理 |
基于作业成本法的制药公司成本控制研究
随着医药卫生体制改革的深化,制药企业的市场竞争变得愈发激烈,企业不得不从自身寻求更大的利润空间,提高成本控制能力成为制药企业价值最大化的关键。采用作业成本法,通过划分增值作业和非增值作业,降低生产成本,保障企业利益。本文以Z制药公司为研究对象,引入作业成本法,将企业资源消耗与产品成本联系起来,形成更有效的成本控制机制。通过分析作业成本过程和作业成本结果,找到控制成本的关键点,提高企业成本控制能力。
经营管理 |
新经济背景下,五粮液的发展潜力分析
五粮液以13.3%的成绩列居榜首,显示出强大的抗“疫”能力。与中报业绩同样亮眼的还有五粮液的股价表现。关于在新经济背景下五粮液发展潜力这个问题,本文通过外部环境分析,产业环境分析,差异性对比等方法,得出了五粮液虽然对比贵州茅台有一定的不足,但是也还是潜力十足的,对此五粮液集团应该走专业化发展道路,增强研发创新并开拓市场并创新营销方式等。 一、引言 我国的白酒距今已有上千年的历史。根据《中国白酒
经营管理 |
对润滑油经销商管理策略的思考
随着社会经济的不断发展,企业数量越来越多,企业之间的竞争压力也越来越大,为了能够在激烈的市场竞争中占据优势,润滑油企业积极拓展经销商,发挥经销商作用。本文首先讲述国产品牌润滑油经销商管理工作中出现的误区,其次讲述国产品牌润滑油经销管理的具体策略,以此来供相关人士参考与交流。 随着社会经济的不断发展,人们对于石油资源的需求越来越多,润滑油是石化行业中最具代表性的产品之一,近年来,中国润滑油市场需求
经营管理 |
大数据技术在企业战略管理中的应用研究
我国当前社会经济发展脚步飞快,市场竞争日益激烈,使得企业在战略管理方面面临一定挑战。尤其是当前大数据相关技术不断演进前提下,时代发展正逐步向数据化倾向,大数据技术不但可以对企业管理工作效率进行改善,还能够对管理环境进行一定优化。尽管当前企业在战略管理工作层面受到科学技术的推进,受到一定成果,可是当前依旧表现出一些问题需要解决。本文对大数据技术应用到企业战略管理工作中开展探析,以供参考。 大数据对
经营管理 |
新时期国企政工工作的职能定位与模式创新分析
政工即思想政治工作的简称,是国企的鲜明特色,彰显着企业组织文化,对提高国企生产效率而言,政工工作有不可忽视的作用,但随着我国经济飞速发展,各种新形势和环境不断涌现,因此国企政工工作不得不重新审视职能定位,并谋求创新发展途径。以往政工工作方式仍处于思想政治工作的核心方向,但效果却不尽人意,从矛盾论视角来看,强调思想意识的改变能提高解决矛盾的效果,新时期过期政工工作需基于落地效应进行强化和创新,在协同
云时代 |
数字经济背景下新零售商业模式研究
本文通过梳理国内外数字经济背景下新零售商业模式的文献,总结了新零售以及数字经济的概念,并研究发现国外学者强调通过系统管理全渠道和客户触点来满足数字经济背景下顾客提出的购物、社交等综合性消费需求;国内学者进一步提出了“全渠道零售营销”以及新零售模式的跨界融合趋势。在此基础上,本文提出建立全渠道协同发展的零售生态圈,以及促进跨界经营融合创新商业模式的建议。 一、引言 “新零售”概念最早由马云在20
云时代 |
互联网背景下的微水洗车服务策略研究
当前我国经济发展速度较快,人们收入随之增加,人们对于生活质量以及水平有了更高的需求,在出行方面会驾驶汽车,使得汽车拥有量增加。当前汽车市场业务有着越来越激烈的竞争,但是洗车服务业依旧使用传统管理以及营销方式,这不仅会浪费水资源,还会造成严重污染问题,难以达到当前社会发展需求。在互联网背景下,应转变微水洗车现状,创新其服务模式,落实互联网微水洗车服务策略。 随着人们生活的富裕,私家车也越来越多,汽
云时代 |
电子商务环境下的物流管理创新方法探讨
电子商务对经济的繁荣和发展有着重要的推动作用,影响着现代经济产业变革。随着电子商务的发展,现代物流逐渐进入大众视野。现代物流具有信息化、网络化和智能化的特点。现代物流的出现对传统物流行业产生了巨大冲击。本文就电子商务环境下的物流管理创新方法进行了探讨和研究。首先,分析了电子商务环境下物流管理发展现状;其次,就电子商务下物流管理的特点对其管理模式进行了浅析;最后,针对物流管理中存在的问题,提出了一定
云时代 |
裂变营销转发行为对消费者价值的影响研究
裂变营销转发以传统的终端促销的加强为基础,整合了关系营销,数据库营销和会务营销等新型营销方式的方法和理念。消费者对于裂变营销转发这种模式已经非常了解。因此裂变营销转发也将会继续成为企业营销的一种标配手段,不过,却并不是唯一的营销手段。裂变营销转发在未来,将会与其他的获客方式,经过组合之后,成为企业获客的营销利器。为了解裂变营销转发行为对消费者价值的影响,了解裂变营销转发活动吸引消费者的情况,了解裂
财政财务 |
会计信息化对企业财务管理的影响及对策研究
在社会整体水平稳定提升,社会环境愈发完善的发展形势下,企业在现代化市场环境中面临更严峻的考验,信息技术覆盖与应用,成为其满足时代变化的关键。文章以此为背景,探究会计信息化对企业财务管理的利弊影响,进而揭示企业在新时代下借助会计信息化提升财务管理水平的途径,为相关工作者提供一定参考依据。 在时代发展驱动下,信息技术已经渗透至社会的各个层面当中,是各行各业不可或缺的新力量。同时,在经济水平稳定上升,
财政财务 |
内部审计促进高校维修改造工程管理研究
高校维修改造工程,单个项目金额小,年度项目数量大、总资金额大。通过分析目前高校维修改造工程管理及审计的现状,结合当前形势,从内部审计的视觉进行研究以促进完善高校维修改造工程管理体系,促进高校治理。提出内部审计促进高校维修改造工程管理路径:进一步做好现有的维修改造工程结算审计工作;由单纯的维修改造工程造价审核向管理审计转型;强化审计结果运用,落实审计整改工作,构建审计监督长效机制等。 随着时间的推
财政财务 |
基于内部控制视角下的财务舞弊研究
近年来,资本市场的快速发展为投资者和上市公司提供了良好的融资环境,可是随着资本市场的发展,部分上市公司出现了内部监督不到位,内部管理失效等多方面的问题。上市公司财务造假现象频发,会计信息失真已不能满足投资者的基本需求,也严重影响了资本市场的健康发展。本文主要以A公司财务舞弊事件入手进行分析,从其公司内部控制角度发现问题,并给出一些可施行的解决方案,希望对其他上市公司预防财务舞弊起到一定的借鉴作用。
财政财务 |
大数据背景下如何做好企业财务管理创新
随着信息时代的到来,现如今互联网技术已经应用于各个行业和各个领域,通过互联网技术能够极大地解放生产力,提升工作效率,在这其中大数据技术的应用为企业的发展带来了一系列的机遇和挑战,同时也为现代化企业运转带来了一系列的参考性建议,基于此,企业在未来的发展趋势中不仅要以时代信息化技术的发展为准则,而且还要对促进大数据以及宏观发展战略进行有机统一,将这些时代技术融入到企业运转过程中,能够快速抢占市场份额,
财政财务 |
关于建筑企业内部审计与财务风险管理的探讨
建筑行业作为目前我国经济支柱产业之一,对于不断促进经济的健康发展一直发挥着举足轻重的推动作用。建筑业因为其本身具有流动性强、生产周期长等特点,在资金募集、成本预算、产品价格形成等方面不同于其他行业。如今,建筑企业内部审计与财务风险管理的重要性已经被越来越多的建筑企业家和内部审计与财务风险管理人员所充分认同。然而在当前的新一轮经济发展形势下,企业传统的内部审计与财务风险管理方式遭到了挑战,传统企业内
财政财务 |
基于大数据背景下管理会计在企业应用研究
随着我国当前市场经济的不断发展与进步,企业也不断调整其内部结构的管理。其中管理会计作为整个企业内部财务和金融,及资金统一发展的保证,其在企业管控过程中发挥了很重要的作用和意义,不但能够为企业未来规划发展提供有利依据,还可以优化内部资源配置,从而激发企业其内部的活力,并推动我国企业健康稳定的发展。尤其是在当前大数据信息发展时代背景下,不断创新管理会计,不但可以充分发挥其职能,还可以为企业提供创新方式
财政财务 |
以预算为核心的财务管理一体化信息建设分析
近年来我国市场经济体制日益完善,市场竞争越发激烈,为我国的企业带来了新机遇的同时也带来了全新的挑战。为在市场竞争中位于不败之地,在增强自身的竞争力的同时实现自身的经济效益、谋求更进一步的发展,企业应当加强自身的财务管理工作,建立更加健全的财务管理信息化体系,以预算为核心,对经营风险、经营成本与资金资源展开控制,推动企业的良性发展。本文对以预算为核心的财务管理一体化信息建设展开了探讨,以期为相关工作
财政财务 |
管理用财务报表与传统财务报表的不同及应用
财务管理是整个企业发展中的重中之重,做好企业中的财务报表分析工作,对于企业的健康经营和发展至关重要。而传统的财务报表已经不符合现代企业发展的需求,更无法为现代企业的发展提供有力的经营管理策略财务数据支持,这会严重阻碍企业的健康经营和发展。因此,企业应深刻地认识到通过管理用财务报表取代传统财务报表的重要性,结合企业经营发展的实际情况,合理地运用管理用财务报表,为企业的健康发展提供有力的经营支持。
财政财务 |
会计审计对企业财务管理的促进作用
在我国市场经济逐步发展的情况下,当前市场环境更加复杂,企业经营风险明显增加。为了在竞争激烈的市场环境中占有一席之地,企业需要加强内部管理,其中财务管理就是核心内容之一,应该引起企业的高度重视。由于审计工作有利于降低企业财务管理风险,所以企业可以通过充分发挥企业审计工作的重要性,为财务管理工作的有序开展奠定良好的基础。因此,本文分析了企业审计对财务管理的促进作用,以期为提高企业财务管理水平提供参考。
财政财务 |
行政事业单位会计风险防范及其控制分析
会计管理是事业单位内控重要环节,我国行政事业单位财务支出由国家财政统一划拨,会计信息的准确性、真实性关系着单位财务部门的发展,但受限于单位体制、法律法规、监督管理等问题影响,存在一定会计信息失真情况,导致领导层无法根据会计信息判定单位目前面临的主要问题,制定未来发展战略,又影响资金的有效使用,提高会计信息质量是加强事业单位工作效率主要方法。基于此,文章以行政事业单位会计风险防范的重要性为切入点,详
财政财务 |
基于“互联网+”时代背景下企业财务管理转型的几点思考
互联网时代的到来对企业的财务管理来看既是机遇也是挑战。享受到更加全面精准的数据分析平台,也面临传统财务管理的巨大冲击。因此互联网时代给予了财务管理全新的挑战,必须对企业财务管理进行科学的创新与改革。基于此,本文从阐述互联网的特征和互联网+时代背景下企业财务管理发展的前景入手,进行了财务管理转型的几点思考,提出了具体的转型方案,希望在新的发展背景下能够为相关企业提供财务管理方面的借鉴。 信息技术、
财政财务 |
F公司财务舞弊问题研究
随着社会的高速进步,中国资本市场也迅猛发展。但从2019年的康美药业、仁智股份、獐子岛,到2020年的瑞幸咖啡等,财务舞弊事件频繁发生,企业五花八门的财务舞弊手段令人震惊,财务舞弊问题的研究成了热点话题。论文以F公司为研究对象,分析其财务舞弊的手段,并给出财务舞弊防治的对策,希望可以帮助F公司规避风险,优化我国市场环境。 一、引言 近年来,随着我国社会经济飞速发展,市场也在不断发展,公司规模壮
财政财务 |
成本概念及其内涵的探讨
成本历来是学术界与实务界重点关注的问题。关于成本的概念,对于中美两国,成本范畴的界定不同;对于不同学科,经济学成本与会计学成本存在较大的差异。尽管对成本概念存在不同的认识,成本的实质内涵一直都是资源的耗费和补偿的统一。与此同时,还应注意到,随着以科技创新为引领的知识经济时代的到来,成本结构的变化趋势表现为间接成本以及与智力耗费相关的成本比重不断上升,成本核算与分配问题变得越来越重要。文章在阐述学术
财政财务 |
Python在财务数据挖掘和分析中的应用
Python是一种独特的编程语言,其具有较多的编程特征,内部具有完善的数据结构,在大数据挖掘方面具有不可比拟的优势。正是因为Python技术的出现,企业财务数据管理工作变得更加高效,为促进企业的可持续发展贡献了较大的力量。本文以Python技术为研究视角,探讨其在财务数据挖掘与分析中的应用,对于企业优化和改善财务管理中的问题具有较大的借鉴作用。 随着信息技术的成熟,各行各业都将这项技术结合自身的
人力资源 |
浅谈“双一流建设”环境下高校师资队伍的聘任制改革
近十年,教师聘任制成为我国高校吸引人才、任用人才的重要举措,成为高校提高综合竞争力的路径之一。本文通过对某高校的聘任机制进行分析研究,发现按照改革后的人才引进方案,增量引进的人才业绩对原有教师产生了明显的激励作用。岗位聘任进行的岗位评定为不同的教师提供了有分类特色的职业规划。围绕教师聘用机制进行的岗位评定改革和薪酬管理改革也采用竞争导向的管理思想。研究中发现,教师聘任制引发的问题主要有教学和科研之
人力资源 |
互联网+时代下的事业单位人力资源管理新趋势研究
本篇文章重点是以乡村振兴发展的改革背景,阐述了国家财政金融对于乡村旅游产业的支持力度,并对乡村旅游发展现状和限制旅游业发展各项要素作出了研讨。针对于目前乡村旅游中出现的不足之处,提出了在促进乡村旅游快速发展背景下财政金融支持等若干策略。 在我国国民经济快速发展的大背景下,事业单位之间的竞争核心就在于人力资源的竞争,各事业单位市场竞争力提升的重心也在于人力资源,加以互联网+时代为事业单位人力资源管
人力资源 |
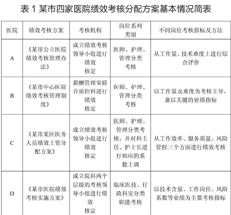
公立医院绩效考核现状及优化建议
人民的健康是幸福生活的根本,更是国家强盛的基础和重要标志。公立医院作为我国目前医疗服务体系的主体,肩负着救死扶伤、保障人民群众身体健康的重要责任。为了更好的促进公立医院的绩效改革体系,本文以某市四家公立医院绩效考核现状为研究依据,运用分层抽样调查的方法进行问卷调查研究工作,并使用SPSS统计学软件进行一般描述性分析,对其公立医院中存在的绩效考核问题进行深入探讨,进而有针对性的提出一系列优化建议,以
人力资源 |
人才梯队建设在企业人才培养中的应用探析
当下,企业发展面临的市场竞争变得越发激烈,企业想要保持在市场中的良好竞争力,则必须重视专业高素质人才队伍的建设,并且需要建立一个组成结构合理的人才梯队,确保将人才优势在市场竞争中发挥到极致。通过这种方式,可以使企业在未来的发展过程中始终保持充沛的人力资源供给,获得源源不断的人才动力。本文立足于人才梯队建设对企业人才培养的价值分析,总结了人才梯队建设在企业人才培养中的应用现状和常见问题,并从培训体系
人力资源 |
探讨如何培养“1+X”证书制度下跨境电商产教融合人才
1×X证书制度,是基本上将职业学校的教学成果,与行业企业职业的要求相结合,这样形成的职业教育制度设计更加合理。在本文的分析中,就是基于当下跨境电商的未来发展,以及在人才方面的整体需求为依据,对当下的1+X的证书制度,以及对职业本科专业设置要求进行针对性的分析,为相关领域的研究人员,提供一定的教育参考。 在2019年之后,我国已经全面在高职高专院校,以及在职业本科院校的一些试点院校,进行了1+X证
人力资源 |
探究企业人力资源绩效以及薪酬福利风险管理
在对外开放程度加深的背景下,企业面临着更严峻的发展挑战。倘若企业不能够采取合理的措施应对挑战,则容易降低自身发展竞争力,使得自身陷入发展危机中,严重的情况下会导致自身破产。而应对挑战的关键因素在于企业需要加强内部管理,提升管理水平。当前,企业在人力资源绩效以及薪酬福利管理方面存在一定的风险,不利于调动员工参与经营运转活动的积极性,何谈能够应对发展挑战。基于此,企业可以从该角度出发,研究风险管理控制
人力资源 |
人力资源与社会保障对经济增长的促进作用探析
影响经济增长的因素诸多,社会保障与人力资源与经济增长存在着密切的关联。文章在对社会保障、人力资源的相关问题进行阐述的基础上,分析了经济增长、社会保障、人力资源三者之间的联系,并探讨了人力资源与社会保障对经济增长的促进作用,以供相关研究借鉴。 经济建设过程中,应在遵循经济发展基本规律的前提下,充分调动人的核心推动作用,从而以最小的资源投入得到最大的效益。当前,人才的重要性已经成为社会的共识,做好人
人力资源 |
员工职业认同构建分析
员工对职业的认同常常会受到组织以外社会大众价值观的影响。这种影响通过职业污名和职业歧视来作用。各类型组织的人力资源管理从业者作为员工的重要支持伙伴,可以通过有效的沟通和引导,建设积极的团队文化等方式帮助员工树立对自身职业的正确认同,抵御来自外界的负面刻板印象。 一、前言 职业认同通常指的是从事某一职业的员工群体对该职业工作质量的认识。这种认识可以来自客观群体,也可来自从业者本人。影响职业认同的
人力资源 |
新经济时代下人力资源会计核算的基本模式和创新思路
作为企业在新经济时代背景下所拥有的重要资本和核心工作,人力资源管理水平是否能够充分满足企业对人才的需求,直接决定了企业是否能够提高自身综合能力,在激烈的市场竞争中是否能够实现可持续发展目标。企业人力资源在进行会计核算时,由于受到各种因素的影响,导致相关工作存在很多问题,严重影响了企业发展。为了解决这些问题,相关人士应该加强对人力资源会计核算模式的深入研究,将多元化创新思路结合其中,确保企业在会计核
人力资源 |
加强机关事业单位人力资源管理的若干建议
我国经济发展新时期,机关事业单位人力资源管理工作的开展,也需要及时的顺应新时代新要求,坚持与时俱进,吸取国外先进经验,并结合我国国情以及事业单位发展实际状况,实现管理模式与方法的不断创新与革新, 促进人力资源管理水平的提升,确保机关事业单位可以更好的为社会群众服务。基于此,本文针对机关事业单位人力资源现阶段开展中存在的问题展开细致分析,并提出几点加强机关事业单位人力资源管理的措施与建议,以供参考。
社会经纬 |
中国社区养老研究的知识图谱
基于2000—2020年中国知网(CNKI)数据库中的661篇社区养老领域中文核心期刊论文,运用CiteSpace软件绘制知识图谱,对文献进行可视化计量分析。结果表明:我国社区养老研究主要聚焦于社区养老必要性因素、社区养老模式及社区养老未来发展方向三个领域;研究经历了萌芽、成长、发展三个主要阶段,随着时代的发展,研究的内容与视角不断拓展和深化。 一、引言 随着我国老年人口数量逐年递增,人口老龄
社会经纬 |
浅析国际经济法中的反倾销
倾销与反倾销在国际贸易中长期存在,每个国家都想通过反倾销来获得国际贸易上的主动性,从而对自己的国内贸易和市场进行保护。但反倾销不一定都对国内的贸易和市场有积极意义,倾销与反倾销就像是硬币的两面,本质上没有好与坏、对与错的实际区分,只有合理恰当的使用才能发挥其实质作用。特别是反倾销的使用,在绝大多数情况下,它是对国内贸易和市场的保护,但如果使用过多,其实是对国内贸易和市场的一种溺爱,就如温室的花儿一
社会经纬 |
湾区战略下老字号品牌建设与知识产权保护研究
目前为止,香港已成为了全球重要的金融中心之一,大湾区建设不仅有利于进行与香港市场的对接,并且形成国内市场沟通国际市场的桥梁,将中国品牌推向世界。本文主要是通过对粤港澳大湾区范围下的老字号品牌建设中的知识产权问题进行探讨,从企业品牌建设的角度上重新审视知识产权问题,研究从企业内部的品牌维护工作中如何解决产权知识产权的问题。透过对案例“莲香楼”的维权之路的研究分析,引出大湾区战略部署的产权维护工作的必
社会经纬 |
人口老龄化趋势下的国际收支问题研究
我国经济的未来面临着严峻的老龄化挑战。本文使用全新的角度,分两阶段逐步分析日本国际经常项目收入随老龄化的变化趋势,探讨老龄化对国际收支变化带来的影响。并且以日本在老龄化过程中经常收入为例进行思考,总结分析日本经济应对老龄化的经验及问题,并对此对于我国未来的经济金融政策方向提出见解和借鉴。 一、老龄化对国际收支变化的影响因素 根据国家统计局的2021年5月公布的第七次人口普查数据显示,截至202
社会经纬 |
市场法在龙湖地产评估中的应用
我国房地产行业和市场的快速发展,为这些行业和市场评估的实际操作开辟了良好的发展前景。本文结合我国的国情,对市场法评估进行了研究,基于分析房地产价格评估及其他评估模型的概念及其理论基础,分析市场法评估原理进一步了解理论研究的现实意义,通过对市场法评估要素修正问题进行深入的研究,指出了我国传统市场法评估房地产要素修正上存在的不足,引入了层次分析法进行加以验证。结合我国当前房地产评估市场法运作现状,分析
社会经纬 |
基于数字化传播时代背景下的消费者分析
随着我国数字化时代的发展,信息传播途径发生巨大的变化,从以往的纸媒、电视转变为互联网传播,让人们可以实时获取更多的信息。处于数字化传播时代背景下,以往的传播、接受关系发生显著的变化,消费者更是从被动地位转变为主导地位,其掌握更多的话语权以及参与权。企业想要保证自身的市场位置,吸引更多的消费者,需结合时代背景,分析消费者的特点,以此制定合理的营销措施。基于此,本文针对数字化传播时代的传播特点、消费者
社会经纬 |
浅谈城乡居民养老保险发展历程、问题与对策
城乡居民养老保险是我国发展多层次养老保障体系的重要组成部分,以农村居民和城镇非从业居民为保障对象的城乡居民养老保险从无到有经历30多的发展,在制度设计和政策实践方面积累了丰富的经验,取得了巨大成就。本文以青岛市为例,回顾城乡居民养老保险的发展历程,分析现阶段城乡居民养老保险面临的问题,并提出相应解决对策。 一、城乡居民养老保险发展历程 城乡居民养老保险的发展和我国经济社会发展密不可分,在全国层
社会经纬 |
2000-2018年上海市土地利用类型的时空演进及影响因素研究
研究土地利用类型的时空演进及影响因素,对于调整、优化土地利用格局,促进、协调地区可持续发展都具有重要意义。本研究根据上海市2000-2018年土地利用变化数据,运用土地利用类型转移矩阵方法和土地利用类型动态度分析方法,对上海市各土地利用类型的构成、变化和转换情况进行全面定量分析。研究结果表明:2000-2018年期间,上海市土地利用变化强度较大,特别体现在动态度为负值的耕地、林地和河渠湖泊的土地面