期刊详情
查看往期
期刊目录
2021年30期
经济纵横 |
探究数字经济创新引领经济社会的发展路径
中国经济建设工作正处于不断进步和转型的重要阶段,并且在新的时代背景下取得了不俗的成绩,切实提升了人民的生活质量。更多人将自己的关注点从发展速度逐渐转移到提升发展质量上。为促使经济建设工作朝向更为完整的方向发展,取得更为辉煌的成就,相关工作人员应该深切感知到自身所肩负的重要责任,将宝贵的工作经验和崭新的数字经济理念进行充分融合,以此为基础,引领未来行业发展与建设。 中国经济在崭新的发展时代下急需实
经济纵横 |
我国少数民族地区经济特点及创新发展的建议
本文重新审视了少数民族地区经济的意义,通过对少数民族地区经济模式特点的分析研究,探讨在当今金融视角下,少数民族地区的经济发展困境及发展方向,研究如何助力少数民族地区商业模式创新。通过阿克塞模式改变其经济发展,重建流程;提升劳动者素质技能,加速产业升级;利用优化机制,再造资源配置方式。提出对少数民族地区经济发展的路径建议。 一、引言 中国少数民族经济是中华民族经济的重要组成部分。长期以来,中国少
经济纵横 |
关于加快建设新型智慧城市的路径与对策——以焦作市为例
近年来,伴随着社会的不断发展以及城镇化建设进程的深层次推进,城市流动及常住人口表现出不同程度上的增加,人口体量的越来越大引发“城市病”,比如交通拥堵,资源紧缺,环境污染人口密度与服务与城建之间严重不匹配等等城市发展难题越来越显现和突出。而智慧城市的理念,强调了信息化与网络化建设,成为新时期城市发展的新出路,有效规避了现代城市发展过程中存在的矛盾。其中,在河南省全面推进构建智慧城市的建设背景之下,焦
经济纵横 |
关于中国城乡居民收入差异影响因素的分析
随着我国经济迅速发展和城市化进程的推进,大量农村劳动力进入城市市场。农村人口劳动力流动在促进经济发展的同时,也带来了城乡居民工资收入水平差距拉大的问题。本文根据中国国家调查数据库发布的中国综合社会调查(CGSS)2015年数据,在10968份有效问卷中,经过筛选和清理后得到了778个样本数据,利用方差分析的方法,从性别、受教育程度和单位类型三个方面研究其对于城乡居民工资收入差距的影响。根据相关分析
经济纵横 |
经济复苏后旅游业应对方式及反思
2020年我国发生了重大公共突发卫生事件,对我国经济体系造成了严重的影响,在这种环境下各个行业和生产领域都受到了一定程度的影响,一直以来我国旅游领域就是我国经济命脉之一,若是其受到严重影响则会导致各个地方的经济增长急速下降,本文基于此展开研究,首先分析了旅游业的主要特点,其次分析了公共突发卫生事件对旅游业的影响,最后提出了经济复苏后的旅游业应对策略。 2020年,一场危害性极大的公共突发卫生事件
经济纵横 |
乡村振兴战略背景下农村集体经济发展策略
随着近年来我国市场经济的不断发展,农村经济的发展受到了现代相关工作人员的高度重视,尤其是在我国经济管理的大背景下,工作人员在进行农村经济的发展时要求结合新形势的发展,尽可能将科学性和规范性管理融入其中,这对于我国的农村环境整体发展来说,产生的影响也是极为密切的。所以相关工作人员在进行农村经济管理时,建议将农村集体经济作为一项管理内容来开展管理活动,这对于我国农村的集体经济建设和经济发展来说产生的影
金融研究 |
新常态下农村普惠金融发展路径分析
随着社会经济的不断发展,农村生活水平稳步提升。农村普惠金融是普惠金融体系的重要组成部分。在新常态发展背景之下,加大农村普惠金融的发展力度,可以有效促进农村建设经济水平的提升。本文围绕目前农村普惠金融的具体发展现状,展开了较为全面的分析,并且在此基础之上结合制约农村普惠金融发展的若干因素,提出了今后农村普惠金融在发展过程中可实施提升路径。旨在为农村建设与经济发展奠定坚实基础。 在农村建设发展过程中
金融研究 |
债转股业务中名股实债的界定分析
名股实债是常用资本运作手段,涉及企业决策、股东身份确认等工作,在理论与实践中形成不同结论,存在争议。基于此,文章从名股实债相关定义着手,结合理论与实践,探究债转股业务中名股实债的界定,阐述如何在债转股业务中合理管控名股实债,落实宏观政策要求,保障资本市场健康发展。 债转股业务具有减少宏观杠杆率,规避金融风险的作用,2020年4月颁布的《关于下调部分金融机构存款准备金率的通知》(下文简称“《通知》
金融研究 |
独立法人直销银行发展问题探析
随着监管层对非银行支付机构监管日渐趋严,金融科技创新发展越来越快,独立法人直销银行发展问题得到越来越多的关注。本文通过分析直销银行的优势和劣势,尝试对其未来发展提出可行性建议。 直销银行(Direct Bank)是指业务拓展不以实体网点和物理柜台为基础,不受时间和地域限制,通过电子渠道提供金融产品和服务的银行经营管理模式。我国第一家独立法人直销银行——百信银行于2017年11月18日成立。 一
金融研究 |
养老地产融资特征及模式
养老地产是一种最新的房地产开发模式,通过将养老和房地产开发有机结合,能够满足社会养老需求。随着人口老龄化的加速、社会化养老的流行以及政府政策的支持,给养老地产的发展带来机遇。本文针对养老地产企业的融资特征及模式进行分析,分析了我国养老地产融资模式所面临的困境,综合剖析了新型 REITs 融资模式的必要性和可行性。 一、养老地产的发展机遇 (一)人口老龄化所带来的机遇 自步入21世纪以来,我国
金融研究 |
大数据背景下数据挖掘技术在银行中的应用分析
伴随着科技的快速发展,社会的各行各业,诸多领域都在积极的引进计算机技术,特别是在银行,尤其如此。目前想要从海量的信息中快速的发掘出精准的自己想要获取的消息,要较以往更加困难。而对于银行来说,数据的是否精确和迅速基本决定了其发展前景,但是有相当大一部分银行目前还没有发现数据爆炸性增长所带来的问题和挑战。对此,相关的银行工作人员必须加以重视,引进数据挖掘技术,实现银行业的快速发展和可持续发展。本文作者
金融研究 |
长租公寓资产证券化
城镇化的不断推动导致农村人口大量地流入到城市之中,逐渐上升的房价也让人们的购房变得更加困难,城镇居民对高质量的生活品质逐渐下降,发展房屋租赁业务是目前解决人们居住问题的有效途径。从目前的实际情况来看,我国房屋租赁依旧是以散户个人出租为主要的手段,有专业机构提供长租公寓的模式仅仅只占据我国房屋租赁的5%左右,发展长租公寓资产证券化也是降低企业融资,提高企业长期发展的有效办法。本文主要从现阶段长租公寓
金融研究 |
私募股权基金的税收筹划
为全力促进行业融合发展,实现经济增长目标,加强私募股权投资资金税收筹划力度俨然成为缓解融资压力,优化资产管理行业生态的重要途径。鉴于私募股权基金税收筹划的重要性,本文主要立足于供给侧结构性改革发展背景,对私募股权基金的税收筹划措施及相关问题进行研究与分析,以期可以给同行业人员提供一定的借鉴价值。 私募股权投资基金可以理解为由非上市公司发起,借助股权投资方式对具有一定规模特点的资金进行合理配置与应
金融研究 |
基于企业生命周期的格力电器股利政策
本文以格力电器为研究对象,研究股利分配政策的选择与企业所处生命周期之间的关系。公司在初创期现金流少,投资风险大,没有可以进行股利分配的利润,一般采取不分配的股利政策。在成长期,销量急剧上升,公司需要大量的资金以扩大公司的规模并且要继续投资以保证公司的成长,所以一般采取剩余股利政策进行股利分配。当企业进入成熟期,销量和销售收入基本达到稳定,公司也有一定的现金流进行股利分配,因此采取固定股利支付率政策
金融研究 |
影子银行视角下区县地方政府债务风险研究
随着我国经济增速放缓和转型期的到来,国家对于风险的关注已经上升到了新高度,特别是影子银行与地方政府债务的风险问题成为近年来备受关注的“矛盾凸显点”,已成为中央政府防风险中的重要一役。笔者基于影子银行与地方政府债务相关理论,从影子银行视角出发,分析我国区县地方政府债务的潜在风险,提出化解地方政府债务风险的对策建议。 一、影子银行与地方政府债务相关理论 (一)影子银行相关理论 1.影子银行的产生
金融研究 |
基于EVA模型的佳电股份有限公司企业价值评估
近年来,我国证券市场股价和企业价值偏离现象严重,企业价值如何评估受到企业管理者和投资者的重视。有学者提出了EVA价值评估模型,相较于传统价值评估模型,其将权益资本成本和债务资本成本同时纳入考虑,可以更加真实准确的衡量企业的价值。文章基于EVA模型对佳电股份有限公司的企业价值进行评估,通过分析股价和评估价值的差异,为企业管理者提出改进建议。 一、佳电股份简介 哈尔滨电气集团佳木斯电机股份有限公司
金融研究 |
农村商业银行金融支持农户生产经营活动探讨
随着我国整体范围内经济和科技的不断发展,在当前的时代背景下,我国的城镇地区已经得到了充分的开发和发展,并且还处在日新月异的不断进步的过程当中。而与城镇地区相对的,我国的农村地区虽然占据着巨大的国土面积比例,也拥有着巨大的人口比例,但是由于过去的特殊的时代背景而暂时没有得到有效的开发和发展。农村商业银行作为从农村信用社进化而来的一种主要以服务广大的普通农民来进行存款、取款、金融借贷等服务的商业银行,
金融研究 |
乡村振兴战略视域下商业银行的机遇、挑战与行动
实施乡村振兴战略,是党的十九大作出的重大决策部署,也是我国“十四五”时期三农工作的重中之重,更是做好脱贫攻坚衔接工作的有效动力源。本文从商业银行角度出发,讨论了其在乡村振兴战略中的机遇与挑战,并进一步指出其助力农村发展的实现路径。 一、引言:开启乡村振兴的金融蓝海 党中央,国务院历来高度重视“三农”工作,自2004年至今,每年的中央一号文件必定聚焦“三农”这个主题。自习近平总书记在党的十九大报
经营管理 |
基于内循环视角下的绿色农产品市场拓展策论研究
在以国内大循环为主体,国际国内双循环的背景下,我国人民的农产品消费需求显著提高,对农产品品质提出新的要求,为更好提供优质农产品,分析绿色农产品的市场的现状,解决绿色农产品市场供需两端信息不对称问题。本文在此背景下探讨了绿色农产品市场拓展的路径研究。 一、背景 面对新的经济发展形势和国际环境,2020年5月14日中央提出加快构建以国内大循环主体、国内国际双循环相互促进新发展格局。经济“内循环”主
经营管理 |
国际连锁酒店品牌网络营销策略研究
随着科技和信息技术的发展,越来越多的消费者通过智能手机来获得酒店信息并购买酒店住宿和餐饮产品。官网直销模式、“双微”营销模式、搜索引擎营销模式以及在线旅行社平台营销模式的快速发展进一步拓展了酒店的网络营销渠道,同时也为消费者提供了出游的便利。基于此,文章以国际连锁酒店品牌为研究切入点,从网络营销模式产生的背景、酒店网络营销模式的分类、特点以及网络营销策略等方面进行分析,为提升酒店运营管理和收益管理
经营管理 |
基于集群架构的大型机场APU替代设施运行管理系统
随着全国大型机场APU替代设施的全面启用,APU替代设施的运行管理工作所要处理的信息量也越来越大。通过分析某大型机场对APU替代设施运行管理工作的信息管理方面的实际需求,提出运用SSM、React.js等主流开源技术,基于一种集群架构,设计并实现了一套APU替代设施管理系统,之后进行了测试及部署应用。实践表明,该系统能够满足大型机场的使用需要,运行稳定,切实降低了管理人员的工作负担。 随着《民航
经营管理 |
新经济背景下企业市场营销战略的探讨
市场营销是企业发展中的重要内容,有效的市场营销可以提高企业产品的竞争力,增进消费者对企业的了解,提高企业资金的周准率,提升企业的经营发展水平。然而在我国新经济发展背景下,企业在营销战略方面仍然存在着相应的不足,不利于企业发展水平的提升和进步。因此本文对新经济背景下企业营销战略中存在的问题进行分析,同时提出具体的对策建议,希望能够促进营销水平的提升和发展。 中国企业的建设是以消费者为导向的,因此在
经营管理 |
浅析品牌的价值和管理策略
品牌价值的评估和管理在现代企业运营中地位逐渐凸显,掌握行之有效的品牌价值评估方法能为制定高效的品牌管理策略奠定基础。 2014 年 5 月,中华人民共和国主席习近平总书记提出了“三个转变”,为我国从中国产品向中国品牌转变指出了明确的发展目标, 三年后, 5 月 10 日被国务院设立为中国品牌日。这一系列举措,在很大程度上彰显了我们国家对企业品牌价值的重视度在日益增强,但是,我们也不得不承认,国产
经营管理 |
房地产企业全面预算管理模式的研究
对于房地产企业而言,在运行过程中,其最重要的模式便是全面预算管理。全面预算管理执行的有效与否,与企业发展具有非常重要的意义。房地产企业资金密集,且性质特殊,因此开发投资金额较大。房地产企业的建设周期较长,对其预算管理工作提出了全面要求。对于房地产企业而言,这就为当前房地产企业全面预算管理提供了一定的改进模式,但也带来了较多亟待解决的问题。在本文的研究中,本文将就房地产企业全面预算管理模式展开研究,
经营管理 |
关于加强公立医院全成本核算实施的探讨
随着医疗水平的不断提高,医疗改革的持续推进,新“医改”已进入“攻坚期”和“深水区”,这迫使医院的财务管理从原有的粗放管理模式要向精细化管理模式转变,以顺应发展趋势和把握发展契机。而全成本核算的实施有助于控制医院的成本支出,减少不必要的人力、物力、资金的浪费,使医院更合理的整合、配置资源。但从现状来看,医院在全成本核算的实施过程还存在诸多问题,影响医院的财务管理制度的落实,影响医院的整体发展,需要进
经营管理 |
绿色酒店管理中存在的问题及应对措施分析
随着近几年移动互联网技术的不断进步,以及市场经济的快速发展,企业对于自身市场经营管理模式也有了新的调整。市场经济结构的变化加上信息技术的发展促使电子商务应运而生。特别是大数据时代下,电子商务的出现为企业的经营和管理方式都产生一定的影响。电子商务是大数据时代下的产物,对于企业提升管理效率,了解市场信息等都有一定的积极作用。本文将针对当前经济形势下电子商务对企业的市场经营管理的影响进行研究。 尽管酒
经营管理 |
海尔集团人单合一模式分析
海尔集团作为管理模式改革的领先企业,其经历变革后所形成的人单合一模式一直以来都是各行各业所借鉴分析的典范。但是我们从海尔人单合一之后的几年财报中不难发现,人单合一模式也是有可能存在一定的问题的。本文在分析了海尔集团人单合一模式的经验之后,基于海尔集团的财报信息,并适当的将海尔与同行业的其他企业进行对比来阐述海尔集团人单合一模式存在哪些不足。 一、人单合一模式的经验分析 (一)创新转型要跟上时代
经营管理 |
新形势下企业经济管理的创新措施研究
改革开放至今已经走过了四十多个年头,我们国家的发展可以用“日新月异”和“突飞猛进”八个字来形容 ,尤其是在新形势的大背景之下,各行各业都获得了长足的发展。当企业在进行经济管理的过程当中,信息化与市场化趋势现阶段已经成为了各个企业发展的方向,同时,各个企业也真正的认识到了信息化管理的重要性和意义,纷纷将信息化技术加入到企业管理过程当中去,帮助企业以最快的速度去获得市场当中的大量信息,减少市场运营所支
经营管理 |
浅谈提升煤矿机电运输管理水平的有效策略
煤矿的运输安全问题一直是整个矿井生产环节中最重要的工作部分,该环节在实际运作过程中所涉及到的管理环节多而影响巨大。文章就如何提升煤矿机电运输管理水平进行讨论,简要分析煤矿机电在运输管理方面所存在的问题。同时对强化相关管理工作的意义加以了解,明确当前煤矿机电运输管理中的相关问题,并对提高该项管理工作水平的措施进行探讨和描述,希望能够为相关管理工作的有效落实提供支持,推动煤矿生产活动的顺利开展。 对
经营管理 |
新时代经济形势下的市场营销策略探讨
在当前,随着大数据技术的快速发展,我国的经济形势已经发生了很大的变化。之前我国是以实体经济为基础,但是现在我国的经济已经发展形成了了电商以实体共同发展,线上经济与线下经济共同发展的模式。在这种前提下,市场的不稳定因素大大增加,因此,各企业为了应对新时代经济形式下的巨大挑战,必须有组织、系统性地对市场营销策略进行创新与优化,不断改善促进经济发展方式的转变。在新时代的经济形式下,对企业的经营管理水平提
经营管理 |
分析企业思想和经济工作同步科学发展的新途径
现如今我国经济体系已经逐渐完善,企业要想让经济发展的更迅速,就应当对企业的思想工作重视起来。在我国经济体系下企业在开展思想工作也会遇到很多问题,企业的经济效益以及企业对市场的引导并覆盖企业职工,这些都是企业思想工作所需要创新的地方,本文主要是分析企业思想和经济工作同步科学发展中出现的问题,从而提出相应的问题。 这些年,我国的经济体系已经不断的完善,企业思想工作也在经济发展下出现的问题越发明显,造
经营管理 |
探讨售后服务在市场营销中的重要性
现代企业运营发展中售后服务较为重要,只有提高对售后服务工作的重视度,将售后服务与市场影响及企业运营发展结合起来,形成良好的客户关系,塑造良好的品牌形象,增加市场竞争中企业的筹码。因此有必要做好研究分析工作,以提高市场营销工作的实效性。通过分析市场营销过程中售后服务的作用,总结市场营销工作的现状,探讨市场营销过程中合理运用售后服务的措施,推动企业发展壮大。 一、市场营销中售后服务的重要性 对消费
经营管理 |
浅谈工程建设实施阶段投资控制管理
随着我国社会经济的不断发展,基础建设项目越来越多。建筑行业的发展对建设项目在实施阶段的投资控制管理也提出了更高的要求。建设实施阶段是建筑工程所有环节中最重要的一环,而此阶段的投资管理控制则是工程管理的重点,会对建设项目投资的科学性和高效性产生影响,本文就工程建设实施阶段的投资控制管理作出相关讨论和研究,并给出相应的解决方案。 建设项目的投资主要是指在开展项目建设过程中所必须消耗的费用总额。在市场
经营管理 |
宏观调控背景下的房地产营销策略研究
本文简要概述了宏观调控背景下房地产营销当前的发展现状,发现其在营销的过程中面临着诸多困境,主要对其中开发商观念落后、产品内涵不丰富、营销手段单一、营销人员不专业以及品牌意识不足等困难进行周密的分析,并提出了更新营销的观念、丰富产品的内涵、营销手段多元化、培养营销的人才以及建立品牌形象等应对策略,以帮助房地产营销在宏观调控的背景之下突破诸多困境,获得更好更快的发展。 人民群众的生活条件的提高,促使
云时代 |
跨境电商的发展现状及问题措施研究
随着现代科技技术的不断发展,互联网技术被广泛的运用到了各个领域,跨境电商逐渐兴起,改变了人们的生活模式。目前,互联网技术与销售行业联系在了一起,提升了产品销量,减少了在传统交易过程中的经济成本。但是同时,网络这个便捷的平台也造成了一些跨境电商的商家为了谋取利益违法乱纪行为、平台资质不足等现象。因此,必须要从跨境电商发展的现状出发,认识到当前发展过程中存在的问题,以提高品牌意识走差异化道路、提高消费
云时代 |
探讨我国跨境电子商务的发展模式与策略
随着我国经济的快速发展,跨境电子商务的重要性越来越突出。在经济全球化的时代,对外贸易当中跨境电子商务的比例呈现出了快速上升的趋势,与电子商务相配套的物流、支付、保税等行业也发展了起来。基于此,本文从我国跨境电子商务发展模式和发展路径出发,运用文献分析法、归纳总结法,探究了我国跨境电商发展存在的问题,进而探究了未来的发展对策,希望能够为相关领域的工作人员提供参考与借鉴。 跨境电子商务指的是在网络信
云时代 |
基于互联网+的大学校园互助平台——师也
随着互联网的发展和国家对大学本科教育的重视不断提高,大学生对于自身的要求也逐渐提高。本文在针对学生受困于信息不对称从而无法及时相互辅导学习的窘境,进行了相关问卷调查并对其结果进行分析。设计了“师也”这一金融产品并简单介绍产品架构极其运行模式,并通过分析产品的可行性和盈利性之后,最终得出相关结论,认为这项产品可以在一定程度上解决学生之间的“课程繁,交流少,觅友难,效率低”的问题。 一、绪论 (一
云时代 |
O2O模式在高校食堂管理中的应用与策略研究
本文通过O2O模式经营理念引入高校食堂的现状研究,探讨高校食堂O2O模式应用的优势,探寻O2O模式下,高校食品安全监管的必要性以及在高校食堂食品安全管理中的管理策略。 近几年,互联网平台在很短的时间内将O2O订餐模式面向高校全面发展,在线支付与手机点餐应用深入高校食堂方方面面,互联网订餐平台的送餐服务也成为高校学生喜于接受的就餐形式。高校食堂相比其他餐饮商家更具备食品安全管理到位、食品卫生得到保
财政财务 |
新形势下企业管理会计与财务会计的融合发展
文章就新形势背景下的企业管理会计与财务会计融合发展进行讨论,在了解两者关系的同时,明确融合发展中的相关问题,并对实现两者有效融合的措施进行探讨和描述,希望能够为相关工作提供的一定的参考和借鉴,为企业的健康发展提供支持。 随着国家经济体制的不断完善,企业所要面临的市场竞争越来越激烈,在这种情况下,企业想要有效提升自身的核心竞争力,更好的生存与发展,就必须要从自身财务管理工作入手进行不断的强化,要通
财政财务 |
浅析行政事业单位会计风险防范及其控制思路
行政事业单位如果没有做好财务管理工作,则会使得会计风险的出现导致单位工作的质量下降。基于此,本文将对当前的行政事业单位中会计风险工作的防范状况进行探究,然后对行政事业单位会计风险防范以及控制工作的意义进行分析和讨论,最后提出行政事业单位会计风险防范及控制的有效措施,以此供交流参考。 行政单位是指依据宪法和有关组织法的规定来进行设置的,行使的是国家行政职权,对国家行政进行管理,经济和文化建设进行组
财政财务 |
中石化环境会计信息披露问题研究
随着环境问题的加重,保护环境逐渐发展为全社会的共识。对于企业来说,进行环境会计信息披露是企业保护环境的一个重要方式,不仅有利于外界了解企业的环境活动,提升企业的外部形象,而且有利于企业内部管理者制定合理的决策,有利于企业的可持续性发展。本文以中石化为例,通过整理和分析中石化近几年所披露的环境信息指出其披露方面存在的问题以及提出相应的对策。 一、引言 环境问题日益严重,逐渐发展成影响人类财产与生
财政财务 |
新经济背景下现代企业财会管理创新路径探寻
当前我国经济社会和科学技术水平正处于高速发展阶段,在这一背景下中国经济步入新经济时代,这要求企业财会管理也要随之发生变革。面对新经济的新要求,企业要不断促进财务管理的创新升级,进而助力企业自身竞争力的提升。 在新经济发展时代背景下,企业财务管理工作面临巨大的挑战和机遇,要不断进行深入探究,促使企业的财务管理具有全球性、多元性和交叉性。这样一来,能够有效提高企业财务管理的专业水平,进而提高管理效果
财政财务 |
浅谈如何做一个好的现代财务会计人员
如何做一个好的现代财务会计人员,不只是财务会计人员自己认为如何才能做的好,还要从企业业务人员角度考虑如何做才是一个好的财务会计人员,更重要的是一个好的财务会计人员如何为企业创造价值。本文从财务会计人员的定位、财务会计人员的进阶分类、一个合格财务会计人员的工作要求、财务会计人员如何处理与业务人员的关系等角度进行探讨。 Financial accountant,汉语称为财务会计人员,财务会计绝不是舶
财政财务 |
新会计制度下行政事业单位财务管理创新思考
行政事业单位运行期间,财务管理为其各项业务运行提供保障。基于我国财政改革工作不断推进的背景下,单位开展有效的财务管理可以科学利用资金,推动各项业务开展,树立良好风气,防止贪腐现象。新会计制度的颁布与实施,需要单位做好相关工作,实现财务管理创新。本文基于新时期的会计制度要求,对行政事业单位财务管理进行论述,结合新制度准则,提出单位财务管理创新的有效措施,为相关行业提供参考。 行政事业单位角度来看,
财政财务 |
财务共享下的企业会计转型思路探索
随着我国社会经济发展得越来越快,当前的市场环境逐渐复杂化,这增加了企业的发展的难度,要求企业要具备优秀的管理人员。企业中重要的管理组成部分是财务管理,财务人员的管理能够对企业今后的发展产生直接的影响。随着时代的不断发展,现代管理理念也在逐渐深入到企业管理中,企业可以通过财务共享的模式来推动会计工作的转型,以便于提升企业的财务管理能力。鉴于此,本文关于财务共享下的企业会计转型思路探索展开相应的分析。
财政财务 |
基于财务共享服务的管理会计信息化发展思路
文章首先探讨研究财务共享服务对于企业管理会计信息化发展的促进作用,之后分析其对于企业管理会计信息化发展所产生的影响,最后基于企业财务共享服务提出管理会计信息化发展的策略,希望可以助力企业持续性增强市场核心竞争力,且逐渐拓展市场发展范围。 财务共享服务是基于当前信息化时代蓬勃发展而产生的一种全新财务管理模式,财务共享服务可以有效促使企业实现对于自身财务的精细化管理,全面推动企业财务管理工作的信息化
财政财务 |
全面预算管理在企业财务管理中的应用
社会经济迅速发展的过程中,企业面临的风险和挑战也越来越大,作为现代企业来说,怎样才能在激烈的市场竞争中提高企业的核心竞争力,确保企业长期可持续发展目标的顺利实现是现代企业必须予以充分重视的问题。全面预算管理不但是企业财务管理工作的重要组成部分之一,而且在控制企业运营成本方面发挥着至关重要的作用。所以,企业应该深入分析自身发展过程中存在的问题,并以此为基础合理运用全面预算管理策略,解决企业经营管理中
财政财务 |
关于强化会计监督的思考
本文将会计监督的相关内容与原则作为主要的基础,对会计监督的定义、特殊性质、发展进程和当代企业制度下的会计监督等内容进行分析。其次,运用会计监督的发展现状等方面的研究,发现其中存在的不足问题。再次针对会计监督的不足之处,分别从宏观以及微观层面上提出相应的解决措施与建议,力求在根本层面上解决相应的问题。并督促相关部门增设相关解决措施,促使会计监督机制得到完善。 一、会计监督的相关理论概述 (一)会
财政财务 |
财务管理成本控制能力的合理化模式构建
近几年,我国社会市场经济发展速度不断加快,为国家经济建设提供支持和保障。然而,对于大部分企业而言,激烈的市场竞争为其发展带来了更多挑战。在这样的背景下,企业只有严格控制生产成本,才能解决当前存在的问题,促进企业综合竞争力的不断提升。基于此,本文对采取管理成本控制中存在的问题进行分析,并且提出构建合理化模式的策略,希望给有关机构提供参考与借鉴。 现阶段,国际金融环境极其不稳定,国内不断提高的生产者
财政财务 |
新审计准则下关键审计事项披露分析与建议
2016年12月,财政部正式批复发布审计准则第1504号,明确了审计重点事项,要求注册会计师在审计报告中与注册会计师沟通。鉴于我国关键审计事项信息披露时间较短,尚处于起步阶段,主要审计数据中的关键审计事项信息披露尚不成熟。 因此,本文选择采用DF电气根据新草拟的审计准则发布的2016年度情况对情况进行研究,并对未披露的内容对不同对象产生的影响进行分析,并且为披露关键审计事项提出了一系列合理的建议。
财政财务 |
公立医院增值型内部审计实践路径分析
内部审计作为公立医院治理的重要战略手段,正逐步向履行服务职能的增值型内部审计转变。本文借助价值链理论的基本原理,将内部审计视作医院管理活动的重要组成部分并引入增值型内部审计概念,以三级公立医院绩效考核指标为基准,通过分析医院各项活动,构建公立医院增值型内部审计价值链,并刻画增值型内部审计的实践路径,以期引导内部审计能更好地为医院提供价值增值服务。 一、引言 公立医院综合改革开展以来,为医药卫生
财政财务 |
浅谈运用大数据对政府部门审计的探讨
我国已迈入新经济时期,各种理论技术切实可行的运用数字化数据进行快速发展是新时期审计环境的一个必然发展趋势,是全面快速提升审计工作质量和效率的一个非常重要措施,对其政府部门的审计工作来说更加能够提高其质量和效率。在新经济时代高速发展背景下,应摒弃传统审计方法,多借助大数据分析,不但能够非常增快审计工作的转型,快速提升审计工作人员的专业化和职业化素质,又能提升综合分析能力,为审计队伍培养能审、能干、能
财政财务 |
房地产行业税务筹划风险分析及控制措施探讨
税务筹划不仅关乎着行业的经济效益发展情况,还能够有效降低经营风险概率。但是根据目前房地产行业的税务筹划情况来看,在实际筹划过程中仍然面临着许多的风险问题,造成这一原因的影响因素较多,若是不能有效控制风险,会影响到房地产行业的可持续发展。本文就将根据房地产行业税务筹划风险以及相应的控制措施为主题进行分析,为房地产规避风险、提高经济效益提供保障。 我国经济快速发展的背景下,房地产行业也得到了极大的成
财政财务 |
建筑施工企业纳税筹划的问题及建议探讨
随着我国基础建设脚步不断加快,建筑工程也得到了长足性的发展,前期的建筑业发展过于粗犷,缺乏精细化纳税筹划管理手段,为了更好地促进建筑工程的可持续性发展,需要相关工作人员针对建筑工程纳税筹划管理以及发展趋势进行深入分析。本文针对建筑工程的全过程纳税筹划控制进行分析,探索动态的纳税筹划控制优势,并提出作者的相关思考。 在现代社会建设发展体系中,建筑工程占据着重要地位。建筑工程纳税筹划的主要目的是为了
财政财务 |
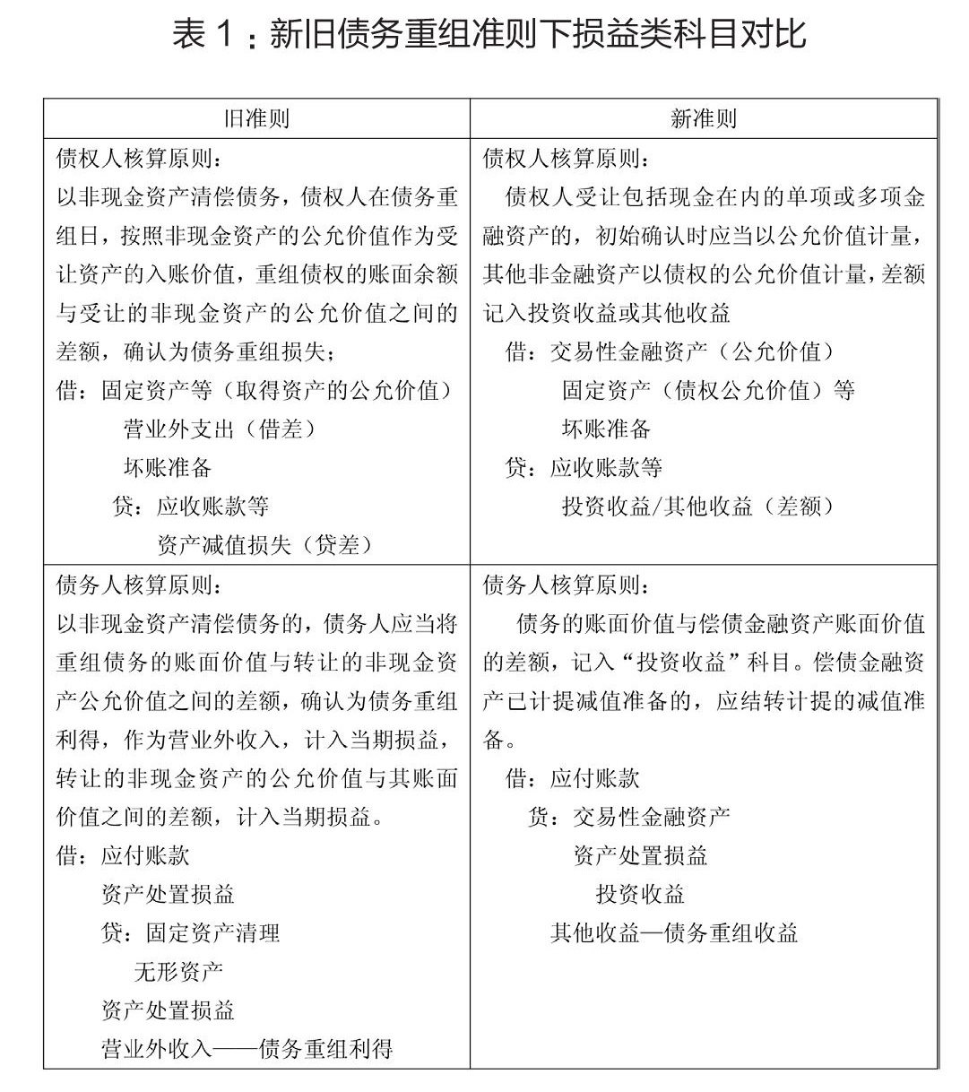
新债务重组准则对企业财务报告的影响研究
2019年5月16日,新债务重组准则的修订对债务重组的概念、债权和债务的范围和会计核算等进行了较大修改,对企业财务报告带来较大影响。本文以新准则的修订为出发点,对新准则修订的内容进行分析,同时对企业财务报告利润表和资产负债表的影响进行研究,旨在对企业在实际运用新债务准则提供相关建议。 一、引言 2006年,财政部发布了《企业会计准则第12号-债务重组》准则,规范了债务重组这类特殊交易的计量、核
财政财务 |
新会计制度对高校财务管理的影响与探讨
这些年来,我国会计制度随着市场发展不断改革,高校财务管理工作需与时俱进,顺应时代发展规律,优化财务管理体系,创新管理手段,增强管理水平,保证管理质量。本文从新会计制度的角度出发,浅谈其对于高校财务管理工作的具体影响,并就如何高效开展高校财务管理工作,提出相关建议,旨在促进高校长足发展,为我国教育事业做出有力贡献。 我国社会在不断发展的过程之中,逐渐总结出一套成熟的会计制度。新会计制度的出现,对于
财政财务 |
财务共享服务下企业财务转型研究
随着大数据、人工智能的发展,财务共享中心的建立已经在我国企业中逐步实施,面对新技术对传统财务的冲击,企业财务将做如何转型。本文通过财务共享服务的介绍,以及企业财务转型需要面临的几个变化,再以企业增值税专票电子化为实例,引申到对于企业财务人员来说面临怎样的危机和挑战,以便使财务行业面对变化,更好的适应变化中带来的挑战。 一、财务共享服务概述 财务共享服务的发展其实是一场财务的工业化革命,从手工的
财政财务 |
浅谈提升注册会计师行业审计质量的必要性
注册会计师行业脱钩改制已经走过20多个年头。1998-1999年底,注册会计师行业率先在专业服务业(即经济鉴证类中介机构)中完成脱钩改制,实现了与会计师事务所挂靠单位在“人事、财务、业务、名称”等四个方面的彻底脱钩。建立与社会主义市场经济相适应的事务所管理体制,形成以注册会计师为投资主体、独立承担法律责任的运行机制,使事务所成为自主经营、自担风险、自我约束、自我发展的社会中介机构,也就是“四自主体
人力资源 |
员工培训在提升企业人力资本中的作用分析
企业竞争发展需要人才,以人力资源管理为依托增强员工综合素质是企业与时俱进必要条件之一,其可以为企业经营管理中涉及的人、信息、资金等资源的优化配置提供支持。如何提高人才培养有效性,成为企业强化人力资本需解决的重要问题。本文通过分析员工培训在提升企业人力资本中的作用,以期打造优质团队并助力企业健康发展。 员工培训主要是指企业为开展经营管理活动应用诸多方法针对员工进行有计划、有目的培养与训练活动的统称
人力资源 |
区块链技术在高校人事管理中的应用分析
区块链技术,凭借其去中心化、可追溯性及共识机制等诸多优势,而被广泛用于数字货币、供应链金融及教育等领域。在梳理当前高校人事管理体系和剖析当前人事管理现存问题的基础上,首次论证了区块链技术在高校人事管理领域的应用价值,并阐述了高校人事管理的新业态内涵,最后从打造信用型大数据平台、实时追溯历史数据及建设新型合作关系等角度提出了相关建议。 一、引言 2008年,中本聪在《比特币:一种点对点的电子现金
人力资源 |
新经济下搞好社保促进人力资源管理
随着市场竞争的日益激烈,社会保障已经成为企业发展和招聘的重要环节之一,尤其是我国当前正处于复工复产的重要时期,社保政策对于企业的发展有着重要的影响作用。除此之外,社会保险是人力资源管理的重要方式,同时也影响着人力资源整体管理水平的高低。在此背景之下,本文详细的阐述了社会保险在人力资源管理中的作用,并分析了当前社会保险在人力资源管理中产生的问题,提出了相应的解决策略,以期能够为企业未来的发展奠定良好
人力资源 |
人力资源管理推动企业发展的研究
我国经济稳定发展,企业在此发挥重要作用。企业在发展过程中会涉及到多项管理工作,其中人力资源管理工作扮演重要角色。企业自身要明确人力资源管理核心内容,结合未来发展趋势,优化人力资源管理结构,这样不仅能够提升劳动力岗位分配合理性,也能进一步提升城市整体就业率。各个行业的市场环境不断变化,各大企业为了能够在市场中占据重要地位,就要做好基础性管理工作,明确人力资源管理工作与企业经济效益提升之间存在的关系。
人力资源 |
激励理论在企业管理中的运用
激励理论对于企业管理而言具有重要作用,在企业实际管理工作的落实中,管理人员需要对激励理论进行合理应用。通过构建多元化激励体系、创造良好企业环境等不同方式,全面提升企业管理水平,促使企业朝着更好方向发展。 自改革开放以来,我国企业的发展迎来春天,企业之间的竞争逐渐激烈,如果企业想要在激烈市场竞争中,实现自身更好发展,企业对于管理工作要给予更多重视与关注。通过管理工作的落实,能够将企业发展中存在的不
人力资源 |
EAP与企业秘书工作的融合探索
纵览寰球,经济全球化促使商业竞争日趋激烈,企业在大变局中不断加快节奏,致使秘书人员长期处在紧张的工作氛围中,压力不断增大,给秘书人员的心理健康带来隐忧,进而影响组织绩效,威胁企业效益的提升。本文从EAP在企业秘书工作中的重要作用出发,针对企业秘书的职业特点与心理健康现状,探讨了EAP与企业秘书工作融合的创新路径,以期改善企业秘书的心理健康状况,优化企业秘书的工作环境,从而提高企业的经济效益。 企
人力资源 |
探析事业单位人力资源管理中的绩效考核
本文主要分析了绩效考核的思想内涵与在事业单位人力资源薪酬管理中的特殊作用,并且研究当前我国在现代事业单位中的人力资源薪酬绩效考核管理应用机制的缺陷,并针对不足提出相对应的对策。 随着社会经济的进步,现代事业单位的工作人员和业务数量正在逐年增加。为了进一步提升现代人力资源管理保障的实际成果,并且在根据实际工作情况下计算不同时期工作人员的工作效率和经济效益相关的事业单位管理人员,需要将工作重点逐渐形
人力资源 |
数字经济时代经贸实践人才培养模式探索研究
在数字经济背景下,云计算、大数据、物联网、区块链、人工智能等技术助力数字经济,在各行各业得到了广泛的应用。传统的商业模式正经历着巨大的挑战和变革,传统的经贸人才培养模式难以适应数字经济新时代市场对人才的需要,因此经贸人才的培养需要与时俱进,适应新时代的要求。本文分析了数字经济的人才需求和培养现状,基于人才需求与人才培养不匹配的部分,提出了对经贸人才培养模式的新探索,以实践能力为应用型人才重要考核指
人力资源 |
浅析国有企业员工薪酬考核管理
薪酬考核是企业管理的一种实用方法,不仅关系到员工的晋升和培训,而且关系到员工薪酬和企业薪酬制度的整体完善,如果不及时解决相应问题,国有企业的考核就会变得形式化,严重阻碍国有企业的良性发展。因此,有必要对国有企业薪酬考核进行深入研究,发现问题,建立科学的薪酬考核体系,促进国有企业绩效考核的良性发展。本文从国有企业薪酬考核的作用入手,分析当前国有企业薪酬考核存在的问题,进而提出相应的优化策略,为国有企
人力资源 |
知识经济时代企业人力资源开发与管理对策创新
步入知识经济时代后,社会也发生了巨大的变革,企业在此大背景下若要实现稳定发展,就必须要做出一系列的改革。企业在新时代下的竞争,最为关键的是人才竞争,因而要取得竞争胜利,就应先做好开发与管理人力资源的工作,进而推动企业持久运营。本文对知识经济时代下,开发和管理企业人力资源的重要性进行分析,指出对应的新要求,并探究具体的管理对策,以期可为我国的企业人资管理提供参考效用,进而为我国企业的发展奠定良好基础
人力资源 |
干部人事档案数字化管理研究与建设——以西安铁路职业技术学院为例
随着社会主义经济建设的快速发展,数字化管理技术已经渗透到我们的工作和生活当中,而干部人事档案管理的数字化仍然发展比较落后。在传统的干部人事档案管理工作中,利用人工进行信息采集、储存、删减、查询等工作。由于人工操作容易出现误差和漏洞,造成信息储存不准确,还经常会出现档案信息丢失,对干部人事档案的私密性造成严重影响。近几年,高校干部人事档案的数字化管理备受重视。本文以西安铁路职业技术学院为例,分析高校
人力资源 |
人与组织匹配理论视角下陕西民办高校行政人员职业倦怠研究
“职业倦怠”最早是在1974年由美国的心理学家费罗伊登贝格提出,他是个体在长期的高强度工作压力下,因为需求不能得到及时的满足,从而引发的心理耗竭现象。包括情绪耗竭、去个性化和个人成就感低三个维度的心理状态构成。职业倦怠对高校行政人员的身心健康、工作状态以及职业发展产生了严重的负面影响。从克里斯汀的人与组织匹配理论视角来看,职业倦怠产生的原因是组织与个体的价值观、付出与报酬、晋升空间、要求与能力等方
社会经纬 |
老龄化社会城市社区养老模式分析——以温州新桥头社区项目为例
当前,我国的城市社区养老模式建设已初具成效,老年人的各项福利、需求也能得到很好地保障。但是,随着我国城市人口步入老龄化愈发迅速,当前的城市社区养老模式已经无法满足我国的养老工作。本文就城市人口老龄化的社会背景,分析当前我国城市社区养老模式所存在的问题,并提出一项新型的“医养结合”社区养老模式。 一、我国城市人口的老龄化现状 自1999年以来,我国的老龄化进程一直在加剧,并呈现出总量庞大且快速增
社会经纬 |
粤港澳大湾区文化产业竞争力评价研究
文化产业已逐渐成为国家发展战略的重要产业之一,本文立足于基础竞争力、显性竞争力、潜在竞争力三个层面构建评价体系,并将此评价体系运用因子分析法评价粤港澳大湾区11个地区文化产业竞争力,系统分析这11个地区文化产业竞争力的差异,找到各地区文化产业竞争力发展的优势与劣势,进而有针对性地提升粤港澳地区文化产业发展竞争力。 文化作为一个国家的软实力,在经济进入新常态条件下,文化产业发展迅速,毫无疑问地成为
社会经纬 |
论勘察设计企业经济活动中的法律事务工作
文章就勘察设计企业经济活动中的法律事务工作进行讨论,对有效落实法律事务工作的意义加以了解,明确勘察设计企业的法律事务工作现状,并对加强法律事务工作的方法进行探讨和描述,希望能够进一步提高该项工作的效果,为相关企业的健康发展提供有力支撑。 在现实生活中,人们可以实实在在地感受到风险的存在,虽然在概念上很象,既看不见也摸不到,但是当财产毁灭、人员伤亡、市场和企业的突然崩溃直切的发生时,充分反映出真实
社会经纬 |
驻盐高校智库服务地方经济社会发展研究
高校肩负着人才培养、科学研究、社会服务、文化传承创新和国际交流合作的重要职能。近年来,我国高等教育实现了跨越式发展,对经济社会的贡献率也越来越高。盐城作为非省会城市,拥有盐城工学院、盐城师范学院等六所高校,在校生近7.5万人,教职工4750余人,形成了涵盖理、工、文、艺、经、管、农、法、史、医、哲、教等多学科协调发展的办学格局。高校数量和学生数量在全省地级市中属于中等,这是盐城的一个劣势。而且,较
社会经纬 |
社会工作介入社区居家养老服务的研究综述
养老问题是当今社会普遍关注的重要问题。大多数老人“落叶归根”的思想,使社区居家养老模式应运而生。作为旨在进行助人自助服务活动的社会工作,在社区居家养老方面也在发挥愈加重要的作用。笔者将以2010-2020年的文献为例,对社会工作介入社区居家养老服务的可行性、困境和问题以及对策进行系统性研究,并对未来研究进行展望。 《大健康产业蓝皮书:中国大健康产业发展报告》指出,2050年我国60岁及以上老年人
社会经纬 |
经济学中的劳动分工理论在非物质文化遗产保护和传承中的应用
近百年间,人类对文化发展的认识,从最初的对“物”的保护,逐渐转变为注意到“物”背后所承载的文化,从单一地对“物文化”的保护,扩展到了对“物”背后所承载的人类先祖文化的认同与重视。在浩浩荡荡的历史长河中,华夏大地千里江山,孕育出无比丰富的非物质文化遗产财富。秉持着“他山之石,可以攻玉”的思辨精神,通过经济学的知识,透视劳动分工理论作用于非物质文化遗产保护和传承工作中的优越性。 一、经济学中的劳动分
社会经纬 |
高职院校能源耗材使用现状及节能分析
厉行节约,是国家一直在提倡的全社会全行业所需要坚持的方针,高职院校作为人才培养和科研的重要阵地,更应该把节能降耗贯穿于学生教育中去。根据目前学院能源耗材使用的现状,找出存在的问题,分析问题出现的原因,探究解决问题的方法和措施。为建成绿色校园、节约型校园而努力。 1996年《全国环境宣传教育行动纲要》中首次提出“绿色校园”的概念,“绿色校园”是指学校在实现其基本教育功能的基础上,将以可持续发展理论
社会经纬 |
浅谈行政事业单位如何构建社会责任内部审计指标体系
内部审计工作一直是监督与评价行政事业单位履行职责状况的重要手段,随着近些年的发展,内部审计不再局限于传统的监督与评价经济责任的履行情况,已逐渐扩大到对绩效责任,甚至对社会责任的履行情况的监督与评价,这体现出内部审计这项工作对组织增值性服务的能力在不断提升。同时近年来企业积极进行社会责任报告的披露,与之同时展开社会责任内部审计相关工作,这对行政事业单位如何开展社会责任内部审计奠定了可参考的基础。基层
社会经纬 |
非法集资和投融资领域涉众矛盾化解路径探讨
我国在进入新时代的经济高速发展的时期,社会主义经济已呈现高质量的发展态势。但是在发展的过程中,随着民营资本的逐步进入,商业运作模式的创新却带来了一系列非法的操作。因此,本文梳理了投融资领域产生的非法集资问题以及随之而来的与涉众群体之间的矛盾问题及特点主要有迅猛扩张、高息非法吸储、集中连锁爆发并且受害群众成分多样等,并对产生的矛盾成因进行深入探讨,并从法律法规的制定、外部金融监管的强化,建立过程风险
社会经纬 |
防止脱贫再返贫的经济建设探索
我国脱贫攻坚战取得全面胜利,贫困县陆续脱贫“摘帽”,但“摘帽”后应避免脱贫人口和相对贫困人口因病因灾因学导致再返贫或新贫。以黑龙江省甘南县为例探讨,脱贫“摘帽”后应继续长期并持续的开展扶贫工作,推动科技务农及农业现代化发展,试行“庭院经济”,进一步提升贫困户收入,开发旅游资源,拓展第三产业经济,利用自身优势继续发展当地经济,带动全县人民进一步富裕,并制定强有力地“1234”防贫保险工作机制为边缘贫