期刊详情
查看往期
期刊目录
2021年14期
经济纵横 |
新时期我国服务贸易的发展现状与对策分析
自2020年以来,受多方因素影响,我国服务贸易发展艰难,增长速度有所放缓。因此,采取相关措施扶持我国服务贸易发展至关重要。本文旨在分析我国服务贸易发展现状,剖析服务贸易发展存在的问题,并采取相应措施来助力服务贸易的发展。 一、当前我国服务贸易发展的主要状况 在我国商务部研究院发布的《全球服务贸易发展指数报告2020》中指出,“十三五”时期我国服务贸易国际地位和国际竞争力稳步提升,服务贸易综合竞
经济纵横 |
财政透明度视角下地方政府债务管理
新常态下,我国财政透明度的逐步提升促进了政府财政使用效率的提升。地方发展资金需求无法和地方财力相匹配,地方政府为了促进经济的发展,通过举债的方式完成资金的筹集,这就导致地方政府的债务逐渐增加,因此,高效的地方政府债务管理是十分必要的。本文阐述了财政透明视角下地方政府债务管理中存在的一系列问题,分析后提出了可行的解决策略,对于地方政府今后财务管理工作的开展具有积极的参考意义。 一、财政透明的意义
经济纵横 |
低碳经济背景下房地产可持续发展研究
低碳经济已成为全球公认的能够将社会经济发展与生态环境保护共同实现的一种经济发展形态。近年来,房地产业发展迅速,但其发展前景却不是很乐观。因此,本文立足于低碳经济背景,对房地产可持续发展进行研究,分析其必要性及其存在的问题与对策。 一、引言 房地产作为我国的支柱性产业,对于整个社会而言是不可或缺的一部分。在如今低碳经济背景下,房地产的可持续发展则是具有十分重要的地位。因此,研究房地产可持续发展问
经济纵横 |
国有石油销售企业如何应对新的市场竞争的探讨
随着经济水平的不断发展,我国进入了新的发展时期,这让我国的经济市场状况产生了非常大的改变,这是市场出现新的竞争因素的主要原因,给国有石油销售企业带来了新的挑战和机遇。在这样的形势环境下,国有石油销售企业要想在新的市场拥有竞争力,有必要做出改变,研究适用的方法,以应对新市场所带来的新型挑战。基于此,本文首先分析在新的市场竞争环境下国有石油销售企业所面对的竞争挑战,然后讨论石油销售企业应对新市场竞争的
经济纵横 |
浅谈航空货运物流的现状与发展
随着我国市场经济的不断发展,物流行业也不断拓展了发展方式,航空货运物流以高速、高效等优势得到了广泛的应用。本文结合当前航空货运物流的发展现状,着重分析发展中出现的主要问题,立足于时代背景和社会需要为航空货运物流的发展提出有效策略,从而有效促进航空货运物流向持续稳定的方向发展。 如今,我国经济水平不断发展,许多企业开始扩展其经营范围,物流运输是企业发展中的重要内容,高效、稳定的物流运输方式能够帮助
经济纵横 |
公路物流运输在市场经济理念下的经济管理问题探讨
公路物流作为物流体系中最为重要的一部分,在产地、消费地和两地之间的物质运输和管理上都有着极为重要的作用。对于物流行业较为发达的国家,公路的建设和管理水平相对较高,并且在物流行业中有着核心的地位,也已经成为市场经济理念管理的基础环节。现阶段我国的公路物流管理多数都是采用人工或者半自动的管理模式,这样的模式在实际的管理中存在着较多的问题,也影响着物流运输的效率,简单来说我国的公路物流管理水平与国际标准
经济纵横 |
试析新形势下基层县域推进招商引资的策略
招商引资指当地政府吸收外来投资的经济活动,这既是政府活动,又是市场活动。当前我国正处在经济增长“提档期”,产业结构调整“转型期”,消费刺激 “驱动期”叠加的新阶段,西部欠发达地区的基层县域如何更好地推进招商工作,拉动经济增长,意义重大。本文主要围绕新形势下上林县域招商引资的现状及面临问题做简单探讨,并思考了推进招商引资途径,对推动县域经济发展有较好借鉴作用。 招商引资已成为当前社会经济建设必不可
经济纵横 |
城乡联动助力乡村振兴
进入“后扶贫时代”,在新型城镇化建设的背景下,城乡联动促进乡村振兴预防贫困群体返贫具有重要的现实意义。城乡联动是实现新型城镇化的必由之路,而新型城镇建设又是城乡联动的重要载体。以人作为新型城镇化的核心,推动城镇化质量提升形成协调联动的城乡区域发展体系,对推动经济高质量发展具有重大意义。以甘肃省城乡联动促进乡村振兴的路径选择为例,提出三点建议:按发展需求分类施策,精准解决乡镇突出问题;综合规划生态资
经济纵横 |
基于日本城市地摊管理模式对我国地摊经济发展及管理研究
我国市场经济不景气,我国出台相关政策,鼓励国民摆地摊,地摊经济快速发展。随着地摊经济的发展,各种社会问题接踵而至。安全问题和社会矛盾也层出不穷。如何使我国地摊经济发展与管理更加精细化、合理有序化的问题刻不容缓。通过对比中日地摊管理模式,同时以日本地摊经济管理模式为参照对象,使地方政府在管理我国地摊经济时能够不走弯路或少走弯路,制定出更加合理、更加人性化的管理方案及相关对策,从而对促进我国地摊经济的
经济纵横 |
中美食品贸易发展现状及趋势研究
中美经贸关系是促进两国关系发展和变化的重要手段和力量。作为当今世界贸易发展中最重要的双边贸易伙伴之一,中美洲贸易关系的发展不可低估。特别是在当今的食品安全领域,两国之间的贸易是非常互补的。每年,中国需要从美国进口大量谷物,农产品和副产品,并向美国出口一些特种加工食品。但是,随着全球金融危机的爆发,绿色消费概念的卓越性正在产生一定的影响,这种绿色消费概念正在增加所有国家之间需求之间的贸易摩擦的可能性
经济纵横 |
越南数字版权保护存在问题及对策
如何有效应对数字版权的侵权问题,维护权利人合法权益是大数据时代各国在版权保护方面面临的巨大挑战。越南的知识产权保护立法处于发展中国家的领先水平,但在数字版权保护问题上依然存在侵权行为认定难、权利救济执法难、民众版权意识不强等难点,本文通过了解越南数字版权立法情况,分析越南数字版权保护存在问题,提出其应对问题的对策与建议,给中越两国的深入交流与发展带来新思路。 越南有着巨大的经济增长潜力,因为它在
经济纵横 |
“一带一路”背景下江苏开放型经济发展评价研究
以“一带一路”为背景,研究江苏省开放型经济发展水平,把目标层分为对内开放,对外开放,开放环境三个维度,十一个具体指标,建立起一套经济开放发展水平的评价体系,结合熵权TOPSIS法,对江苏省开放型经济发展现状进行综合评价,得出如下结论:江苏省的开放型经济发展水平整体呈现稳步向好的发展趋势,但地域差异较大。苏南的经济开放水平位于全省前列,远高于苏中与苏北。 一、引言 2020年新制定的十四五规划中
经济纵横 |
粤港澳大湾区战略背景下的怀集全域旅游发展研究
《粤港澳大湾区发展规划纲要》指出,建设大湾区世界级旅游目的地。广东提出到2025年全面实现旅游发展全域化。怀集作为唯一写进大湾区纲要的县级城市。怀集县如何把握建设大湾区世界级旅游目的地的历史机遇,大力发展全域旅游?本文通过了解怀集全域旅游发展的措施成效、存在问题,提出意见建议,旨在促进怀集全域旅游的发展。 近年,怀集县以创建“广东省全域旅游示范区”为契机,积极融入大湾区旅游一体化发展,充分利用地
经济纵横 |
探析基于大数据背景下的房地产精准化营销策略
针对大数据背景下的房地产精准化营销问题,本次研究结合目前大数据技术以及房地产营销的发展现状,首先对大数据技术进行简单的概述,对大数据背景下房地产消费主导营销进行深入分析,对大数据背景下房地产精准化营销策略进行全面的研究,为推动房地产精准化营销的进一步发展奠定基础。研究表明:目前各行各业的竞争都十分激烈,对于房地产企业而言,需要顺应时代的发展潮流,采用更加先进的营销策略,将相对较为精准的信息提供给客
经济纵横 |
现代高校财务工作新趋势以及应对措施
随着社会经济的发展,高校的财务管理呈现出一些新的趋势和挑战。特别是新政府会计制度实施以后,高校财务管理面临一系列机遇和挑战。本文主要分析目前阶段高校财务管理的新趋势以及新政府会计制度对高校财务管理的影响,并基于以上的分析对高校今后的财务管理工作提出建议。 一、高校财务工作新趋势和特点 高校为国家培养和输送人才,肩负着提高我国综合竞争力和国际竞争力的重要使命。我国正处于科教兴国的关键阶段,国家对
经济纵横 |
新时代全面开放下产业发展的使命和任务思考
当前社会经济获得了快速发展,我国在经济建设中获得的成就得到了广泛瞩目,在新时代全面开放背景下,仍需注重产业整体发展水平提升,使对外开放获得有效支撑,在此过程中需在多个方面给予推进,其中主要有升级、协同、布局等,引进来的同时也需走出去,在创新技术上推动制造业不断升级,实现对产业空间布局的合理构建,产业发展中将国际性服务体系建设作为重点。 在全面开放背景下,需形成全新发展理念,这是推动现代经济建设,
金融研究 |
金融经济的风险及防范措施研究
步入新时代,中国金融经济将面临一个极为复杂的国内外环境,金融经济稳定相当重要。唯有做好经济风险防范工作才能打造出一个真正稳定的环境,也才能有效推进金融和经济的正向发展。金融经济快速发展的过程中,依旧存在着诸多弊端和不足,归根结底是因为社会中的各大企事业单位,对金融经济效能的认知存在偏差,如此便极易引发金融危机。本文将立足于实际角度,对金融经济的风险和防范举措进行详细分析和阐述,希望借此为国内金融经
金融研究 |
宽松货币政策对企业金融资产配置影响的实证研究
宽松的货币政策对于企业金融资产配置的影响有着积极作用,对于市场经济健康与良性发展有着重要的基础和前提化效应。但对于市场经济体制下,企业面对市场竞争的实际情况,宽松货币政策使得部分企业并未能够有效利用形成实体经济发展的支持化作用,形成“脱实向虚”的趋势。通过对问题的分析与研判,基于宽松货币政策对企业金融资产配置提出建议和意见,从而有效治理“脱实向虚”趋势,有效促进企业良好使用宽松货币政策、做好金融融
金融研究 |
大数据背景下健康保险的精准营销
随着经济发展和全民风险保障意识的提升,健康保险取得了较快发展,但其发展水平与发达国家相比仍有较大差距。导致这种现状的主要原因在于供求不平衡,有需求的消费者不能购买到自己真正需要的保险产品,保险公司也因“销售误导”而失去客户信任。而在大数据背景下,保险公司可以利用数据对消费者的偏好和习惯进行分类,以实现“精准营销”。本文通过研究大数据助力健康保险发展的现状和必要性,指出大数据助力健康保险精准营销时存
金融研究 |
股票发行制度改革对我国证券市场的影响研究
过去我国新股发行制度证券公司采用的是额度审批制,随着我国证券市场的不断发展,股票发行制度逐渐过渡为注册制,这种发行制度的改变对我国证券市场的发展有着深远的影响。注册制的逐步实现对证券市场的影响:(1)利于解决分红问题,缓解公司矛盾、(2)利于程序审查效率提高,提高效益、(3)上市公司质量很难保证,参差不齐、(4)促进中介机构的蓬勃发展。本文阐述了我国股票发行制度的变迁及侧重点并根据市场现状给出注册
金融研究 |
我国银行业混业经营的思考
改革开放至1995年《商业银行法》颁布之前,我国银行业一直实行的是混业经营模式,五大国有银行都开办了证券、信托、租赁、房地产、投资等业务。1995年7月1日《中华人民共和国商业银行法》开始实施,其中第四十三条明确规定:“商业银行在中华人民共和国境内不得从事信托投资和股票业务,不得投资于非自用不动产”,“商业银行在中华人民共和国境内不得向非银行金融机构和企业投资”。这样,就从政策和法律上明确作出了商
金融研究 |
供应链金融缓解中小型企业信贷逆向选择问题研究
随着我国经济的不断发展与社会主义市场经济体制的逐步完善,中小企业也越来越多的涌现出来,虽作为我国市场经济的重要组成部分,我国中小企业的寿命却明显比世界平均水平低,由于信息不对称造成的融资难问题使许多中小企业面临倒闭和破产。作为一种新型融资方式的供应链金融,在缓解中小企业信贷融资方面发挥着越来越大的作用,本文通过数理模型证明供应链金融能够缓解事前信息不对称造成的逆向选择问题,并提出发展供应链金融以及
金融研究 |
互联网金融背景下南京银行战略转型研究
互联网金融渗透进人们生活生产的各个方面,商业银行要采取何种战略实现发展的转型应对互联网金融的挑战,是各商业银行为保证顺利发展重点思考的问题。本文旨在对商业银行的业务战略转型进行研究,分析南京银行的战略转型案例,阐述了互联网金融对南京银行传统业务的影响程度,描述了该行所面临的问题,总结出适合该类城商银行的战略转型发展策略和保障措施。不仅对南京银行应对互联网金融的挑战具有积极的实际意义,同时对其他商业
金融研究 |
数字普惠金融对区域经济高质量发展的促进作用分析
在时代发展日新月异的今天,互联网技术与信息技术实现了突飞猛进的发展,在此背景下,数字普惠金融对于经济发展的重要作用受到了世界各国的高度重视。通过实践能够发现,在我国经济从高速发展转向高质量发展的过程中,数字普惠金融发挥的作用越来越大。现如今,我国数字普惠金融的发展水平有了很大提高,但和社会经济的快速发展却表现出了明显的差距。以地域的角度进行分析能够得知,数字普惠金融发展的水平具有着空间差异性的特点
金融研究 |
浅谈房地企业融资风险及管理
当前我国的房地产发展资金的来源,呈现出银行贷款这一单一的融资局面,其他的融资渠道主要包括房地产信托、房地产基金、海外融资、股票融资等,在受到各种限制的影响下,使得房地企业的融资规模极为有限。近年来,政府推动金融领域的宏观调控,在这种情况下加剧了房地产行业的资金供应紧张形势,这使得我国房地产行业和银行业面临着很大风险。如何对房地产行业发展的融资的困境进行突破,建立一个多层次的房地产融资系统,来实现对
金融研究 |
大型国有集团的全过程投资管理思路和体系搭建研究
对大型国有集团而言,加强投资管理具有重要意义,可以有效规避风险、增加收益、盘活沉淀资产;全过程投资管理思路是从集团战略出发,结合投资能力,制定投资战略;根据投资战略,制定每类投资的策略和标准;搭建投资项目的投资前、投资中、投资后全过程管理体系,从而形成投资和资产的双向良性循环,提升投资收益,控制投资风险。 对大型国有集团而言,如何搭建完善的投资管理体系,保证对外投资的有效性及控制投资的风险至关重
金融研究 |
论大学生网络贷款监管机制与模式研究
在互联网快速发展背景下,网络拓宽了信息获取渠道的同时依托便捷的互联网资源也能开展新的业务方向与交易方式。网络贷款作为互联网技术发展背景下新兴的贷款模式,贷款门槛低,贷款手续简单的操作模式使得网络贷款的规模不断扩大。大学生作为网络用户的重要组成,对于新兴事物有着较高的接受度,而大学生对于资金的需求也导致了大学生网络贷款的快速发展。但网络贷款缺乏监管、贷款模式不符合贷款规则的实际问题也影响了贷款行为的
金融研究 |
企业并购中融资租赁的应用分析
随着我国产业升级改造的进程加快,融资租赁成为金融行业的新兴和热门子行业,也成为机械建筑和生产制造业等青睐的方式。在企业并购中应用融资租赁,可以产生协同效应,有助于并购企业提高自身的融资水平,有助于融入到设备生产的上下游产业链,从而增加企业产品销售量,提升企业的盈利水平,确保双方的资源向高效率使用的方向集中流动,有助于融资租赁和重资产行业的高质量发展。因此,企业如何在并购中科学有效地应用融资租赁这个
金融研究 |
中国失业保险基金促进再就业问题研究
失业保险制度是我国社会保障制度体系的重要一环,兼具保障失业者基本生活的职能和促进失业者再就业的职能。现阶段我国的失业保险制度存在覆盖面积较窄、失业保险基金支出结构和发放结构待完善等问题。结合我国的现实国情,参考国际上其他国家的经验,可以采取扩大失业保险的覆盖范围、调整失业保险缴费结构和支出结构、调高失业保险待遇等措施,来强化我国失业保险制度的促进再就业职能。 失业保险制度是国家通过立法强制实行的
金融研究 |
《民法典》施行背景下的保险人提示说明义务
《民法典》修改了《合同法》有关格式条款订入规则的规定。作为《保险法》的一般法,《民法典》的这一变动势必深刻影响《保险法》所规范的保险人对于格式条款的提示说明义务。在提示说明的范围方面,《民法典》填充了《保险法》的空白,规定如果保险人未提示说明免责以外的与投保人有重大利害关系的条款,投保人有权依据《民法典》获得救济。在违背提示说明义务的法律后果方面,为不致与《民法典》冲突,《保险法》中的“不产生效力
金融研究 |
商业银行以物抵债会税处理的几点思考
近年来随着经济增速放缓,银行不良贷款规模高企,以物抵债已逐渐成为银行清收处置不良资产的重要途径。本文将对商业银行抵债资产在取得、处置过程中存在的会计核算及税务风险问题进行总结,并提出优化建议。由于不良资产占用银行专项准备金,制约银行持续良性发展,因此不良资产清收一直是各个银行的重要考核项目。而随着商业银行不良资产处置压力不断加大, “以物抵债”作为一种特殊的受偿方式,已逐渐成为银行清收处置不良资产
金融研究 |
形成期普通家庭如何配置保险
保险规划是家庭理财规划的重要组成部分,也是理财规划的难点和盲点。本文从家庭保险的本质入手,分析了寿险的配置逻辑和选择思路,探讨形成期(周期角度)普通(收入角度)家庭如何进行保险配置,给出了家庭各成员的核心保险配置建议,强调保额优先是家庭保险配置的最重要原则。 一直以来,保险规划是家庭财务规划的重点、难点、盲点,正确的保险配置一定是基于家庭周期和家庭收入的定制化、组合化的配置,本文主要探讨形成期(
金融研究 |
基于流动性资本资产定价模型的少数股权价值评估分析
少数股权作为企业资产中占比较小、影响较弱的部分,市面上对其股权价值的评估存在空白。在其研究背景下,本文对评估少数股权价值展开分析,从而实现企业加强管理、防止资金流失等目的。本文考虑市场风险和流动性风险,引入流动性资本资产定价模型(LBCAMP),通过创新板的实证分析,更加全面地量化少数股权的评估价值。 一、引言 近年来,由于国家出台的一系列对于企业内部股权分红的有关规定以及大众对于产权意识的逐
金融研究 |
金融科技迅猛发展背景下的金融监管
近年来,金融科技在全球范围内发展异常迅猛。一方面,催生了一些新的金融产品、新的服务模式、新的业务流程,提高了交易效率,降低了相关成本;另一方面,不仅带来了新的风险,而且使得原有风险更加隐蔽、传播更快、危害更大。这无疑加大了监管难度,监管部门应该密切关注金融科技的发展,并迅速做出反应。本文在分析金融科技迅猛发展的基础上,系统地阐述了我国目前的金融监管在实践过程中存在的问题以及所面临的挑战,并具有针对
金融研究 |
互联网+金融背景下“校园贷”风险防范问题研究
随着互联网和金融业融合程度的不断加深,互联网金融这一概念被提出且逐渐深入人心,由此也将我们带到了互联网+的金融时代。在互联网+金融背景下,很多基于互联网的金融产品应运而生,花呗、借呗、白条、校园贷等,其中校园贷是一种专门针对学生的金融产品,其借助了互联网的优势,在学生群体中广泛普及,为很多家庭经济条件较差的学生带来了帮助,但同时也带来了很多风险。本文正式从校园贷的风险角度入手做了简要分析,希望对学
金融研究 |
金融企业财务管理存在的问题及对策
在近些年的发展中,金融企业发展迎来了新的变化,信息化社会下,金融企业财务管理工作的处理效率要求大幅度提升,因此在财务管理工作当中,金融企业更需要加强财务管理方面的控制力度,找到适合自身的财务管理路线,推动企业财务管理水平提升。而且随着市场的不断发展,现阶段金融企业财务管理存在的问题已经对企业发展产生了不利影响,金融企业需要重新调整财务管理模式,以推动企业的持续稳定发展,在此背景下,本文对金融企业财
金融研究 |
A医药公司诉讼案引发的对中小投资者利益保护的思考
由于我国的证券市场发展时间尚短,整体的制度体系建设相较于国外缺乏火候,在证券市场上仍然存在着非常多的待改进之处,在这些问题上保护中小投资者的利益是最为突出的问题。相较于其他的大型股东而言,因为自身经济条件等众多客观因素,中小型投资者在证券市场中占据的地位是处于非常低下的状态,而他们的利益也经常会被大型股东抢先,更不用说还有很多其他因素对中小投资者的利益保护产生负面影响。这种负面影响带来的消极情绪无
金融研究 |
数字普惠金融助力农村电商扶贫的研究
随着我国精准扶贫战略的提出,农村脱贫问题就成了目前社会关注的热点,而如何脱贫也成了众多学者研究的问题。本文选取了我国最具有代表性的西部贫困地区的12个省份2011—2015年的相关数据,利用PSTR模型研究在数字普惠金融发展水平不断变化的情况下,农村地区电子商务发展水平和农村贫困程度之间的非线性关系。除此之外,对于农村收入水平等次要解释变量和脱贫作用之间的关系也给出了研究结果。最后,根据模型求解结
经营管理 |
现代企业经济管理中存在的问题及解决对策
经济管理在现代企业的生产发展工作占据着重要位置,若是企业的经济管理工作出现问题,则会产生较大的风险,影响企业自身的发展。因此,相关企业应该加强对经济管理的重视,但是,就现代企业经济管理工作开展的实际情况来看,其中还存在着不少问题,比如,管理意识淡薄、管理思想落后等等,这些问题都会对企业经济管理工作的开展产生不良影响。面对这种情况,企业就需要根据实际问题,制定出科学合理的解决方案,并且也要对传统的经
经营管理 |
浅谈建筑市场监管信息化现状与优化策略
在建筑业信息化中,建筑市场监管信息化属于重要组成部分,在解决我国建筑市场中信息机制不完善、市场管理效率偏低等问题方面发挥着重要作用。但就目前我国建筑市场监管信息化现状来看,仍有一些问题存在其中。本文根据我国当前建筑市场监管实际分析现阶段建筑市场监管信息化现状,进而探讨如何优化建筑市场监管信息化水平,以期提高建筑市场监管信息化水平,为我国建筑市场发展提供有力的信息技术支撑。 监管信息化在我国建筑市
经营管理 |
关于优化现代企业的市场营销策略研究
当前,我国市场经济正在快速地发展,大部分企业也随之获得了长足的进步。但就我国企业的实际发展现状来看,在市场营销方面仍然存在很多问题。本文通过对现代企业的营销的概述,分析出当前市场营销的主要问题所在,并就如何促进企业市场营销的平稳发展提供一些思路。 一、前言 随着科学技术的发展,我国经济社会和网络科学技术也正在不断地发展中。在这个新时代,市场愈发活跃,现代企业的发展也逐步与网络息息相关。其中,传
经营管理 |
企业股权激励机制分析
本文分析和研究了股权激励机制的作用,探讨了股权激励机制运行过程中存在的问题和弊端,在此基础上提出了完善股权激励机制、提升股权激励机制运行效果的对策和方法。 一、股权激励机制作用阐述 首先是激励作用。股权激励机制,顾名思义,激励作用是首位的。通过给予员工股权的方式调动员工工作积极性,让员工和企业形成利益共同体。在企业经济利益增长就是自身报酬增长这种思想的引导下,员工将最大限度发挥自身潜能,为企业
经营管理 |
基于XX企业分析波特五力模型
企业战略分析必须通过审核业务所属行业来确定该企业未来的发展方向和应采取的业务竞争力战略,但风险和收益通常是等价的,企业要充分利用并发挥自身发展潜力,尤其是创造价值和盈利方面的潜力。分析人员运用企业战略分析了解企业的经济环境和经营状况,做出系统的正确的财务分析与会计分析。 一、引言 随着市场经济的高速发展,企业之间的竞争也越来越激烈。企业为了在市场上占有自己的一席之地,不得不提高自己的实力,以获
经营管理 |
经济新常态背景下企业工商管理的创新方法研究
在经济新常态背景下,企业工商管理因互联网技术而遭受到重击,面临着以前闻所未闻的挑战,但同时也获得了机不可失的机会,企业对工商管理应用、并进行创新方法研究,对企业工作成效的提升有很大的帮助,能够满足经济新常态背景发展过程中的需求,本文将通过研究经济新常态背景下,在其面对的挑战的基础之上,开辟企业工商管理创新路径。 在经济新常态的推动作用下,我国企业工商管理不得不进行创新,以应对全新的发展和挑战,企
经营管理 |
营销战略研究:现状、问题与未来展望
随着我国经济与科技的不断建设与发展,现如今社会各行业间的竞争日益激烈,而且在这一基础上他们在整体的营销战略上也将决定着自身是否能够实现可持续发展。但是因为内外部诸多不确定因素的存在,所以对于营销战略的界定应当从现状、问题以及未来展望这三个层次做出考虑。本文先阐述了营销战略在中国行业的实践分析和我国行业间营销战略上存在的问题这两个方面,然后又对促进我国营销战略的有效对策和未来展望展开讨论,并提出了个
经营管理 |
电子商务环境下企业经济管理模式分析
当前电子商务环境下风险与机遇并存,企业的经济管理模式当中只有认识到风险所在,并且通过合理的途径进行防范,才能够在日新月异的时代浪潮中站稳脚步。本文首先对电子商务以及经济管理信息化进行了简单概述,其次对电子商务环境下企业经济管理模式信息化存在的风险进行了分析,最后针对电子商务环境下企业经济管理模式信息化的风险指出了防范的路径。 一、引言 伴随着电子商务环境下的信息化浪潮席卷全球,我国各行各业也开
经营管理 |
互联网时代市场营销的机遇与挑战
一、引言 随着网络信息技术的发展和互联网时代的更迭,我国的商业运营模式也在积极的发生改变。然而,在新事物发展的同时,市场营销领域也面临着系列的挑战。新时代的下,各行各业更是要积极谨慎地进行互联网改革和发展,将传统的市场营销观念以及手段进行相应的提高和转变。因此,本文主要针对互联网时代市场营销的机遇与挑战展开相关的论述。 现如今,各行各业都在广泛的应用着互联网的技术,然而市场营销就是要根据市场的
经营管理 |
乡镇行政事业单位内控管理的薄弱环节探析
乡镇行政事业单位要充分结合市场经济体制的要求,对内部控制管理工作进行改进,完善内部控制制度,促进行政事业单位实现规范发展。要找到内部控制管理中存在的薄弱环节,制定针对性的解决对策,才能提高内控管理水平。 一、引言 为了进一步完善我国行政体系,提高基层的战斗力,就要积极发挥出乡镇行政事业单位的作用。此外,为确保乡镇经济活动顺利开展,落实各项涉农政策,乡镇行政事业单位要积极开展内部控制管理,找出现
经营管理 |
基于低碳经济的企业管理创新研究
在低碳经济下,企业需要改变以往管理模式,结合现代经济发展需求,创新管理模式,提升企业适应社会发展能力。通过管理模式的创新,优化工作理念,提升企业竞争力。文章以低碳经济下的企业管理创新为研究对象,对低碳经济概念与特征进行阐述。针对低碳经济对传统企业管理的影响,提出几点建a议,希望对企业自身发展提供动力,促使国家经济发展。 一、引言 在国家经济发展中,企业发挥着重要作用,促使社会进步与国家综合竞争
经营管理 |
连锁门店精细化管理的策略
随着我国社会主义经济建设的迅速发展,越来越多的连锁门店开始创建精细化的管理模式,以此来增加门店的行业竞争力,提高门店管理者敏锐的嗅觉。使其以相当出色的管理能力,领导门店管理团队对市场进行深入的开发与拓展,从而获取更多更优质的客户达到成交目的,提升门店的经济效益。门店管理者作为连锁门店品牌企业中承上启下的管理阶层,不仅需要具备很强的执行能力,还要有肩负培养人才的使命和勇气,才能充分发挥出领导者的人物
经营管理 |
浅析企业存货管理现状及对策
随着我国科技的高速发展,企业管理制度日臻完善,存货管理的质量对于企业的资金运作产生举足轻重的作用,建立健全一套完善的存货管理机制是当前企业刻不容缓的一项重要举措。本文即是从财务角度对企业存货管理质量进行剖析,首先介绍了当前国内企业存货管理制度中存在的问题,根据问题分析其根源及提出解决的对策,从而达到降低企业存货的成本,实现企业利润的最大化。 一、存货概述 存货的概念:存货是指企业在日常活动中持
经营管理 |
论施工企业印章管理的风险及防控
随着国家基础建设事业蓬勃发展,施工企业的工程项目规模与数量不断增加,各级各项目的管理都要使用印章,印章管理使用不规范,将影响企业经营管理甚至带来生存风险。为此,本文特对施工企业印章管理的特点和风险进行分析,提出做好防控印章管理风险的措施。 一、前言 印章作为企业公信力的有效凭证,代表企业经营管理意志、义务与权利,其本身具有合法性及权威性特征。随着工程项目日益增多,管理跨度难度不断加大,印章管理
经营管理 |
城市道路工程造价的控制分析
目前,考虑到城市道路工程造价文件基础不完善,间接费用造价专业人才水平低,施工阶段对招标和成本管理的重视,应忽略施工阶段。成本管理和城市道路实施的最重要设计。有效的项目成本管理要求合理确定施工标准,进一步规范招标程序,在施工阶段加强成本管理以及在施工阶段做好成本管理工作。 一、引言 建设和城市发展的瓶颈是缺乏资金,对城市道路项目的投资非常有限。因此,城市道路工程造价管理尤为重要,也是工程建设领域
经营管理 |
浅析建筑工程材料管理中的资源优化配置
随着当前我国社会经济的高速发展,在这一宏观背景下近年来我国的建筑工程得到了极大的发展。对于建筑工程的管理而言,关于建筑材料的管理工作是其中最为繁琐也是最为重要的一项工作内容,只有充分保障材料管理工作的质量,才能彻底保障建筑工程的建设质量及施工安全。除此以外,做好建筑工程的材料管理工作,还能将施工原材料的价格控制在合理范畴内,为建筑企业创造更高的经济效益。经济的飞速发展导致人们的生活质量发生了极大的
经营管理 |
现代家具企业可持续理念的营销策略优化
随着经济的不断发展,物质生活水平的不断提高,消费理念也发生了一定改变。家居产品购买时,消费者更倾向于选择环保性家居。这一消费理念的改变,家居企业纷纷将目标市场定位于环保领域。本文以宜家家居为例,采用PEST分析法对其所处宏观环境进行分析。之后从供应者、消费者以及竞争者三角度对企业微观环境进行分析。再采用4Ps策略法对宜家家居的营销现状及问题进行深入研究,最后通过 SWOT 分析法系统地分析了宜家的
经营管理 |
基于DEA模型的宁波-舟山港效率评价研究
“一带一路”的推进为为21世纪海上丝绸之路沿线港口的发展带来了极好的契机,宁波舟山港作为“一带一路”中不可或缺的港口和长三角经济带的核心对区域经济的影响巨大,制定合适的经济政策促使其长远发展显得至关重要。文章运用三阶段DEA模型对2019年我国5个港口的运行效率进行了研究。以SFA模型剔除环境和不确定因素对投入变量的影响,并将传统DEA模型和三阶段DEA模型的结果对比,将宁波-舟山港与其余四个港口
云时代 |
“互联网+建筑企业”发展战略与管理问题研究
随着科学技术的不断发展,“互联网+”以一个全新的形态走入我们生活中,互联网在各个产业中的应用体现出了巨大的信息化优势,而当前的建筑企业发展也面临一些问题,需要在“互联网+”背景下不断探索,寻求最佳的发展策略,致力于提高建筑企业的整体管理水平。 一、引言 “互联网+”时代为建筑行业带来了新的发展机遇,让建筑企业得到了更加全面的发展。然而,机遇与挑战并存,“互联网+”的引入也使建筑企业面临巨大的挑
云时代 |
关于“互联网+”视角下的文献资源开发与利用研究
文献资源当中包括期刊、杂志、光盘等一系列有权限范围的数据资料。一般情况下,文献资源的建设和开发,要按照各地区、各高校图书馆建设的需要来进行资源的保护和利用。但随着“互联网+”模式的发展,对文献资源的开发和利用有了更全新的认知,不仅拓展了大量的线上文献资源平台,而且为各类数据信息的传输和应用提供了更为广泛的机会。本文主要研究“互联网+”视角下,文献资源的开发与利用。 一、前言 以往图书馆在进行文
云时代 |
价值共创视角下的“互联网+”企业优势分析
在“互联网+”经济思想的导引下,当代中国经济涌现出一大批生机勃勃的新业态、新模式。 “互联网+”企业的优势在于消费者不仅可以直观、快速、以新奇的方式的接受到关于商品和服务的信息,更能够间接或直接的加入到商品和服务设计和宣传的过程中,提高价值创造的速度和质量。 “互联网+”企业的发展让共创价值理论能够更好实现,价值共创理论也能为“互联网+”企业经营提供新思路。如今,已经有一些“互联网+”企业基于价
云时代 |
“互联网+”背景下商业地产的运营创新策略
近年来我国在互联网技术快速发展的过程中,“互联网+”已经开始为商业地产的运营发展提供扩大运营基础的保障,重点探索了全面拓宽运营的范围,促使运营质量的提升。为探索出“互联网+”背景下的商业地产运营创新策略,下文研究“互联网+”背景下的商业地产发展现状,分析未来发展的趋势,提出几点运营创新的策略和建议,旨在为增强商业地产的运营创新效果、发展水平而提供一定的帮助。 “互联网+”时代背景下的商业地产发展
云时代 |
大数据精准营销模式下网络营销策略研究
随着信息技术的不断发展,当前已经进入大数据时代,大数据技术的发展给人们的生产生活带来极大便利。以网络营销为例,其能够通过大数据技术,实现精准营销,在为客户提供更加优质精准服务的同时,促进行业的健康稳定发展。本文主要以传统营销模式中存在的问题为切入点,深入分析精准营销模式的重要性,并且从大数据技术出发优化网络营销策略。 随着信息时代的到来,截止2019年我国互联网用户约为8亿人,几乎人人都拥有自己
云时代 |
计算机终端安全管理研究
随着信息技术和网络化的不断深入和蔓延,信息的安全问题在逐渐在社会中凸现出来,成为大众越来越关注的重点问题和热门话题,在企业和公司的的不断发展之中,计算机终端的使用是企业内部员工进行数据和业务处理的主要工具。但是就目前现状而言,在进行安全管理的过程之中往往忽视了对于终端的研究和控制,往往对信息的安全管理主要集中于安全防护方面。 网络技术的推广,各个企业和社会组织的信息化发展趋势日渐扩大,但随着信息
云时代 |
农村电商直播可持续发展对扶贫助农的思考
直播助农作为新时代下扶贫助农的新模式,对坚决打好扶贫助农攻坚战有着不可替代的作用。充分激发农村电商经济活力,建立健全直播带货相关产业体系,融合互联网发展提振乡村经济,必须对直播助农进行系统、全面的管理。通过梳理直播助农新形式,分析其优缺点,挖掘更深层次的价值所在,努力构建直播助农可持续性发展新业态 一、引言 从改革开放到现在已历经40余年,7亿多农村贫困人口逐步脱贫。但剩下的贫困人口脱贫难度越
云时代 |
浅析“元气森林”气泡水爆红的原因
随着互联网的发展,许多网红产品应运而生,在日新月异的市场上,面对着层出不穷的网红产品,如何在同类型商品中保持竞争地位是企业必须面对的问题。本文以元气森林气泡水为例,结合其市场定位以及所采用的营销策略,分析了其成功的原因,以期为元气森林的发展提供参考建议。 互联网时代的到来,抖音、快手等App进入大众的视野,凭借着千万粉丝以及强大的话题度,网红们展现出了潜在的商业能力,利用平台与各大商家、企业进行
云时代 |
VR购物发展现状及面临的挑战分析
宏观信息化时代生态下,“互联网+”带动着各个行业领域的深刻变革,为广大受众输出了更加便捷的服务,人们的生活节奏发生了质的飞越。在当前人工智能技术不断创新突破的今天,基于VR建立的场景式体验购物,开启了新型商业模式,进一步丰富了人们的消费体验。本文基于对VR购物发展现状及面临挑战的分析概述,就其未来进行了展望。 在科研土壤的滋养下,VR购物以其独特的场景式体验,显示出了蓬勃发展态势,引领了未来购物
财政财务 |
行政事业单位财务会计管理中存在的问题及优化措施
当前行政事业单位的财务会计管理工作存在着诸多的问题,导致单位财政资金出现严重浪费和使用不合理的现象。本分结合当前行政事业单位财务管理中存在的几种常见问题,提出了几点合理优化措施。 行政事业单位担负着沉重的社会责任,为了能够为人民群众提供更优质的服务,加强单位内部整体的管理水平至关重要。众所周知,单位内部财务管理水平的高低直接影响着行政单位内部整体的管理水平,提高财务管理水平可以及时察觉财务管理工
财政财务 |
房地产企业全面预算管理的探讨
预算管理是房地产企业发展需要面临的一个重要内容,也是保障房地产企业平稳高效运营的重要保障。通过预算管理能够优化企业资金利用和配置效率,更好地将资金用于企业地发展。本文就房地产企业全面预算管理的相关问题做了一些探索,从而更好地促进房地产企业在新时期下的发展。 一直以来,房地产行业创造的经济效益占据了GPD很大的比重。但是在新时期我国不断深化房地产行业改革,使得房地产行业在发展过程中面临着很大的风险
财政财务 |
基于内部控制的行政事业单位资产管理模式研究
社会经济的发展,使行政事业单位获得了发展契机,在这过程中,基于内部控制的行政事业单位资产管理模式存在的弊端也越发显现。只有深入分析传统资产管理模式的不足,并针不足进行详细整改,才能满足社会的要求,推动行政事业单位的有序发展。本文将就当今内部控制下行政事业单位资产管理模式展开探讨,并根据不足提出了些许建议 基于内部控制的行政事业单位管理工作的不断深入,为我国行政事业单位发展和运行提供了有效的帮助。
财政财务 |
厦门石油财务部“业财融合”初探
面对年初成品油销售市场疲软的环境,厦门石油公司向管理要效益,推进“业财融合”进程,财务部门转变观念,全面参与经营管理决策的事前,事中,事后等方方面面,为管理部门提供财务支持。通过一年多的探索,推行,初步取得一定的成果。 受国际油价下跌、国内油气价下调、新冠肺炎疫情等影响,随着城市快速公交,地铁的普及,新型能源汽车的兴起,2020年第一季度厦门地区成品油市场需求大幅下降。然而,厦门成品油销售市场竞
财政财务 |
房地产企业合作开发模式下财务管理重点问题探讨
由于改革开放的助力,我国的经济水平得到了高速的发展,且经济发展的模式也日益呈现出了全球化的趋势,这一良好的势头也给房地产行业提供了更好的发展空间。房地产行业作为我国的国民经济的支柱性产业,与人们的生活有着千丝万缕的联系。但是,伴随着国民经济的迅速发展,近些年来,房地产行业也在自身的发展过程当中遇到了诸多的问题和挑战。尤其是近几年以来,国家为了更好的保障民生,陆续出台了一系列有关于房地产项目的投资与
财政财务 |
基于业财融合的房地产销售企业财务共享模式分析
一、引言 随着行业的不断发展,财务信息的重要性不仅仅体现在风险管理方面。财务信息可以帮助企业进行科学合理的规划,为企业今后的发展目标和计划制定奠定基础,而且可以帮助企业查找自身的不足,促进企业的不断完善和优化。由此企业的财务共享模式应运而生。 二、财务共享的意义 业务部门可以为企业创造经济收益,并且财务部门工作的基础就是对业务信息的管理。财务信息可以帮助企业管理层充分了解企业的运营现状,从而
财政财务 |
格力电器财务报表分析
中国是制造业大国,特别是家电制造业是我国制造业的重要组成部分。当年世界各国企业竞争的日益激烈,我国电器行业的发展也承受着巨大的压力。格力电器在家电行业中作为领头羊,其二十多年来的发展呈平稳上升趋势。对上市公司的财务报表进行分析能够清晰地了解到企业近期的发展状况,并可以及时结合当前的宏观经济与政策环境调整战略发展。本文通过对格力电器进行财务分析,结合其当前的发展战略和状况为格力电器提供相关建议,对类
财政财务 |
数据下企业财务数据可视化的应用现状与趋势探析
随着近年市场竞争压力不断激增,国内各大企业对财务数据愈加关注。财务标准、财务报表、财务分析、财务审计是财务基础、产品、职能的综合呈现,也是对外提供信息的合理保证。然目前,信息提供形式较为单一,大部分企业的财务信息转换仍停留在文字层面,看起来比较枯燥乏味、晦涩难懂,而基于大数据背景和互联网技术,行业财务数据可视化应用则悄然兴起。本文从财务数据可视化相关概述谈起,并着重从现阶段的应用影响和未来趋势分析
财政财务 |
加强公立医院财务会计内部控制机制建设探讨
当前我国已经逐步迈入了经济发展的新时代,在新时代中,我国各项事业的发展越来越完善,整体水平也不断提高。近些年来,我国在医疗科教等方面投入了大量的资金,并给予了充分的设备支持,这直接促进了我国医疗卫生事业的进步与提高。为了更好促进医疗机构制度的完善,公立医院方面要对自身的财务会计内部控制机制做好改革和创新,合理进行财务管理工作,并对公立医院自身财务内部控制机制中存在的不足进行改变,促进公立医院发展。
财政财务 |
探析信息时代财务会计工作的创新管理
随着经济全球化步伐的加快,国家与国家之间、企业与企业之间的经济碰撞也越来越激烈,在这种大环境下,企业如果想获得长足的进步,就需要充分探究企业内部的管理模式与具体分工,其中在信息时代下的财务会计工作显得尤为重要,是衡量企业经济发展的关键。如果财务会计工作不到位,将会对企业发展造成很大的影响,因此,此篇文章将对信息时代财务会计工作的创新管理进行探究与分析。 一、引言 现代化进程的加快致使越来越多的
财政财务 |
对国库集中支付制度下的高校财务管理问题研究
随着社会经济的发展,教育改革的推进,国库集中支付制度也在我国高校得到了广泛的应用,国库集中支付制度在高校的应用,有效提升高校的资金管理质量,促进了高校教学资源的优化。但国库集中支付制度的实施却不是一帆风顺的,分析现阶段高校的财务管理工作实践可以发现高校的财务管理体系与国库集中支付制度不相适应,导致高校的财务管理无法顺利开展。因此本文主要研究了新时代下高校财务管理工作当中存在的弊病,并提出了创新高校
财政财务 |
探讨乡村振兴战略下国家审计的积极影响及实施路径
随着社会经济的不断发展,乡村经济的发展现状逐渐成为社会各界人士的关注焦点。现如今,乡村发展还存在一定问题,乡村在治理和发展的过程中还存在一些缺点和风险,特别是在乡村的内部治理结构上,其中涉及的资金种类较多,监督上存在一定的管理隐患,政策实施效果不理想。为此,为了转变乡村经济发展现状,提高乡村经济经营效率,应该发挥国家审计的积极作用,确保乡村资金用于乡村经济振兴工作当中,为乡村经济振兴中各项规章制度
财政财务 |
企业内审在内部控制中的地位探讨
随着我国社会经济地不断发展,我国企业的发展速度也在不断提升,企业内部审计在整个企业的内部控制管理中起到的作用也越来越大,内部审计的地位一直在发生变化。经营环境的复杂多变和企业对自身经营业务的优化,对企业内部控制的要求也在提高。内部审计作为企业内部控制的重要手段和风险控制防火墙,可以有效地预防风险,因此企业越来越重视内部审计在企业内控中的地位和作用。本文从内审在企业内部控制中的地位和作用着手,分析了
财政财务 |
教育会计核算中心财务会计和预算管理结合问题探讨
为推动社会发展进步迈向新征程,科教兴国战略应运而出,教育是百年大计,加大对教育事业的经费投入,为国家繁荣昌盛提供人才支撑。教育部门需要对这些教育经费是否得到具体落实进行监督核查工作,借助财务管理工作和预算管理工作开展相关业务,最终使会计核算水平得到质的飞跃。预算管理与财务会计二者相统一的基础条件是会计核算,同时预算管理是其中重要部分,两者之间的辩证关系是:预算管理依赖于会计核算提供的相关数据,会计
财政财务 |
借力信息化推进紧密型医共体精益化财务管理的探讨
随着信息技术的不断发展和进步,信息越来越多地应用于不同城市的社会生产和生活中,并在其中发挥着重要作用。为适应现代发展的需要,医院还实施了财务管理信息化建设,用以控制医院的收支管理和预算控制系统,做好医院的财务会计工作。本文旨在研究和分析医院财务信息化建设的现状和不足,并逐步提出相应的对策,以促进医院财务信息化的发展,适应社会发展的需要。 一、前言 目前,社会经济发展水平和信息化水平得到了快速发
财政财务 |
基于企业生命周期的财务战略研究
一、序言 鉴于企业竞争环境日趋复杂,为了在如此艰难的环境中生存并赢得竞争的成功,企业必须具有一系列科学合理的管理方法。同时,鉴于环境的发展,公司必须具有战略眼光和思维方式,像所有有机生物一样,公司也具有生命力和生命特征。在制定支持公司成长的公司战略时。以生命周期为主要角色,从生命周期理论的角度来看,可以确保公司的财务战略具有更强的目标性,在公司的整个战略管理过程中,认识到财务战略对于实施公司整体
财政财务 |
关于中小企业会计财务管理及内部控制的探讨
本文简述了中小企业会计财务管理和内部控制的相关概念及其重要性,进一步分析了当前财务管理及内部控制中所存在的问题,并在此基础上提出相应的建议对策,其目的在于提高中小企业经营管理水平,推动企业持续健康发展。 随着经济的快速发展,我国中小企业在社会中的影响力不断提高。在就业、科技创新和促进经济稳步向前等方面,中小企业发挥着重要的作用。受到经济全球化加深的影响,中小企业所面临的竞争压力也在逐渐加剧。在此
财政财务 |
浅析新收入准则与其他企业会计准则的衔接
现阶段,伴随经济全球化发展,社会逐渐呈现出众多新兴企业。收入作为衡量公司业绩的核心指标之一,其计量与确认备受会计工作者职业的判断力、社会经济发展水准、国家法律法规等要素影响。另外,公司的营销模式也在逐步创新,致使收入计量与确认变得更加繁琐。所以,规划一套健全、成效、科学、高水准的收入准则,对确保国家、公司收入数据的可规范性附有至关重要现实作用。 一、新收入准则的重要变化 (一)主要变化 首先
财政财务 |
关于高校基建工程项目全过程跟踪审计的思考
高校基建工程项目全过程跟踪审计能够在了解各个工程施工环节的同时,降低各种问题的发生率,不仅发挥出了审计工作的功能,也降低了问题处理成本, 有利于保证高校基建工程各个阶段工作高质量的完成,提高了项目效益。鉴于此本文对基建工程项目全过程跟踪审计的概念、高校基建工程项目全过程跟踪审计存在的问题及策略进行了阐述,得到了基建工程项目全过程跟踪审计工作需要转变审计思想、校方部门的配合、全过程跟踪审计机制等结论
财政财务 |
企业会计报表分析设计
近年来,传媒行业的发展呈现利好地发展趋势,在市场行业调整的背景之下,国家各级传媒行业都出台了利好的政策,传媒行业步入发展的黄金期。在网络媒体发达的背景之下,传媒企业的可持续发展需要正确的财务分析,为管理层提供更加全面的决策依据。哈佛分析框架是通过定性与定量二者结合的方法,对企业目前的财务状况、收益、现金流量等情况进行客观分析的一种体系框架。本文以XX传媒集团为例,探讨会计报表分析策略,以期提供一种
财政财务 |
企业运营费用控制探讨
企业运营费用指的是企业在运行过程中组织生产经营、管理等方面的支出,内容上包括了企业的管理费用、销售费用、财务费用。运营费用是企业成本费用的重要组成成分,企业快速发展的同时会带动运营费用的支出,运营费用的支出随着企业的发展呈现逐年递增的现象。本文主要从现阶段企业运营费用控制中存在的问题出发,为有效控制企业运营费用从四个方面提出了改进建议,从企业运营费用的控制入手,提升企业整体的经济效益。 一、引言
财政财务 |
加强全面预算管理为促进贵阳气象事业发展保驾护航
预算管理在保证单位预算资金科学规范运行过程当中发挥着非常重要的作用,为了确保单位预算资金科学规范运行,所实施的组织、调节、控制、监督活动,到单位预算管理水平,也是保证行政事业单位财务管理工作成效的关键,在单位财务管理过程当中,预算管理贯穿始终,将预算管理工作充分做好,才能为单位内部控制工作奠定良好的基础。对于气象事业单位而言,主要对双重计划财务体制进行执行,而且气象事业单位中央垂直管理事业单位,也
财政财务 |
新收入准则下企业收入确认与计量的影响与措施
随着网络技术突飞猛进的进步,企业的经营形式也有些变化,收入的确认和计量逐渐繁杂,而现行收入准则已经不能较好的知足企业现实进步的要求,而是要踊跃的使用新收入准则,本文章主要是从新收入准则下对于企业收入确认与计量的影响方面来入手,以及采取了相应的主要措施,从而来说明在当代下,企业的财务人员必须踊跃适应当代的要求以此来踊跃掌握新收入准则,从而可以较好的提升会计信息品质,这样可以有效地推进企业的进步。
财政财务 |
量本利分析法在高校财务管理中的运用
本文基于管理会计、财务成本管理相关知识,根据XX学院对于管理会计的应用现状,借鉴量本利分析法的原理对学校在运行过程中对学生人数及教育事业收入的盈亏临界点进行分析与测算,对于民办高校控制学生规模、加强财务管理、制定收费标准、提高资金使用效益等方面具有指导性的意义,同时进一步对于民办高校教育成本分担政策的制定和研究具有一定的实践意义。 一、背景描述 (一)XX学院的基本情况 XX学院是一所以工科
财政财务 |
绿色审计发展现状与例证研究
我国绿色审计经过三十多年的发展,尚存在理论不全面、审计标准不规范的问题,本文首先明确绿色审计定义,其次分析一下我国目前绿色审计发展现状以及未来趋势如何,最后对绿色审计的内容简要介绍,并以安吉县的自然资源资产离任审计为例分析目前我国绿色审计中可能遇到的一些问题及其需要改进的地方。 一、引言 可持续发展理念是绿色经济的重要理论支撑。最早可以追溯到1987年,在世界环境与发展委员会的报告正式提出了“
财政财务 |
浅析新政府会计制度下本年盈余与预算结余差异调节表的编制
新《政府会计制度》自2019年1月1日起开始实施,新制度采用了财务会计与预算会计适度分离又相互衔接的政府会计核算模式,为了反映单位财务会计和预算会计因核算基础和核算范围不同所产生的本年盈余数与本年预算结余数之间的差异。本文从“本年盈余与预算结余差异调节表”编制的意义、内容及具体方法,并以某事业单位为例,展现了“本年盈余与预算结余差异调节表”的编制过程。 一、本年盈余与预算结余差异调节表编制的意义
财政财务 |
“营改增”对融资担保行业税负的影响分析及相关政策建议
“营改增”是国家降低企业负担的重要举措,研究“营改增”对于各行业税负的影响具有政策的现实意义。本文分析了“营改增”对具有准公共产品属性的融资担保行业的税负影响,并提出了相应的政策建议。 一、背景 2016年3月5日,李克强总理在第十二届全国人民代表大会第四次会议上作的政府工作报告中宣布,全面实施营改增,从2016年5月1日起,将试点范围扩大到建筑业、房地产业、金融业、生活服务业,并明确以下两点
财政财务 |
政府会计制度在事业单位实施中的冲突及协调
随着我国社会体制不断完善,事业单位在这一过程中也在不断调整和改革,为我国社会发展进步所能够提供的贡献与服务也在逐渐增多,为了进一步强化事业单位的服务性功能,加强对于事业单位的管理控制,国家逐渐提高了政府会计制度在事业单位中的落实力度。通过不断完善会计制度,使事业单位在进行会计管理过程中有了更为明确而先进的理念,为许多政务工作提供了有力的参考。本文将对政府会计制度在事业单位实施中的冲突进行分析,并提
财政财务 |
全面预算视角下对大型国有勘察设计企业Sjy运营经费的思考
sjy正在处于企业转型的关键年份,为了实现“设计+建造”全产业链的战略规划,运营经费的预算管理工作至关重要,高效的运营经费管理可以帮助提高企业的管理水平,是企业发展的关键和基础。 本文从全面预算的视角,针对sjy运营经费预算管理现状,探讨其存在的问题以及优化策略。 一、引言 全面预算管理日益受到企业的重视,其属于内部控制管理系统,可提高价值资源配置效率和使用效益,促进经济效益最大化。运营经费是
财政财务 |
行政事业单位财务会计管理创新研究
随着我国社会的不断进步以及经济的不断发展,我国行政部门的改革工作已经基本完成。在行政部门改革持续推进期间,我国的现代企业制度已经实现了与现代市场的相匹配、相融合,但是对于行政事业单位而言却并非如此,行政事业单位改革速度的缓慢已经拖慢了我国改革事业的总体进展。对于行政事业单位而言,能否做好财务会计管理工作是他们能否更好更快的进行改革的关键问题,随着新时期下新会计准则的不断推进,行政事业单位的会计管理
财政财务 |
企业现金流风险控制与管理研究
企业现金流管理是当前企业风险管理中必不可少的重要组成部分,企业为了生存和发展,必须加强现金流管理。本文针对企业现金流管理的现状和存在的问题,提出了企业加强现金流风险管理和控制的主要措施,来促进企业现金流控制和管理水平的提高,有效地降低企业在发展过程中遇到的风险,帮助企业实现可持续的发展。 一、引言 企业现金流是指在一段时间内流入和流出企业的现金数量和现金等价物。企业现金流是衡量一家企业经营状况
财政财务 |
公立医院财务分析研究
近几年,国家进行医疗体制改革,取消药品加成、耗材加成,不断改善人民群众的就医体验。为使医院适应这样的变革,在变化中谋发展,财务人员提供财务数据分析尤为重要,全面、准确、及时的财务分析,可以为医院管理者做出决策提供帮助。但医院财务分析的实际情况是数据分析不够全面深入,不能与具体业务相结合,财务人员专业能力不足,以至于数据分析结果不被重视,不为所用。本文简述财务分析的含义以及重要性,指出医院财务现状是
财政财务 |
管理会计在中小企业的应用问题研究
在竞争日益激烈的市场环境中,我国经济增速不断加快,越来越多的人开始关注如何有效地管理公司以提高其经济效益,提高其市场竞争力。在整个市场经济中,中小企业成为国民经济不可或缺的一部分,承担着重要的角色,发展中小企业对国民经济有着重大意义。管理会计作为会计的一门学科,可以给企业管理提供所需信息、参与管理决策,以帮助企业建立一套行之有效的管理方法,所以有效地应用管理会计对公司来说具有十分重要的战略意义。本
财政财务 |
关于加强事业单位固定资产管理的思考
在事业单位资产中,固定资产占比很大。固定资产是事业单位履行社会职能的重要物质基础。提高事业单位固定资产管理水平对于确保固定资产的安全完整、提高固定资产的利用效率和效果,保证固定资产配置科学、使用有效、处置规范、监督到位具有重要作用。然而目前,事业单位固定资产管理还存在许多问题,为此,论文首先阐述了固定资产的概念,分析了事业单位固定资产管理的目标,然后结合实际,深入研究了目前事业单位固定资产管理普遍
财政财务 |
管理会计在行政事业单位的应用
随着信息化时代的到来,中国数字经济的快速发展,将助力推动亚洲一体化程度的提高。逐步适应更加多变的国际形势,更好的与世界接轨,跻身世界经济强国,实现中华民族伟大的复兴梦。行政事业单位已经意识到推行并广泛应用管理会计,才能科学规范单位财务管理,顺应时代发展需求。文章针对管理会计的职能作用以及在行政事业单位的应用现状,分析其存在的问题,提出应用策略。为有效推行管理会计在行政事业单位的应用,更好的履行政府
财政财务 |
医院二级库管理与成本核算问题与对策
随着医疗制度的深入改革,国家全面取消药品加成,取消耗材加成,健全医保制度,解决人民群众看病难,看病贵的问题。医院在全面提高医疗质量的同时,也面临着收入降低,竞争激烈等困难,故医院需加强成本核算管理。物资管理是成本核算的重要环节,现阶段大部分医院都是采用的传统的“一级库”管理模式,这种模式已经不能满足医院成本核算的精细化管理,因此医院亟需建立二级库房管理。文章通过建立二级库房的必要性,对成本核算的作
财政财务 |
制造企业应收账款管理存在的问题及对策研究
近年来,各国经济与贸易产生了较大的波动。因此,制造企业的应收账款能否及时收回面临着更多的挑战与危险,为了更好地规避损失,对内需充分发挥信息化应收账款管理措施,对外通过风险转移避免坏账产生,结合出口贸易融资方式加速资金回流。基于此,本文通过分析制造企业应收账款管理存在的常见问题,提出有效改善制造企业应收账款管理的相关措施;以期通过应收账款管理能够降低企业经营风险,加快资金流转速度,提升市场占有率。
财政财务 |
企业应收账款管理存在的问题和对策
随着市场经济的飞速发展,企业间的市场竞争越发激烈。众多企业为了生存,不得不在销售环节提供宽松的赊销政策,来提升企业的竞争力,扩大企业的市场份额。但是,面对当下市场商品供给多样化,顾客对产品的性能要求也在不断的提升,企业可能选择分期收款或赊销宽松的信用政策来带动销售,但是容易引发恶意竞争。若企业抗风险能力弱,应收账款激增可能会引发商业风险,甚至破产风险。企业想在激烈的市场环境下长期发展就应该重视应收
财政财务 |
企业预算管理问题及对策探讨
随着我国经济社会的快速发展,企业想在激烈的市场竞争中取得优势,就必须提升预算管理模式和预算管理水平。本文阐述了企业在预算管理过程中存在的管理意识薄弱,重视程度不够,组织机构不健全,相关规章制度不健全或缺失,信息化系统落后等方面的问题,并针对问题提出了相关对策。我们认为,企业实施全面预算管理,有利于提高企业精细化管理水平。 当今经济全球化进程不断加快,我国市场经济迅猛发展,企业面临的市场环境错综复
财政财务 |
政府会计制度下公立医院财务分析探讨
公立医院执行《政府会计制度》后,预算管理重要性提升,财政资金的安全及效益得以直接体现。在传统财务分析体系中,财务过于强调专业性,造成刻板的数据分析让非财务人员难以理解,对管理者提供的决策辅助作用低下。本文探讨医院财务分析报告变化及分析重点,针对执行新政策后医院财务分析报告存在的问题及影响因素进行分析,提出优化解决方案,结合政策变化契机,有效进行财务转型,深层次融合业务,目的是提升财务管理价值,提升
财政财务 |
建筑企业成本管理研究
在外部市场竞争日趋激烈、人力成本普遍上涨的当今建筑行业,内部成本管理已经成为建筑企业增强自身盈利能力的有效途径,而且还可以提升企业抵御外部风险的能力。从行业长远发展乃至整个社会经济建设和现代化建设而言,成本管理意味着节能减排,缩减人力、物力、财力的浪费,提高施工效率,是造福社会后代的重大举措,具有深刻意义。着眼于此,本文将对民营建筑企业在成本管理中暴露出的种种问题进行一定的剖析,并从不同的角度提出
财政财务 |
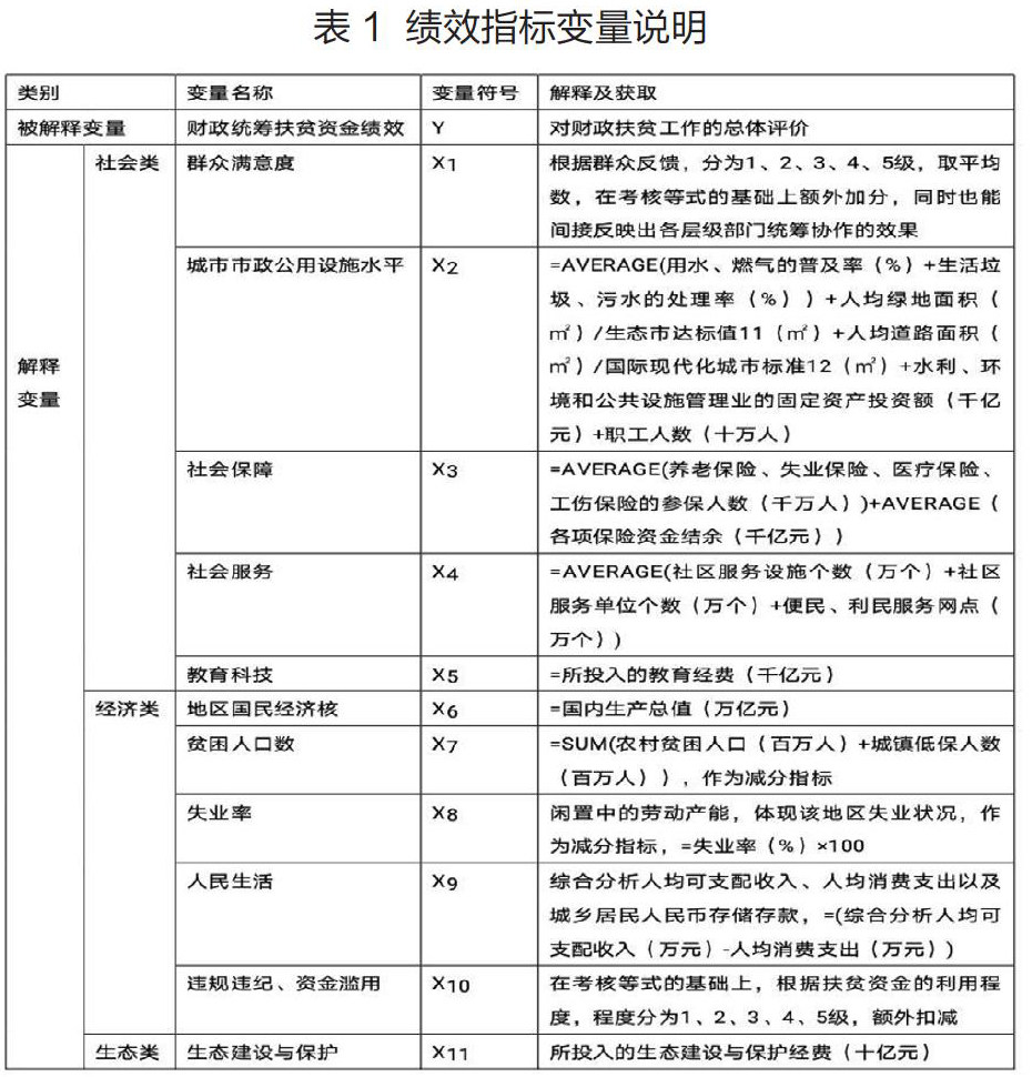
县级财政统筹扶贫资金绩效评价体系构建
通过文献梳理和绩效考评的一般理论,从扶贫工作的重点出发,划分为社会、经济、生态三个层面,共11个因素,对财政统筹扶贫资金绩效进行综合考评,并通过收回的扶贫绩效AHP打分表确定各指标的比重。基于2001—2019年广东省地区各指标的数据和相关权重,计算出被解释变量即财政统筹扶贫资金绩效值,结合2020年相关趋势,并整理翁源县自2014年12月份以来970项扶贫项目的相关数据,进行实证分析。研究结果证
人力资源 |
企业业绩评价方法比较
随着我国社会经济的发展,我国企业业绩评价的方法和标准也在不断地发生变化,为了实现企业的发展战略,企业需要通过特定的数据指标,对企业的各项经营管理活动和整体经营管理活动进行价值判断。不同的业绩评价方法反应出来的企业经营状况存在差异,因此需要从企业实际经营情况出发,选定符合企业发展的业绩评价方法,完善企业业绩评价体系,进一步促进企业发展。 一、引言 新经济时代的来临,给企业发展带来了更多的机遇和挑
人力资源 |
浅析现代企业管理中激励理论的应用
当今社会,世界经济一体化的进程不断加速,我国经济得到空前发展。作为经济结构的重要组成部分,企业之间的竞争日渐激烈。在这一背景下,企业管理人员纷纷调整固有的管理模式,试图探索出一条更加符合时代背景的企业发展之路。一些企业管理者认为激励政策在现代企业管理中发挥着不可替代的作用,在企业管理中引入激励理论,可以保障企业良性发展。本文从激励理论的内涵入手,浅析了其在企业管理中的作用和存在的问题,并作出探究,
人力资源 |
EVA在民营企业业绩考核中的应用
现阶段我国企业正处于快速发展的过程当中,随着我国市场化程度的不断提高,传统的业绩考核指标体系已经无法满足我国企业现阶段的要求。民营企业是我国企业中的代表类型之一,许多民营企业参考国有企业业绩考核指标,将EVA应用到业绩考核当中,进一步促进了本企业的发展。本文中指出EVA与传统的业绩考核体系存在的差异,分析EVA在民营企业业绩考核中应用的优势与局限性,同时针对我国现阶段民营企业实际的经营情况,提出将
人力资源 |
人力资源管理视角下高校教师队伍建设研究
高校教师队伍的优化和提升,不仅体现着高校的综合实力,对其长远发展也有重大意义,更重要的是能够极大的激发教师的潜力,为国家培养更多高端人才,促进社会的进步,增强国家的竞争力。本文围绕高校教师队伍建设中存在的问题展开讨论,并针对这些问题提出相关建议。 现代科技发展日新月异,高铁、芯片、人工智能不断影响人们的生活和工作,人们享受这科技带来的各种各样的变化,而这些变化归根到底是由掌握着核心技术的高端人才
人力资源 |
加强事业单位干部人才队伍建设的策略
自从我国十八大成功召开以来,习近平同志为核心的党中央非常的关注干部队伍建设,重视干部专业能力、奉献精神的培养,提高干部队伍的能力水平,为新时代中国特色社会主义建设产生了非常积极的作用。事业单位干部队伍为核心的工作力量,建设高素质的干部人才团队,可以促进单位工作竞争力的提升,在新形势之下得到更加快速的发展提升。 中央组织部在《2010--2020年深化干部人事制度改革规划纲要》中对于当前的事业单位
人力资源 |
“1+X”证书制度下财务管理专业师资队伍建设
2019年国家开始启动“1+X”证书试点工作以来,我国职业教育面临着改革与创新,而职业院校师资队伍的建设也十分重要。职业院校必须要强化自身能力,创建“双师型”师资队伍,也要依靠校企合作,搭建平台,构建适应“1+X”证书制度的师资队伍。本文以昌吉职业技术学院为例,对高职院校财务管理专业师资队伍建设进行了探究并提出了相关方面的建议。 2019年国务院印发《国家职业教育改革实施方案》,《方案》明确指出
人力资源 |
基层卫生医疗机构人力资源管理中的激励策略
从现实的角度来讲,基层医疗卫生机构是一种知识密集的企业,需要内部成员拥有一定的医疗水平,并且有实际操作能力。因为对于医疗机构来说,高素质的医疗队伍是非常重要的。近几年医改范围在不断的扩大,医疗市场朝着多元化的方向迈进。出现了越来越多的非公立的卫生医疗机构。在这种情况下,出现了人才分散资源分散等多种情况。这对于基层卫生医疗机构来说是巨大的冲击,也给内部的人力资源管理带来了更多的挑战。在此基础上,如何
社会经纬 |
健康中国战略下休闲体育对区域经济发展的促进研究
本文采用文献资料法、实地调查法、综合分析法以及访谈法等对成都市国家体育产业基地的休闲体育发展进行研究,对休闲体育促进区域经济的发展进行讨论,得出相关结论。 一、前言 随着经济的腾飞,人民生活水平普遍提高,大众对生活质量的要求更高,在追求身体健康的同时,能给人们带来轻松愉悦的休闲娱乐更是成为人们普遍的生活追求以及拥有高品质生活的需要。休闲体育作为一种轻松愉悦、科学健康的闲暇生活方式,日益受到广大
社会经纬 |
创新社会治理视域下社区心理建设的思考
社会治理的主体是人,治理的对象是具体社会事务,治理的过程是多元主体的群体决策过程。当前的社区政策和实践往往强调自上而下的行政管理,自治功能低下,居民缺乏共同体意识。社区作为基层社会治理的重点,要重视“以人为本”的心理建设,做到“深入人心”,把社区打造成真正拥有“共同心理”关联的“社会生活共同体”,为社会和谐、长治久安奠定基础。 近年来,习近平总书记多次就“推进国家治理体系和治理能力现代化建设”发
社会经纬 |
新农村建设过程中农村文化提升问题及策略研究
文化是经济和社会的发展内在驱动力,在新时期新阶段,如何构建新农村文化建设,促进农村文化发展,分析农村文化特点和找出新农村文化和谐发展策略是非常值得研究。本文的目的是掌握农村客观的情况,分析宁波农村文化建设的特点和规律,并且研究其提升推广。研究新农村建设过程中农村文化提升问题及策略研究,可以满足农村群众日益增长的文化需求,促进建设社会主义新农村,推进新农村文化的发展和繁荣。 一、新农村建设过程中文
社会经纬 |
基于产业链视角 浅析少儿出版泛教育化市场及营销策略选择
少儿出版是以少年儿童为主要目标读者的图书出版。少年儿童是国家的未来,是民族的希望。少儿出版肩负着崇高的教育和文化使命,对我国文化建设和经济发展具有十分重要的意义。本文从出版产业链的视角,观察少儿出版产业横向拓展,依托主业优势,拓展新的增值服务。在认识到少儿图书对少年儿童的教育和健康成长越发重要,少儿出版的边界不断向游戏、应用化阅读、在线教育等多样化形式拓展的背景下,以打造校园阅读教育解决方案为例,
社会经纬 |
深入开展营商环境建设,推行地方政务服务标准化、便捷化、网络化的体系与流程研究
在优化营商环境建设改革的大趋势下,积极落实“放管服”政务服务改革工作部署,以建立行政服务大厅为形式,将计算机及互联网技术应用于政务服务环节,通过流程重置、服务重构、机制重组等一系列举措,聚力推动政务服务改革。但是,以行政服务大厅建设为标志的地方政务服务改革仍存在着不少问题,有待于我们进一步研究解决,为进一步推动地方政务服务标准化、便捷化、网络化,作者提出建立统一的信息服务平台,加快推进政务服务资源
社会经纬 |
思想扶贫在精准扶贫中的价值与路径探析
精准扶贫是习近平总书记亲自提出和部署的重要国家战略,是全面建成小康社会的兜底工程,关系着“两个一百年”奋斗目标的实现和广大农村地区的经济与社会发展。思想扶贫在精准扶贫中起着思想先导、精神动力和凝心聚力的重要作用,必须在工作中高度重视。当地政府和扶贫干部可以通过扶贫先扶志的方式激发贫困户主动脱贫意识,通过教育扶贫和职业技能培训等斩断思想穷根,通过乡村文化建设营造思想脱贫的良好氛围,通过树立和宣传先进
社会经纬 |
人口老龄化背景下城市社区老年人保健品消费的实证研究
改革开放后,随着我国社会经济的日益发展,人民物质生活水平逐渐提高,健康长寿成为人们的共同追求,养生保健类产品因此越来越受到人们的关注,保健品消费市场愈发庞大。近年来,我国人口老龄化日益加快,老年群体规模和消费水平不断升高,重视身体健康的老年群体成为保健品的主要消费者。老年保健品消费市场孕育着巨大的商机与潜力,在老年保健品市场不断扩大发展的同时,针对老年群体购买保健品的消费陷阱屡见不鲜,治理市场乱象
社会经纬 |
探究影响各省人口数量的社会经济影响因素
近年来,人口问题越来越多的出现在大众视野。从宏观上讲,一个地区的人口数量对区域的资源配置和经济发展有重要影响。本文以省为单位,根据逐步回归分析法探究社会经济因素中的经济发展、交通运输、社会保障与教育程度四个方面对各省人口数量的影响。得出以下结论:社会经济因素中选取的四个方面因素对各省人口总量有显著的解释能力,其中旅客周转量、普通高等学校数,生产总量与城乡居民社会养老保险人数4个指标与各省年末常住人
社会经纬 |
基于结构方程模型的江苏大学学生低碳消费行为影响因素研究
论文依据消费者行为综合理论,构建了大学生低碳消费行为影响因素的理论模型。借助江苏大学144名大学生低碳消费调查数据,运用结构方程模型对理论模型进行了验证。结论表明:规章制度、公益宣传会影响大学生的低碳消费意愿;低碳关注、低碳理解会影响大学生的低碳相关知识;环境担忧会影响大学生的低碳消费意愿,低碳设施会影响大学生的低碳消费行为,同时,大学生的低碳知识影响着他们的消费观念,而他们的消费观念又强烈的影响