期刊详情
查看往期
期刊目录
2022年13期
课题 经验 研讨 |
中职学校“7S管理”的班级管理实施研究
[摘 要] 在校企合作不断扩大的背景下,传统的注重专业技能传授的班级管理模式,在培养学生的职业意识、职业能力等职业素养方面存在很大缺陷。针对中职学校管理的现状,分析基于“7S管理”的研究意义,根据情境学习理论、规范化裁决和基于生存论哲学“人的本真生存”理念的价值论等理论依据,确定研究问题,厘清研究思路,明确研究步骤,制定在中职学校实施基于“7S管理”的班级管理对策,通过总结“
课题 经验 研讨 |
“五业联动”多元协同产教深度融合新机制探索与实践
[摘 要] 为了提高职业教育质量,必须实现产教深度融合,把人才、教育和产业链条有机链接起来。当前职业教育产教融合还存在产教融合资源分散、技术技能型人才培养与企业用人机制脱节、人才供给保障能力不足等问题。柳州职业技术学院立足区域产业发展需求,积极搭建产教融合平台,汇聚校企合作资源,就产业、行业、企业、职业、专业“五业联动”多元协同产教深度融合新机制展开了探索与实践,实现职业教育
课题 经验 研讨 |
高校思想政治理论课美育法教学的实践及创新
[摘 要] 高校思想政治理论课包含新时期中国思想政治教育基本理论知识,是高校学生提升政治能力、文化修养与道德品质的主阵地,对于高校学生全面发展起着重要的推动作用。为进一步提高高校思想政治理论课教学的创新性与时效性,结合中华美育教学理念,提出高校思想政治理论课美育教学法的价值及意义,并结合教学实践,提出了创新发展的有效 途径。 [关 键 词] 高校;思想政治理论
课题 经验 研讨 |
“00后”高职生及其家长劳动教育现状及优化路径
[摘 要] 劳动教育是高职学生全面发展必不可少的教育形式。以广东省六所高职院校2197名学生为样本,采用问卷调查与实地访谈相结合的方法,了解高职学生劳动教育现状。调查显示,大部分学生认同劳动教育,但劳动知识与技能薄弱;学生劳动教育观念来源于父母、学校与社会三个方面;学生参加劳动教育的积极性较高,但内在兴趣较为缺乏;多数学生喜欢劳动主题鲜明的社会实践活动,但学校开展劳动教育侧重
课题 经验 研讨 |
课程思政融入中职学生职业生涯规划课程的价值与路径分析
[摘 要] 课程思政是指以构建全员、全过程、全方位育人格局的形式将各类课程与思想政治理论课同向同行,形成协同效应,把“立德树人”作为教育的根本任务的一种综合教育理念。当前在我国物流行业高速发展的大背景下,职业教育承担着为实业发展培养应用型人才的责任,职业生涯规划教育的实施是否符合学生的职业需求和实业发展需求,同时实业发展、学生个体发展、职业教育是否有效融合,影响着中职物流人才
课题 经验 研讨 |
认知领域视阈下学生违纪行为的探究
[摘 要] 职业学校学生违纪行为反复出现,教师的教育效果不佳,面对这个“头疼”的问题,需要重新分析学生违纪的心理动机。从认知领域理论的角度,采用纵向和横向结合的研究方法,对学生的长期违纪行为进行了数据分析,发现职业学校的学生对违纪行为存在三种不同的价值判断维度,从三个不同的维度出发提出了学生违纪处理方法的改进意见。 [关 键 词] 职业学校学生;违纪行为;认知领
课题 经验 研讨 |
校外教育活动中儿童主体性的研究
[摘 要] 校外教育活动是教育的重要组成部分,它既是校内教育的延展和补充,又是家庭教育的拓展和发展。一段时间以来,在校外教育活动的实施过程中,因对儿童主体性的漠视,导致校外教育活动的实施成效不容乐观。只有重视对儿童主体性这一根本原则的贴合,于理念、内容及方法上不断地谋取改革和突破,才能将校外教育的价值最大化。就校外教育的发展进行了回顾,立足于校外教育的发展对活动当中儿童主体性
课题 经验 研讨 |
职前幼儿教师信息化教学能力现状及提升策略研究
[摘 要] “互联网+教育”是一种新型的教学模式,以学生为中心,充分调动学生的主观能动性。采用这种教学模式利于增强师生间的互动,引导学生参与到教学之中。教师精准、客观、及时地评价学生,能够激发学生的学习积极性,激发课堂的时效性,能够改善教学现状,切实提高教学质量。对此,结合经验,对职前幼儿教师的信息化教学能力的现状进行深入分析,提出一系列解决对策。 [关 键 词]
课题 经验 研讨 |
闽南乡土音乐在中职音乐课程中渗透之我见
[摘 要] 南音也称“弦管”“泉州南音”,是中国现存历史最悠久的古音乐。闽南地区是一个音乐文化极为丰富的地区,具有民族音乐文化的交融性。为使本土音乐作用得以发挥,必须在中职教材内容中融入相关的音乐文化,并注重音乐文化特色展现,只有这样才能融入文化内容,对学生进行审美教育。融合目前闽南特色音乐的传承特点,在中职教学实践以及认识过程中,更应该对泉州南音教材教学、音乐欣赏课程设置、
课题 经验 研讨 |
学业水平考试背景下中职电子技术基础与技能课程教学改革实践
[摘 要] 电子技术基础与技能是中职学校电子信息类专业的一门专业基础课程,是福建省中等职业学校学业水平考试指定的课程。这门课程概念抽象、考纲要求的内容多、覆盖面广、知识很难领悟和掌握。为了提升教学效果,从教学流程上改革,将课堂分为课前、课中、课后,将课堂内容分解,降低学习难度;采用理实一体化教学,使学生能够学以致用;充分利用网络平台、多媒体技术、微课等手段攻克难点;鼓励学生使
课题 经验 研讨 |
“对分课堂”在机械基础中的实践与应用
[摘 要] 将“对分课堂”教学模式应用到中职机电专业系列核心课程中,通过两个教学周期的改革实践和应用研究,取得了良好的课堂教学效果。以机电专业核心课程机械基础为例,深入探析“对分课堂”的教学特点和实践经验。从做好对分准备、优化讲授内容、设计独学作业、提高讨论实效和强化过程评价五个方面阐述了应用“对分课堂”教学模式的具体做法。旨在为中职课堂的教学改革提供新的思路和方法,实现以学
课题 经验 研讨 |
中职生英语口语焦虑问题和策略研究
[摘 要] 随着素质教育理念的倡导与新课程改革工作的逐步落实,中职学校对英语教学的关注度逐渐提升,并且随着教学的深入,发现大多数中职学生在英语口语学习与应用方面都存有一定的焦虑心理,从而使他们在用英语进行口语交流时,总是出现各种各样的问题。中职英语的教学目标本是为了全面培养中职学生的英语核心素养,提高他们的英语应用能力,如若不能解决学生在英语口语交流方面的问题,该教学目标也难
课题 经验 研讨 |
武术课对中职学生终身体育意识培养的策略分析
[摘 要] 新时期要求培养全方位高素质综合型人才,要求中职学生德、智、体、美、劳全方位发展。因此,要帮助学生建立终身体育意识,使学生养成终生进行体育锻炼的良好习惯。武术作为中华优秀传统文化,被越来越广泛地引入体育教学中,这不仅能激发学生进行体育锻炼的兴趣,起到强身健体的作用,还能达到文化传承的目的。因此,教师要结合学生的发展规律,制订科学、合理的教学计划,让武术发挥其应有的作
课题 经验 研讨 |
以能力为导向,深化通信报务专业课程建设
[摘 要] 专业课程建设首先要思路清晰,要以基层部队报务员岗位能力的生成为目标确定教学内容,注重实战情景中报文收发能力的培养;其次,在方法、步骤上要有可操作性,通过基层调研、岗位能力分析等方式对课程建设进行论证分析;最后,在具体建设方面提出可行性措施。 [关 键 词] 能力导向;通信报务专业;课程建设 [中图分类号] G712
课题 经验 研讨 |
叙事教育在高职护理专业学生临终关怀课堂中的应用研究
[摘 要] 目的:探讨叙事教育在高职护理专业学生临终关怀课堂中的应用效果。方法:在56名高职护理专业二年级学生临终关怀课堂教学中实施叙事教育,书写反思日记并对部分学生进行半结构式访谈。结果:得出提高生命质量、心灵抚慰、关怀胜任力不足三个主题。结论:叙事教育有助于护生理解临终关怀的内涵,认识到患者及家属支持的重要性,同时能促进护生自我反思,进一步促进护生关怀胜任力的提升。 [
课题 经验 研讨 |
新课程标准下中职思政教师自我成长的必然性探究
[摘 要] 基于中职思政教师存在的问题,就自我成长的途径进行探究,希望能对中职思政教师的自我成长尽绵薄之力。 [关 键 词] 新课程标准;中职思政教师;自我成长 [中图分类号] G715 [文献标志码] A [文章编号] 2096-0603(2022)13-0049-03 习近
课题 经验 研讨 |
中职学校名师工作室运行模式研究
[关 键 词] 中职;名师工作室;运行模式 [中图分类号] G717 [文献标志码] A [文章编号] 2096-0603(2022)13-0052-03 “带团队、建课程、抓竞赛、连校企、定标准”的工作室运行模式是本文的凝练,是建立在河南省中等职业教育数字媒体技术应用专业工作室的实证建设基础之上的经
课题 经验 研讨 |
中职会计专业教学渗透“思政教育”的路径研究
[摘 要] 教育的发展需要同社会经济的发展相一致,“无论什么课程都要向思想政治课看齐”,中职“基础会计”教学渗透思政教育意义重大。会计专业的学生面对特定工作岗位,对其思想要求较高。在教学中,根据社会和企业对会计专业人才素质、职业道德的要求,结合教学实际,通过对教材的整合优化、教材内容的活学活用、教学方法的改进和教师自身业务素质的提升等路径渗透“思政教育”,培养品德高尚、思想端
课题 经验 研讨 |
音乐才能培养在学前音乐教学中的重要性
[摘 要] 学前音乐教育的主要目的是培养幼儿的音乐审美。在课程的开展过程中要保护幼儿的天性,用游戏化的教学手段让幼儿快乐学习。由于感性音乐审美的培养目标对音乐知识要求不明确,游戏化教学的培养手段对音乐知识有所规避,在学前音乐教学的开展过程中与音乐知识相关的音乐才能的培养常处于被忽视的地位。音乐才能是音乐审美的基础,正视音乐才能培养的地位能让幼儿在玩中有收获。 [关 键
课题 经验 研讨 |
在概念教学中发展数学抽象素养的研究
[摘 要] 数学抽象素养是中职数学教学的重要组成部分,也是中职生数学学习的必备品质。随着新课改的深入推进,核心素养的培养俨然成为中职数学教学的主旋律。在此形势下,中职数学教师在数学概念的各个教学环节中,都要重视抽象素养的培养,以此来深化学生的数学认知,发展他们的数学核心素养,从而为其更好地学习与发展保驾护航。 [关 键 词] 中职;数学教学;概念教学;抽象素养
课题 经验 研讨 |
职业院校焊接专业的体系化比较研究
[摘 要] 焊接在我国工业领域应用得非常广泛,所以焊接专业人才在市场上也非常抢手。职业院校是培养技能人才的场所,所以焊接专业是大多数职业院校开办的专业。但是各院校因实际情况不同,在焊接专业的建设体系上会略有区别。重点比较铁人学院焊接培训中心与陕西铁路工程职业技术学院的焊接专业建设的体系。 [关 键 词] 职业院校;焊接专业;体系化 [中图分类号] G712
教学 教法 创新 |
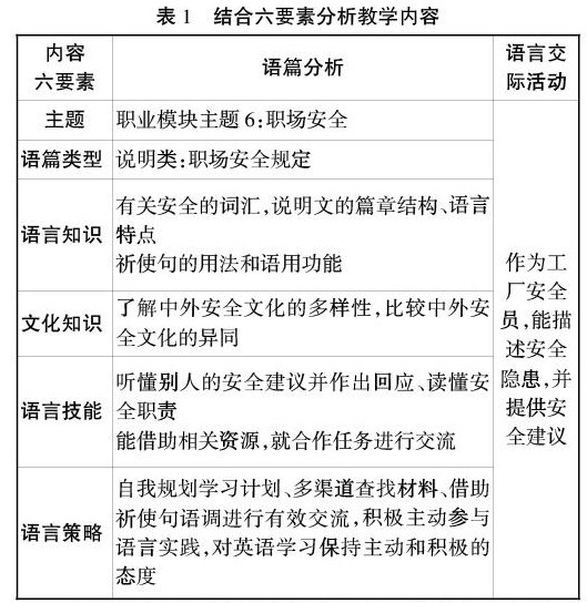
基于学科核心素养的中职英语阅读教学设计与探究
[摘 要] 2020年新修订的《中等职业学校英语课程标准》提出了包括“职场语言沟通、跨文化理解、思维差异感知和自主学习”四个内容的学科核心素养。以江苏教育出版社凤凰职教第三册第五单元“Safety Is Everyone’s Responsibility”为教学实例,探究在现代化信息技术辅助下,如何基于学科核心素养在中职英语阅读教学中培养学生的职场语言沟通、跨文化理解、思维差
教学 教法 创新 |
语境学视角下中职英语词汇教学模式构建分析
[摘 要] 英语作为国际性通用语言,对促进国家间交流起到重要作用。而中职院校作为职业人才培育的重要阵地,不断加强完善英语教育,提升教学水平,有助于强化英语人才的培养效果。其中词汇是学习英语的基础环节,中职院校应当从当前词汇教学模式出发进一步完善,发挥语境作用,提升教学成效。对此,首先分析当前中职英语词汇教学模式,而后阐述基于语境学视角下的中职英语词汇教学优势,最后构建出语境学
教学 教法 创新 |
以就业为导向的中职英语教学模式要点分析
[摘 要] 新经济发展背景下,中职学生的就业形势愈加严峻。中职学生就业压力的不断加大,给中职教育提出了较大的挑战,特别对中职英语教学提出了新的要求。在这样的情况下,中职英语教学模式更应该以就业为导向,从中职学生的就业需求角度出发,加强中职学生综合能力的培养,以便让中职学生毕业后可以更好地适应社会的发展,让中职学生的自我价值充分得到体现。但是中职英语教学中也有很多问题,以就业为
教学 教法 创新 |
高职学前教育专业钢琴弹唱教学中的“儿童化处理”
[摘 要] 钢琴弹唱是目前我国高职学前教育专业中的重要内容,也可以说是学前教育专业钢琴教学真正的核心。我国现存的儿童歌曲作品的数量与种类繁多、作品多样化,这些儿歌作品也正是为学前儿童量身打造的音乐艺术形式,成为学前音乐教育的骨干支柱。学前教育专业学生面对不同类型的儿歌作品时,需要拥有正确的理解与分析能力,可以自主进行正确的和声运用与编配,特别是编配的和声织体需符合“儿童化处理
教学 教法 创新 |
以学生为中心的中职数学教学策略简论
[摘 要] 以学生为中心是素质教育教学追求的目标,也是新时代教育教学的根本理念。尤其是在中职教育教学中,结合以学生为中心的教学策略开展教学,既有利于提升学生的学科成绩,也能为学生早日适应社会做好准备,使教学更具实用性和思想性,使教书育人这一目标落到实处。 [关 键 词] 中职数学;学生;课堂教学;问题;策略 [中图分类号] G712
教学 教法 创新 |
中职物理针对性教学策略研究
[摘 要] 在中职物理教学中,部分教师没有把针对性教学策略深入落实,导致学生对物理学习失去兴趣。结合教学实践,就中职物理中的针对性教学展开论述。 [关 键 词] 中职物理;针对性教学;学生;原则;策略 [中图分类号] G712 [文献标志码] A [文章编号] 2096-0603(2
教学 教法 创新 |
中职院校创新型标准化化学教学模式建设探讨
[摘 要] 伴随着素质化教育的不断发展,人们越来越关注中职院校教学的发展。化学作为中职院校部分专业的必学科目,对于如何在职业院校化学课程中提高学生的化学综合素质和创新能力,是现如今教学中面临的主要问题。要想实现中职院校化学课程的高效教学,必须要使用更新颖、学生接受程度更高的教学方法。结合中职院校的教学现状,针对如何构建中职院校标准化化学模式的建设进行探讨,以求提升甘南藏族自治
教学 教法 创新 |
基于信息素养的中职计算机应用基础课程教学研究
[摘 要] 从现代社会对人的信息素养提出更高要求的层面出发,分析了中职学生的信息素养水平及计算机应用基础课程教学现状,针对存在的问题提出了基于信息素养的中职计算机应用基础课程教学的建议。 [关 键 词] 信息素养;计算机应用基础;课程教学 [中图分类号] G712 [文献标志码] A
教学 教法 创新 |
学业水平考试背景下中职市场营销课程教学思考
[摘 要] 商贸专业的学业水平考试课程是市场营销,关系着学生的毕业与升学。作为市场营销课程的一名专业课教师,要让学生学好这门课程,掌握好课程的知识点以及运用知识点进行习题解答,是一项非常艰巨的任务。在教学过程中,对每个章节考核的知识点进行了归纳,对教学过程中遇到的各种问题进行了思考和总结。 [关 键 词] 市场营销;学业水平;教学思考 [中图分类号] G71
教学 教法 创新 |
线上线下混合教学在中职英语教学中的应用探究
[摘 要] 我国教育事业的不断发展,对中职教育工作提出了新的要求,需要院校积极做好教学改革,积极引入先进教学模式,如线上线下混合教学模式。通过应用创新教学形式,激发学生的学习兴趣,切实保证课堂教学质量。基于此,主要围绕线上线下混合教学在中职英语教学中的应用情况展开深入探究和分析。 [关 键 词] 线上线下;混合教学;中职英语;探究;应用 [中图分类号] G7
教学 教法 创新 |
具身视域下学前教育专业情境教学法的使用策略研究
[摘 要] 将具身认知应用于学前教育专业教学中有利于提高学生的学习成效,提升幼儿教师专业发展质量,促进幼儿教育发展。但是目前的情境教学在使用中存在被动窄化、浅层化、非全体具身化的情形,制约了学生的具身性学习及其对具身式情境教学法的掌握与运用,因而需要全面认识具身视域下的情境教学法,注重全局性的情境设计,关注全体化的具身转向,以此改进学前教育专业课堂教学中的情境教学法。 [关
教学 教法 创新 |
情境互动教学模式在幼儿心理学教育中的运用
[摘 要] 中职教学中,幼儿心理学是非常重要的组成部分。中职学生心理还没有完全成熟,学习积极性也不是很高,对于幼儿心理学中理论知识的学习不感兴趣。面对这种情况,教师必须转变教学观念,积极寻找有效的方法提升学生对幼儿心理学的兴趣。情境互动教学模式是一种集情境创设和师生互动于一体的教学模式,具有将知、情、意、行融成一体的特点。教师在课堂上可以通过创设形象逼真的情境,采用游戏和联系
教学 教法 创新 |
浅析体验性教学在中职会计教学中的运用
[摘 要] 会计专业作为中职院校重要的专业之一,教学过程中存在的问题较多,不利于学生实践技能的提升。在中职会计教学中应用体验性教学方法非常重要,具体可以从以学生为中心设计课程内容,以问题为导向开展教学工作,完善教学条件打造良好的体验性教学环境,采用实地教学模式提高学生的体验感,组织技能比赛营造良性竞争氛围等方面做起,以便于最大限度地提高学生的综合能力,并促使中职会计教学水平稳
教学 教法 创新 |
项目教学法在中职应用电子技术专业课教学中的尝试
[摘 要] 中职院校应注重引导学生进行实践能力的提升与完善,但传统的教学方式无法引导学生进行实践能力的培育。因此,中职院校教师试图进行项目教学法的运用,以期通过项目教学法来帮助电子技术专业学生提升实践能力。通过文献研究和行动研究等诸多方式,制定出可行性措施进行项目教学法的全面运用,以期在中职院校应用电子技术专业课程教学中达到更为良好的教学质量。 [关 键 词]
教学 教法 创新 |
基于理实一体化教学法的中职护理技术教学策略
[摘 要] 从理实一体化教学法的特征入手,结合中职护理技术的课堂教学环节,着重阐述基于理实一体化教学法的“五重五多”教学策略的理论基础和实施过程,强调师生互动和小组合作学习在实施教学策略时的作用,并指出“五重五多”教学策略的实施一定能够达到丰富课堂教学和实践教学环节,促进教学质量提升的效果。 [关 键 词] 理实一体化教学法;护理技术;教学策略;互动 [中图分
教学 教法 创新 |
电气控制技术教学中的项目教学实践
[摘 要] 项目管理教学法课程建设充分体现以引导广大学生主动学习为主、教师指导为辅的课程教学特点,在学生完成工程项目的过程中能够使其实现既在“学中做”,又在“做中学”,这样有利于学生获得更多的工程理论知识,并积累更多关于解决实际工程应用技术问题的实践经验。电气控制技术是目前我校的重要课程,同时是专业生的必修课,其中的教学内容与电气工程实际应用中的方法理论可以紧密结合,一定能更
教学 教法 创新 |
新形势下中职英语教育教学创新对策研究
[摘 要] 自我国进入新时代后,逐步与国际教育接轨,英语作为目前国际上的通用语言在职业教育中逐步受到重视。中职英语作为中职教育的必修课,在新形势下中职英语教学也面临着必然的变革,无论从提高中职学生个人文化素养,抑或者在今后的工作、日常生活中是否能灵活运用所学知识,中职英语教学主旋律都必须遵循“实用”这一原则。 [关 键 词] 新形势;中职;英语教育;创新 [中
教学 教法 创新 |
智慧教育理念下中职机械制图课程教学模式创新分析
[摘 要] 随着创新教育理念的更新及发展,现阶段的中职机械制图课程的教学中越来越重视基于智慧教育理念应用创新和多样性的教学手段,这样能更好地提高学生对于专业知识的学习兴趣和学习热情,促使学生不受时间和空间的限制运用现代化的信息技术教学手段展开机械制图课程的自主探究和学习,打造中职机械制图智慧课堂,全面锻炼学生的实践能力及综合素养,从整体上提高中职机械制图课程的教学质量。因此,
管理 育人 培德 |
工学结合过程中的班主任管理
[摘 要] 近些年来,伴随职业教育改革的逐渐深化,“工学结合”人才培养模式也得到社会各界的广泛关注与普遍应用。为了进一步贯彻落实国家关于技能人才培养的有关文件精神,在高二年级下学期,我校为学生提供“工学结合”的实习机会,使得学生可以深入到企业内部,这个过程中怎么管理学生是班主任面对的一个课题。 [关 键 词] 工学结合;班主任;管理 [中图分类号] G717
管理 育人 培德 |
中职学校安全管理工作存在的问题及对策探究
[摘 要] 中职学校教育教学工作可持续发展以及顺利实施的重要保证就是安全,安全是重中之重的工作。当前,中职学生具有其特殊性以及独特的思想意识,这也给中职学校的安全管理工作带了一定的难度。为此,通过对中职生安全现状及身心发展特点加以探析,根据存在问题提出具体的解决策略,切实为中职生的安全保驾护航,同时也对中职学校安全管理工作的开展提供一定的参考以及借鉴。 [关 键
管理 育人 培德 |
中职生心理健康教育策略探究
[摘 要] 近年来,我国经济发展越来越快,社会对于教育的重视程度越来越高,全国各个地区开始推行新课程改革与之相适应,各个阶段的教育都在进行改革和创新,同时学校也更加重视综合素质培养。在学生综合素质中,心理健康和心理素质属于重要内容,所以在中职阶段的教育中,做好中职生心理健康教育十分关键。通过心理健康教育,能够更好地优化学生的社会认知,提升学生的心理承受能力,让学生能够正确地认
管理 育人 培德 |
成功教育理念下中专思想政治教书育人教学方法探讨
[摘 要] 教书育人是思想政治教育的首要任务,中专的教育教学对中专生的价值塑造有着极为重要的作用,直接影响着学生的价值观、人生观以及社会观的构建方式。中专学校为学生开设的思想政治教育课程对学生综合素质的提升,对教书育人素材的挖掘,都没有凸显出来。因此,主要结合成功教育理念以及教书育人的目的,就现阶段中专思想政治教书育人的教学效率谈几点自己的看法。 [关 键 词]
管理 育人 培德 |
浅谈渗透工匠精神,培育时代匠人
[摘 要] 工匠精神是我国现代化社会建设的重要特色,关系着我国社会主义现代化的可持续发展,尤其是经济水平的飞速发展,社会对人才的需求量不断增加,比如技术技能型人才。学校要响应国家的号召,将工匠精神渗透于日常教学中,为国家发展培育时代匠人,使我国的社会经济高质量发展。以中职机电专业教学为例,浅谈渗透工匠精神培育时代匠人的教学内容与方案。 [关 键 词] 工匠精神;
管理 育人 培德 |
浅谈中职服装设计课程中学生创造性思维的培养
[摘 要] 中等职业学校是我国职业教育体系中的重要一环,承担着在义务教育基础上培养大量技能型人才和高素质劳动者的重要任务。中职学校除了专业技术教学外,还重视学生的文化课教学,毕业生除了在毕业后直接就业外,还可以通过参加普通高考和高校的自主招生考试、参加“3+专业技能课程证书”考试、参加成人高考和自学考试等渠道升往更高学府继续学习。提出了从教学实践、教学方式、审美与时尚、考核与
管理 育人 培德 |
中职烹饪一体化教学中双证人才培养模式研究
[摘 要] 随着现阶段经济发展和文化的不断进步,我国人均生活水平有了显著提高,人们在吃饱穿暖的物质基础上,开始追求吃得有特色、穿得有风格,这就成为中等职业学校发展烹饪专业极其有利的契机。现阶段我国中职学校在进行烹饪专业培训过程中,着力于构建双证人才培养的一体化教学模式,这不仅是为了更好地适应现阶段企业对人才的要求,更是为了体现我国中职学校的办学特色。在此背景下,从中职学校推行
管理 育人 培德 |
中职思想政治课教学中德育功能的实践
[摘 要] 德育是中职学生综合素质提升的保障,思想政治课是中职人才培养的重要课程,为探究思想政治课教学中德育的融入与德育功能的实现路径,运用课堂观察与调查访谈的方法,结合中职思想政治课教学实际,梳理思想政治课中的德育理念,总结思想政治课教学中德育功能缺失的主要表现,并分析其原因。结合问题与原因分析,提出思想政治课改革、提升德育观念、构建生活化课堂、提升思想政治课针对性、实施差
管理 育人 培德 |
“立德树人”视角下中职思政课教学的创新研究
[摘 要] 在中职院校中,思政课程的根本教学任务就是实现立德树人。中职院校的学生正处于青少年时期,该时期的学生思想尚未完全成熟,正是培养正确道德品格的关键时期。为此,中职院校的思政教师必须重视这一时期的教育培养,积极完善教学内容,创新教学方式,拔高自身的思想境界。就“立德树人”视角下中职思政课教学的创新作简要分析。 [关 键 词] 立德树人;中职教学;思政教学
管理 育人 培德 |
网络新媒体环境下关于中职学校德育的探究
[摘 要] 作为信息时代的产物,网络(新媒体)环境下德育是对传统德育模式的改革与转变,是德育现代化发展的必然趋势,因此提高网络环境下德育实效性在新媒体时代中显得尤为重要。基于此,展开对中职学校德育工作的研究,以互联网为纽带,探讨如何将网络资源、学生、家长、教师、学校等相联系,寻找有效网络德育途径,旨在促进中职学校的现代化德育。 [关 键 词] 德育;机遇;挑战;
实践 探索 改革 |
借云端 抓精准 谋成效
[摘 要] 随着教学数字化时代的到来,中职数学开始用线上教学、线上布置作业来代替传统的教学模式。选择合适的互联网平台,利用平台的技术工具布置数学作业,力求布置的作业精准;充分发挥小组合作学习优势,分层布置作业;用积分奖励的方式评价作业的完成情况,激发了学生的学习兴趣,学习成绩显著提高。 [关 键 词] 中职数学;在线教学;精准作业 [中图分类号] G712
实践 探索 改革 |
线上线下融合教学模式在企业财务会计实务课程教学中的探索与实践
[摘 要] 随着“互联网+教育”模式的技术发展,把线上教学融入线下课堂教学中,线上教学和线下课堂教学进行资源优势互补,这种新型的线上线下融合教学模式是目前职业教育重要的研究方向。搭建开源在线教学平台EduSoho系统,通过企业财务会计实务课程资源建设,构建线上线下相融合的教学模式,能够有效提升学生在课堂上的学习效率,同时提高教师的课堂教学质量。 [关 键 词]
实践 探索 改革 |
迎接“两个一百年”构建职教新格局之云南篇
[摘 要] 党的十三大制定了著名的“三步走”发展战略;中共十五大报告首次提出“两个一百年”奋斗目标;2017年,党的十九大在坚持“两个一百年”奋斗目标的基础上,把第二个奋斗目标划分为两个阶段并制定了详尽的时间表和路线图。为圆满实现中国梦和中华民族复兴的这一伟大历史使命,云南以其特殊的地理区位优势,由原来的西南边陲成为改革开放的前沿。职业教育作为国民经济发展的“定海神针”,在2
实践 探索 改革 |
浅谈中职语文教学中的职业教育
[摘 要] 语文教育是中职教育的重要组成部分,中职语文是职业教育的思想助推器,充分利用语文教学这个载体,可以助力学生有效树立职业信念、提高职业知识能力、养成良好的职业习惯,从整体上提升学生的职业素养。中职语文不是独立的基础学科,它应该服务于专业学习,这样才能更好地实现职校最终的人才培养目标。 [关 键 词] 中职语文;职业素养;基础教学职业化 [中图分类号]
实践 探索 改革 |
翻转课堂在中职财会教学中的应用探究
[摘 要] 社会经济的快速发展,促进了教育教学的发展,信息化教学已成为一种趋势。财会教学是中职院校中一门较受欢迎的专业,而财会专业知识的难度较高,实践性较强,基础薄弱的中职生在其财会知识的学习中很容易出现困难,影响其学习效果。为此,教师可以将信息技术运用到财会教学之中,构建中职财会教学的翻转课堂,培养中职生的学习能力。对翻转课堂在中职财会教学中具体的应用方法展开探讨,以供参考
实践 探索 改革 |
提质培优背景下中职电子商务专业群建设探究
[摘 要] 随着我国经济的高速发展,技术人才出现了供不应求的局面。为了解决这一问题,我国多部门联合督促职业院校进行教育改革,并提出了提质培优的教育理念。电子商务职业教育自20世纪出现以来一直受到社会各界的关注,目前我国中职电子商务教育存在生源质量不高、师资力量不足、社会认可度低等情况,针对这种情况,各职业院校纷纷进行优化改革,就目前中职教育存在的各种问题提出了多项改革举措并积
实践 探索 改革 |
信息化技术在机电专业教学中的应用探究
[摘 要] 随着信息化技术的快速发展和我国教育事业改革的不断推进,将信息化技术应用到课程教学当中,助力课程教学改革成为一项新的教学趋势。而在机电专业课程中,信息化技术的加持使得教师在教育教学过程中可以使用灵活多变的手段,引起学生对机电专业相关知识的高度关注和充分重视,充分发挥学生学习的主观能动性,提高学生的学习效率,最大化地提高课程教学质量。相比其他课程,机电专业课程涉及范围
实践 探索 改革 |
中职学校中医学基础有效性教学策略的探索与思考
[摘 要] 教师应以中职学生认知实际为基础,并结合中医学基础课程的内容特性,切实加强有效性、针对性、高质量、深层次教学策略的探究,并借助对诸多先进思想与理念的吸纳,以及成熟教学经验与方法,将其科学、合理、高效迁移至学生认知领域。通过对教法的变革,指引学法的优化,为学生认知能力提升、专业技能发展、综合素养塑造奠基铺路。 [关 键 词] 中职学校;中医学基础;有效性
实践 探索 改革 |
基于OBE理念的高校学前教育改革研究综述
[摘 要] 以“学生为中心、产出为导向、持续改进”为核心理念的OBE模式是一种国际教育改革的先进教育范式和主流理念。虽然OBE理念在工程教育中被广泛应用,在文科教育中还少有涉猎,但是,近年来,通过国内学者的逐步研究发现,OBE理念在学前教育专业改革发展中得以应用。目前,国内学前教育领域相关文献基于OBE理念主要从人才培养、课程与教学改革两个方面进行不同程度的研究。 [关
实践 探索 改革 |
中职计算机专业图形图像处理教学现状与改革建议
[摘 要] 在中职计算机专业中,主要包括平面设计、网页制作和动画制作等课程,这些课程在中职计算机专业课程体系中占据着非常重要的地位,而且随着时代的进步与发展,相关知识内容不断更新,技术不断更迭,所以在教学过程中要紧随时代发展趋势进行教学创新。主要对中职计算机专业图形图像处理课程教学现状及创新改革办法进行探讨。 [关 键 词] 中职计算机;图形图像处理;现状;改革