期刊详情
查看往期
期刊目录
2021年09期
刊首语 |
对标借鉴全球一流自贸港经验推动海南自贸港实现高质量发展
党的十九大以来,习近平总书记高度重视海南自由贸易港建设。中国香港、新加坡、阿联酋迪拜作为全球自贸港发展的典范,在贸易投资自由化、外汇管理、税收制度和人才流动等方面积累了丰富经验。“他山之石可以攻玉”,对标借鉴全球一流自贸港建设发展经验,对于推进海南自贸港建设具有现实指导意义。 借鉴之一:高效管理体系是全球一流自贸港的组织保障。中国香港实行积极的不干预政策,将政府管理的内容限定在尽可能少的范围内,
特别关注 |
跨周期调节下的宏观经济
编者按:2021年年初以来,得益于对疫情的有效控制,全球经济逐步呈现复苏趋势,经济增长逐渐回暖,但分化比较明显。然而,全球新冠肺炎疫情的反复无常、世界地缘政治复杂多变、通胀上下波动频繁等因素为全球经济复苏进程蒙上了一层阴影。中国经济上半年增长喜人,但也面临不稳定和不平衡的问题。 面对复杂的国内外形势,2021年7月底召开的中共中央政治局会议提出,做好宏观政策跨周期调节、统筹做好今明两年宏观政策衔接
特别关注 |
当前国际大环境下的我国宏观经济政策
2021年年初以来,全球经济整体走向复苏,但在新冠肺炎疫情持续演变、通胀预期忽上忽下、有效需求频繁波动、债务风险有所加剧、地缘政治形势复杂等冲击下,全球经济复苏中的不平衡因素明显增多,实际经济走势以及市场预期中的分歧加大,宏观政策调控的过程中面临更多掣肘。我国经济持续复苏向好,但经济恢复仍然不稳固、不均衡,复苏动力有所减弱,稳增长压力逐渐加大。下一阶段,不均衡的复苏仍将是内外部经济走势的主要特征,
特别关注 |
2021年下半年货币政策展望
自发生新冠肺炎疫情以来,得益于对疫情的有效控制和逆周期调控政策的有效对冲,我国经济快速反弹,并在2021年上半年持续改善。在此背景下,中国人民银行的货币政策逐步退出“逆周期”调控,并着力于“跨周期”调节,从2020年上半年的“松货币、宽信用”,到2020年下半年的“紧货币、宽信用”,再到2021年上半年的“紧货币、紧信用”,中国人民银行为我国经济的稳健复苏和高质量发展营造了适宜的货币金融环境,同时
特别关注 |
结构失衡背景下的经济形势与货币政策
2021年以来经济形势回顾 经济增长恢复良好,结构性失衡普遍存在 2021年年初以来,我国整体的经济增速已经得到较好的恢复,表现为二季度GDP两年平均当季同比增速已接近疫情前水平。然而结构性的失衡仍然普遍存在,第三产业的恢复情况明显弱于第一、第二产业,消费增速持续低迷,投资和出口对经济的拉动作用也在快速减弱。 从生产法角度看,上半年我国GDP增速已接近疫情前水平,第一、第二产业发展良好,第三
专稿 |
不良资产处置中的廉政风险及防范
党的十八大以来,党中央对金融领域反腐败问题十分重视,将金融风险背后的腐败问题列为反腐重点领域之一。习近平总书记在中纪委十九届五中全会中明确指出,要深化金融领域反腐败工作,做好金融反腐和处置风险统筹衔接,强化金融领域监管和内部治理。从银行业金融机构的实践来看,以往对金融反腐问题重点聚焦在贷款发放环节,近几年,随着不良贷款处置规模的扩大,贷款风险处置环节的腐败问题越来越引起重视。 当前商业银行不良资
封面人物 |
情系普惠金融 促进共同富裕
伴随着中国改革开放40多年的光辉历程,普惠金融也于20世纪90年代逐步发展起来,特别是2015年以来,我国普惠金融事业取得了明显的阶段性成就,中国普惠金融研究院也于当年9月正式发布了《中国普惠金融研究发展报告》。透过这几年报告的主题,我们不仅看到普惠金融的理论研究逐步深入,同时也切身体会到这场惠及中小微弱企业和普通百姓的社会实践的伟大意义。 本刊专访中国普惠金融研究院院长、《中国普惠金融发展报告
专题 |
2020年中国省会及副省级城市金融竞争力评价报告
鉴于城市金融竞争力对城市体系的特殊影响,本专题报告选择中国省会及副省级城市作为样本,研究其金融竞争力对于推动城市高质量发展的实践指导作用。本报告研究对象包括26个省会城市、4个直辖市和5个计划单列市(限于数据可得性原因,样本城市不包括港澳台地区城市和西藏自治区城市)共35个样本城市。35个样本城市的共同特点:具有较高的国内外知名度,经济社会发展水平较高,集聚了丰富的金融要素资源,金融服务实体经济的
行长视点 |
脱欧对英国金融业的影响及深化中英关系的建议
2016年6月23日,英国举行全民脱欧公投,以51.9%对48.1%的投票结果决定退出欧盟。英国疑欧情绪有深厚的历史根源,同时英国在欧盟中享有“特殊地位”,如英国不使用欧元。英国脱欧是一系列历史和现实复杂因素共同推动的结果。其中,既有民族主义和主权独立等政治因素,也有移民压力、对欧洲财政贡献和欧债危机等经济因素。自英国脱欧公投以来,英国与欧盟之间的脱欧协议谈判一波三折,更替了三位首相,谈判期限被延
行长视点 |
对授信集中度管理的思考和建议
授信集中度管理是银行信用风险管理的重要组成部分,对大额风险敞口的有效管控是银行应对危机的有力保障。纵观亚洲金融危机、美国次贷危机等历次金融危机,授信过度集中加剧了危机事件对商业银行的冲击,造成大量金融机构的破产倒闭。本文研究了上市银行授信集中度的整体情况,对授信集中度管理的目的和意义、维度和方法展开探讨,并试图对银行的授信集中度管理工作提出一些建议。 上市银行授信集中度情况 本文选取了43家上
商业银行 |
新格局下商业银行存款业务发展策略
存款在我国商业银行负债中平均占比约为60%,是银行盈利和风险防范的重要保障。稳定的低成本存款可以支撑银行贷款、金融投资等生息资产增长,实现更多利润。同时,也有助于银行防范流动性风险,并降低追逐高风险资产的动力,保持稳健经营。但是,近期,在激烈的市场竞争下,银行存款付息成本保持刚性,未与贷款利率同步下行,净息差收窄,利润增速放缓。当前,存款监管政策密集出台,居民财富多元化配置和银行数字化转型加速,快
商业银行 |
理财业务如何助力股份制商业银行跨越式发展
当前,无论是股份制商业银行整体,还是股份制商业银行理财业务,均处于重要的战略机遇期,都面临着追赶的压力和跨越的机遇。2020年末,代表性股份制商业银行之间的竞争日趋激烈,资产规模差距不断缩小。其中,招商银行、浦发银行、兴业银行、中信银行、民生银行等股份制商业银行资产规模面临着激烈的相互追赶压力,未来资产规模年度排名上下更替的可能性极大。光大银行、平安银行、华夏银行等股份制商业银行资产规模面临着较大
商业银行 |
我国全球系统重要性银行TLAC达标挑战和建议
总损失吸收能力(以下简称“TLAC”)是金融危机后国际社会为解决全球系统重要性银行(以下简称“G-SIBs”)宏观负外部性专门制定的监管政策工具。作为新兴市场全球系统重要性银行,我国工农中建四行将从2025年初分阶段满足TLAC监管要求。测算表明,现行运营模式下,四大行将面临较大合格TLAC工具缺口。要在如期达标的同时继续发挥好四大行服务我国实体经济发展的“头雁”作用,宜充分借鉴发达国家达标经验,
商业银行 |
如何规范二手房贷款业务市场
当前的二手房贷款市场,房地产中介机构(以下简称“中介”)签约中心已经成为银行营销二手房贷款客户的主渠道,约90%以上的银行二手房贷款业务来源于中介。利用上游渠道优势,中介逐渐占据市场支配地位,主导房屋交易方选择银行,倒逼银行“限时批贷、限时放款”,一定程度上扭曲了二手房贷款市场应有的秩序。 中介缘何成为二手房贷主渠道 房屋交易经中介撮合成交之后,中介一般会在门店安排三方合同网签备案,并协助房屋
商业银行 |
完善中小银行资本补充机制
中小银行的资本补充问题事关银行安全和金融稳定,近年来受到了广泛关注,引起了从高层到监管以及地方政府的高度重视。自2019年以来,国务院金融稳定发展委员会和国务院常务会议多次会议讨论这一话题,鼓励永续债发行、连续放宽保险资金投资银行资本补充工具的条件、修改优先股发行条件、允许省级政府发行地方专项债等一系列资本工具创新的政策举措得以出台。同时,省级银行重组或注资行动的实施有利于中小银行资本补充及化解金
商业银行 |
泸州银行:如何做实普惠金融
小微企业是国民经济的毛细血管,一举一动都关系着国计民生。作为西南地区的一家城商行,泸州银行始终坚持以“服务中小、关注民生”为经营宗旨,以服务实体经济为出发点和落脚点,积极创新小微金融服务机制、产品和路径,不断探索差异化发展道路。 坚持科技赋能,倾力打造专营机构 为提升小微企业融资服务质效,切实解决小微企业“短、小、频、急”的融资需求,2018年6月,泸州银行成立小微贷款专营机构——“惠融通”小
商业银行 |
商业银行绿色信贷创新发展与因应策略
近年来,我国绿色信贷发展良好,绿色信贷规模逐年提升,绿色金融成效开始显现。截至2021年一季度末,国内21家主要银行绿色信贷余额达12.5万亿元,可再生能源、绿色交通、绿色建筑、节能环保等成为绿色信贷投放的主要领域。 但是,目前我国商业银行绿色信贷产品较为匮乏,创新性不够,未能充分满足市场的绿色需求。同时,绿色信贷投放周期较短,资产质量、投放效果均有待观察。如何进一步践行绿色发展理念,推动商业银
商业银行 |
浅析非法金融放贷的内涵与防控
近年来,以获取非法高额回报为目的的非法金融活动越来越猖獗。这些非法金融活动往往嫁接互联网,游离于金融监管之外,打着普惠金融的幌子,将魔爪伸向涉世未深的未成年人、在校大学生和农民工,伴以畸高的贷款利率,如“利滚利”“砍头息”等,给借款人带来巨大的偿债压力,引发了不少社会悲剧和不良现象。同时,有组织的非法金融放贷活动,往往是黑恶势力的重要经济来源之一,其催债行为不可避免地伴随着恶劣性与暴力性,容易发生
商业银行 |
我国中小银行绿色金融业务发展现状与展望
2015年我国实施供给侧结构性改革以来,中小银行积极优化结构,提升管理水平,取得了较好的发展。近年来,国家出台了一系列支持绿色金融发展的文件,为中小银行未来发展提供了新的机遇。扎根于地方的中小银行是服务当地经济的主力军,发展绿色金融是我国中小银行转型升级的重要途径,能够充分发挥中小银行的地域优势,引导信贷资金流向绿色金融领域,支持地方绿色生态布局,推动我国经济高质量发展。 我国中小银行绿色金融业
全球视线 |
对全球房价和流动性的分析与启示
近年来,尤其是新冠肺炎疫情暴发以来,全球房价上涨成为一个普遍现象,这或是宽松政策导致的,或是私人部门主动加杠杆进行货币创造所致。房价短期过快上涨和长期泡沫性上涨对经济增长、财富收入分配和金融稳定具有负面影响,值得我们警惕。我国应着力于平衡住房供需,减少供需矛盾对流动性的刺激作用,从而推动金融、房地产同实体经济的均衡发展。 全球房价上涨是一个普遍现象 我们选取了全球66个经济体,按2019年名义
全球视线 |
全球大银行的估值影响因素和提升路径
本文以英国《银行家》杂志2020年全球千家大银行前30名(以一级资本排名)中的24家为样本(包括摩根大通、美国银行、富国银行、花旗集团、招商银行、邮储银行、建设银行、兴业银行、工商银行、浦发银行、农业银行、中信银行、中国银行、民生银行、交通银行、汇丰集团、巴克莱银行、法国巴黎银行、法国农业信贷银行、桑坦德银行、三菱日联金融集团、三井住友金融集团、日本瑞穗金融集团、裕信银行),使用2011~2020
全球视线 |
短期与长期声誉风险的不同应对
在声誉风险管理中,短期与长期声誉风险的划分是非常必要的。声誉事件的持续时间不同,所产生的声誉风险有着短期与长期的区别,应对思路与措施也存在差异。对于短期声誉风险,强有力的应对措施可以收到较好的效果,大多可以在短期内得到控制;对于长期声誉风险,则可能持续数年甚至十余年,需要强调应对措施的一致性与可持续性。在大型金融机构的声誉风险管理实践之中,可以很自然地看到短期与长期声誉风险在应对上的差异。但是,声
金融市场 |
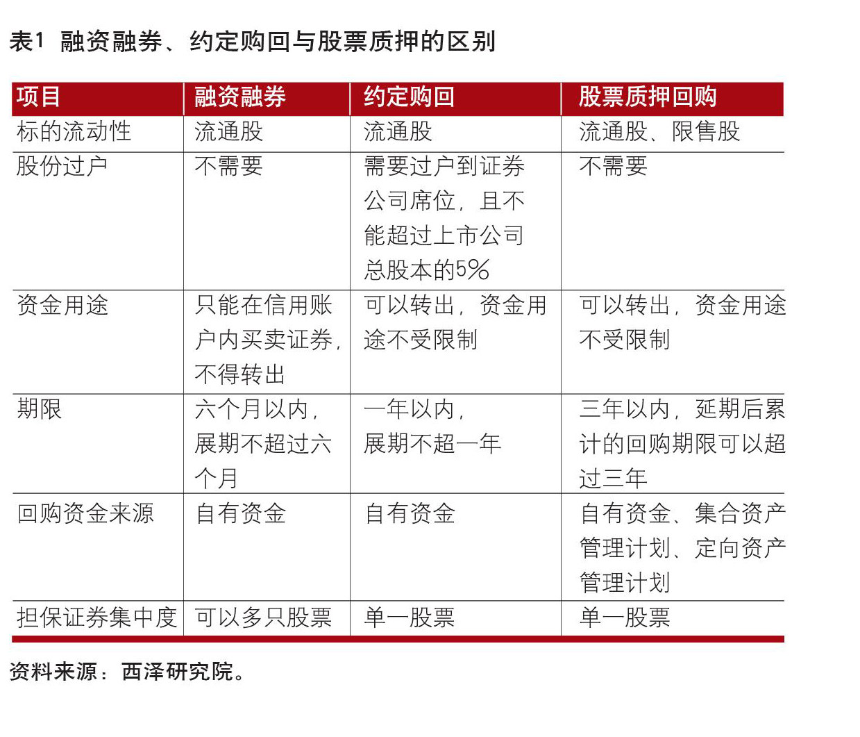
股权质押融资风险的“灰犀牛”
如何理解股权质押 股权质押(Pledge of Stock Rights),又称“股权质权”,是指出质人以其所拥有的公司股权作为质押标的物而设立的质押。股票质押回购已成为证券公司的重要盈利来源之一,并形成了与融资融券和约定购回业务的优势互补。但同为类贷款业务,股票质押回购业务与融资融券、约定购回业务之间存在一些区别(见表1)。在展期和回购资金来源等方面,股票质押回购的准入条件明显较其他两者更为宽
金融市场 |
当前结构化金融产品发展及影响
2021年年初以来,A股市场出现了大幅回调,导致股票型基金净值出现回撤,同时信托等固收产品逐渐打破刚兑,且收益率持续走低。在这样的宏观背景下,居民理财的风向发生变化,拥有高票息、大概率保本等特点的雪球结构产品迅速成为一个热点,市场发行量猛增,截至2021年7月底,全市场存量产品已达到5000亿元左右。雪球产品是一类结构化金融产品,由于其非线性的奇异期权属性,其大量发行将对金融市场造成前所未有的影响
道口观察 |
资本市场跨境互联模式比较
在我国资本市场未完全开放的情况下,各种互联通道各自为境内市场连接了不同的境外市场,不同程度地扩大了境内投资者的投资范围,同时也为境外投资机构提供了参与中国境内资本市场的渠道。各种资本市场互联通道在机制设计上可分为两种完全不同的模式,即订单路由与产品路由。其中,我国的陆港通(包括沪港通与深港通)采用的是订单路由模式,而沪伦通则采用的是产品路由模式。除非特别注释,本文中我国资本市场指中国内地(不含港澳
资产管理 |
银行理财“双池”新模式的潜在风险及对策
为规范金融机构资产管理业务,统一同类资产管理产品监管标准,有效防控金融风险,引导社会资金流向实体经济,更好地支持经济结构调整和转型升级,2018年4月27日,央行、银保监会、证监会、外管局联合印发《关于规范金融机构资产管理业务的指导意见》(以下简称“资管新规”),主要内容涉及资金池管理、净值化转型、严控嵌套和通道、加强信息披露等多个方面,资管业务开始逐渐走向规范化。资管新规实施的三年多以来,银行理
资产管理 |
银行理财业务发展趋势分析
2020年,银行业机构在积极助力全社会抗击新冠肺炎疫情的同时,充分利用资管新规过渡期延后及疫情背景下居民资产避险需求上升等机遇,围绕产品净值化转型目标,不断调整战略和业务结构,加快设立理财子公司,持续强化投研、渠道销售等能力建设。随着国内经济逐步回归常态,预计理财业务将在“量”和“质”两方面持续提升。 银行理财持续深化转型 资管新规重塑市场格局 2020年,监管机构有序推动资管新规实施和理财
金融科技 |
金融科技管理人才项目制培养模式探索与实践
科技赋能金融发展,而朝气蓬勃的青年又恰恰是科技创新中的生力军。如何使新入职青年员工快速成长为独当一面的金融科技管理人才,建设银行做出了有益的探索。金融科技部对新入职员工组织了为期半年的项目制培养,以项目制培养为抓手,通过让新员工独立承担任务开展“干中学”,再辅以有序的全程跟踪指导,使新入职员工承担的一个个小项目落地,“干中学”催生金融科技管理人才雨润花开,收到了良好效果。 项目制培养的着力点
金融科技 |
金融科技赋能供应链金融功能提升路径
供应链金融作为产融结合的重要模式,在解决中小微企业融资问题和金融脱实向虚等方面发挥了重要作用。近期,国家层面出台多项政策推动供应链金融发展,比如,2020年3月中国银保监会发布《关于加强产业链协同复工复产金融服务的通知》;2020年9月中国人民银行、银保监会等八部委出台《关于规范发展供应链金融支持供应链产业链稳定循环和优化升级的意见》;2021年政府工作报告首次提及“创新供应链金融服务模式”。这一
金融科技 |
量子信息时代银行业的机遇、挑战与变革
导语:量子作为最小的不可分割的微观粒子,具有波粒二象性、纠缠性、叠加性、不可克隆等诸多神奇物理特性,赋予了量子信息技术超强功能,并催生新一轮信息技术革命。本文聚焦量子数学与计算、量子加密通信、量子移动定位和量子记忆存储四大应用场景,从量子特性与技术原理入手,深入分析量子信息的各项技术优势与创新突破,以及给银行业信息存储、通信传输、大数据处理乃至数字化转型带来的机遇与挑战,并提出系统化应对策略。
金融史话 |
红色“金融长城”的基石
连绵的八达岭,雄伟的长城随着峻岭蜿蜒起伏,酷似巨龙在山脊上舞动。忽然,我脑海灵动,觉得这伟岸、沸腾的高山,犹如党的宽广的胸膛和坚实的脊梁,而长城好似红色金融的丝带,在母亲的托举下迎风飘荡。中国金融与党的伟业相伴相生、血脉相连。中国金融的基因密码,始终与红色政权同色同行,诞生在革命的烽火硝烟中,成长在革命建设中,发展在改革开放中,壮大在新时代的伟大复兴中。宏伟壮丽的长城,其实都是由一块块普普通通的砖
地方工作 |
江苏银行业“十三五”时期发展变化及其特点
“十三五”期间,江苏银行业主要指标均位居全国前三,在全国金融地位不断提升。回顾这一时期,江苏银行业发展变化的主要特点:回归主业本源成效显著,服务实体经济能力持续增强;风险防控有力有效,风险基本见底,资产质量指标逐年改善,风控长效机制初步建立;高质量发展态势正在形成,但在发展中也出现分化,强者愈强。 “十三五”时期江苏银行业发展总体情况 资产保持稳健增长,组织体系日渐完善。截至2020年末,江苏
地方工作 |
新疆塔城重点开发开放试验区建设思考
2020年12月,国务院批准设立新疆塔城重点开发开放试验区。该试验区位于新疆西北部,与哈萨克斯坦接壤,是我国对中亚合作、向西开发的重要窗口。 塔城重点开发开放试验区包括塔城地区三市四县城区及部分重点乡镇、建设兵团第九师部分团场,面积为15951.43平方公里,人口64.7万,边境线长462.6公里,拥有巴克图国家级口岸。党的十八大以来,试验区经济社会发展取得积极进展,口岸基础设施不断完善,农副产
地方工作 |
多方调控下房地产市场风险暴露隐患
上半年,中央继续坚守“房住不炒”的定力,保持着房地产政策的连续性和稳定性。土地出让“两集中”政策的推出,加上“三道红线”的降杠杆要求,对房地产企业融资进一步限制;房地产集中度政策随后跟进,从银行资金供给端加快了房地产去金融化的脚步。重拳之下,房地产市场得到了有效调控,但也暴露出了不少风险点。调查显示,岳阳市房地产市场呈现出“市场软、融资难、压力大”的特点。对购房者、房企、银行业、政府等相关市场主体
金融法苑 |
民法典中不动产抵押新规则及商业银行之应对
不动产抵押是商业银行开展贷款业务过程中广泛采用的一种担保增信措施,对于确保金融债权实现,发挥了重要作用。《中华人民共和国民法典》(以下简称《民法典》)在沿袭《中华人民共和国物权法》(以下简称《物权法》)的基础上对不动产抵押规定作了一些修改。与《民法典》同步实施的《最高人民法院关于适用〈中华人民共和国民法典〉有关担保制度的解释》(法释〔2020〕28号,以下简称《担保制度解释》)则就不动产抵押制度专