期刊详情
查看往期
期刊目录
2021年09期
理论前沿 |
婴幼儿入园适应整合研究
【摘要】人类分子遗传学和人类进化生物学为研究婴幼儿入园适应提供了新思路。研究者开展应激-适应的人类发展分子生物学整合性研究,以皮质醇作为应激状态生物标记物,研究其分泌模式、动态变化特征、个体差异性及其影响因素,为整合研究婴幼儿入园发展性适应提供了证据。 【关键词】发展性适应;婴幼儿入园;生物标记物;跨学科;人类发展分子生物学 【中图分类号】G610 【文献标识码】A 【文章编号】1004-
儿童发展 |
重复阅读对不同阅读水平幼儿眼动轨迹的影响
【摘要】本研究以61名4-5岁幼儿为研究对象,采用眼动实验法分别记录高、低阅读水平幼儿重复阅读图画书5次的眼动轨迹,结果发现,在每次阅读中,幼儿始终呈现多注视图画、少注视文字,多注视主角形象、少注视背景画面的眼动特征;首次阅读时幼儿多注视关键区、少注视细节区,后期转为多注视细节区、少注视关键区。随着阅读次数的增加,幼儿对图画区、文字区的注视时间显著增多;对细节区、关键区的注视时间也显著增多;对主角
儿童发展 |
面孔情绪与面孔年龄对5-6岁幼儿无意视盲的影响
【摘要】幼儿对不同情绪面孔与年龄面孔的注意偏向是个体社会性认知发展的一种重要表现。本研究采用经典的无意视盲范式,通过2(情绪效价:开心,愤怒)×2(面孔年龄:成人面孔,幼儿面孔)两因素被试间实验设计,考察108名5-6岁幼儿对不同情绪面孔和年龄面孔的注意偏向。结果表明,在无意注意条件下,幼儿对开心面孔的觉察率更高,存在一定的快乐优势效应,但未对同龄面孔产生更多注意偏向,未出现面孔同龄效应。 【关
课程与教学 |
幼儿园教师科学领域教学知识现状及其与课程质量的关系研究
【摘要】本研究采用基于视频的问卷调查法以及观察法和测量法,对H市71名幼儿园教师的科学领域教学知识现状及其与课程质量的关系进行调查和分析。结果表明:幼儿园教师科学领域教学知识得分处于中等水平,在关于教学内容的知识、关于教育对象的知识以及关于教学方法的知识3个维度上的得分存在明显差异;园所等级和职称对幼儿园教师科学领域教学知识水平存在显著性影响;教师科学领域教学知识水平与集体教学活动质量、区域活动质
管理论谭 |
新时代我国婴幼儿照护服务系统及其启示
【摘要】大力发展婴幼儿照护服务对推动新生育政策、实现“幼有所育”目标、落实“十四五”规划具有十分重要的意义。分析“幼有所育”背景下各地发展婴幼儿照护服务的政策,可以发现:当前我国婴幼儿照护服务系统表现为,基于“主体多元、普惠优先”的宏观价值理念,通过“组织管理、政策支持、制度规范、人才建设”的中观保障措施,着力促进“家庭照护”和“社会托育”微观供给模式的发展。为推动新时代婴幼儿照护服务的发展,需加
教师发展 |
不同社会群体视域下的幼儿园教师形象分析
【摘要】本研究通过问卷调查法,面向全国发放《幼儿教师形象调查问卷》3843份,结果发现,不同社会群体在对幼儿园教师形象及其不同维度的评价上存在差异;社会群体对幼儿园教师形象评价得分与接触幼儿园教师的情况呈高度负相关;幼儿园教师形象受评价者学历、收入、择业意愿以及对幼教工作的了解程度等多种因素综合影响。研究表明,不同社会群体对幼儿园教师形象的认知是不同的,应利用不同社会群体的认知差异进行舆论引导工作
教师发展 |
幼儿园保育员主观幸福感的现状调查
【摘要】本研究选取沈阳市3所幼儿园进行保育员主观幸福感现状调查研究,结果表明:幼儿园保育员主观幸福感总体处于中等偏上水平,不同年龄、月收入、文化程度、婚姻状况的幼儿园保育员的主观幸福感存在显著差异。建议从社会、幼儿园、保育员自身等方面采取措施来提高幼儿园保育员的主观幸福感。 【关键词】幼儿园保育员;主观幸福感;现状调查 【中图分类号】G615 【文献标识码】A 【文章编号】1004-460
教师发展 |
学前教育专业学生职业决策影响因素探究
【摘要】职业决策对大学生顺利就业及未来职业发展具有根本性和长远性的影响。本研究以上海市高校学前教育专业学生为研究对象,探究影响大学生职业决策的相关因素。研究发现,学前教育专业学生的专业学习、就业准备、生涯规划等是产生择业意向差异的重要影响因素,且不同高校的学生在择业意向上存在显著差异。针对研究结果,研究者建议:深化教学改革,重视实践对学生职业认同的关键作用;建立生涯教育体系,培养学生正确的就业观;
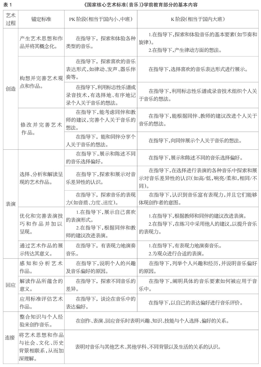
国外教育 |
美国《国家核心艺术标准(音乐)》学前教育部分评介
【摘要】美国《国家核心艺术标准(音乐)》以艺术创作的基本过程为组织结构,具有如下特征:教育内容的安排层层递进,细致具体;强调独立自主在艺术素养培养中的重要性;在艺术学习上强调艺术的创作过程。这启示我们应当注重培养幼儿的艺术素养,强调以体验、探索与表达为主的学习方式;从艺术发生的视角设计艺术活动,强调连续的艺术学习过程;重视培养幼儿的合作能力;尊重幼儿对音乐内涵理解的多样化。 【关键词】美国;《国
国外教育 |
美国幼儿园教师艺术素养职前培养体系及其启示
【摘要】美国幼儿园教师艺术素养职前培养体系由基础教育阶段的艺术教育和学前教师教育阶段的艺术教育组成,其培养目标是提高学生的艺术素养。借鉴美国幼儿园教师艺术素养职前培养的经验,培养目标应当侧重提升教师的整体艺术素养;培养内容应当具有丰富性、时代性与系统性;培养方式应当确保适切性和多样性。 【关键词】美国;职前培养;幼儿园教师;艺术素养;启示 【中图分类号】G619 【文献标识码】A 【文章编
其他 |
第十五届全国高校学前(幼儿)教育专业优秀毕业论文评选结果公告
由浙江教育报刊总社幼儿教育编辑部主办的第十五届全国高校学前(幼儿)教育专业优秀毕业论文评选活动自2021年4月征稿以来,截至2021年6月10日,共收到全国20余个省(市、自治区)70余所院校选送的1100余篇参评论文。 为客观公正地开展评选活动,本届评选活动特邀华东师范大学、南京师范大学、华南师范大学、四川师范大学、浙江师范大学杭州幼儿师范学院、杭州师范大学、河南大学、贵阳幼儿师范高等专科学校