期刊详情
查看往期
期刊目录
2021年31期
专稿 |
系列举措上下贯通 国企改革再掀高潮
2021年是“十四五”开局之年,也是国企改革三年行动的攻坚之年、关键之年。从紧盯“双碳”目标加快绿色低碳转型升级,到全力以赴打造原创技术策源地,从改革难点逐项破局,到重组整合动作频频……一系列举措上下贯通、纵深推进,掀起国企改革新高潮,发展质量和效益全面提升,为高质量完成全年目标任务、实现“十四五”良好开局奠定了基础,也为中国经济注入活力与动力 绿色低碳转型提速加力 在中国能源“金三角”腹地,
专稿 |
农业农村部,国家乡村振兴局部署推荐脱贫地区产业发展工作
9月18日,农业农村部、国家乡村振兴局召开全国脱贫地区产业发展工作推进视频会,深入学习贯彻习近平总书记重要讲话和指示精神,落实党中央、国务院有关决策部署,交流脱贫地区产业发展工作情况,进步部署安排相关工作。中央农办副主任,农业农村部党组副书记、副部长刘焕鑫出席会议并讲话。国家乡村振兴局党组成员、副局长夏更生就相关工作提出要求。 会议指出,推进脱贫地区产业发展,守住不发生规模性返贫底线,这是农业农
城乡建设 |
推进数字乡村建设研究
摘要:数字乡村建设对实现乡村经济发展、乡村社会治理、乡村政府服务、乡村文化发展意义重大。未来几年,数字乡村建设是农业农村数字化转型发展的窗口期。乡村发展的主题就是如何通过数字赋能来实现农业高质量发展、乡村全面振兴、消除城乡“数字鸿沟”,摆脱农村“失联”困境。到2035年基本实现社会主义现代化远景目标、“十四五”时期经济社会高质量发展,必须统筹好数字经济与乡村振兴,持续推进乡村数字化建设,为实现农业
城乡建设 |
西部民族地区农村集体经济 发展差距及形成原因调查
摘要:当前,我国农村集体经济发展区域差异比较明显。西部民族地区与东中部地区的发展差距体现为:集体经济组织少、账面资产少、集体收入少、发展模式和样本村庄少。产生“四少”差距既有历史和现实原因,也有主观意识不到位和发展基础薄弱客观原因。现阶段,西部民族地区各级政府要提高认识、理顺体制机制,加快新型农村集体经济组织建立工作,抓好产业发展和制度改革工作,稳定增加集体性收入,设计和执行合理的集体收益分配方案
城乡建设 |
河南省城乡融合发展的影响因素研究
摘要:基于城乡融合发展内涵,从多维角度建立城乡融合发展影响因素评价体系,运用灰色关联法对河南省城乡融合发展影响因素进行实证研究。研究结果表明:二元经济结构与河南省城乡融合发展的关联度最高;生态和文化类指标对城乡融合发展的影响也较为显著;河南省城乡融合发展滞后于经济与交通通信建设发展。河南省要积极推进农业现代化、产业化,充分发挥政府职能导向作用,全方位统筹城乡发展。 关键词:城乡融合发展;影响因素
城乡建设 |
云南省回流农民工就地城镇化的SWOT分析
摘要:随着我国社会经济及农业经济的发展,引导农村人口进行就地城镇化成为我国新型城镇化建设的一个重要环节。近年来,云南省的城镇化进程取得发展,但农村人口基数大,适龄劳动力就业困难的状况没有得到较好改善,随着东部地区产业结构的不断升级,又出现了大规模的农民工回流。文章借助SWOT分析工具对云南省回流农民工就地城镇化进行了分析,并提出相应的推进建议。 关键词:云南省;回流农民工;就地城镇化 一、引言
城乡建设 |
试论经济特区文化与社会建设融合
摘要:20世纪70年代末,由邓小平同志为经济发展首次提出的“出口特区”,诞生出经济特区的萌芽与前身。随着我国改革开放的春潮浪涌到新时代中国特色社会主义建设的锦绣光景,2020年深圳、汕头、珠海经济特区熠熠闪耀了四十载,为国家的经济命脉注入了强有力的支撑。同时,在为广东省努力实现“四个走在全国前列”、当好两个“重要窗口”期间,我们需要将目光聚焦在特区的建设中,发展好文化与社会建设融合平稳经济特区的基
城乡建设 |
乡村振兴战略背景下大学生返乡创业模式调查研究
摘要:乡村振兴战略背景下,大学生返乡创业机遇较多、模式各异,选择何种创业模式亟需调查研究。文章基于黑龙江八一农垦大学生进行了实地调查,得出本校大学生缺乏强烈的创业意愿,对创业认知不够准确,对农村市场的把握能力较弱,创业能力严重不足等结论,结合本校学生具体特色,摸索出符合实际的学生返乡创业培养模式。 关键词:大学生;创业模式;调查 乡村振兴战略的提出为农村大发展奏响了凯歌,也为迷茫中的大学生就业
城乡建设 |
传统农区宅基地使用权退出路径研究
摘要:社会主义初级阶段,城乡二元结构显著,在农村尚未全面实现现代化之前,宅基地仍然是农民的安身立命之地。传统农区因为占地面积广、经济条件落后、社会保障不完善,有不同于经济发达地区和深度贫困地区的特点,各地在推行宅基地使用权退出中,不能不顾实际情况搞“一刀切”。文章分析了传统农区宅基地退出的特征及存在的问题,在分析问题原因的基础上,提出了传统农区宅基地退出的有效路径。 关键词:宅基地使用权退出;传
经济观察 |
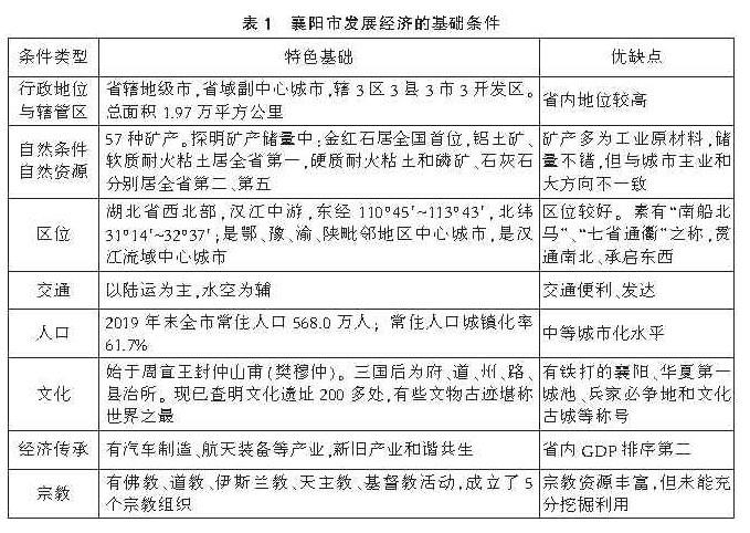
襄阳市经济发展基础与策略思考
摘要:基于襄阳市情分析,认为“汽车业主导的制造业城市”比较适合襄阳市,并认为该制造之城的主要业态可以分为核心、扩展、外层三层,以便进行产业布局以及产业关系处理。 关键词:襄阳市;经济发展基础;发展对策 经济本质上就是对资源要素进行组合、分配与利用,其绩效高低主要受制于区位环境、资源要素质量与稀缺性、科技水平、经济布局与政策制度的影响。襄阳市经济发展同样离不开各级各类支撑、科技条件及政策制度的影
经济观察 |
农业企业融资能力的影响因素及构成路径研究
摘要:文章基于云南省十六个州市农业龙头企业调查问卷,采用模糊集定性比较分析方法(fsQCA),探寻企业人力资源、内部财务因素和外部政治资源对于云南省农业龙头企业的融资能力的联合影响效应。研究分析发现三因素的联合影响效应呈现出三种路径类型:内部财务因素主导型、“外部政治资源+企业人力资源”主导型以及“内部财务因素+外部政治资源”主导型。最后,文章根据每一种路径类型对企业提出相关的融资对策建议。 关
经济观察 |
区域性文化产业集聚对经济增长的 效应实证研究
摘要:产业集聚是产业发展的重要特征,产业集聚能够产生规模效应,促进经济交流活动的速度,进而通过集聚效应与外部效应推动区域经济增长。为探究文化产业集聚对经济增长的关系,以及带来的经济效应,文章从文化产业集聚与经济增长关系分析入手,以耦合效应为视角,提出二者关系的假设,然后依托省际面板数据进行实证研究,最后提出通过文化产业集聚推动区域经济增长的对策建议。 关键词:文化产业;经济增长;产业集聚;耦合效
经济观察 |
基于大学生校园卡消费数据特征分析学生消费能力
摘要:随着数字化时代的到来,推动着校园数字化快速发展,校园卡的普及更是对校园数字化最突出的部分。通过对校园卡的使用,并对校园卡所产生的数据,直接反映了学生在校生活的消费情况。能够帮助学校对学生的消费行为有大体的了解,同时利用大数据分析技术,对电子科技大学成都学院的学生做一个细致的研究,利用K-means聚类算法对学生使用校园卡的消费记录聚类分析,同时能得出每一位学生的消费能力层级。其所得到的成果能
经济观察 |
陇东地区村庄苹果产业发展探析
摘要:庆阳市地处西北黄土高原区域,位于甘肃省最东部,是农业部区划的优质苹果适生区,最主要的优质晚熟种富士品种生产基地。苹果产业已成为庆阳市农民提高经济收益走上小康社会的主导性产业。文章结合理论分析和实际访谈调查,通过对庆阳市西峰区郭堡村苹果产业现状的深入研究,发现仍存在生产规模较分散、种植技术落后、商品化加工及深加工基础薄弱等问题。分析其产生原因,提出促进此村苹果产业健康发展的一些规划及建议,如标
经济观察 |
广东制造业构建动态比较优势路径研究
摘要:利用广东统计局和WTO数据库分析近年来广东汽车制造业出口交货值的变化及通过近十年广东汽车制造业的国际市场占有率、显示性比较优势指数在国际市场的变化进行对比,结果显示,广东汽车制造业近年来虽发展速度快,但国际市场竞争力较弱,对外贸易表现为比较劣势。广东汽车制造产业链长期处于中低端水平,实现比较优势路径的发展,需要从构建人力资本优势、构建技术进步的动态优势和基于资源配置能力的提升构建动态比较优势
战略研究 |
长江三角洲港口体系的空间结构演化及发展战略研究
摘要:以长江三角洲地区16个主要港口为研究对象,选取2007~2019年各港口的集装箱吞吐量和货物吞吐量,运用赫芬达尔—赫希曼指数、探索性空间数据分析方法,并结合ArcMap10.7软件,研究长江三角洲港口体系的空间结构及其演化过程。结果表明,2007~2019年集装箱和货物的集中度呈现下降趋势,港口间的竞争加剧。港口集装箱吞吐量和货物吞吐量空间结构整体上均呈现弱空间分散格局,沿海港口对沿江港口的
战略研究 |
供给侧结构性改革下 提高农业经济效益的新举措
摘要:尽管我国当前经济迅速发展,但是农业依然是我国的立国之本和人民赖以生存的基础。随着经济发展,人民对美好生活的需求也在不断发生改变,如今这两者已经出现了不平衡。文章介绍了当前我国农业经济发展现状,简述了供给侧结构性改革的重点,以及农业方面实行供给侧结构性改革的重要性,同时针对我国农业方面供给侧结构性改革所面临的主要任务,提出了在供给侧结构改革中如何提高我国农业经济效益的具体措施。 关键词:供给
战略研究 |
农业生态环境与农业经济协同发展分析
摘要:国家高度重视三农问题,新农村建设也迎来了蓬勃发展的新时期。农业经济作为国计民生之本,需要着眼发展的长远性,寻求农业生态环境与农业经济的协同发展。从现实中看,部分农村地区对生态环境过度开发,已经对农业经济本体构成了损害。基于此,研究农业经济发展过程中如何与农业生态环境保持协同,极具现实意义及战略价值。 关键词:农业;生态环境;农业经济;协调发展 人类活动与自然环境相生相伴,人类
战略研究 |
河南省生产总值影响因素的实证分析
摘要:地区GDP即地区生产总值,是衡量一个地区经济的发展速度与质量的重要指标。2000~2018年,河南省GDP水平有了巨大飞跃,经济结构与经济体制处于转型期,经济正值高速增长到高质量发展的过渡阶段,影响因素众多。据数据显示,整体上河南省的GDP位列前茅,但在GDP的增速上并不具有优势。因此,文章旨在通过此阶段的数据,利用Eviews计量检验来研究河南省GDP变化的影响因素,从而寻找河南省在经济
管理创新 |
现代企业经济管理存在的问题和解决方法
摘要:企业是市场经济的重要元素。企业的发展能够推动市场经济的快速发展,同时也依赖于市场经济的高质量发展。企业的发展会受到多方面的制约,比如市场经济的发展水平、同行业的发展水平等。企业为了在竞争中获取有利地位,管理部门要不断创新管理理念、建立健全管理机制、完善管理手段,提高企业经济效益。这样才能让企业在市场经济中立于不败之地。文章对现代企业经济制度中存在的问题进行探索分析,提出相应的解决方法,保
管理创新 |
新三板挂牌企业实施内控管理的困境及对策探讨
摘要:随着“新三板”市场在多层次资本市场的价值体现,不同行业领域企业纷纷选择挂牌新三板。新三板逐渐成为了我国经济发展中的重要组成部分,是中小企业发展的主要平台。很多中小企业通过新三板作为融资平台,在提升企业知名度的同时,推动股份流动,为企业后期的转板上市奠定基础,挂牌企业的数量持续增加。但是随着挂牌后信息监管要求提升,很多内控管理方面的问题出现,财务风险增加,对企业管理及运营的能力产生了重要影响
管理创新 |
基于区块链和数据挖掘的审计系统的构建
摘要:在科技强审新时代背景下,大数据、云计算、区块链和人工智能等新兴数据技术的深入发展,将冲击传统行业并带来翻天覆地的变革。如何将新兴数据技术集成到审计中是当前审计探索的重点。区块链是一个具有分布式共享账本和数据库,能够实现分布式数据安全存储、点对点加密传输、共识信任验证以及自动执行智能合约的新型数据技术。数据挖掘是指从大量的数据中通过算法搜索隐藏于其中信息的过程。文章将基于区块链和大数据挖掘
管理创新 |
企业负债风险管控及预警机制
摘要:在竞争日趋激烈的社会中,企业依靠自有资金是远远不够的。企业吸收外资、扩大内需的同时,无限、不确定的市场因素会给企业带来各种各样的风险,面对风险,企业需不断完善自身结构、提高运营能力。目前我国企业负债率较高,不同行业间的杠杆率水平相差较大。基于此,文章通过多角度对我国负债进行分析,找出企业最优负债率下的资本状态,并对当前我国企业负债风险提出相应的管控措施与预警机制,为企业规避风险、健康良好运营
管理创新 |
道路客运企业安全管理存在的问题及改进措施
摘要:自改革开放以来,我国经济社会步入快速发展阶段,道路客运安全管理也开始受到运输行业相关工作人员的重视。文章对我国道路客运企业的安全管理现状进行了分析,期望能够通过建立完整的管理体系和监督机制,来进一步优化管理体系,以此推动我国未来的道路客运工作的现代化发展。 关键词:道路客运企业;安全管理;改进措施;问题分析 随着近年来我国经济的快速发展,目前我国道路运输的需求量也在不断扩大。
经营之道 |
市场营销竞争力评价指标体系的构建方法探讨
摘要:随着我国国民经济的迅猛发展,国内国际的市场竞争也随之愈加激烈。企业要想提高自己的市场占比,就必须加强自身综合实力以及市场竞争力,强化企业的品牌效益与市场价值。因此,建立完善市场营销竞争力评价指标体系,成为广大学者的主流研究对象。文章主要从市场营销竞争力的构成要素展开分析,论述了市场营销竞争力评价指标体系建构的原则以及具体的评价指标,着重提出市场营销竞争力评价指标体系完善工作,希望能够给我
经营之道 |
我国房地产企业发展营销战略分析
摘要:消费者的经济能力、文化背景等条件是影响选购房产的主要因素。生产者利用了消费者差异的不同,进而提高标准,分人而异的理念,为生产者与消费者调节平衡。文章以万科集团为例,分析万科集团在面对消费者强烈的购买欲望下,能否保证质量,继续创新追求更高的标准,从而抓住机遇提高企业形象。 关键词:消费;房地产;策略 一、消费者市场及购买行为分析 (一)消费者市场需求的特点 由于消费
经营之道 |
EVA视角下洋河股份的业绩评价分析
摘要:文章选取洋河股份作为研究对象,以EVA业绩评价指标为着手点,选取洋河股份2015~2019年的财务数据计算该公司近五年的EVA值,并将核算的结果与传统财务指标核算的结果进行对比分析。结果表明,EVA业绩评价体系更能全面的考虑公司各种资本成本,更能真实地反映公司的经营状况,从长远的角度来看,更利于公司核心竞争力的提升,更能促进公司的长远发展,并对洋河股份引入EVA业绩评价体制提出了合理的建
经营之道 |
浅析拼多多的营销策略
摘要:中国电商行业发展之迅猛,迄今为止,已占据了中国零售行业的半壁江山。中国的传统电商,代表性的平台有京东和淘宝,也占据了中国的一、二线城市的市场。在不断涌出的网商平台中,拼多多能够迅速崛起,不仅是因为拼多多另辟蹊径转向三、四线城市,也不仅由于新的模式的电商具有广阔的发展前景,还有其在面对所处的营销环境下,从拥有的优势和面对外界的威胁下出发,选择了目前的ST战略。企业的营销策略选择离不开对所处
经营之道 |
财务记录与农业保险对家庭农场经营资金来源渠道的影响研究
摘要:信息缺失和高风险是正规金融机构对涉农产业持消极态度的重要原因,则财务记录和农业保险会是影响家庭农场经营资金来源渠道的重要因素。文章基于对河北省5个市辖区内326家家庭农场的调查数据,构建多项Logit回归模型,分析了财务记录和农业保险对家庭农场经营资金来源渠道的影响。研究发现,财务记录对家庭农场经营资金来源于商业银行、农业保险对家庭农场资金来源于信用社均具有显著的正向作用,财务记录和农业保险
理论探讨 |
基础设施 PPP 项目风险识别的实证研究
摘要:文章研究了基础设施 PPP 项目的风险识别,采用层次分析法和模糊综合评价法,构建了风险识别指标体系,对基础设施 PPP 项目进行了风险识别。通过案例分析得出,基础设施 PPP 项目中风险较大的分别是:立项风险、融资风险、完工风险、监督风险和履约风险。 关键词:基础设施;PPP;风险识别 PPP项目模式应用于基础设施建设,是政府和社会资本在基础设施建设中建立的一种合作模式,由社
理论探讨 |
地方财力的主要决定因素及影响机制分析
地方财力是地方政府支配用于社会经济发展的财政资金,G省作为西部欠发达省份,地方财力以转移性收入和债务性收入为主。文章从更好利用转移支付和地方债来发展地方财力的角度出发,重点研究转移支付和地方债对地方财力的影响机制及效应对比,进而提出相关政策建议。 一、转移支付及地方债的制度变革 (一)转移支付 创建期——纵向财力均衡。为解决分税制改革后央地财权事权不匹配的问题,1995年国家
理论探讨 |
基于Cite Space的中国农民工返乡研究知识图谱分析
摘要:文章以2000~2020年收录的586篇农民工返乡文献为研究样本,运用Cite Space软件进行可视化分析。研究发现,年度发文量经历了平稳发展、迅猛发展和波动发展三个阶段;研究者的合作网络呈现小集中、大分散特点;整体上,各研究机构之间的合作较少、交流较弱;2009年开始,研究热点为返乡潮和金融危机,近年来则转向农民工返乡及影响因素、新生代农民工群体、乡村振兴等。而未来农民工返乡研究需持
理论探讨 |
突发重大灾害后短缺物资的供求平衡研究
摘要:突发重大灾害后,往往出现一定范围的物资短缺,物资短缺易引发社会恐慌,影响社会的和谐稳定,需要党政部门的高度重视。文章首先基于经济学供求理论分析了物资短缺发生的原因,包括“供给减少”、“需求增加”、“供给减少与需求增加同时发生”等三类。然后从供给侧、需求侧两方面分别提出实现短缺物资供求平衡的举措,其中供给侧的举措包括资金支持、资源支持、投放储备、畅通运输、行政指导、行政命令等22条;需求侧
理论探讨 |
“互联网+”背景下的女性创业领导力对企业战略风险免疫行为的作用机理研究
摘要:“互联网+”背景下,随着社会对女权意识的提高和新时代女性在职场环境中地位的显著提升,凭借着女性独有的创造力和性别权利,未来将在形成集体领导能力的同时,拥有对企业经营风险的判断意识,并在抵御企业战略风险免疫行为上发挥自己的职场作用,以此为背景提出相关概念模型并研究假设,可利于企业的经营管理和规避风险。 关键词:“互联网+”;女性创业领导力;企业战略风险免疫行为;企业管理;概念模型
财税金融 |
中国沪市是否达到半强式有效的实证分析
摘要:证券市场的有效性不仅影响公司的价值,也影响实体经济,文章通过分析中国上海股票市场对于分红的反映程度,验证沪市是否达到半强有效。根据实证论证的结果,中国上海股票市场未达到半强有效,最后也分析了市场有效性不足的原因并提出了提高沪市有效性的合理可行的建议。 关键词:半强式有效市场;事件研究法;CAPM模型;分红 一、引言 事件研究法历史悠久。多利在1933年发表的《普通股股票分割的特征和程序
财税金融 |
关于完善国库集中支付动态监控体系的思考
摘要:国库集中支付动态监控主要是财政部门按照有关的财政国库、财政财务等管理制度,利用网络管理系统与信息技术措施,创建国库动态化的监控系统,对财政资金的支付、清算等进行实时性、动态化的监控,及时了解违规问题并且进行纠正,预防出现资金支付、使用的风险隐患问题,对预算支出进行合理的监督管理,确保国库集中支付工作能够安全性、有序性的开展。为更好地开展国库集中支付的动态监控工作,文章提出几点完善相关监控
财税金融 |
关于城乡居民养老保险基金管理及运作的思考
摘要:面对人口老龄化问题的加剧,养老问题是一项亟待解决的重要问题。基本养老保险是养老的第一重保障,我国虽然已实行了城乡居民养老保险政策,在政府各级部门的大力支持以及城乡居民的大力配合下覆盖面越来越广,规模越来越大,但由于相关的保险基金管理工作还存在诸多不足,因此养老保险基金管理仍有待进一步加强,以确保基金的保值增值。基于此,文章对当前加强城乡居民养老保险基金管理的重要意义进行了分析,同时结合养
财税金融 |
上市公司股利政策影响因素研究
摘要:对于上市公司来说,股利政策是围绕公司自身金融相关内容所作出的决策,其不仅能够对上市公司某个阶段的运营状况与经营业绩进行反馈,还与上市公司的外界形象及股东权益相关联,这些因素会直接影响到上市公司在市场中的发展与持续经营。但是我国证券市场的发展时间较短,相较于国外上市公司股利政策方面仍存有不足之处,相关的制度与体系也亟待健全,这也使得上市公司股利分配方面仍有待完善。文章就此展开讨论。首先,对
财税金融 |
基于CiteSpace的保险购买研究现状与热点分析
摘要:背景:中国保险业错综复杂,越来越多的研究者开始对客户的购买意愿进行研究,但并未形成系统理论。目的:明确我国保险购买研究领域的现状与热点,并提出一建议。方法:以“保险购买”为主题词,在中国知网数据库中对2000~2020年的文章进行检索,并导出到CiteSpace软件中进行可视化分析。结果:共纳入650篇文献,分析发现保险购买的研究机构主要高等院校的经济与管理学院为主,并且出现了人身意外伤
财税金融 |
企业并购中的税收筹划问题浅探
摘要:近年来,我国的市场经济体制发生着巨大的变化,体系内各种规章制度在逐步的完善。经济市场中企业之间的竞争激烈,企业必须采取必要的措施不断提高核心竞争力。企业发展的过程中为了实现资源的整合,提高企业抵抗风险的能力,企业并购成了主要的方式。企业并购活动进行时需要涉及到大量的业务来往,税收筹划问题成了企业面临的重要问题。因此,企业必须采取科学规范的方式,确保企业税收筹划能够顺利进行。 关键词
财税金融 |
PPP项目税务筹划及应对建议探讨
摘要:PPP是指政府部门与社会资本合作模式,政府部门运用竞争方式择优选取有资质、运营能力强的社会资本方进行合作,社会资本方为政府部门提供产品或服务,政府部门结合实际情况向社会资本方支付相应对价。当前,PPP项目模式在我国工程行业内得到了推广,但一些PPP项目税务筹划工作仍然不够完善,企业应予以重视,引进先进的税务管理模式,优化税务筹划工作,从而促进整个行业良好发展。 关键词:PPP项目;
财税金融 |
基于碳中和目标下的碳税制度探究
摘要:我国作为能源大国,能源生产总量与能源消耗总量都位于世界前列,大量的能源消耗带来了工业的迅速发展,但也加剧了生态环境的恶化,为了响应《巴黎协定》中对在经济发展的同时控制温室气体排放的号召,国家制定了碳中和目标来推动环境保护以及绿色经济发展。文章通过分析设计我国基于碳中和目标下的碳税制度,首先,对碳中和目标与碳税之间的关系进行了探究。然后,分析了碳税在我国施行的必要性和可行性。最后,结合我国
经济与法 |
浅析人力资源管理中劳动争议问题与对策
摘要:企业在发展过程中,人力资源管理工作主要产生的问题就是劳动争议。产生的原因主要为没有规范人力资源管理制度,在制度方面存在不规范的情况,人力资源管理人员法制观念淡薄,同时没有开展系统性的员工培训等原因,导致企业在开展人力资源管理工作时,逐渐产生劳动争议问题。基于此,文章对人力资源管理中劳动争议问题进行全面分析,并根据具体原因制定完善的管理对策,以期促进我国企业的可持续发展。 关键词:劳动争议问
人力资源管理 |
企业员工培训流失风险分析与控制
摘要:在社会经济持续发展的背景下,企业在员工管理、员工培养方面的水平在不断提高,但随着市场竞争的激烈化,企业面临的员工培训流失风险越来越高。企业花费成本培养的员工一旦流失,会给企业带来损失,同时也会影响企业的市场竞争力。文章阐述了企业员工培训流失风险的相关概念及研究内容,分析了当下我国企业员工培训流失风险管控现状及诱发因素。文章结合实际,从构建交流平台、健全管理机制、完善信息资源共享体系,以及
人力资源管理 |
工业化进程下劳动个体性的发挥
摘要:劳动个体性在人与社会的转变发展中发挥着基础性的作用,作为人类社会存在和发展的前提,劳动功能的多样化及劳动力的个体创造力是维系整个社会生产流通的必要条件。当前整个社会生产条件愈发趋向复杂性与不确定性,劳动的个体生产与创造表现出与以往完全不同的性质。为此,对于其作用与认识及如何充分把握劳动个体性与劳动总体性的良性关系对我国工业现代化乃至后工业信息化的发展至关重要。 关键词:工业化;劳动
人力资源管理 |
新公共管理视角下的公共部门人力资源管理探究
摘要:相关公共部门中,人力资源管理是极其重要的一项工作,高效化的人力资源管理不但能够有效提高相关公共部门人力资源管理的水平,还能有效促进公共部门的稳步化发展。但是目前,在新公共管理视角下,公共部门人力资源管理方面还存在着一些问题,导致公共部门人力资源管理水平较低。文章首先对新公共管理视角下公共部门人力资源管理中存在的问题进行了分析,然后结合相应的问题提出了针对性的解决措施。 关键词:新公
人力资源管理 |
团队动机对创造力的作用: 研究进展与评述
摘要:聚焦于团队层面的动机与创造力间的关系,通过文献梳理,发现当前研究重点关注了团队动机中团队内部动机及团队亲社会动机对团队创造力影响。在分析现有研究成果的基础上,辨析主要争议问题及存在差异的原因,总结当前研究存在的不足,提出未来研究的方向,以期丰富动机相关理论。 关键词:团队动机;创造力;团队内部动机;团队亲社会动机 一、引言 新冠肺炎疫情影响下,在危机中求变,凝聚新的发展动
人力资源管理 |
浅谈我国跨境电子商务人才培养模式
摘要:互联网技术的蓬勃发展以及人们消费意识的转变推动了电子商务的发展,但由于电子商务的发展时间较短,我国电子商务专业的人才数量远远无法满足行业实际需要,为此,国家相关部门已经提高了对我国跨境电子商务人才培养工作的重视程度。文章将具体分析现阶段我国跨境电子商务人才培养存在的问题,并探究可行的人才培养模式,为电子商务的长远可持续发展提供智力支持。 关键词:跨境电子商务;人才培养;社会经济发展
人力资源管理 |
探究人力资源薪酬管理中的绩效考核问题
摘要:结合实际,对人力资源薪酬管理过程中绩效考核问题进行研究。首先,对绩效考核的内涵以及作用进行分析;其次,对绩效薪酬的管理内容探讨。最后,在总结人力资源薪酬管理过程中绩效考核出现难点问题的基础上对常见的控制方式进行分析,希望论述之后可以给该领域的工作人员提供参考,并且能够提高绩效薪酬的管理水平。 关键词:人力资源;薪酬管理;绩效考核;问题;措施 所谓绩效考核,就是指用人单位使用科
人力资源管理 |
新时代风电青年员工工作价值导向研究
摘要:随着全球化经济的不断加剧,各种新的思潮直接进入我国,我国青年的思维模式和价值观念产生了较大变化,其中青年员工工作的价值导向备受关注。对此,文章以风电青年员工为分析对象,了解风电青年员工工作价值导向的相关要求及策略。 关键词:新时代;风电青年员工;工作价值;导向研究 华能阜新风力发电有限责任公司(以下简称:阜新风电公司)正式成立于2006年10月,阜新风电公司领导班子和全体员工
人力资源管理 |
游戏化思维对员工工作投入的影响:基于组织氛围感知的中介作用
摘要:在互联网时代背景与新时代 “游戏化”浪潮的冲击下,基于游戏化思维的企业管理模式开始受到越来越多企业的重视与实践。故引入游戏化思维变量,探究其对员工工作投入的影响。研究发现,游戏化思维对员工工作投入有显著的正向影响;组织氛围感知在游戏化思维与员工工作投入之间发挥着部分中介作用;代际差异在游戏化思维与员工工作投入之间发挥着正向调节作用。 关键词:游戏化思维;员工工作投入;组织氛围感知;
人力资源管理 |
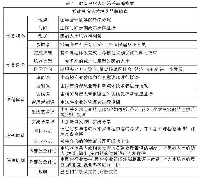
基于服务地方的黔南民宿人才培养模式研究
摘要:近年来,民宿经济逐渐成为乡村振兴的重要抓手,然而当下黔南民宿业的激烈竞争和高质量民宿人才匮乏之间的矛盾越来越突出,使得民宿人才培养问题成为当下民宿业亟待解决的关键问题。文章在分析了黔南民宿从业人员的基本情况、民宿人才需求和培养现状,指出黔南在民宿人才培养上存在的问题,在此基础上构建出民宿人才培养品牌模式和“五位一体”民宿人才培养模式,从而培养出一专多能的综合性应用管理型人才,进一步推动黔
文化产业 |
电影社交媒体营销的全过程模型研究
摘要:作为一种文化产品和快速消费品,电影口碑宣传很重要。社交媒体对于增加电影的曝光度、知名度、美誉度有越来越大的作用。通过对众多电影社交媒体营销案例的研究,建立涵盖电影价值基础、成功因素和社交媒体三个维度的电影营销全过程模型,将对电影营销界开展社交媒体营销提供有益的参考。 关键词:电影营销;社交媒体;话题营销 电影具有作品和产品的双重属性。作为产品,电影属于“快速消费品”,上映之初
文化产业 |
基于“品效合一”要求的新媒体广告运营及表现策略分析
摘要:近年来迅速发展的新媒体,尤其是移动新媒体,对传统媒介产生巨大冲击,短视频带货、电商直播崛起,大数据分析及精准投放技术广泛应用,促使媒介产业及广告行业面临变革和挑战。以满足广告主企业提出的“品效合一”需求为终极目标,广告公司急需开展新媒体广告数字化运营模式创新,开发更符合粉丝审美需求的艺术表现形式。文章探讨基于“品效合一”要求的新媒体广告数字化运营模式创新,提出可借鉴的艺术表现策略。
文化产业 |
广西乡村旅游发展问题研究
摘要:通过发展乡村旅游,广西农村生态环境、旅游服务能力、旅游特色文化、经济水平、增长空间都有了明显变化。乡村旅游发展过程中,广西面临着过度重视观光旅游,乡村旅游服务水平不高,配套设施不足,缺乏合理规划以及人才贫乏的问题。需要进一步完善乡村旅游的基础设施建设,做好营销工作,提升乡村旅游的内涵,将民族文化的保护与传承融入乡村旅游的发展过程中,并做好发展规划工作,为进一步实现广西乡村脱贫致富,实现乡
文化产业 |
探索东山岛乡村旅游的未来之路
摘要:随着东山岛旅游业的蓬勃发展,对各乡村旅游新亮点的挖掘成为新时期的重点发展内容。农业与渔业是梧栊村与冬古村历代以来的传统产业,面对新时期的旅游业转型,两村依靠自身优势与特色,逐渐探索自身发展的转变方向,成为东山岛生态旅游业的一股新鲜力量。文章将眼光投向不起眼但却潜力巨大的乡村旅游产业,以东山岛梧栊村与冬古村为例,探索新时期乡村旅游资源开发新途径,总结旅游建设新成果,展望东山岛乡村旅游业可持
财务管理 |
大数据时代会计信息化的风险防范探究
摘要:随着整个社会的进步以及经济的高速发展,大数据技术的广泛应用,对企业会计行业的运作模式以及管理等产生了非常大的影响,会计信息化在大数据中的运用,成为企业会计信息化发展的趋势。在会计信息化发展的最初阶段,因设备及技术较为匮乏等原因,使得数据在传输的过程中存在不安全因素,不利于企业的稳定发展。文章主要对大数据技术的应用优势展开讨论,分析了目前的风险因素,并提出相关措施,希望对社会经济的发展有所
财务管理 |
企业成本核算与管理中的现实问题及完善对策
摘要:我国社会经济稳定可持续发展,市场竞争则日趋激烈,企业则希望能获得自身竞争力的最大提升。减少企业成本支出,强化市场竞争力,在这一过程中,成本核算是其不可或缺的一个重要环节。合理的成本核算与管理能对企业产生非常关键的作用。基于此,文章展开企业成本核算与管理的相关分析,发现存在的不足,给出有针对性的解决对策,希望可促进企业健康成长。 关键词:成本核算;管理;企业发展 企业在获得经济
财务管理 |
网络环境下企业财务会计管理模式的创新对策分析
摘要:文章首先深入分析了当前企业财务会计管理模式,其后阐述了网络环境发展对企业财务会计管理模式的影响,最后提出了一系列网络环境下企业财务会计管理模式创新的主要策略措施,希望以此推动企业财务会计工作的可持续发展。 关键词:网络环境;企业财务会计;管理模式;创新;对策 从一定意义上来讲,企业开展财务会计管理工作本质上是为了实现某一目标任务,基于自身的实际发展需求及内部发展状况组织结构深
财务管理 |
财会审核监督与内部审计监督思考
摘要:文章首先简要阐述财会审核监督与内部审计监督的实际价值,然后围绕着意义、职能、内容以及范围四个方面,分析了财会审核监督与内部审计监督之间不同之处,最后探讨了两者之间存在的联系,如,目标一致、标准相同、资源相同,以此强化财务管理工作,为相关部门提供充分的参考。 关键词:审核监督;审计监督;差异化 随着我国经济的快速发展,企事业单位逐渐发展壮大,为此,在其发展过程中,应当着重关注财
财务管理 |
现代公司治理结构下会计模式的构建
摘要:会计模式也就是开展会计活动的基本结构以及标准形式,属于会计研究工作的重要内容之一。当前我国经济水平不断提升,市场结构发生变化,随之,公司治理结构也在一定程度上发生变化,也就需要对更加现代化的会计模式进行构建,以促使公司治理结构更加科学合理,并能够推动公司得到健康可持续发展。 关键词:现代;公司治理结构;会计模式;构建方法 根据当前的情况来看,我国的经济体制以及企业体制仍然处于
财务管理 |
财务指标在技术商务评审中的应用探讨
摘要:秉持应招尽招原则,公开招标已成为烟草行业最主要且重要的采购方式,其通过一系列技术商务标准的设定,为招标人筛选出优质中标人奠定基础。而财务经营状况作为商务标准中不可或缺的部分,在采购实践中,常常仅设置单一财务指标以评价投标人的财务状况和经营水平,缺乏综合说服力。文章根据采购项目的不同类型,通过组合财务指标,多维度考量投标人的盈利能力、资产质量、债务风险和成长状况,力求更全面评价投标人的财务
财务管理 |
对企业成本会计控制的思考
摘要:在当前市场环境下只有将成本降低到合理范围内,才能确保利润目标的实现,保障企业在市场上的优势。然而,诸多企业成本会计管理方面存在问题,如:管理观念陈旧,数据缺乏准确性、信息化程度低、缺乏专业人才、核算方法落后,导致管控效果不理想,无法满足管理需求。因此,为提升企业成本控制效果,减少成本投入,文章将针对成本会计管理中存在的问题展开探讨,并针对现存问题,提出合理建议。 关键词:企业;成本
财务管理 |
浅谈网络时代财会人员的知识结构
摘要:网络时代背景下,行业的发展样式被逐步地改写,新的内容和形式从一定程度上对固有的工作能力提出了更高的挑战。网络开启了财会管理的新时代,也给所有从业者提出了新要求。财会人员需要更多丰富且合理的知识结构来迎合这一发展进程。文章就网络时代财会人员工作内涵上的变迁予以了分析,在此基础上对网络时代财会人员的知识结构提出了细分。网络时代背景下,财会人员的知识结构将更为多元,其除了需掌握必备的学科知识之
财务管理 |
新经济时代背景下企业财务管理模式的创新研究
摘要:在社会经济发展下,新经济时代到来,信息化对于企业发展的影响越来越深远,也对企业财务管理工作提出了新要求。在企业财务管理方面,需要基于新经济时代企业发展要求来创新方法,做到与时俱进。文章探讨了新经济时代对企业财务管理工作的挑战,探讨新经济时代背景下企业财务管理模式的创新方式。 关键词:新经济时代背景;企业财务管理模式;创新;研究 在社会高速发展的当今社会,企业之间的竞争愈加激烈
财务管理 |
我国企业跨国并购动机及财务风险控制
摘要:我国企业跨国并购行为是在利用中国市场,扩大海外市场、巩固并提升竞争力、掌握先进技术的需要等的动机下产生,但是跨国并购行为伴随着并购财务风险的出现,根据融资风险、支付风险及整合风险做出相关控制举措,积极扩展融资渠道,合理安排融资结构、选择合适的支付方式、制定合理有效整合计划,积极推动整合措施。 关键词:跨国并购;并购动机;并购财务风险控制 一、跨国并购含义 跨国并购牵涉两
财务管理 |
国有企业改革背景下发展建设集团如何有效推行财务内控
摘要:随着国有企业改革的深入,面对日益复杂的市场环境和经营环境,做好财务内控工作至关重要。发展建设集团财务内控现状不乐观,内控体系不完善,监督机制存在欠缺,使得财务管理问题和薄弱环节难以被及时发现,不利于深化改革。因此,文章将针对国有企业改革背景下发展建设集团财务内控问题展开探讨。 关键词:财务内控;国有企业;国企改革;建设集团;发展建设 为适应市场经济环境,我国不断加速国有企业体
财务管理 |
国有集团公司财务管理与风险管控探讨
摘要:随着国有集团公司分支机构的快速增加和发展,集团公司财务管控职责划分不明确、权限分配不合理的问题日益突出,严重影响集团财务管理成效,加大了集团经营与决策的难度,增加了国有资产流失风险。因此,探索和实践一套权责分明、体系合理的财务管控模式对于国有集团公司至关重要。 关键词:集团公司;财务管理;风险管控 一、引言 随着国有控股集团公司分支机构的快速增加和发展,集团公司财务管控
财务管理 |
金融财务会计中的信息化技术运用
摘要:在网络信息技术日益发展的大环境背景下,企业必须秉承与时俱进的基本原则,应用多元化信息技术,提高金融财务会计工作质量,维系财会工作的良好运转。另外,企业还要不断加大信息化建设力度,逐步优化和完善信息系统,改进金融财务会计工作效率。与此同时,企业需建立健全的金融财务会计信息化制度,定期组织开展金融财务会计信息化培训活动,让财会人员在短时间内掌握信息化技术核心要领。 关键词:金融财务;财
财务管理 |
电力企业财务管理信息化现状和策略探讨
摘要:电力行业改革是电力企业发展的必要环节,在资产结构重组、电力销售竞价入网以及厂网分离等举措逐步落实的过程中,优化财务管理水平对于电力企业来说也日益重要。而信息化时代下,财务管理信息化建设不仅能够提升数据处理效率,还能够为企业管理模式创新提供良好的环境支持。文章以电力企业为研究主体,分析财务管理信息化应用现状,并针对财务管理信息化建设工作提出有效建议。 关键词:电力企业;财务管理信息化
科技创新 |
考虑动静态影响因素的电芯分选研究
摘要:随着锂电池应用越来越广,单体电池的容量、电压小的特性使得厂家使用电池组。单体电池参数的不一致性,影响了电池组的使用寿命和安全运行。由于当前技术和经济成本的限制,构建合理的电芯分选方案具有重要意义。文章基于K-means聚类算法,综合考虑动静态影响因素,设计电芯分选方法,选出一致性高的电芯组成成组电池,以此延长电池组的使用寿命和运行效率。 关键词:电芯分选;k-means聚类;静态一
科技创新 |
中青年再就业人群结果式职业培训研究
摘要:中青年人群的再就业问题一直是社会比较关注的重要问题之一,它与人们的切身利益有着直接的关联,开展再就业培训对于社会经济政治的稳定发展有着非常重要的意义,现代社会就业压力逐渐增大,通过再就业培训能够提升中青年再就业人群的能力素质,使其转变观念,增强其择业能力,在今后的再就业培训中应加强对相关课程的调整,与时俱进,使中青年再就业人群都能成功的再就业。文章从中青年再就业人群的就业培训现状的培训分
社会视野 |
全面建成小康社会对青年全面发展的要求
摘要:全面建成小康社会,是社会中的方方面面得到全面发展和完善的社会,了解为什么要求青年全面发展对决胜全面建成小康社会具有重要意义。在新时代背景下,青年的全面发展主要归结为“德”、“智”、“美”、“体”、“劳”五个领域的培养与发展,通过这几个领域的发展,提高青年的能力和个人价值,为全面建成小康社会做出贡献。 关键词:全面建成小康社会;青年;全面发展;新时代 鉴于2020年新冠肺炎疫情