期刊详情
查看往期
期刊目录
2021年25期
城乡建设 |
经营村庄:村落景区发展的逻辑
摘要:尝试构建了村庄经营与共建共治共享内在关联的一个理论分析框架,回答村庄经营的本质属性“是什么”、村庄经营“为什么”需要共建共治共享、村庄经营“怎么”进行共建共治共享的问题。以临安区村落景区建设为例,分析村落景区发展的内在逻辑,在共建共治共享过程中,应进一步明确村庄经营的对象、加快培育新型职业农民、完善共建共治共享机制,确保村庄经营可持续发展。 关键词:村落景区;经营村庄;市场机制;共
城乡建设 |
探析推动村集体经济发展新路径
摘要:党的十九大提出了振兴乡村的重要部署,尤其随着近年来我国社会经济发展步伐的不断加快,对村集体经济发展工作也更加重视。因此,为了更好的推动国民经济稳步增长,应将农村经济发展放在首要位置,以此提高人们生活质量和水平。文章就县级政府推动村集体经济发展新路径展开分析阐述,以期促进农村经济的可持续发展。 关键词:县级政府;推动;村集体经济;发展;新路径 建设社会主义新农村的经济基础是提高
城乡建设 |
偏远山村村级集体经济的发展问题与对策研究
摘要:从当今中国经济发展现状来看,能否实现经济建设的宏伟目标,关键在于农村;同时,能否全面建成小康社会,其难点也在于农村。随着乡村振兴战略的提出与实施,对农村发展提出了更多的要求,诸如文化振兴、人才振兴、产业振兴、组织振兴以及生态振兴等,均需要有农村经济的支持,其中村级集体经济发挥着至关重要的作用。但是,我国偏远山村村级集体经济发展情况不尽人意,文章针对偏远山村村级集体经济发展的问题以及对策进
城乡建设 |
加快农业和农村经济的发展 全面实现农村小康
摘要:“产业兴旺,生态宜居,乡风文明,治理有效,生活富裕”是现阶段对农村发展的基本要求,为了实现这样的目标,就需要以更加科学理性的视角去审视农业和农村经济发展的问题,全面实现农村小康社会建设问题。 关键词:农村经济发展;农村小康;农村经济 一、新形势下实现农村小康的必要性分析 农业和农村经济发展是三农问题的基本要素,也是我国农业政策制定和执行的关键性方向,是党和国家高度关注的
城乡建设 |
农村集体经济在乡村振兴中的作用分析
摘要:积极发展农村集体经济可带领全村人民共同富裕,使乡村面貌焕然一新。集体经济可创造规模化的效益,使农村经济实现可持续发展,对乡村振兴具有很好的促进作用。在市场经济体制下,集体经济有其更加深刻的意义,通过农村集体经济振兴乡村建设,可确保各项资源得到优化和整合,集中优势,提高广大人民的幸福度。 关键词:农村;集体经济;乡村振兴;作用 乡村振兴战略为我国乡村发展指明了方向。中央农村工作
城乡建设 |
三维地理信息技术在城乡规划管理中的应用与浅析
摘要:随着我国城乡建设的全面推进,城乡规划与土地管理工作也逐渐从静态转向动态,对于城乡建设与土地规划工作的要求也正在不断提升。在新形势下,怎样利用现代化技术转变传统城乡规划管理的滞后性因素,提升各级政府管理的水平,改善城乡管理的矛盾因素,是相关工作人员重点关注的问题之一。文章详细介绍三维地理信息技术在城乡规划中的使用效果、积极影响,并且结合我国当下城乡规划管理出现的问题提出相应的可行性措施,旨
城乡建设 |
当前我国西部地区城乡融合发展主要路径探析
摘要:城乡融合发展是我国全面建成小康社会之后、建设社会主义现代化国家仍然需要面对的重要问题。由于历史和地理等多种因素影响,与中东部地区相比,我国西部地区城乡融合发展面临的难度更大、进展较慢。文章尝试探析推动西部地区城乡融合发展面临的困难挑战和主要路径,有助于更好认识和推动西部地区城乡融合发展现状。 关键词:城市;农村;城乡一体化 习近平总书记强调,“在现代化进程中,如何处理好工农关
城乡建设 |
解析城市规划管理中存在的问题及对策
摘要:文章主要从现代城市规划管理的具体内容出发,着重分析了当前我国在城市发展规划管理工作中存在的主要问题并提出具体科学的措施办法,希望为我国城市发展建设提供必要的借鉴和参考。 关键词:城市规划管理;内涵;问题;对策 随着经济的快速发展,我国的城市化进程也日益加快,但在城市发展规划管理工作中往往只是从经济和科技的发展出发,没有进行综合考虑,具有一定的片面性,忽视了城市规划必须坚持可持
经济观察 |
对外开放对我国沿边地区经济增长的影响研究
摘要:我国实施的对外开放,沿边地区开放是非常重要的内容之一,相比于以本地制造业为中心的世界工厂模式,沿边地区开放主要是实现和周边国家的合作,从而加强相互之间的经济一体化发展,从而提升我国的对外开放水平。在跨区域经济合作中,怎样加速沿边地区的产业发展和聚集是最为主要的问题,与我国是否能够实现区域经济协调和沿边欠发达地区的发展有着重要的关联,同时也影响我国的社会稳定和边境安全。文章首先对于沿边地区
经济观察 |
我国农产品进出口贸易结构的优化建议
摘要:我国作为国际农产品市场中重要的生产国和消费国之一,其农产品贸易结构对国际市场产生重大的影响。所以我国有必要对农产品进出口的贸易结构进行优化,提升我国农产品在国际市场当中的竞争力,在一定程度上推动农产品贸易的健康发展,有利于保障国家的粮食安全,促进社会的稳定发展。文章在对我国农产品的进出口贸易结构进行优化之前,首先讨论了优化农产品进出口贸易结构的内涵,即促进资源优化配置、减少国际贸易摩擦、
经济观察 |
持续优化县域营商环境路径研究
摘要:县域作为推动国民经济发展的重要一环,优化县域营商环境显得尤为重要。常熟作为苏南县域经济的代表,在优化营商环境方面出台了一系列政策,取得了显著成效。但是,常熟营商环境仍存在政策稳定性不够、技能人才缺乏、主动服务不够、产业集聚度不高等短板。要聚焦突出问题精准施策,在致力法治诚信、坚持以人为本、突出用户思维、引导产业集聚等多方面发力,持续优化县域营商环境,不断提高县域经济竞争力。 关键词
经济观察 |
晋陕蒙接壤区能源产业发展与生态保护协同推进研究
摘要:晋陕蒙接壤区是我国能源战略安全和国土生态安全关键区。大规模高强度的资源开发和重化工产业发展加剧了区域的生态脆弱性。以黄河流域生态保护和高质量发展为视角,该区域能源产业发展与生态保护协同推进,应在顶层设计上强化空间管控,在区域合作上破除行政藩篱,推进产业结构向深度复杂加工转化,技术创新以绿色低碳循环为导向,能源结构向平衡高效清洁发展调整。 关键词:晋陕蒙接壤区;能源产业;生态保护;高
经济观察 |
基于主成分-聚类分析的山东省经济状况研究
摘要:文章着重研究山东省十七个市的经济发展状况,为更好的了解山东省的经济发展状况,对山东省各市的某些经济指标进行分析。首先选取某些山东省经济指标进行主成分分析,最终得到综合得分。其次对主成分分析得到的样本得分进行聚类分析,将十七个地级市按经济发展程度分为了四类。研究结果表明,影响山东省经济发展的主要指标有地区生产总值、第一产业总值及各市城镇登记失业率。经济发展较好的地区有青岛市、烟台市、潍坊市
经济观察 |
甘肃省特优农产品营销现状调查分析
摘要:特色优势农业是发展“一带一路”通道经济的产业支撑。文章依据国家地理标志产品兰州百合和扶贫主导产品镇原万寿菊,总结和分析了百合和万寿菊的营销现状以及出现的问题,提出鼓励农户参保、加强基础设施建设等建议,以期增强农产品在当地乃至全省全国的影响力与知名度,促进农村发展,农民增收。 关键词:万寿菊;百合;营销状况;问题;建议 甘肃省作为西北地区的农业大省,特色优势农业产业是发展“一带
经济观察 |
关于推进潮州传统产业高质量发展的思考
摘要:由于新冠肺炎疫情全球持续发酵,粗放式发展难以为继等问题的影响,让潮州传统产业高质量发展面临诸多问题和挑战。为推进传统产业高质量发展,中共潮州市委十四届九次全会提出了打造“1+4+1”工程产业集群的发展目标。应从坚持创新驱动发展、优化产业发展环境、提升产业规模三个维度来推进我市的产业集群建设。 关键词:传统产业;“1+4+1”工程;高质量发展 习近平总书记指出:要健全体制机制,
经济观察 |
自贸区背景下苏州市服务贸易调研报告
摘要:世界经济正在向服务型经济转型,衡量一个国家和地区的经济发达程度的标准已经逐年向服务业倾斜。重点研究苏州自贸区苏州服务贸易发展的问题,不仅能丰富有关服务贸易国际竞争力的理论研究,还能进一步改善苏州服务贸易发展环境,为苏州服务贸易国际竞争力的评价指标搭建框架。 关键词:自贸区;服务贸易;苏州 一、苏州自贸区概况 根据2019年国务院印发《中国(江苏)自由贸易试验区总体方案》
经济观察 |
“一带一路”倡议下开封提升开放水平的对策研究
摘要:2013年,习近平总书记提出了“一带一路”倡议,引起了国际社会的极大关注。这一伟大倡议不仅符合中国的发展需要,而且给沿线国家带来了重大发展机遇。在这一背景下,作为内陆城市的开封如何融入“一带一路”倡议,进而提升开放水平成为很多学者关心的问题。文章立足于“一带一路”倡议的宏伟背景,结合开封市当前发展现状,深入分析开封市对外开放面临的机遇与制约因素,进而提出开封市对外开放的对策与建议,以期为
战略研究 |
中国省域绿色发展效率及其影响因素研究
摘要:绿色发展是促进我国经济高质量发展的必然选择。文章基于2007~2017年中国30个省市的平衡面板数据,采用超效率SBM模型及Tobit模型分析了我国省域绿色发展效率及其影响因素。研究发现,我国省域绿色发展效率整体处于低效率阶段,分布在0.402~0.466之间,且呈波动下降趋势;区域间、省域间效率值差距在缩小;外商直接投资对整体绿色发展效率有显著正向影响,环境规制、城镇化水平对其有显著负
战略研究 |
黑龙江省实施东北振兴政策成效评估
摘要:东北振兴政策是否有效提升黑龙江省经济发展水平、缩小与其他地区的经济发展差异?为回答这一问题,文章首先回顾了1949年以来不同时期黑龙江省的区域发展政策,随后从经济发展和人民生活两个方面选取不同指标对黑龙江省实行东北振兴政策的成效进行评估,又阐述了东北振兴过程中黑龙江省存在的问题,最后基于以上分析为黑龙江省接下来的发展提供了政策建议,以期为黑龙江省经济振兴建言献策。 关键词:东北振兴
管理创新 |
企业预算管理的困境与优化措施
摘要:现代预算管理工作也可以说是一种财务控制手段,有着鲜明的计划性与科学性,不仅可以有效分配企业资源,还能够适当地激发员工工作积极性,进一步提高资金使用效率。在当前的市场经济环境下,市场形势瞬息万变,只有协调好财务会计管理监督与协调预算的作用,随时随地掌握好瞬息万变的市场信息,才能够帮助企业实现各项工作做到有条不紊地运行,提高企业资源使用效率,有效节约成本,强化企业各部门间的沟通交流,达到企业
管理创新 |
投资者保护机构的职能与定位
摘要:投资者保护机构并不是第一次出现在公众面前,我国在此之前已经进行了一些探索,在前期试点取得成功的基础上,2019年12月28日修改的《证券法》将投资者保护机构在法律的层面确定下来。投资者保护机构将在保护投资者权益、维护我国证券市场的良好秩序方面发挥重要的作用。要想充分发挥投资者保护机构在保护投资者合法权益、维护我国证券市场的良好秩序等方面的作用,对投资者保护机构的职能与定位进行研究是十分必
管理创新 |
电力经济运行管理中的经济效益探析
摘要:我国现在已由高速发展转到高质量发展。在此背景下,电力经济在推动国内经济发展方面发挥出了巨大的作用。为了能够将电力经济运行管理所具备的指导与管理作用展现出来,应对管理过程中涉及到的相关特点予以明确,然后立足控制深入了解此种管理模式,全面探究实际运行时电力经济所形成的效应,推动运行管理效率的提高,实现电力经济持续发展的目标。基于此,文章分析了电力经济运行管理的含义,对其重要性进行了阐述,结合
管理创新 |
现代港口企业全面预算管理与成本控制的运用探究
摘要:文章主要以现代港口企业全面预算管理与成本控制的运用探究为重点进行阐述,结合当下,首先,分析现代港口企业全面预算管理与成本控制现状,其次,介绍现代港口企业预算管理和成本控制的问题,最后,从完善预算机构,确定预算管理者、制定预算编制要点,凸显预算编制的规范性、优化预算编制流程,增强成本控制质量、整合预算指标与报表结构,推动港口企业发展等方面,深入探讨现代港口企业运用全面预算管理与成本控制,旨
管理创新 |
内控视角下企业的预算管理完善策略分析
摘要:现阶段,企业市场竞争持续加剧,企业经营业务数量规模增大的同时,其外部环境风险因素也增多。基于此,众多企业站在内部控制角度上展开了面向生产经营各环节的动态控制。预算管理在企业发展要素审视及协调上起到重要串联作用,借助预算管理策略能够对企业管理水平提升提供参考辅助。文章以内控视角分析总结预算管理完善路径,希望可以起到一定借鉴作用。 关键词:内控;企业预算管理;问题;完善 现代企业
管理创新 |
中小企业工商管理现状及发展研究
摘要:随着我国经济不断发展,市场竞争更为激烈,中小企业作为我国市场经济重要组成部分,要在市场竞争中保持自身优势,就需要积极转变工商管理方式,以科学健康的工商管理为基础,结合市场经济体制发展特点,以及中小企业发展优势,制定科学完善的企业工商管理模式,构建企业完备的工商管理体系,以确保企业能够适应市场经济的发展,提升自身综合实力。文章结合中小企业工商管理内涵,深入分析了中小企业工商管理存在的问题,
管理创新 |
质量体系建立与运行研究
摘要:企业建立并运行质量体系是实现高质量发展、内部持续变革创新的内在需求,国内许多企业都在积极引进和应用质量管理体系和管理方法。文章以产品质量管理为核心提出基于产品生命周期的质量体系建设,以满足客户需求及利益相关者需求为改善目标,阐述企业质量体系构建的基本思路与实施路径,并归纳总结提升企业质量体系应用效果的策略建议,以期实践中能够对质量体系形成关键控制点和管控举措。 关键词:质量体系;质
管理创新 |
战略管理会计在社交电商企业的应用研究
摘要:移动互联网的普及使电商流量来源泛化,社交平台对接电商成为趋势。本课题结合社交电商行业发展特征,指出战略管理会计在社交电商企业应用的必要性与可行性,以拼多多为例,从战略分析、战略制定、战略实施和控制、战略业绩评价、战略调整等阶段为其构建战略管理会计应用体系,为我国社交电商行业的发展提供参考。 关键词:战略管理会计;社交电商;平衡计分卡 随着网络覆盖工程不断深入,传统电商行业增速
改革论坛 |
湖南省盐业体制改革下食盐消费安全现状和安全保障机制的研究
摘要:文章结合湖南省实施盐业体制改革后的盐业实际发展情况,通过对湖南省“雪天”盐业集团所在地长沙市进行实地考察调研,深入食盐市场及当地消费群众,分析存在的消费安全现状,并借鉴国内外食品安全监管和综合治理的相关研究成果,着力构建一个集“食盐产品市场核准机制”、“食盐分层质检机制”、“食盐安全溯源机制”和“食盐安全信息披露机制”于一身的“四位一体”综合安全保障机制,对现有理论及研究成果进行拓展补充
经营之道 |
经济新常态背景下的企业经营管理创新研究
摘要:在国内国际社会形势发生巨大变化,经济发展面临困境更加复杂的时代背景下,党中央、国务院提出了“以国内大循环为主体,国内国际双循环相互促进”的新型发展道路。在此背景下,对企业经营管理创新提出了更高的要求。文章在简要阐述经济新常态背景下企业经营管理创新必要性的基础上,提出传统经营管理模式中存在的问题,结合实际提出对应的创新途径,以期为企业经营管理水平提升提供参考。 关键词:经济新常态;企
经营之道 |
医药制造业技术创新效率动态分析
摘要:文章选择 2012~2016 年医药制造行业的相关数据,采用 Malmquist 指数模型,对我国医药制造业的全要素生产率进行测算,对其技术创新效率进行动态分析研究。找出我国医药制造业的创新发展存在的问题,并提出一些建议:整合产业资源,提高创新效率;合理配置科研经费,加大研发投入;优化人才建设机制,合理配置科技人才。 关键词:Malmquist指数;医药制造业;创新效率 一、
经营之道 |
基于波特五力模型对中医药食品行业竞争力分析
摘要:随着我国经济飞速增长和百姓生活水平质量的提高,中医保健品行业越来越受到消费者青睐,中医保健品立足于中国传统医学药学,具有深厚的历史底蕴及优良功效。近年来,中医保健品行业得到政府的大力支持,以此来促进中医保健品市场健康稳步发展。文章率先运用波特五力模型分析中药行业宏观环境及竞争能力,并以东阿阿胶企业为例,从公司概况、公司核心竞争力层面、公司经营业务、财务收入现状等几个方面进行综合分析,结合
经营之道 |
基于WCI的新疆那拉提景区微信公众号营销现状及优化策略研究
摘要:随着大数据时代的到来,“新媒体”的出现给旅游市场营销带来了巨大的变革。文章选取新疆伊犁那拉提景区官方微信公众号2019年3月31日至2020年3月31日间发布的信息作为研究对象,运用ROST Content Mining分析工具,结合WCI指数相关数据,分析了那拉提景区微信公众号的推送文章后发现,该公众号目前高品质的原创内容略少,自然风景赏析类的软文过多、互动性较差,留言回复率较低、服务
经营之道 |
服务标准化视角下山东省酒店品牌建设研究
摘要:随着改革开放进程的不断加快以及信息技术发展水平的不断提高,各行各业都开始迅猛发展,其在带动我国社会主义市场经济发展的同时,也给各企业之间的发展带来了巨大的竞争压力,很多企业为了提高自身的竞争优势,都开始加强对自身文化和品牌的建设。酒店行业种类众多,服务标准化管理能够有效提高酒店的经济效益和社会效益,可以不断提高山东省酒店行业的市场竞争力,从而推动酒店行业的可持续发展。文章通过简析服务标准
经营之道 |
浅析企业内部控制中的问题及优化
摘要:近年来,随着我国经济发展进入“新常态”,由增长速度换挡期、结构调整阵痛期、前期刺激消费政策消化期所带来的“三期叠加”效应逐渐凸显出来。面对我国经济呈现出不断下行压力的大环境,企业所面临的经营管理压力不断增加。在这样纷繁复杂的经济环境中,企业如何才能保持定力、化解经营中的风险、拓展新的经济增长点,已经成为企业必须面对和亟待解决的问题。而在此其中如何充分发挥企业内部控制的职能作用、为促进企业
理论探讨 |
农民工选择包工头的影响因素分析
摘要:随着建筑业农民工老龄化及建筑工人的高流失,如何留住农民工成为了一个问题。文章通过半结构化访谈,试图找出对农民工选择包工头的影响因素。研究结果表明,工资、农民工和包工头之间的强关系、工人的职业道德、工人的资产专用性、包工头为工人提供项目的能力、包工头的组织管理协调能力、包工头对农民工的人性化管理及工人的年龄对农民工选择包工头有显著影响。并根据调查结果对如何加强建筑业人才储备提供建议。
理论探讨 |
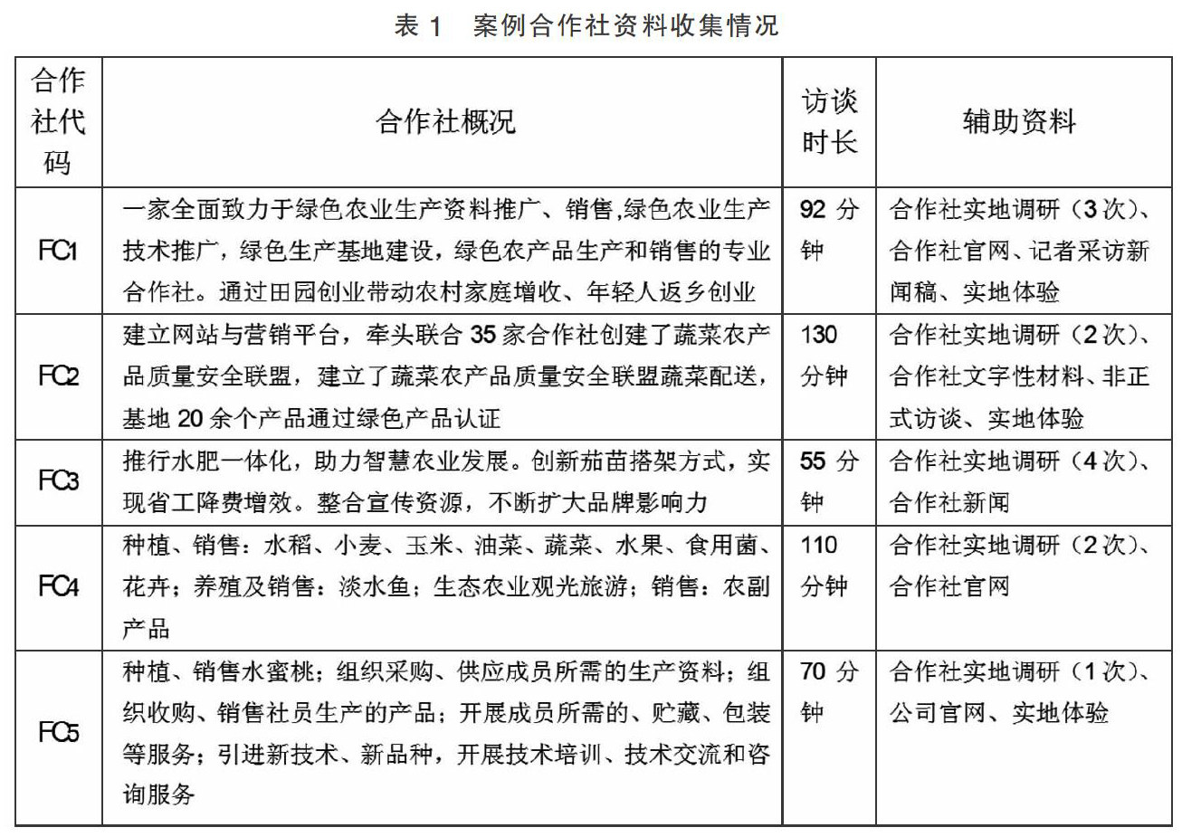
农民合作社领导人成长路径研究
摘要:理解和挖掘合作社领导人的成长路径及规律对于提升农民合作社的经营质量、加快农业的组织化规模化产业化进程具有重要作用。目前学术界缺少对领导人成长阶段转变因素及其行为策略的研究。文章以成都五家种植业农民专业合作社的领导人为例,运用扎根理论,梳理出合作社领导人驱动因素及行为策略,并将合作社领导人成长历程分为三个阶段,进而形成合作社领导人驱动因素及行为策略匹配模型,找出三个阶段的主要差异与转变原因
理论探讨 |
武汉城市圈生态福利绩效测度分析
摘要:生态福利绩效反映了单位生态资源消耗的产出效率,对城市的可持续发展具有重要意义。文章采用基于松弛变量的超效率SBM模型对武汉城市圈2010~2017年生态福利绩效进行测算分析,结果表明,武汉城市圈生态福利绩效各城市之间差异较大,整体水平较低且处于无效状态。因此,根据实证结果提出通过优化产业结构、推进技术进步、创新驱动绿色发展等途径提升武汉城市圈生态福利绩效水平。 关键词:武汉城市圈;
理论探讨 |
保障性住房PPP项目绩效评价指标体系的构建研究
摘要:绩效管理的重要手段就是绩效评价。现阶段我国PPP项目绩效评价正处在初步发展的阶段,没有较为成熟的评价体系,对PPP项目顺利推进十分不利,因此针对PPP项目绩效评价指标体系的构建尤为迫切。文章就保障性PPP项目绩效评价指标体系构建展开研究,首先,分析了项目绩效评价要点;其次,讨论保障性住房PPP项目绩效评价指标选择;最后,阐述如何建立保障性PPP项目绩效评价指标体系,确保完整的保障性住房P
理论探讨 |
同行竞争下企业履行社会责任的博弈分析
摘要:生态文明视阈下,企业社会责任的履行日益成为媒体关注的焦点。文章基于同行业的竞争关系建立不完全信息下的静态博弈模型。研究结果表明,单个企业披露获得的声誉、政府激励越多,企业社会责任履行成本越低,企业更有意愿履行社会责任;单个企业披露的收益与同行企业同时披露企业的收益的差距越大,企业更不愿履行社会责任。在此基础上,提出促进同行企业履行社会责任的对策建议。 关键词:企业社会责任;同行竞争
财税金融 |
房地产公司信托融资风险的控制研究
摘要:房地产的长期发展周期需要大量资金,是典型的资本密集型公司。基金在房地产公司的发展中发挥着重要作用,资金实力雄厚的房地产公司发展迅速,前景广阔。信托融资为房地产业开辟了一条新途径,信托融资依赖于减少投资和资本供应灵活性的优势在房地产领域迅速发展,已成为房地产融资的最重要渠道。文章主要研究房地产公司信托融资风险的控制,介绍了房地产工期信托融资发展现状,总结了我国房地产公司信托融资风险的主要表
财税金融 |
浅析我国上市公司环境会计信息披露问题
摘要:我国经济迅速发展的同时环境污染和自然资源过度消耗等问题也日益突出。文章在此背景下对上市公司环境会计信息披露进行深入研究,以环境会计的相关理论为基础,从典型行业上市公司入手,研究我国上市公司环境会计信息披露现状,并提出相关参考性建议。 关键词:上市公司;环境会计;信息披露 随着“五位一体”观念逐渐深入人心,全社会越来越关注生态问题,上市公司及其相关利益者在关注经济增长的同时也关
财税金融 |
商业银行信贷现状及存在的问题
摘要:文章通过对某银行雄安分行和某银行背景中小企业中心的实际调研,了解现实中的商业银行信贷存在的问题,一方面信贷客户总需求下降;另一方面需要完成信贷硬性指标,在这种矛盾下商业银行应该主动挖掘优质的中小企业进行信贷服务,改变传统信贷模式,用新技术来帮助解决银企双方之间的矛盾,使得信贷结构更加合理,信贷双方进入良心的循环。 关键词:商业银行;信贷;中小企业 一、中小企业面对的融资问题
财税金融 |
浅谈税务管理在环保企业中的应用
摘要:进入21世纪后,环境污染问题越发严重,各国在发展经济的同时也开始严抓环境问题,这也为环保企业提供了发展机遇,但同其他企业相比,环保企业在硬件设备等方面需要投入大量资金,盈利空间较小,整个行业基本靠政策推动。对于盈利微薄的环保企业而言,税负给其经营带来的负担较重,合理利用税收优惠、做好税务管理工作是环保企业管理的重点。文章从“营改增”后环保企业面临的税收环境出发,分析环保企业税务风险点,并
财税金融 |
新税制下全年一次性奖金政策的纳税筹划应用研究
摘要:2019年1月1日起正式实施的新个人所得税法已发生重大变化,但新个人所得税制度保留了全年一次性奖金政策,执行期为2019年1月1日至2021年12月31日,为应用该政策进行个人所得税纳税筹划提供了制度空间。文章从选择恰当的计税方式、避开无效的跳档区间、利用税率级距区间的最优值等方面深入分析了全年一次性奖金政策在个人所得税纳税筹划中的应用,以最大限度地降低个人所得税税负水平,让纳税人充分享
财税金融 |
乡村振兴战略下财政支农政策及制度创新
摘要:“三农”问题是乡村振兴战略下需要解决的主要问题,目标在于拉近城乡经济差距,切实有效地提高农村地区总体经济水平,改善农民生活条件和生存质量。目前,虽然我国为了解决“三农”问题提出并实施了乡村振兴战略,但是受到农村地区地形、人口、经济发展现状等多方面因素的影响,乡村振兴战略的实施并不顺畅,遇到的问题很多。文章对乡村振兴战略的背景以及具体施工内容进行了深入分析,同时对财政支农政策及制度创新的相
财税金融 |
我国期权与期货市场价格发现功能研究
摘要:文章以期权与期货市场价格发现功能为中心,结合发现功能研究意义以及证实研究、检验分析等,对期权与期货市场价格发现功能有更深入了解,并挖掘其真正价值。 关键词:期权与期货;线性关系;金融市场;时间序列 一、剖析期权与期货市场价格发现功能研究意义 期权与期货市场价格发现功能是金融市场发展来的大跃步,尤其是供给侧改革发展背景下,虽然为金融市场发展提供更多机遇,但是在很多方面也提
财税金融 |
个人消费信贷产品的创新
摘要:蚂蚁花呗作为重要的消费信贷产品,在生活中为人们提供很多方便。个人消费信贷产品的出现,改变着人们的消费观。文章以蚂蚁花呗为中心展开研究,总结更有效的个人消费信贷产品创新策略,目的在于扩大个人消费信贷产品的发展市场。 关键词:蚂蚁花呗;消费观念;可持续发展;数据分析 随着互联网金融市场的全面性发展,金融消费理念不断创新,这为阿里巴巴的蚂蚁花呗创造了有利环境。蚂蚁花呗当前成为消费的
财税金融 |
新形势下财政税收体制改革的创新研究
摘要:随着社会的发展,国家对财政税收体制改革创新工作给予高度重视。财政税收,为我国政府部门提供有力的物质保障,对优化政府服务职能和提高管理能力发挥积极的作用。新形势背景下,财政税收体制改革势在必行,既能与国家宏观经济调控政策相适应,又有利于促进社会经济的可持续发展。然而,在财税体制改革实践中,存在许多阻碍性问题。文章主要分析财政税收体制改革创新的必要性及改革实践中的阻碍,并提出新形势下财政税收
财税金融 |
经济新常态下沂蒙山区乡镇财政税收面临的挑战与发展对策
摘要:由于沂蒙乡镇运行实际发展情况和沂蒙乡镇财政税收管理工作有着非常密切联系。为了有效提升沂蒙乡镇财政税收管理工作质量,需要全面分析经济新常态下沂蒙乡镇财政税收工作时面临的挑战。并结合实际情况,制定完善的沂蒙乡镇财政税收管理制度,有效提升沂蒙乡镇财务税收管理工作效率和质量,并为沂蒙乡镇的可持续发展提供有力支持。 关键词:沂蒙山区;发展对策;面临挑战;财政税收;经济新常态;乡镇 经济
商贸流通 |
京东商城物流配送模式研究与优化
摘要:近年来,电商间竞争异常激烈,而物流配送是电商发展与竞争过程中的重要一环。京东商城是我国有代表性的电子商务公司,文章结合京东商城现有的物流配送模式,分析其中存在的问题,从政府和京东企业两方面提出政策性和改进性对策。 关键词:京东商城物流;配送模式 ;问题;对策 进入21世纪,电子商务快速发展,据商务部电子商务司发布的《中国电子商务报告2019》, 2019年全年中国电子商务交易
商贸流通 |
新技术条件下的运输企业物流供应链管理刍议
摘要:新时代,市场组成更加复杂发生了明显的变化,企业为了达到利益的最大化,采取各种手段控制成本。在运输行业中,物流供应链管理都有着重要的作用,贯穿于运输企业的全程,能够帮助企业控制成本、减少库存,从而达到减少企业风险的作用,尤其在多变的市场环境中,更多企业对于供应链管理更加重视。在实际的企业管理中,企业要重视物流供应链管理,通过加强物流基础设施,提升企业软实力,从而提升物流供应链管理效率。随着
经济与法 |
关于我国《会计法》修订中对政府会计规范的思考
摘要:市场经济环境下,会计在利益分配及资源配置方面都发挥着至关重要的作用。因此,出于维护经济社会的正常秩序及其规范化运行的目的,我国的《会计法》也在不断地修订完善。相关会计法律法规制度的修订完善,也促使政府在会计核算及实施中一系列的规范化改革。 关键词:会计法;修订;规范化 一、《会计法》的发展历程 (一)《会计法》的出台 新中国成立之后,由于我国特殊的国情,实施的是与
人力资源管理 |
对国有控股企业选人用人“两结合”的三重考量
摘要:国有控股企业在选人用人上必须把党管干部原则和董事会依法选择经营管理者以及经营管理者依法行使用人权有机结合起来。文章从政策规定、现实状态、思路对策三个维度对国有控股企业落实党管干部和法人治理结构行使用人权“两结合”进行了探讨。 关键词:国有控股企业;党管干部;选人用人 一、政策之要:国有控股企业在选人用人“两结合”的制度规定 国有控股企业把党管干部原则和董事会依法选择经营
人力资源管理 |
企业人力资源绩效管理中大数据的运用
摘要:进入大数据时代以后,数据在各个行业和领域深入渗透,大大提高其管理水平。绩效管理作为企业人力资源管理的重要组成部分,也要依靠大数据提高效率和效果。为此,企业在绩效管理中要加深对大数据运用价值的认识,着重从明确管理思路、完善管理流程、改进工作方式、加强员工培训方面加强绩效管理对大数据的实际运用,并注意优化。 关键词:企业;绩效管理;人力资源管理;大数据 大数据指的是海量数据,通过
人力资源管理 |
管理者负面反馈对员工绩效的影响研究
摘要:管理者给予员工的反馈分为正、负两个反馈源。而负面反馈是管理者对员工绩效未达到组织绩效标准时,给予员工行为与工作结果的批评、指正与修改。此外,管理者负面反馈能够从多方面因素对员工绩效产生影响,而这些因素对于提高员工绩效有利有弊,从而难以准确判断负面反馈对员工绩效影响趋势。 关键词:负面反馈;管理者;员工绩效 一、引言 在2020年全球新冠疫情的大背景下,由于疫情的大面积蔓
人力资源管理 |
基层劳动就业与社会保障公共服务体系建设的探析
摘要:当前,我国的基层劳动就业与服务平台是我国社会公共服务体系当中的重要内容,更是人力资源与社会保障各项服务正常实现的主要载体,基层公共服务平台建设也是完善社会保障体系的重要一环。并且基层劳动就业与服务平台已经形成了多方位的政策体系、劳动就业服务平台遍布全国,目前服务平台整体展现的是一类个性化的特征,不过基层就业和社会保障公共服务体系的构建仍旧存有很多问题。以进一步服务百姓、完善基层劳动就业服
人力资源管理 |
个人特征与工作特征对员工关系质量的影响研究
摘要:文章通过对来自北京、上海、广州、成都等地的477名知识型企业员工样本进行了样本调查,运用SPSS数据分析软件分析了样本员工个人特征与工作特征对企业员工间关系质量及各维度的差异性分析研究。研究发现,员工关系质量变量在不同年龄、性别、教育水平、婚姻状况的个人特征与不同工作年限、工作薪酬、岗位级别的工作特征上表现出显著的群体差异,并提出相应的管理建议。 关键词:员工个人特征;员工工作特征
人力资源管理 |
关于基金会薪酬水平的研究与建议
摘要:在我国基金会是一个正在进入高速发展期的行业,但是从业人员专业水平差、人员流动率高,严重制约了这个行业的发展。文章以2018年北京地区42家基金会薪酬为例,研究这个行业人才困境背后的原因,对于促进我国基金会行业高质量发展具有重要的理论和实践意义。 关键词:基金会;薪酬;互联网公益 一、基金会的定义和发展现状 本文所指基金会是指20世纪初期诞生于美国的现代基金会,区别于17
人力资源管理 |
区块链技术在企业人力资源绩效管理中的应用模式探究
摘要:区块链技术被视为继云计算、物联网、大数据之后的又一项颠覆性技术,也是国家发展的一个新兴前沿热点。区块链技术作为比特币的底层技术不仅在金融等领域日益应用,在人力资源HR领域同样具有较大的应用潜力,推动人力资源管理体系变革。文章探索了区块链技术在人力资源绩效管理的应用前景;以及人力资源管理绩效考核版块运用区块链技术的开发,将区块链的核心优势运用于人力资源绩效管理,让企业管理服务变得更为真实、
人力资源管理 |
优化单位人力资源管理方式
摘要:当前我国正处于发展阶段,社会越来越重视单位人事管理改革工作。当前我国有的单位人力资源管理制度还存在一些问题,其势必直接与单位的发展有着直接联系。因此,有必要针对单位人力资源管理存在的问题进行分析,并采取有效措施予以解决,优化单位人力资源管理,以此为促进单位的良好发展奠定基础。 关键词:单位;人力资源管理;方式 在当前我国经济迅速发展的新时期,人们对单位的相关人员的职能也提出了
人力资源管理 |
战略性人力资源管理及其理论基础
摘要:现如今,随着现代化建设进程的不断加快,社会经济的稳步发展,这些不仅激活了市场,也同样带给了企业人力资源部门相关工作巨大的挑战与机遇。要想保证企业战略性人力资源管理水平与质量的不断提升,就需要强化人事管理中的具体工作,找出其中存在的种种问题,并提出应对的措施,只有这样才能实现企业可持续发展的目的。文章通过阐述在现代化的时代背景下,战略性人力资源管理工作创新的种种策略,推动人力资源的创新发展
文化产业 |
恩施咸丰县官坝苗寨旅游文创产品设计研究
摘要:近年来,旅游业不断以“文化是旅游的灵魂,旅游是文化的载体”为模式深入发展,旅游文创产品的表现形式日益多样化,并受到旅游市场消费者的亲睐。文章立足恩施咸丰县官坝苗寨少数民族民俗传统文化,搜集整理了其人文旅游资源,从购物设计、创意度假情境设计两个角度出发,积极探寻“文化”同旅游产品的创意融合,力图通过科学完整的设计开发思路推动“荆楚第一苗寨”官坝苗寨的文化传承与发展,实现文化认同与自信。
文化产业 |
试析戏曲演出舞台监督存在的问题及优化策略
摘要:戏曲艺术作为我国的古典艺术以及文化传承其中之一,蕴含着丰富的民族色彩。传承戏曲艺术,不仅仅需要让戏曲文化知识为大众所知,还得将其融入到社会实践中去,让大众从现实中感受戏曲艺术的魅力。这就需要运用到舞台艺术表演形式来进行戏曲艺术作品的演出,运用舞台的表演特色去展现戏曲文化和知识内涵。通过舞台表演,能够发挥出戏曲自身的古老文化特色,吸引更多的人去了解戏曲文化,从而推动戏曲演出和戏曲文化的发展
文化产业 |
从消费产品角度探讨开封市文化旅游市场
摘要:开封作为八朝古都,以历史古迹为主形成很多旅游景点,文章探讨在开封实施的建设国际文化旅游名城的战略下,如何把文化和旅游融合起来,达到“1+1>2”的效果,如何把游客的消费力提升上去,深度挖掘游客的消费潜力,从来汴旅游人群的可供消费产品角度来为开封文化旅游发展献计献策,为挖掘消费潜力提供理论依据。 关键词:开封市;消费产品;文化旅游 根据《2019年开封市国民经济和社会发展
财务管理 |
会计风险防范及其控制分析
摘要:如今,随着我国社会经济的不断进步与发展,会计工作的作用愈加明显。在对会计工作的日常管理之中,风险防范作为其中的关键组成部分,对会计工作的发展具有一定的推动作用。因此,对于会计工作而言,要依照工作实际状况制定出有效、合理地会计内部控制制度,进一步强化会计风险防范工作,从而在最大限度上提升会计工作的工作效率。文章主要对会计风险防范及其控制进行详细的分析与阐述。 关键词:会计工作;会计风
财务管理 |
浅析管理会计与财务会计的融合
摘要:管理会计与财务会计这二者是会计的两大分支,并且在当今社会中,企业不再以偏向其中一者为重心,而是大多都提出了兼顾融合的要求,文章通过探讨分析二者的融合之路。 关键词:管理会计;财务会计;融合策略 在社会发展的今日,会计行业一直以来都是伴随着经济发展的支柱性行业。首先来说会计是一门商业语言,也就是说这是分析、比较、认识各行各业的商业模式最重要一种工具。同一个企业,不同会计专业水平
财务管理 |
新经济背景下财务管理创新问题的探讨
摘要:文章立足于新经济背景,在对财务管理创新初衷进行简单介绍的基础上,从现代企业的视角出发,结合新经济时代所带来的挑战,提出了符合财务管理特点与需求的创新策略,例如,酌情引入先进技术,希望能够给其他人以启发。 关键词:财务管理;现代企业;新经济时代 新经济时代对企业所提出的要求,主要是以自身需要完成的任务为依据,在提升竞争力的前提下,充分运用现有策略对企业资源进行优化配置。事实证明
财务管理 |
新形势下企业会计成本控制方法及策略
摘要:我国经济快速发展,市场竞争尤为激烈,企业要想始终在激烈的市场中保持自身优势,需要坚持发展与创新原则,优化产业结构,加强对会计成本控制工作重视,始终将成本控制在合理范围之内,才能确保企业经济效益提升,为企业战略发展计划的实现提供有力保障。在社会市场经济体制下,各项信息流动速度极快,为企业成本控制增加了难度。随着市场的发展,传统的成本控制方式已经不能适应现代化企业的要求,出现了一系列的问题,
财务管理 |
管理会计运用于建筑施工企业财务管理的研究
摘要:对于企业财务管理来说,管理会计是其中的关键组成部分,不仅如此,管理会计的使用以及普及是一个长期性的综合工作,需要综合企业以及学术领域,同时还需要人力物力的支持。文章通过阐述了管理会计对于建筑施工企业财务管理的作用,对现阶段建筑施工企业财务管理存在的不足之处进行了分析,提出了强化管理会计应用于建筑施工企业财务管理的有关措施,给我国有关方面提供了相应的参考和帮助。 关键词:管理会计;建
财务管理 |
新会计制度下加强企业财务管理的策略
摘要:在现代化企业迅速发展的过程中,我国的各个产业都得到快速发展。各个企业的发展质量在很大的程度上由其管理质量所决定。而财务管理作为一项重要的内容,更是对企业的整体运行和健康发展产生着重大的影响。根据现阶段的调查和研究发现:大部分的企业还存在着管理方式不科学、管理体系不完善的问题。为此,在今后的工作中,相关的管理人员需要充分的认识到现阶段工作中存在的不足,并进行针对性的解决,以此来促进相关工作
财务管理 |
集团企业财务管理中财务共享的应用分析
摘要:集团企业是指单一企业通过不断发展,而出现的企业集群,相对于一般的企业来说,其本身的规模更大,业务内容更加广泛,而且子公司众多,各个公司之间相互协作,促进集团企业的发展。但一直以来,我国的集团企业都是各个子公司单独进行财务相关内容建设,导致集团企业领导对子公司的财务状况了解不到位,从而出现了子公司人员中饱私囊的现象。为更好的约束子公司的行为,目前我国的集团企业提出了财务共享的内容,希望通过
财务管理 |
新企业会计准则对施工企业财务管理的影响探析
摘要:随着我国房地产市场的大发展,施工企业也迎来了一次发展的浪潮,但一直以来,我国的施工企业都是沿用传统的管理方式,在财务方面,主要是垫付然后按照工期结款,如果其中任何一个环节出现问题,会导致垫付的款项无法抽出,最终出现企业资金链断裂的问题。所以,施工企业始终有着很大的财务管理风险。为更好地提升企业财务管理效果,新企业会计准则的应用,将让施工企业的财务管理工作更加规范,不过想要适应新企业会计准
财务管理 |
财务信息化集团合并报表编制方法分析
摘要:随着市场经济的发展,我国的企业成长速度越来越快,大型集团企业越来越多,但同时,集团企业也面临一个严重的问题,主要是对子公司的管控并不到位,直接导致了实际的管理过程中,子公司不愿意配合,从而无法获得子公司完整的数据内容。为更好解决相应问题,目前集团企业开始合并报表编制,通过更加综合的报表,来整合母子公司中的各类信息内容,确保母公司对子公司的掌控力度进一步的增加,同时,也让董事会对母子公司的
财务管理 |
乡镇街道财政所会计精细化管理水平提升路径研究
摘要:作为国家财政体系的基层机构,乡镇街道财政所肩负着合理分配财政资金、正确调节政府与居民的分配关系、巩固并加强基层政权建设等重要使命。目前,我国乡镇化建设在社会主义市场经济的推动下获得了巨大进展,这对乡镇街道财政所的工作任务提出了更高的要求。文章对当前乡镇街道财政所的会计管理现状进行剖析,并进一步对如何提升乡镇街道财政所会计的精细化管理水平进行探讨。 关键词:乡镇街道财政所;会计;精细
财务管理 |
水利建设竣工财务决算编制存在的问题与对策
摘要:在水利建设工程创建的过程中,为了确保竣工财务决算编制工作能够正确无误的展开,不仅需要重视竣工财务决算编制工作,同样也需要合理的管控相关的工作,减少问题的出现。文章着重探讨了水利建设行业项目管理的现状、水利建设竣工财务决算编制的意义以及水利建设竣工财务决算编制中存在的弊端和相应的处理策略,仅供参考。 关键词:水利工程;财务决算;竣工验收;策略 在新时期的成长过程中,水利工程是基
职教培训 |
湖南农业高职院校服务乡村振兴能力提升研究
摘要:乡村振兴是党的十九大提出的一项重大战略,农业高职院校是服务乡村振兴的重要力量。在分析湖南农业高职院校服务乡村振兴内在逻辑的基础上,剖析湖南农业高职院校服务乡村振兴存在的问题,探索提升湖南农业高职院校服务乡村振兴能力的路径。 关键词:乡村振兴;农业高职院校;能力提升 一、问题的提出 乡村振兴是党的十九大提出的一项重大战略,是新时代“三农”工作总抓手。湖南是农业大省,“十三
职教培训 |
“分阶段培养、多岗位轮训”现代学徒制探索与实践
摘要:随着我国经济的快速发展,国家越来越重视分阶段以及分岗位学徒制探索工作。为了进一步提升分阶段和分岗位培育效果,需要根据实际情况明确当前的光伏发电技术,引进新技术与新工艺,培养高级管理人才,提升工作人员对现代学徒制度的探索,创新新型管控模式。文章主要针对“分阶段培养、多岗位轮训”现代学徒制进行简要分析,并提出合理化建议。 关键词:分阶段培养;多岗位轮训;现代学徒制;光伏发电技术与应用
社会视野 |
自媒体时代“种草经济”对大学生消费行为影响的研究
摘要:文章基于自媒体时代,借助问卷调查分析,以大学生这一特定消费主体为研究对象,对“种草经济”给大学生消费行为带来的影响进行深入分析,试图构建出破解其不良影响的对策,为大学生的消费行为向更健康、合理、理智的方向发展提供价值观引导,并促进“种草经济”消费环境的健康发展。 关键词:种草经济;大学生;消费行为;小红书 一、引言 当下各种自媒体平台风靡整个互联网,微信、微博、知乎、抖
社会视野 |
浅谈破解农民工市民化困境的途径
摘要:城镇化是经济社会发展到一定阶段的必然趋势,农民工市民化是城镇化发展的重要任务,尤其是对于农业大国和人口大国,推进农民工市民化意义十分重大,是促进城乡融合、区域经济发展、保障社会和谐稳定的重要举措。文章在调研数据基础上,运用比较分析、实证分析等方法,从农民工市民化发展意义、存在问题、对策建议等深入展开论述。 关键词:农民工;市民化;政策研究 一、加快推进农民工市民化的重要意义