期刊详情
查看往期
期刊目录
2021年19期
城乡建设 |
农地适度经营规模研究
摘要:土地的管理模式影响着农业的生产成本、经营效率等,发展农业适度规模经营已经是大势所趋。文章以陇西县为例,采用实地调研的方式,在详细分析176份问卷走访调查数据的基础上,通过对特定范围内的流动成本、农业劳动力数量、耕地面积与农业产出量的关系进行数学分析,结合C-D生产函数和农户收入最大化模型,定量测算出陇西县的农户适度经营规模为2.803hm2,并提出建议和对策促进适度经营规模发展。
城乡建设 |
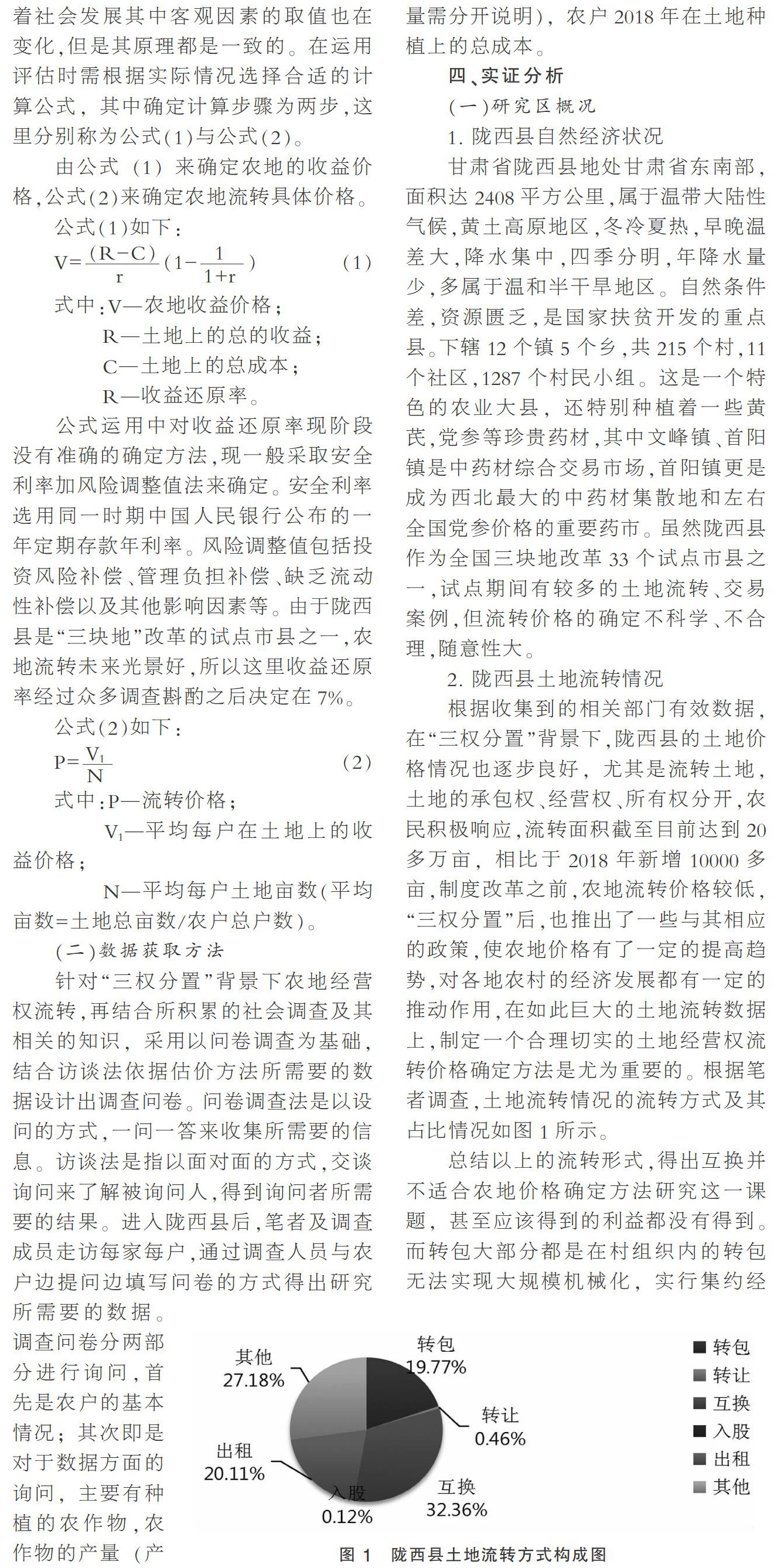
“三权分置”背景下农地价格收益还原法研究
摘要:三权分置政策实施以来,全国农地流转情况增加,文章针对农地经营权流转价格的确定方法进行研究,将收益还原法与“三权分置”的背景结合,以有实行“三块地”政策的甘肃省陇西县为调查对象进行调查与计算,结果与全国大部分土地经营权流转价格较为相符,证明了本研究农地价格确定方法有一定的实际意义,在一定程度上能为农地流转价格提供参考,促进农地流转市场的发展。 关键词:三权分置;收益还原法;农地价格
城乡建设 |
基于Logistics模型的农户宅基地退出意愿影响因素研究
摘要:基于金寨县入户调研数据,通过logistics模型分析农户宅基地退出意愿有关的影响因素。研究表明:农户宅基地退出意愿受农户个人及其家庭、宅基地、主观认知、周围人群多方面因素影响,各影响因素的作用方向与强度存在差异。最后根据各因素提出相关政策意见。 关键词:宅基地;logistics模型;农户退出意愿;影响因素 在城乡二元制度下,宅基地不但为中国现代化发展提供支持,而且对于农村
城乡建设 |
乡村振兴背景下乡村治理的目标与实现路径
摘要:乡村治理是当前较为火热的课题,同时具备较为特殊的意义。随着我国城市化进程加速,乡村治理问题逐渐提升重要议程。文章首先简要介绍乡村治理的背景,梳理我国当前乡村治理工作开展情况,然后分析乡村治理工作的重要方向,以及乡村治理工作的目标及实现途径。 关键词:乡村振兴;乡村治理;目标;实现 乡村治理问题,提出已经有一段时间,中国共产党第十九次全国代表大会,使得乡村治理问题受到了更多的关
经济观察 |
央行数字货币对经济的有利分析
摘要:2014年我国已开始对央行数字货币(DCEP)进行研究。随着经济和科技的发展,数字货币的适用场景,目标受众越来越广。在电子支付发达的时代,为何要推行央行数字货币,央行数字货币对经济有何益处。 关键词:央行数字货币;经济;外汇 一、引言 北宋时期,为了方便商品交易,在四川出现了世界上最早的纸币——交子。而如今,数字货币在经济和科技日益发展的条件下也显现出了它的众多优势。2
经济观察 |
强化特色产业 推进县域经济发展
摘要:县域经济发展是我国国民经济发展的基础,最突出的问题是经济总量较小,产业规模不够,产业发展缓慢。做优产业结构,聚焦产业发展短板是解决矛盾实现县域经济新突破的关键。推出特色产业,形成产业集群是推进县域发展的重要途径。文章从县域经济发展存在的问题入手,剖析了影响县域经济发展的因素,并提出了解决问题的方法。秉承绿色发展、融合发展、坚定不移走融合发展之路是县域经济实现突破的必由之路。 关键词
经济观察 |
浅谈不动产登记制度对房地产市场的影响
摘要:不动产登记属于《中华人民共和国物权法》设置的一项物权条例,是国务院机构变革与职能改变方案的核心内容,是优化社会主义市场经济机制、制定现代市场体制的内在需求。不动产登记是物权公示的渠道,实质上是确定了权利人的事实过程,文章从不动产登记体制分析着手,介绍了不动产登记体制的目标与含义,从而分析其对房地产市场的作用,以期为,能够为相关从业者提供借鉴。 关键词:不动产登记;房地产市场;目标;
经济观察 |
数字普惠金融能否提高经济高质量发展?
摘要:数字普惠金融降低了金融服务的门槛是提高经济高质量发展的关键,解决了金融长尾群体获得金融服务难的问题。为我国中小企业以及农民群体提供了相应的金融服务,促进了经济的高质量发展。文章利用2011~2017的省级面板数据,研究数字普惠金融通过对金融长尾的群体影响从而促进我国经济高质量发展,具体分为中小企业的收入,农村群体的消费的影响。研究表明数字普惠金融对金融长尾群体收入与消费有正向促进作用,故
经济观察 |
安徽省区域经济发展与交通优势度空间分异研究
摘要:文章以安徽省16个市级行政区为研究对象,通过构建交通优势度与经济发展水平评价体系,对安徽省交通优势度与经济发展状况进行分析,进而剖析两者之间的协调关系。结果表明,安徽省经济发展水平差异较大,合肥都市圈和皖江城市带经济发展最好,皖南地区高于皖西、皖北地区;交通优势度整体差异明显,地域空间分布不均,总体呈北高南低分布,安徽省经济发展与交通优势度总体协调度不高,多数地区两者协调程度有待进一步提
经济观察 |
“十三五”规划以来郑州市房地产调控政策分析
摘要:“十三五”至今我国城镇化进程加速推进,作为我国国民经济的支柱产业,房地产业及房地产调控政策一直备受关注。随着房地产调控政策的不断推进,其政策目标更清晰、任务更明确。文章通过梳理该时期郑州市在限购、限贷、限价等方面的调控政策,分析政策变化和演进的逻辑,并结合郑州市的特殊背景,探讨国家中心城市建设对房地产业及其调控政策的影响。 关键词:“十三五”规划;郑州市;房地产调控政策;国家中心城
经济观察 |
基于SWOT分析的吉林市冰雪经济发展策略
摘要:我国的冰雪经济在北京申办冬奥会成功的背景下,迎来了良好发展政策。冰雪经济相关产业具有耗能低、辐射力强、环保等突出特色优势,作为新兴资源型产业,其发展前景广阔,即将成为经济发展新兴增长点。文章根据吉林市发展冰雪经济的内外部竞争环境和竞争条件,从吉林市冰雪经济发展的优势、劣势、机遇及威胁四个方面展开SWOT分析,据此从体育、旅游和文化三方面对冰雪经济的发展策略进行研究。 关键词:冰雪经
战略研究 |
新时期福建省实现区域协调发展的有效策略探究
摘要:区域协调发展是关乎一个地区国计民生的重大战略,文章基于当前福建省在实现区域协调发展的过程中所面临的问题,结合福建省的省情,从福建当前发展的实际出发,简要分析了对福建省区域协调发展的制约因素,提出了促进福建省区域协调发展的有效策略。 关键词:福建省;区域协调;策略探究 20世纪80年代以来,在区域发展的过程中,福建省走出了一条属于自己的特有之路,在我国东南地区独占鳌头,经济属于
战略研究 |
江苏面源污染现状与原因分析
摘要:不同于点源污染,面源污染具有污染源的分散性及难以检测性的特点,已经成为我国农业重要污染来源之一。江苏是全国重要的农业省份之一,省域水网稠密。农村生活、生产产生的废料、废水排放对江苏湖水造成较严重的污染。十多年来,江苏在面源污染治理课题上取得显著的成绩,但是面源问题没有得到根治,部分河流氮磷浓度依然较高。党的十八大以来,党中央把建设生态文明摆在重要突出的位置。为了建设“强富美高”新江苏,江
管理创新 |
关于制造企业全面预算管理若干问题的思考
摘要:全面预算管理是企业针对内部控制管理的方式,是同时具备控制、评价等多种功能的一种企业经营管理模式,正确使用全面预算管理有助于提高企业内部管理的水平,能够加强企业内部管理控制,对于企业生存发展有着重要的意义。 关键词:制造业企业;全面预算管理;解决措施 企业应当利用好全面预算管理这一财务工具,财务部门管理人员应当做好本职工作,随时分析全面预算管理机制的运行成果,并将此数据同行业内
管理创新 |
本地CEO与企业社会责任投资
摘要:“美不美,家乡水;亲不亲,故乡人。”每个人对自己的家乡都有着一定的情感和偏爱。文章关注CEO家乡偏好这一文化现象,研究本地CEO是否会进行更多的企业社会责任投资。通过搜集和整理相关数据进行实证研究发现,拥有本地CEO的公司相比拥有非本地CEO的公司会在企业社会责任上投资会更多。 关键词:家乡偏好;CEO个人特征;企业社会责任投资 一、引言 乡土文化是我国传统文化中不可或
管理创新 |
我国跨国经营企业内部控制问题探讨
摘要:随着国际形势日益严峻,我国跨国经营企业面临诸多风险,现阶段部分跨国企业在运营中,市场竞争越趋激烈,给企业经营带来了机遇及挑战。文章主要结合我国跨国经营企业的海外经营状况,分析了跨国公司内部控制工作的重要性,对于现阶段企业经营中存在的问题进行剖析,并且提出了六点建设性见解,为我国跨国企业加强内部控制工作提出建议。 关键词:跨国经营;内部控制;监管机制;政策法规 随着我国改革开放
管理创新 |
中小企业战略管理模式的创新研究
摘要:伴随我国市场经济的快速发展,由于大型企业资源、产品等方面的综合优势,给中小企业带来的竞争压力越来越大。面对这一现实问题,中小型企业为了在发展过程中进一步获得市场竞争力,提升自身的经济效益,需要结合自身实际情况寻找创新之路。企业管理过程中,需要坚持以人为本的思想,不断改变传统家族式的企业管理机制。同时,在企业管理过程中,需要采用专而精的经济战略思想,不断提升企业的品牌及市场竞争力。文章就中
管理创新 |
要素如何驱动活动?
摘要:文章将高管团队作为研究焦点,结合中国企业国际化战略的案例探讨高管团队根据外部环境因素实施国际化战略的动因。此外,从高管团队人口统计学特征、团队结构角度分析目前高管团队特征对企业国际化战略影响,并给出合理的建议,最后提炼总结,揭示高管团队与国际化战略的实施机制。 关键词:高管团队;国际化战略;高层梯队理论 一、引言 科斯在《企业的性质》中提出交易成本理论,认为企业实质上是
管理创新 |
投资项目建设阶段的过程管控与对策研究
摘要:投资项目管控,在项目建设中需要定期收集信息并对所收集的信息进行动态分析与比较。作为财务管理者,管理投资建设项目,首要任务是对投资项目建设过程中所发生的金额与投资预期的收益目标进行管控,以建设项目总预算总额为目标,对建设过程中所发生的实际金额作动态分析。如出现与投资项目总预算加大偏差时,应剖析其原因并及时采取措施纠正偏差。文章首先对投资项目建设过程中存在的问题做了详细分析,分析了项目建设管
管理创新 |
基于PDCA循环的农村水污染防治绩效管理研究
摘要:农村环境治理是完成乡村振兴战略的有效措施之一,实施农村环境绩效管理是推进环境治理体系和治理能力更加现代化的重要内容之一。尤其是当下农村水污染治理过程中存在着投资大、周期长、涉及面广、收效缓等问题,亟需开展农村水污染防治绩效管理以提升农村环境治理绩效。文章基于PDCA循环视角,探讨PDCA循环在农村水污染防治绩效管理模式中的可行性,从“计划—执行—检查—改进” 对农村水污染绩效评价流程进行
改革论坛 |
论国有林场改革
摘要:全面深化改革,国家“五位一体”总体布局,战略提升生态文明建设。国家“为全局计,为子孙谋”,重视和发展国有林场改革,专门出台中央6号文件,并对贯彻落实中央6号文件作出了全面部署,为“保护生态,保障民生”和依法施政,体现我国的制度优势与根本遵循,为基层林区绿色可持续发展保驾护航,为改善基层林区的民生福祉提供最有力政策支持与法治保障。国有林场是最基层林业事业单位,国有林场改革是与时俱进的新时代
经营之道 |
浅谈网络“微时代”的市场营销
摘要:伴随当前网络技术的不断普及及发展,人们的生活方式及环境出现了极大的变化。而且,随着经济的不断进步,人们对于物质方面的追求也在不断提升。因此,为了更好地满足消费者需求,企业需要依据时代的发展对于市场营销策略进行有效的调整,让相关的营销策略更符合当前时代的变化,进而提升企业在市场方面的竞争力,推动企业持续健康发展。文章就网络微时代的市场营销策略进行深入探析,希望可以为相关企业提供有效建议,推
经营之道 |
新零售产品的精准需求预测
摘要:随着新的零售市场逐渐转型,生产模式指向多品种、小批量,商家的库存管理难度加大,若商家对消费者需求掌握不到位,可能会造成利润损失。文章研究的是新零售目标产品的精准需求预测问题,目的是使商家减少由于供大于求而导致的库存积压情况的发生,降低库存管理难度,获得更大的利润空间。此问题,文章参考了2020年第十届MathorCup高校数学建模挑战赛D题中的数据并进行处理。利用时间序列模型中的加权移动
经营之道 |
铁路工程造价全过程管理问题及优化策略
摘要:铁路工程项目建设施工中,造价管理工作的开展不仅可以提高工程成本控制水平,而且可以更好地发挥监督和约束的作用。全过程管理其实就是根据铁路工程项目的特点制定科学的造价管理模式,将造价管理认真贯彻到每一个施工环节中,全方位开展造价管理工作。文章叙述了全过程造价管理的意义和价值,然后针对当前铁路工程施工中所存在的问题,提出了更具针对性的改进和优化措施。 关键词:铁路工程;造价管理;招投标
经营之道 |
管理经济学在白酒企业经营管理中的应用研究
摘要:管理经济学一般来说即是将参与市场经济活动的主体为研究目标,借助于经济学的相关理论来指导企业管理的学科,管理经济学表现出实践性和理论性紧密结合的突出特点,所以在企业经营管理活动中是一个非常关键的影响因素。随着社会经济的飞速发展,越来越多企业管理人员开始慢慢认识到管理经济学的重要性。文章结合实际研究,探讨了管理经济学在白酒企业经营管理中的应用。 关键词:管理经济学;白酒企业;经营管理;
经营之道 |
高新技术企业研发费用投入与公司收益相关性分析
摘要:高新技术企业的主营产品都为高新技术产品,企业的主营收入及主要利润均来自高新产品,所以高新技术产品对于任何一家高新技术企业来说都至关重要,为此众多高新企业为了保证其在高新产品的技术及种类上的优势,每年都会投入大量的资金用于高新产品的研发,也就是行内所指的研发费用。文章通过对三家具有代表性的高新技术企业的研发费用投入与公司收益相关性分析,希望对经营决策者在决定研发费用应该如何投入有一定的借鉴
经营之道 |
铁路畅行常旅客服务优化分析
摘要:为提高铁路客运市场的竞争力,提升客户的忠诚度,做好铁路供给的改革,切实提升旅客的出行体验,铁路推出了畅行常旅客服务。但是由于这一方案出台时间不长,实际的实施过程中还存在着很多问题,不利于常旅客服务的提升。文章针对常旅客服务存在的问题进行优化研究,包括常旅客的注册与激活、会员账户管理、受让人设置、积分累积、积分兑换及会员等级等,对比国内航空公司常旅客的服务、权益、积分累积、兑换等方面的服务
经营之道 |
乡村振兴战略视域下恩施烟区产业综合体建设路径浅析
摘要:作为鄂西南民族地区经济社会发展的支柱产业之一,恩施烟草积极打造烟区产业综合体,对实现该地区脱贫致富和乡村振兴具有示范意义。文章分析了恩施烟区烟草产业的现状,并在此基础上围绕如何打造烟区产业综合体进行了相关探讨。 关键词:乡村振兴;恩施烟区;现代农业综合体 一、引言 习近平总书记(2016)在安徽凤阳县小岗村调研时强调:“中国要强,农业必须强,中国要美,农村必须美,中国要
理论探讨 |
基于平衡记分卡的商业银行绩效评价体系研究
摘要:随着金融科技时代的到来,商业银行的业务不断遭受层出不穷、种类繁杂的互联网金融产品的冲击。面对日益激烈的竞争环境,商业银行的绩效评价体系也应当更加完善,从而更好地提升经济市场的竞争力。当前我国许多银行已尝试在绩效评价体系中加入平衡记分卡模型,然而实际效果并不理想。文章指出平衡记分卡在银行应用中存在的问题,并对平衡记分卡模型做了一定修正,来促进银行真正发挥出平衡记分卡战略性、平衡性、互动性的
理论探讨 |
消费者品牌联名认同研究
摘要:当今是一个品牌盛行的时代,各类品牌层出不穷,品牌设计营销的方式类型随着大众消费者审美的提高,对品质的要求更加严格而不断更新改进。近几年,国内外很多品牌都开始进行跨界合作,或突破自身的产品界限,生产出新颖有趣的产品。有些品牌的联名大火,而有些品牌的联名却不尽如人意,究竟什么样的品牌联名才能引起消费者的关注呢?文章就此次调查聚焦于不同方式的品牌联名所带来的效果。 关键词:品牌联名;品牌
理论探讨 |
高速公路投资项目遴选方法研究
摘要:现阶段,政府与社会资本合作的项目投资模式逐渐在投资市场兴起,受到不少投资者的接受和认可,逐渐成为高速公路投资、建设和运营的主要模式。高速公路的投资项目遴选通常以投资收益最大化主要目标,再以高速公路投资项目的重要性、迫切度、辐射性、竞争度和实施的可能性等指标来建立高速公路投资项目的遴选模型和结构矩阵,对高速公路投资项目进行全方位分析和遴选。文章首先分析了高速公路投资项目遴选的影响因素;其次
财税金融 |
供给侧改革背景下商业银行信贷风险防控探究
摘要:我国的利率市场化进程正在加速推进中。与此同时,经营环境的剧烈变化给银行带来了重大影响,例如,市场利率的波动,同行业在竞争中的显著压力,盈利能力的下降及中小企业面临更多的信用风险。近年来,高风险贷款的高利润下隐藏着较大的信用风险,逐步暴露出不良贷款率在不断上升的严峻问题。在这种背景下,商业银行作为我国的金融中心及供给侧改革先锋,不仅迎来了难能可贵的发展机遇,同时也面临着不容小视的挑战。因此
财税金融 |
信用风险防范下农村商业银行互联网金融创新的策略研究
摘要:农村商业银行作为我国银行系统中较为主要的组成部分,其成立与发展能够与农村经济发展、金融改革的需求相符,促使农村金融服务水平的进一步提升,转变农村金融服务形式,提升整体的服务质量。但是,近年来在互联网金融快速发展的过程中,农村商业银行还存在信用风险的问题,对其长远发展会造成诸多不利影响。为了有效应对此类问题,文章将信用风险防范作为探讨的依据,研究分析农村商业银行目前存在的信用风险问题,提出
财税金融 |
基于社会网络关系的农村普惠金融研究
摘要:党的十八大以来,我国经济金融行业高速发展,但是城乡差距的问题依旧存在且短期内难以解决,我国广大农村地区发展相对滞后依然是摯肘我国经济总体发展的主要因素。受制于我国农村的传统思想和传统发展模式,金融活动在农村多数不正规,同时也因为广大农民对金融制度和规则的不熟悉,缺少相应的金融抵押及相关的社会网络关系,由此导致农村普惠金融的发展进程严重落后。近年来,随着我国农村地区开展一系列的经济转型政策
财税金融 |
“营改增”后管道安装行业税务筹划研究
摘要:国家油气管网公司成立必将加快管网投资建设步伐,管道安装行业也将迎来快速发展。机遇与挑战往往同时并存,管道安装行业竞争必将进一步加剧,利润将被大幅压缩。2016年,建筑安装行业迎来了“营改增” 的税务改革,经过几年的探索实践,建筑安装行业也基本形成了一套税务方案。但在激烈的市场竞争中,管道安装行业如何合法合规避税,降低税务成本,完善企业内控? 关键词:“营改增”;安装行业;税务筹划
财税金融 |
我国金融发展与城镇居民收入差距的关系
摘要:随着经济快速发展,居民收入差距逐渐增大。但不同地域间居民收入还存在较大差距。具体表现为:农村和城市之间,长三角、珠三角等发达地区与中西部欠发达地区间的经济差异。文章通过研究金融发展与居民收入的关系,有利于全面统筹经济发展中制约因素,了解城镇居民和农村居民收入水平和经济发展现状,有利于更好的因地制宜,统筹规划。了解居民收入差距产生的原因和两者之间互相作用的原理。从而为减少这种差距并促进经济
财税金融 |
金融危机视角下我国货币政策效果分析及思考
摘要:历次金融危机对全球政治经济生态造成了极大的破坏,在金融危机发生时中央银行实施货币政策进行宏观调控显得尤为重要。因此,研究金融危机视角下我国货币政策执行效果具有重要现实意义。文章通过研究2008年金融危机背景下我国货币政策实施情况,分析我国货币政策传导机制缺陷,并提出相关政策建议。 关键词:金融危机;中央银行;货币政策 一、引言 周期性的金融危机已成为世界经济平稳健康发展
财税金融 |
中小企业金融服务问题研究
摘要:在我国社会市场经济的组成中,中小企业是其中重要的组成部分之一,对我国社会经济的发展有着重要的作用。随着创新创业发展理念的不断深入,我国经济发展面临着转型与升级的问题,为中小企业提供金融服务,推动中小企业的不断发展,对于社会经济的转型与升级有着重要的意义。文章对中小企业金融服务中存在的问题进行了研究,以供参考。 关键词:中小企业;金融服务;问题;策略 随着我国社会经济的快速发展
财税金融 |
基于新税法的企业会计税务筹划探析
摘要:企业中税务筹划的工作主要是企业在日常经营中在国家的税法规定内,对企业经营活动的筹划,在税务方面做到税法规定范围内的“节税”,减少企业不必要的税务支出。由此可见,企业中税务筹划的重要性和不可缺少。随着企业发展越来越快,国家针对企业的税法也不断地完善和改进,新税法的推行,对企业会计税务筹划也存在着相应的影响,而如何在新税法情况下,继续做好税务筹划工作也是企业目前面临的重要问题。 关键词
财税金融 |
基于“新个税+社保筹划”与诚信缴纳分析
摘要:个人所得税与社保关乎国计民生问题,在网络时代下,诚信联合奖惩的逐步深入及金税三期的涌现,推动了税收征管工作的发展。基于此,文章从新个税概念及其亮点入手,对新的环境下,如何协调好国家、社会或者是个体间的利益,落实个税、社保筹划工作,并保证诚信缴纳进行了探讨。 关键词:新个税;社保筹划;诚信缴纳 个税是对社会收入分配进行有效调节,推动经济稳步增长的工具,社保是社会保障体系的核心部
财税金融 |
深化增值税改革背景下的企业增值税纳税筹划探析
摘要:深化增值税改革背景的形成是以“营改增”的全面推开及国家先后两次对增值税税率进行了调整,并且出台了一系列配套措施作为标志。深化增值税改革政策的实施对企业的增值税税负、税务管理及纳税环境等产生了十分重大的影响,企业因此所面临的没有充分运用税收优惠政策、对新税收政策了解不足而少交或者多缴税等潜在税务风险因素增加。鉴于此,文章以新税改背景下企业进行增值税纳税筹划的积极意义为出发点,探讨和分析在目
财税金融 |
私募股权基金的税收优惠政策发展趋势探析
摘要:20世纪末,私募股权基金进入我国。自2007年起,国家对于创业投资企业的发展大为鼓励,先后出台了多项鼓励科技型创新企业发展的文件,并进行了税收法律政策上的配合支持。文章梳理分析了针对不同投资者的所得税税收征管政策及优惠情况。研究发现,国家已陆续出台对于私募股权投资基金的税收优惠,无论是全国层面还是地方层面,都有税收政策支持。其有税收优惠力度已有明显加强,并有继续增强的趋势。 关键词
商贸流通 |
抓住云南自贸区建设良机发展跨境电子商务
摘要:建设自由贸易试验区,扩大对外开放,将进一步促进进出口贸易的发展,将为跨境电子商务带来新的发展机遇。文章以云南省获批成为自由贸易试验区这一背景,对云南省跨境电子商务发展现状进行了总体概述,并对发展跨境电子商务的优势进行了详细分析,结合云南省跨境电商现存问题提出了改善基础设施建设、加强人才培养,利用大数据、网红经济等方式促进云南跨境电商发展的建议措施。 关键词:云南自贸区;跨境电商;发
商贸流通 |
跨境电商背景下居家收纳产品东南亚市场出口策略探析
摘要:近年来,随着欧美跨境电商市场逐渐饱和,越来越多的跨境卖家瞄准东南亚市场,然而部分跨境中小卖家偏重于站内营销推广,对站外推广重视不够。文章以家居用品热卖子类目收纳类产品营销为例,分析卖家在运营Shopee店铺时的痛点及原因,并提出针对性建议。 关键词:跨境电商;东南亚市场;居家收纳产品 随着近几年欧美跨境电商市场的逐渐饱和,越来越多的跨境电商卖家把目光投向了隔壁的东南亚市场。S
商贸流通 |
“跨境电商+服务中心”模式可行性分析
摘要:跨境电商的发展为河南省的经济建设注入了新动力。文章基于目前河南省各级政府发展跨境电商的普遍模式——“跨境电商产业园”模式与文中所提出的新模式——“跨境电商+服务中心”模式的对比来进行可行性分析。研究发现,跨境电商产业园模式理论上产生的规模效应以及其力主打造的跨境电商全产业链确实可以有效降低跨境电商从业者的经营成本并且带动区域经济发展。但是该模式存在一些痛点问题。一是其在促进地区发展跨境电
经济与法 |
中韩自贸区下山东省渔业出口发展研究
摘要:由于经济全球化和世界经济一体化两个大环境的推动,各个经济体之间的经贸交流变得更为密切。从经济法的两大核心政策——产业政策和竞争政策来看,中韩自贸区的建立对区域经济产业结构优化及市场机制完善具有重要的促进作用。除此之外,山东省在渔业产能和海水养殖方面都居于主导地位,海洋捕捞的产量更是曾位居全国之首,渔业平均产值占到了全国渔业总产值的16.5%。因此,文章就以山东省为例,探讨中韩自贸区的建立
经济与法 |
网络消费者权益保护问题研究
摘要:互联网消费的发展越来越快,带来可观经济收益的同时,网络消费者的权益也随之受到各种侵犯。文章分析了网络消费者权益保护的必要性,包括网络消费的发展,网络消费与传统消费的差异以及网络消费者权益保护的现状。从而提出网络消费者权益保护存在的问题,如缺乏专门性的立法,消费者自身保护意识淡薄等,针对一系列问题提出网络消费者权益保护的措施,在健全网络消费者权益保护法律制度的基础上完善司法救济途径,进而强
人力资源管理 |
企业组织人事任免的工作重点研究
摘要:企业的组织人事部门,地位更是极其重要,承担着对干部的考核、任免、调配、使用、奖励、处罚等方面的工作,对企业的发展与繁荣有着至关重要的意义与作用。企业人事任免机制与企业日后的发展有着千丝万缕的联系,所以企业想要获得长久的发展,实现企业利益的最大化,必须要正视企业人事工作,将其放在重要的位置,并对其进行科学、合理的制定与规划。文章主要对企业组织人事任免的工作重点进行了分析,研究了现阶段我国企
人力资源管理 |
人力资源招聘现状分析及对策研究
摘要:文章阐述了人力资源招聘的相关理论和人力资源招聘对企业的意义。搜集广泛资料搜集和内部访谈之后,对新东方科技集团西安分校的人力资源招聘现状作以分析,找出其招聘工作中存在的问题并分析原因。提出该企业领导层由于品牌优越感强、企业文化理解偏差、招聘制度形同虚设等原因,导致企业招聘渠道单一、选材标准不尽合理及人为因素影响较大等结果,出现企业当前员工招聘的困境。最后针对企业现阶段招聘工作中存在的问题,
人力资源管理 |
转型改革期国有企业人力资源管理变革问题研究
摘要:现代社会经济的不断发展对我国各行各业都提出了更高的要求,在国有企业建设过程中,转型改革是现代社会发展对其相关工作提出的最新要求,各级工作人员必须对其加强重视,在此过程中,人力资源管理改革是其极其重要的一项工作,管理人员需要对其进行深入分析,文章首先分析人力资源管理改革的重要价值和现存问题,以此为基础,综合探究问题改进策略,希望能够为其相关人员具体工作提供更为丰富的理论依据。 关键词
人力资源管理 |
石化企业人力资源队伍建设策略探讨
摘要:在石化行业去产能持续推进的背景下,行业企业所面临的竞争越来越激烈,企业的经营压力不断攀升,这给行业企业人力资源队伍建设提出了更高的要求。未来石化行业企业之间的竞争焦点将会越来越多地体现在人力资源队伍建设层面,唯有构建一支结构合理、能力突出的高水平人力资源队伍,才能够给企业的健康发展提供良好的支撑。文章首先对于石化企业人力资源队伍建设的内涵以及重要意义进行了探讨,随后围绕当前石化企业人力资
人力资源管理 |
探索与抉择:基于创业团队实践的大学生职业路径选择
摘要:旅游服务行业从业人员具有较高的行业流动性,以供给侧改革为推手的区域产业升级和转型要求服务行业能以稳定的人员提供高质量的服务。文章以心理契约理论作为研究理论,以结构方程为研究方法,对旅游服务行业在校生在实践创新创业活动中的情绪、成就感和团队忠诚度进行了分析,得出心理契约对创业团队成员的职业自信有显著的正向影响的研究结论,进而明确了旅游从业人员职业选择心理路径为职业自信到职业信任。 关
文化产业 |
RMP视角下永州森林植物园研学旅行育人价值研究
摘要:随着国家对研学旅行的重视及相关政策文件的相继发布,研学旅行在全国各地发展得如火如荼。而研学旅行在实际开展过程中“游大于学”、“只游不学”和“重游轻学”的现象突出,其育人价值缺失现象严重,研学旅行作为实践育人的方式,对转变教与学方式、培养学生主动探究意识和自主管理能力具有非常重要的意义。永州森林植物园资源与文化丰富而独特,育人价值意义大,非常适合开展中小学研学旅行。RMP分析法注重如何让现
文化产业 |
科技孵化器创新创业服务与图书馆融合研究
摘要:在当前“大众创业 万众创新”继续深化实施的时代背景下,科技孵化器创新创业空间已成为创新创业者提供服务和进行社会资源整合的新平台。借助双创科技孵化器可重新构建社会生态系统,而图书馆作为重要的公共服务机构,也是为科技双创服务提供有利的支持的重要保证。文章从当前双创科技服务器与图书馆的融合发展为切入口,进一步阐述了图书馆与双创科技孵化器相融合的必要性,从而提出了促进二者融合发展的建议与对策。
财务管理 |
国企加强内控管理与财务风险防范的措施探讨
摘要:随着市场经济的发展与进步,企业之间的竞争日益激烈,国有企业面临着极大的外部环境风险和压力。这需要国有企业加强风险防范意识,采取具有针对性措施规避财务风险。但从实际情况看,许多国有企业的内控管理工作并不完善,无法对企业资源进行更科学合理的配置和利用。因此,基于企业内控管理与财务风险管理的联系,对国企在内控管理和财务风险管理中存在的问题进行分析,探讨如何加强国企内控管理和财务风险防范,有利于
财务管理 |
基于大数据视角下财务管理的探讨
摘要:财务管理工作涉及到社会整体的经济效益,关系到经营能否正常运行,能否提升社会效益的基本职能。随着时代的变革,大数据的普及,财务管理工作存在各种问题,影响财务管理能力。因此,应充分认识到大数据对财务管理的影响,不断创新财务管理模式,提出“互联网+”的新型管理体系。充分利用人工智能、云计算等先进的科学技术,将大数据与财务管理体系有机结合,实现财务管理能力的创新与发展。文章主要对在大数据视角下,
财务管理 |
关于会计政策选择的商业伦理与会计职业道德思考
摘要:在企业经营活动中, 影响企业伦理水平的关键因素之一就是财务人员的决策与行为。选择会计政策的过程是会计人员编制财务报告过程的反映,是否正确,对企业会计信息质量和财务信息使用者的决策有着直接影响,进而影响企业资源配置和市场的健康发展。加强商业伦理和会计职业道德对会计政策选择影响研究,将会计伦理纳入到企业会计政策选择活动的指导范畴,并以此获得正确的价值运行导向,显得尤为重要。 关键词:会
财务管理 |
强化企业会计基础工作的路径探索
摘要:强化会计基础工作是提升企业财务管控的重要前提。基于此,文章就强化企业会计基础工作的路径进行探索,对现阶段企业会计基础工作在规范性、监督性、制度性以及人员素质等方面的不足展开探究,分析了强化会计基础工作在企业经营管理工作中的重要性,以此通过加强重视程度、规范基础工作、提升人员素质、完善制度建设、加大监督力度、融入信息化技术等角度提出了强化企业会计基础工作的途径。 关键词:会计工作;会
财务管理 |
论会计管理体制的创新及其现实选择
摘要:近些年来随着时代经济水平的不断提升,企业在不断发展进步的过程中对于各方面的要求也越来越高,尤其是在企业运行过程中的各种管理体制,需要更深一步的优化与完善。根据长时间的大量实践调查发现,传统企业中的会计管理体制已经不能够满足时代发展的需求,甚至已经在一定程度上限制了企业经济的发展与进步,基于此,为了能够使企业这样的问题得到妥善的解决,就要对会计管理体制进行不断的优化与创新,从而达到理想中的
财务管理 |
企业财务报表分析
摘要:随着经济社会的发展与进步,乳制品行业也面临较为激烈的竞争。为了使管理者和投资者更好地了解企业的运营情况,做出正确的适合企业未来发展的决策和投资决策,就需要重视对企业财务报表的分析。文章以河南科迪乳业为研究对象,对其资产负债表、利润表、现金流量表进行分析,并从其偿债能力、盈利能力、营运能力和发展能力四个方面进行分析,找出企业存在的问题,提出解决措施,为财务报告使用者进行投资决策提供依据。
财务管理 |
关于房地产开发企业预收款的会计处理与税务处理探析
摘要:金融贷款和预收款是房地产企业开发产品的重要资金来源。预收款是卖方向买方提前收取的定金或者一部分货款。预收款保障了房地产企业开发项目的后期资金。房地产企业对于预收款的会计处理和税务处理是规范企业的重要行为,只有当经济业务和收入确认的条件相符合时,房地产企业才能确认收入预收款,这样的做法体现了会计制度的稳定性和规范性。向企业征税是为了规范企业的经营活动,征税的内容包括了企业生产、管理、销售等
财务管理 |
财务共享平台下建筑企业推进业财核算一体化的问题及对策
摘要:当前国内建筑行业迎来前所未有的发展机遇,建筑企业经营规模越来越大,经济活动内容越来越多,业财核算难度也随之提升,基于财务共享平台推进业财核算一体化成为必然趋势。但很大一部分建筑企业在实际推进过程中存在问题,造成业财融合效率低、效果差,远达不到一体化,反而浪费了管理资源。因此,文章针对财务共享平台下建筑企业推进业财核算一体化展开探讨,并针对推进中问题,提出合理建议。 关键词:财务共享
财务管理 |
探讨降低工程项目施工成本的途径
摘要:在社会主义市场经济高速发展的背景下,工程项目建设朝着规范化、精细化的方向发展,施工企业的收益进入微利时代,降低工程项目施工成本是在确保工程施工安全、质量、工期的前提下,为施工企业争取更多的经济效益和社会效益。文章以降低工程项目施工成本为研究内容,提出通过落实施工成本责任制;严控项目人工成本;降低工程材料费用;减少机械使用费;加强图纸审核,做好工程量计算;加强合同管理,注重资金支付的管控等
财务管理 |
腾讯控股财务分析
摘要:文章以腾讯控股公司为例,首先用彭博终端获取的财务数据对腾讯控股典型的财务指标进行分析,发现腾讯整体的财务表现在互联网行业处于领先地位。此外对腾讯控股的债务政策、派息政策、投资活动进行分析,了解对股价的影响,发现腾讯需要在获得外部融资不断扩张的同时注意财务风险。最后,结合互联网行业发展现状,相关财务状况分析,提出合理建议,使腾讯更有竞争力,在国际市场上脱颖而出。 关键词:腾讯控股;财
财务管理 |
对厦门空港2016年至2018年的财务分析
摘要:近年来随着资本全球化的快速发展,财务报表越来越受到高新技术企业和投资管理者的关注,财务报表分析更是对企业发展和进步有重要作用。财务报表总量分析可以为企业前景,财务计划和公司未来发展战略提供依据。厦门国际航空港股份有限公司是一家为国内外航空运输以及商务信息咨询等其他航空运输辅助活动的公司。文章对厦门空港财务报表近几年成长性指标进行分析,并提出优化资本结构、降低财务风险和提高企业运营效率的建
科技创新 |
河北省棉花生产全程机械化管理技术浅析
摘要:河北省是全国重要的棉花种植产区,为全国棉花种植产业的发展做出了突出贡献。近年来,随着机械化管理技术的发展,河北省加深了对棉花生产全程机械化管理技术的探索和应用,就河北省地区棉花种植机械化发展多次召开专家研讨会,交流技术,学习经验,为河北省棉花机械化技术集成应用和产区协同探索发展注入了活力与力量。对河北棉花生产全程机械化管理技术的探讨应从棉花种植的规模化、集约化发展,机械化耕地和播种、机采
职教培训 |
产学研结合人才培养机制研究
摘要:随着社会经济的不断发展,高校也在不断寻求人才培养的新模式,产学研结合人才培养模式应运而生。在产学研结合人才培养过程中,高校利用企业的设备、场地、技术和一线高级技术人员或高层管理人员的实践经验开展实践教学,提升实践教学质量,培育创新型、应用型人才;企业利用高校的人力资源和知识资源进行管理优化、科技创新和获取满足企业需求的应用型人才,促进产业结构优化升级。基于此,文章对高校产学研结合人才培养
社会视野 |
护理工作的困境及对策研究
摘要:护理作为基层医疗机构的一个重要组成部分,在医疗实践中发挥着重要作用。医疗改革背景下,护理工作较之以前有了很大改善,但是进展不明显,依然存在着服务理念滞后、专业素养不高、人才匮乏、制度不健全等困境,因而,提出解决困境的策略显得尤为重要。通过探讨基层医疗机构中存在的困境与策略,将有助于更深入地理解当前基层医疗机构的现状,从而为提高基层医疗护理水平提供有价值的参考。 关键词:基层医疗机构
社会视野 |
吉林省社区居家适老化改造初探
摘要:随着人口老龄化、空巢化、家庭成员小型化的发展趋势,城市的基础实施建设没有预先考虑到老年人的特点要求,住宅、装修、社会环境等各方面都需要加快改造建设。文章通过适老化的现状、问题进行分析研究,在此基础上,提出一些对策建议,全面提高老年人的生活水平、减缓能力退化、提升养老服务能力和生活质量。 关键词:老龄化;社区养老;适老化改造;养老服务 在吉林省经济的迅速发展中,整体的居住水平和
国际视野 |
欧洲设施互联计划对欧洲生产网络的影响
摘要:在全球价值链演进升级的新一轮变革中,欧洲生产网络也面临发展协调和区域价值链演进升级困境。为此,欧盟委员会于2014年实施欧洲设施互联计划,旨在协调各国构建一个互联互通的“泛欧洲”网络。文章构建基础设施互联互通推动生产网络价值链演进分析机制,分析欧洲生产网络现状,解析生产网络结构,通过比较计划实施期间创新能力和制造业出口量的变化,分析欧盟此项现代基础设施互联互通计划对欧洲生产网络的影响。
国际视野 |
基于旅游可持续发展理念的泰国大象旅游产品开发研究
摘要:泰国依托其丰富的自然旅游资源和文化旅游资源大力发展旅游业,是世界上最受欢迎的旅游目的地国家之一。其中,泰国的大象文化成为了该国发展旅游的核心要素。文章结合旅游可持续发展理念,解析了泰国大象文化的深刻内涵,在实地走访和调研的基础上,探究其旅游发展尤其是大象旅游产品发展的历程和现状,归纳得出其基于旅游可持续发展理念而在大象旅游产品创新性开发方面取得的成功经验,为其他国家和地区发展绿色生态、可