期刊详情
查看往期
期刊目录
2021年13期
城乡建设 |
乡村振兴背景下农村人力资本累积水平测算
摘要:大量研究表明,人力资本是一个国家或地区经济增长的重要因素,也是不发达地区赶超发达地区的重要条件。为了测算不同区域农村人力资本积累水平及其对区域发展的贡献,数据随机选取于2010年和2015年全国22个省份及直辖市农村人口受教育年限统计资料,通过对人力资本存量模型的简化,对不同时间、不同地区的存量水平进行测算,并使用回归分析将测算结果与农村人均可支配收入相联系,得出人力资本与经济增长之间的
城乡建设 |
乡村振兴战略下的集体经营机制及营销路径分析
摘要:文章首先对乡村振兴战略下的集体经济内涵进行概述,其次分析乡村振兴战略下农村福利型、公司型、动员型、服务型集体经营机制,最后分析在乡村振兴战略指导下农村集体经济项目的营销路径,为推进农村集体经济项目的发展、效益的提升提供一定的参考。 关键词:乡村振兴;农村集体经济;经营机制;营销 乡村振兴战略为农村发展谋划出一个现代化的蓝图,农村应充分利用其现有资源,转变发展思路,跟上市场经济时代形势,进
城乡建设 |
大数据时代我国城市社区治理问题研究
摘要:城市社区是一个城市的核心细胞和治理基石,城市社区治理效果决定了城市治理水平及城市的健康发展,影响整个社会的稳定和长远发展。党的十九大工作报告将社区治理工作推向了新的历史高度,明确提出要加强社区治理工作机制建设,推动社会治理工作向基层转移。尤其是随着大数据时代的到来,我国城市社区治理迎来了新的契机。文章在分析大数据时代我国城市社区治理特点的基础上,分析了这一时代背景下我国城市社区治理存在的
经济观察 |
原油期货市场价格风险管理与市场效率问题研究
摘要:原油是国际社会中最为重要的物资之一,我国对于原油的消耗量与日俱增,2019年消耗6.96亿吨,远远高于我国每年的产量,原油已成为我国紧缺的资源。原油期货是金融市场交易的重点,其市场价格也影响着与之相关的金融商品的价格,进而影响着经济社会的稳定,对其进行风险管理刻不容缓。文章对原油期货市场价格风险管理进行研究,分析风险管理现状,并探究原油期货市场效率,根据原油期货市场风险产生的原因提出了原
经济观察 |
新媒体时代传统技艺品牌传播策略研究
摘要:以互联网及移动互联网为代表的信息传播方式正在给传播业带来一场全新的革命,品牌传播在新媒体环境中也出现了一些引人注目的新变化和新趋势。文章以徐州汉画像石拓片工艺品牌传播为例,对其品牌构建以及新媒体时代品牌营销模式进行探析,以期对当前传统技艺在新媒体环境中如何进行品牌传播提供借鉴。 关键词:新媒体;传统技艺;品牌传播;汉画像石 近年来,传统技艺的重要价值得到了社会各界的普遍认可,振兴传统技艺
经济观察 |
河北省县域经济高质量发展评价与对策研究
摘要:我国经济已由高速发展转向高质量发展阶段,县域经济发展上升到了国家层面。该文通过以河北省132个县域数据作为样本进行研究,从基础条件、结构优化和人民生活水平三方面构建指标体系,通过熵权法和主成分分析法对各项指标进行分析验证,得到各县的综合得分和排名,因势施策,提出县域经济高质量发展的对策建议。 关键词:县域经济;高质量发展;熵权法;主成分分析 一、引言 我国经济从改革开放就
经济观察 |
莱州韭菜产业对莱州市现代农业发展的启示
摘要:莱州韭菜产业以市场为导向,以提升韭菜品质为突破口,通过提高韭农组织化程度,大力发展标准化生产,实现了农业增效、农民增收,为现代农业发展带来启示。 关键词:标准化生产;农业增效 莱州市金仓街道属平原井灌区,农田水利设施配套,砂质壤土,有机质含量较高,韭菜种植历史悠久,近年来金仓街道西尹家村以市场为导向,以提升韭菜品质为突破口,通过提高韭农组织化程度,大力发展标准化生产,实现了农
战略研究 |
某老工业企业不同时期的转型思路探索与实践
摘要:文章主要对在京某老工业企业在不同时期的发展阶段状况进行了描述,就不同时期形势任务进行了说明,以及该企业在不同时期的战略转型发展思路与措施进行了探索研究分析,并通过实际发展过程验证转型思路的实践可行性及发展成效,深刻诠释不同时期的定位要求需要实时调整思路寻求转型路径,为企业转型发展奠定基础,为老工业企业转型发展提供思路借鉴。 关键词:研究探索;战略转型;产业定位 一、前言概述
战略研究 |
西北地区县域非公有制经济产业发展对策探析
摘要:西北地区县域非公有制经济产业规模不断扩大、经济实力逐步增强、行业门类齐全集中,非公有制经济作用举足轻重。不足主要是非公有制经济规模小、市场竞争力不强;产业结构不合理,区域发展不平衡;融资难融资贵,税费负担较重;管理方式滞后。西北地区县域非公有制经济应推动产业集群发展、增强市场竞争力;推动产业结构优化、促进区域均衡发展;破解融资难融资贵,积极减费降税;完善管理方式,建立现代企业制度。
管理创新 |
国有企业成本管理现状及控制策略思考
摘要:自改革开放以来,国有企业为我国经济发展做出了巨大贡献,对于国有企业而言,追求的不仅仅是经济利益,还有社会效益。随着我国市场经济体制改革的不断深入,民企、外资企业等带来的竞争压力也越来越大,国有企业要在日益激烈的市场环境中,实现创收,必须从成本管理方面下功夫。国有企业通过科学管理生产,能极大降低生产成本,推动企业持续发展。目前,我国多数国有企业管理者成本控制管理意识不强,企业内部缺乏一定成
管理创新 |
企业管理的热点问题分析
摘要:在企业经营管理的工作中,工商管理是较为关键的手段,和企业的发展有着密切的关系,因此其方法和理念应用性很强,因此受到了各行业的关注。虽然企业在不断发展壮大,而工商管理的方法也在解决实际问题中不断地更新扩充,但是企业工商管理所要关注的热点问题并未有多大改变。文章就企业工商管理的热点问题进行介绍,并探讨分析其发展前景。 关键词:企业管理;热点问题;发展前景;分析 随着各式新兴行业的
管理创新 |
浅析大数据时代管理会计的价值创造
摘要:现代社会已经进入了“大智移云”的时代,随着“互联网+”和信息技术的高速发展,企业会计正在由传统核算型会计向管理型会计转变,企业通过各种信息化手段可以获取大量内、外部数据,管理会计在实现企业战略目标的过程中就显得尤为重要,能够为企业进行价值创造,促进企业平稳快速发展。文章以大数据为时代背景,分析管理会计职能的变化以及管理会计所面临的发展机遇和挑战,并对大数据背景下管理会计的价值创造提出建议
管理创新 |
制造型企业内部控制建设重难点问题思考
摘要:随着经济的发展及社会的进步,企业必须提升内部控制管理力度才可在激烈的市场竞争中发展。内部控制管理包含企业运行管理的环境、风险的识别、风险的控制及内部各个部门的有效沟通。制造型企业则是需要根据这些基本元素,并结合自身经营的实际情况建立起符合长远发展的内部控制体系及制度,保证企业各项经济活动顺利开展。文章根据制造型企业内部控制建设的重难点问题进行思考分析,并提出相应的解决方案。 关键词
管理创新 |
建筑企业成本管理及其控制策略
摘要:随着城市发展进程的不断加快,建筑企业的发展也迎来了全新发展机遇。为提升企业的竞争能力,建筑企业应结合当前企业内外部环境变化,不断完善各方面的管理能力,尤其要重视成本管理以及控制问题。文章就建筑企业成本管理及其内部控制策略进行分析阐述,以期为相关人士提供一定参考。 关键词:建筑企业;成本管理;控制 建筑企业要想取得更加长效的发展,需要从内部对自身各个环节的成本进行管控,在企业内
管理创新 |
工业企业成本管控探讨
摘要:成本管控效果是工业企业盈利能力和市场综合竞争力的核心决定要素,成本管控效果好,企业的产品售价在市场上竞争能力强,企业的资金周转速度也较快,运营状况良好。在实务操作中部分工业企业受多种因素的制约和影响,成本管控在执行方法方面存在不足,影响了成本管控的效果。基于此,文章分析工业企业实施成本管控的现状和存在的问题,针对这些问题从多个角度提出了工业企业优化成本管控的对策,旨在帮助工业企业科学、合
管理创新 |
国有企业的制度性反思
摘要:随着国有企业改革逐渐深化,关于国有企业性质的讨论对于确定国企改革的目标与路径有着重要意义。文章首先以企业的一般性质入手,讨论“合约理论”及其衍生的企业性质理论,旨在理解国有企业性质的一般与特殊。然后对于已有的国有企业解释框架进行梳理,并结合当下国有企业改革的最新动态,基于合约理论提出对于国有企业性质的最新解释。由于行为主体“多重目标”的存在,当下国有企业的性质是不完全的市场合约性组织。
管理创新 |
业财融合背景下的企业管理会计报告优化
摘要:文章主要从业财融合的视角,讨论了信息化时代背景下管理会计体系中可能存在的问题,在此基础上探究了根据财务共享价值共享的需要对管理会计报告优化的有效途径,为企业构建决策有效的管理会计报告提供借鉴。 关键词:业财融合;管理会计报告;价值创造 一、引言 近年来,财政部制定并颁布了一系列管理会计的相关文件,提出建立管理会计体系、制定出管理会计报告具体指引指导企业管理。其中,管理会
管理创新 |
企业内部审计信息化平台建设探讨
摘要:内部审计是一种独立、客观的保证和咨询活动,其目的是增加企业价值,提高运营效率。在动荡的全球经济形势下,企业管理模式多样性和组织结构发展的复杂化,面临着更加多元化的环境风险,信息化内部审计体系的建设是企业应对风险、实现价值,走可持续发展的必由之路。 关键词:内部审计;信息化平台;建设 一、加快内审信息化平台建设的必要性 目前集团公司发生了前所未有的深刻变化,公司规模一直
管理创新 |
大数据时代审计工作的创新研究
摘要:大数据给人们的生活带来许多变化,其应用也已普及到多个领域。审计行业是国家经济的“探测器”,长期以来为保证财务报告的正确性和真实性服务。在大数据技术的操纵下,传统的审计工作正在开启新篇章。文章介绍了传统的审计方式到大数据时代背景下的审计方式的过渡,从“机遇与挑战”两个角度详细分析大数据技术对审计工作的影响,并针对“挑战”方面给出相应的对策建议。 关键词:大数据;审计;机遇;挑战;对策
管理创新 |
新设立企业集团财务公司内部审计工作体系要点研究
摘要:企业集团财务公司既有经营实业的企业集团内部公司属性,又有非银行类金融机构的属性,其内部审计工作面临着多重挑战。对于新设立的财务公司,内部审计体系需要从头建立,在分析研究了内部审计工作的挑战及原因后,着重在解决问题上下功夫,从审计环境、审计目标、审计方式方法及审计人员培训等方面构建企业集团财务公司的内部审计体系,完善财务公司的风险管理及内部控制。 关键词:财务公司;内部审计;风险管理
管理创新 |
敏捷项目管理提高管理灵活性和适应性的研究
摘要:传统项目管理采用典型的预测管理方法,首先对项目进行可行性分析,随即制定项目计划,项目的具体实施是一个持续的过程。这种项目管理模型有很大的缺点,当一个项目计划发生变化时,不可避免地要调整后续的活动,因此敏捷的项目管理开发研究很有必要。文章主要研究敏捷项目管理的具体含义,通过比较来反映敏捷项目管理的灵活性,并研究该方法在项目管理中的适用性,以期提供参考。 关键词:敏捷项目管理;灵活性;
管理创新 |
BIM技术在建筑工程造价管理中的应用分析
摘要:建筑工程实施过程需要投入大量人力、物力和财力,而且难免会遇到各种各样的困难。由于建筑工程施工规模较大、工期较长,整个施工过程极易受到诸多因素的影响,稍有不慎就可能导致进度延误、材料浪费,严重时甚至会引发安全事故,这些都会直接影响到工程造价,使建筑企业面临经济损失,因此,必须做好建筑工程的造价管理工作,积极将BIM技术应用于工程造价管理过程中,确保建筑工程能在预期的成本预算内完工。文章对B
管理创新 |
Y电力企业风力发电项目成本控制探究
摘要:当前国家大力推动新能源发展,风能作为有潜力的绿色能源之一,有着良好的发展前景。由于我国风电产业起步较晚,缺乏在风电场的经营和风机制作方面的经验,使其在发展过程中遭遇阻力,导致整个风力发电项目成本偏高。文章以Y电力企业风电项目成本控制为研讨对象,客观分析风电厂的选址、运行维护、固定成本、利息支出和政策等影响风电项目成本控制的因素,探寻成本控制的有效途径,力图对提高企业的竞争力有一定的借鉴作
管理创新 |
混凝土企业成本精细化管理及优化措施探讨
摘要:随着经济的发展与社会的进步,企业成本精细化管理已经成为一种趋势。混凝土企业发展至今经历了许多的困难及挑战,在巨大的市场竞争中生存发展。如今,混凝土企业需要不断建立完善成本管理体系,提升运营及管理水平,降低成本,提高效益,保证在市场中的核心竞争力。文章对混凝土企业成本精细化管理过程中面临的问题进行详细的分析并提出解决方案。 关键词:混凝土企业;成本精细化管理;问题;优化措施 一
管理创新 |
如何加强地铁工程项目物资管理
摘要:近年来,随着城市化建设的不断加快,人口数量的不断增加,人们的交通出行需求量日益增长,这极大地促进地铁工程项目建设,同时对于项目管理工作提出了更高的要求。物资管理作为地铁工程项目管理的重要内容,做好物资管理工作能够有效降低项目建设成本,同时也能够提升施工效率质量,保障列车安全运行。文章分析了地铁工程项目物资管理特点,探讨了新时期加强地铁工程项目物资管理的对策。 关键词:地铁工程;项目
改革论坛 |
养老保险改革与政府信任度:基于准实验研究
摘要:基于1991年的养老保险改革这个自然事件,采用2015年的中国综合调查数据(CGSS),利用断点回归设计方法来检验这一改革和政府信任度之间的因果关系。研究发现1991年的养老保险改革使得人们对于政府信任有些许下降,究其原因,可能是改革的阵痛和制度的剧变导致了信任度的下降。所以,政府在改革过程中除了关心经济效益,也要关心老百姓的评价,目前我国的经济模式也在向这个重心倾斜并取得了成功,兼顾效
经营之道 |
烟草行业基层单位软实力提升体系建设途径探究
摘要:中国特色社会主义进入新时代,烟草行业基层单位要准确把握党建工作的新热点,以责任体系统领软实力,以管理转型赋能软实力,以创新驱动激活软实力,以文化建设涵养软实力,以队伍建设支撑软实力,以烟草话语体系提振软实力,探索一条与高质量发展要求相适应的基层单位软实力提升体系建设新路径。 关键词:烟草行业;软实力;全面从严治党;体系;途径 一、烟草行业软实力提升体系建设的内涵和意义
经营之道 |
电子商务时代客户关系管理的重要性分析
摘要:对于市场而言,竞争是其本质,企业要更好的生存和发展,就必须参与到竞争中去,在竞争中求发展。而企业在市场竞争中,就必须将先进的管理思想及现代化管理手段运用进来,通过先进的管理方法有效地整合企业内部的资源,将资源的作用发挥出来。随着社会科技的发展,电子商务已经逐步融入到生活中。受到电子商务的影响,很多传统企业也进行了电子商务服务平台的建设,电子商务优势明显,其成本比较低、效率比较高,不会受到
经营之道 |
基于共享经济的车辆增值服务模式的可行性分析
摘要:“共享经济”是我国可持续发展理念的最好体现,不仅解决资源浪费的问题,而且增强人们保护环境、绿色消费的意识,是促进经济持续健康发展,提高人民生活水平的有效途径。文章基于共享经济背景下,分析车辆增值服务的可行性,从客户角度和需求出发,完善汽车维修企业服务项目,为客户提供精准高效的快速服务。 关键词:共享经济;车辆增值服务;可行性 一、国内外研究现状分析 共享经济(Shari
经营之道 |
风险投资对于家族企业研发投入的影响研究
摘要:随着市场经济的不断深化和二代传承的爆发增长,我国家族企业面临着如何推动技术创新实现战略转型的新挑战。风险投资专注于具有创新能力的民营企业,必然会对家族企业的研发投入提供必要的资金和智力支持。文章以中国创业板和中小板家族上市公司为例,重点探讨风险投资对家族企业研发投入的影响,研究发现,有风险投资背景的家族企业比没有风险投资背景的企业研发投入水平更高。 关键词:风险投资;研发投入;家族
经营之道 |
企业营销沙盘不定型消费人群促销策略分析
摘要:企业营销沙盘ITMC系统是目前高职院校职业技能竞赛的竞赛平台,在模拟竞赛中参赛选手需要特别重视零售渠道的策略应用,零售渠道策略主要是做好针对六类消费人群的零售策略,而不定型人群则是六类人群中重要的一群,特别是第一年不定型人群的市场需求为六类人群之首。做好不定型人群的需求和交易规则分析,设置有针对性的促销策略,有助于沙盘参赛者在竞赛中第一年就掌握主动、获取先机,从而赢取比赛的胜利。
经营之道 |
论高端酒店公寓客户情感的构建
摘要:文章从高端酒店公寓客户心理需求和情感反应的视角,结合调查数据和深度访谈,剖析了高端酒店公寓客户情感构建现状,针对高端酒店公寓普遍存在的员工外语水平不足、礼遇惊喜效果降低、员工流失率高和员工综合服务素质不高等问题,提出了优化服务环境、重视员工培训、增加服务接触及注重服务技巧的建议。 关键词:高端酒店公寓;客户情感;构建;服务 一、问题的提出 随着我国经济的发展和开放力度的加大,在中国停留
经营之道 |
基于在线评论挖掘的旅游电子商务服务质量研究
摘要:旅游电子商务发展如火如荼,但同时投诉量也高居不下,服务质量亟待提高,在线评论作为重要的顾客反馈渠道,是发掘服务质量问题的一条重要途径。文章首先对旅游电子商务的服务流程进行分析,绘制了服务蓝图,将整个服务流程分为三阶段,然后采集携程网站上的中差评数据,进行关键词分析、共词分析并绘制共现社会网络,挖掘各阶段中存在的服务质量问题,最后从产品优化、员工管理、平台监管等方面提出优化建议。 关
经营之道 |
山东辽东半岛间客货滚装运输分析及对策研究
摘要:山东和辽东半岛均处在我国经济最发达的地区,在我国大力实行改革开放之后,随着市场经济的持续高速发展,两个半岛之间的交流开始变得更加频繁,客、货运输量的规模不断扩大,文章主要根据山东——辽东两半岛间客货滚装运输才能在的实际问题,结合的日本滚装运输的实际情况,综合的分析了当下山东——辽东两半岛间客货滚装运输的问题,并且针对发现的问题提出了相应的优化解决措施,希望能推动我国山东——辽东两半岛间客
理论探讨 |
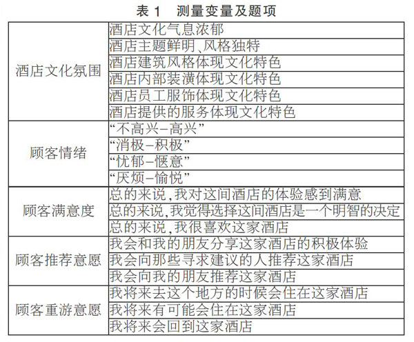
文旅融合背景下酒店文化氛围对游客行为影响机制的研究
摘要:文旅融合为酒店迈向新的发展阶段提供动力,酒店行业如何找到强有力的支点借势发展,是新时代赋予酒店业的使命。现阶段,“文化+酒店”越来越成为酒店行业抓住文旅融合发展契机的重要手段。而顾客感知的酒店文化氛围则是酒店文化实践效果的重要体现。文章探索酒店文化氛围对顾客行为的影响机制。采用线上问卷的方式收集256份有效样本,应用SPSS22.0和AMOS23.0进行数据分析,研究发现,酒店文化氛围与
理论探讨 |
企业养老金负担对研发支出的挤出效应研究
摘要:文章利用我国2009~2018年A股上市公司数据,实证分析了企业养老金负担对研发支出的作用及影响机制。多元线性回归模型结果显示,过高的养老保险缴费比例会挤出企业创新,且这种挤出效应在劳动密集型企业中更为显著。通过进一步构建中介效应模型发现,养老保险缴费比例增加会使劳动力成本上涨,并降低员工平均可支配收入,从而减少企业创新。文章的结论为当前降低社会保险费率的改革提供了实证数据的支持。
理论探讨 |
社会网络二元结构对企业决策速度的影响机理研究
摘要:融合决策过程理论和信息理论,文章深入剖析了企业社会网络的二元结构影响企业决策速度的内在机理,提出了企业的政策性网络和商业性网络通过影响企业信息获取能力、决策过程的直觉使用程度,从而影响企业决策速度的理论模型,通过揭示这一过程机理,可以为后续实证和应用研究提供前期基础,为企业社会网络构建、完善决策机制和过程提供实践指南。 关键词:社会网络;社会网络二元结构;战略决策速度;直觉使用程度
理论探讨 |
我国产业创新的知识图谱可视化研究
摘要:我国经济增长动力引擎转向创新驱动,而产业创新在以产业结构升级为基础提升我国经济增长和提高国家竞争力的过程中,起到至关重要的作用。文章利用CiteSpace文献分析工具软件,对来自中国知网(CNKI)数据库主题为“产业创新”发表于2009~2019年的文献进行可视化知识图谱分析。通过各类知识图谱的直观呈现,归纳目前产业创新研究领域的发展现状,梳理其关键路径,从而探测产业创新发展的前沿热点和研究
理论探讨 |
基于审核辅助工具的物资计划审查质量管控系统的研究与实现
摘要:目的:为进一步提高企业物资计划审核质量和提升计划审核效率,保证物资采购的准确性和高效性,更好地适应企业物力集约化的发展需要,遵循技术规范书ID号与物料号唯一对应原则,开发物资计划审核辅助工具。方法:通过开发基础数据统计模块、技术规范书文件名称提取数据模块、File文件的建立、技术规范书链接数据模块等对物资计划审核环节进行技术研究,达到提升审查技术规范书和物料的准确性、高效性的目标。结果:
理论探讨 |
关键审计事项及经济后果:综述与展望
摘要:新式审计报告要求披露关键审计事项,打破了原有审计报告高度概括、格式化语言的传统模式。关键审计事项是审计师在审计过程中发现的对本期财务报表最为重要的事项,其披露格式没有固定要求,这对审计师开展审计工作、运用职业判断和撰写审计报告内容提出了新的要求;关键审计事项披露了更多公司财务信息和潜在的经营风险,必然会对公司信息质量和投资者决策造成影响。因此从审计师、公司及外部信息者这三方出发,梳理关键
理论探讨 |
关税变动背景下大豆价格和花生价格的波动关系
摘要:关税变动对大豆国内价格有重要影响,在此情况下,大豆的价格波动可能会传导至花生价格上。文章从实证的角度,通过邹检验验证突变,并构建VEC误差修正模型,在以中国对从国外进口的大豆加征关税这一节点为外生冲击的前提下,研究大豆价格和花生价格的关系。发现两者存在长期的均衡关系,并在短期存在正向关系;但大豆价格对花生价格的影响小于花生价格对自身的影响。基于以上结论,给予了相应的政策建议。 关键
理论探讨 |
民政保障总支出中养老事业占比及组成结构的研究
摘要:2018年,我国60周岁及以上老年人口达到2.49亿,占全部人口的17.9%,如何保障老年人口的生活质量关系到我国脱贫攻坚战的最终成果。作为保障社会福利的主体部门,民政部每年的支出总额中有较大比例用于老年人的福利保障,文章通过对民政总支出中各项下用于养老事业的金额做系统的总结分析,可以在宏观层面了解我国对高龄、失能、低收入老人的福利保障水平。 关键词:民政保障总支出;养老事业;老年
理论探讨 |
破解重大项目建设中房屋征收问题的路径选择
摘要:如何让被拆迁、被征收的群众在安置补偿中体会到“获得感”,而非遭遇“被剥夺感”,如何在实现城市改造、财政充实和经济发展的同时,让他们也分享到改革和发展的“红利”。文章以东海县徐连高铁房屋征收的成功经验为例,希望能起到一定的借鉴和引导作用。 关键词:重大项目;房屋征收; 路径选择;东海县 在中国的现代化和城市化进程中,无论是乡村的变迁还是城市的发展升级,都涉及一个核心问题,就是土
财税金融 |
企业并购动因分析
摘要:从19世纪起,并购浪潮风起云涌,有成功的典型,也有失败的案例。企业在以并购作为实现扩大规模、增强竞争力、获取资源等重要手段的同时,应着重分析自身的收购动因,确立清晰的目标,以便寻找合适的标的,全方位规避风险,从源头上降低并购失败率。此外,对于卖方出售动机也应进行深刻分析,避免在收购过程中或收购后踩雷。 轨道交通装备制造行业,不论是整车还是零部件市场均呈现高度集中的态势。目前,行业内
财税金融 |
在股市动力学视角下浅析中国股民投资行为
摘要:文章基于对股市近30年来的整体发展状况和股民投资行为存在的潜在问题的分析,以股市动力学的发展理论为导向,对中国股民的投资行为进行剖析,得出结论:占据大量市场份额的个人投资者,多以短期的赔赚为标准,只根据股票的短期波动情况进行投资行为,无法认识到股票的内在价值。因此,散户股民难以长期持股,易受股市短期波动所影响。也进而导致了中国股票市场的亚健康状况。 关键词:股市动力学;投资行为;股
财税金融 |
如何利用供应链金融进行融资
摘要:基础设施互联互通是“一带一路”建设的优先领域。然而,“一带一路”中小企业在欧美“逆全球化”浪潮下,受制于自身信用资质低、经营规模小、担保能力弱等原因,普遍存在融资困境。文章首先提出供应链金融是解决“一带一路”中小企业融资困境的有效途径;其次,阐述了供应链金融的内涵及模式;再次,通过分析案例公司,介绍“一带一路”中小企业利用供应链金融融资的具体方案;最后针对供应链金融潜在风险,提出针对性对策。
财税金融 |
开启零售金融转型之路
摘要:我国传统金融行业发展已经遇到了瓶颈,零售金融的转型势在必行。文章从我国零售金融的发展现状出发,对开启零售金融转型的必要性及可能面临的问题进行深入剖析,从而为零售金融开启转型之路提供了相关理论支持。 关键词:开启;零售金融;转型 一、开启零售金融转型的现状 在互联网技术不断发展的今天,我国传统金融行业的业务领域与业务范畴不断扩展。同时也面临着业务扩展难,客户群体单一、流动
财税金融 |
央行推行数字化人民币对商业银行的影响和对策建议
摘要:随着底层技术的日益成熟,以及“无现金化交易”的方向发展,数字化货币的发行和应用已成趋势,而这种趋势将对我国金融稳定性、相关业务的监管模式及商业银行现有支付结算体系等方面产生重要影响,文章立足于商业银行的角度,就央行推行数字化人民币对我国商业银行客观存在的影响进行论述,为商业银行未来的发展,提出相应的对策建议。 关键词:法定数字货币;数字化人民币;商业银行 一、法定数字货币的概
财税金融 |
稳定与突破:对沪深800国有上市公司“双向进入,交叉任职”的实证研究
摘要:“双向进入,交叉任职”的领导体制,从组织结构上打通了国有企业党组织与法人治理结构的关系,明确了企业党组织的定位。党的十八大以来,在国有上市公司党委会和法人治理机构的“双向进入”保持了稳定,党委书记董事长由一人担任,总经理担任党委副书记的“交叉任职”有突破,从组织上保证了党的领导在公司治理的融入问题。 关键词:国有上市公司;双向进入;交叉任职 一、引言 “双向进入” 是指
财税金融 |
基于电商金融的资金约束供应商融资策略博弈
摘要:文章从供应链金融的视角对银行融资和电商融资模式这两种融资模式进行了博弈分析,并构建了电商融资模式下的供应链协调契约模型。研究表明,不同于传统的银行融资,为激励供应商选择电商融资模式并实现供应链双方的帕累托改进和整体运作效率的最优化,电商平台需对产品批发价格进行调整。 关键词:资金约束;供应链金融;电商平台;融资模式 一、引言 长期以来,供应链中我国中小企业经常会存在上下
财税金融 |
中小企业应收账款证券化联合融资模式研究
摘要:中小企业的融资问题经久不衰。文章以浙江省兰溪市的中小企业为研究对象,在简要分析兰溪市中小企业融资现状的基础上,基于资产证券化原理,设计一个互助合作的中小型企业应收账款证券化联合融资模式,以期缓解中小企业融资难困境。 关键词:中小企业;应收账款证券化;联合融资 中小企业是建设现代化经济体系、实现经济高质量发展的重要基础,是扩大就业、改善民生的重要支撑。一直以来融资问题都是绝大多
财税金融 |
基于知识图谱的“大数据+金融”研究热点与前沿分析
摘要:文章基于CNKI核心期刊数据库,利用CiteSpace对“大数据+金融”领域相关文献的关键词信息进行了聚类分析,并通过关键词突现探究了发展脉络及前沿热点。结果表明,当前研究热点为信用风险研究和金融创新(互联网金融、银行转型、金融科技等);“大数据+金融”领域研究前沿发展可以明显划分为两个阶段,其中金融科技为热点前沿,并有继续成为该领域研究热点的趋势。 关键词:大数据;知识图谱;互联
财税金融 |
风险导向审计技术在房地产企业税务风险评估中的应用
摘要:在我国税收制度不断改革和监管力度不断加大的背景下,房地产企业如何加强税务风险管理的科学性和有效性,对其生存和发展至关重要。税务风险评估作为税务风险管理的关键环节,如何增强其过程的科学性也非常值得探索与研究。为了探索企业如何能有效提升税务风险评估的科学性,文章将财务报表审计中风险导向的审计技术引入在税务风险评估过程中,文章以房地产企业为例,通过了解企业及其环境和评价企业的税务相关的内部控制
财税金融 |
浅析负利率与系统性金融风险
摘要:十年前受美国次贷危机影响,欧洲陷入债务危机,瑞典央行就曾将隔夜存款利率设为-0.25%。2020年随着新冠肺炎在全球扩散,各国货币政策一再宽松,西方各个主要经济体的基准利率纷纷逼近零,“负利率”时代已开启。文章主要说明负利率的诞生与作用机制,探究当前负利率的实施效果,并分析负利率潜在的风险与冲击,最后总结提出应坚持结构性改革,抑制金融资本泡沫。 关键词:负利率;金融风险;结构性改革
商贸流通 |
基于大数据的电子商务企业供应链成本控制分析
摘要:社会经济高速发展,大数据技术水平突飞猛进,电子商务企业以飞速发展的态势创造了商业奇迹。通过汇集和分析电子商务企业的信息数据可强化企业供应链成本控制,帮助企业朝智能化、数字化方向发展,从而提升电子商务企业的核心竞争力。因此,为了促进电子商务企业的稳定发展,并对其进行有效的供应链成本控制,则需要全面分析其供应链成本控制存在的问题,构建大数据环境下电子商务企业供应链成本控制模式,优化每一环节工作,
经济与法 |
乡村振兴背景下的新疆乡村普法问题研究及对策
摘要:习近平总书记在党的十九大报告中明确提出了“坚持全面依法治国”的同时,提出了“实施乡村振兴战略”,要求加强农村基层基础工作,健全自治、法治、德治相结合的乡村治理体系。乡村建设是国家建设的基础,在乡村振兴的背景下,在全面推进依法治国的当下,建设法治乡村意义重大,但由于乡村发展的特殊性和现阶段的社会需要,乡村法治建设不均衡,仍存在诸多问题。文章从新疆库尔勒、喀什、伊犁的普法现状、问题及意义,以
经济与法 |
关于国际工程商务合同索赔管理的探讨
摘要:文章对合同索赔的概念、依据、流程及注意事项进行简述,针对商务合同的索赔管理工作提出有效措施,阐述承包商索赔管理的要点。力求通过引入合同管理理念、完善合同管理体系、结合国际工程特点等方式,明确索赔方法,强化合同管理,提升合同管理成果。 关键词:国际工程;商务合同;索赔管理 在“一带一路”背景之下,中国公司在国际项目工程领域的业务广泛开展,为工程行业带来了机遇和挑战,工程管理的重
人力资源管理 |
大数据时代企业人力资源管理模式创新研究
摘要:目前,我国市场经济仍处于转型发展阶段,企业所面临的竞争压力与日俱增,随着大数据时代的到来,企业管理所受到的影响越来越大,人力资源管理作为企业管理的重要内容,也较大程度的受到了大数据时代的影响,通过大数据技术能够使企业人资服务的智能化、个性化水平得到提升,因此,在大数据时代下,企业应该重视人力资源管理模式的创新,从而不断提升企业人资管理能力和水平,保证企业人资的效能得到全面发挥,最终促进企
人力资源管理 |
人力资源管理中的员工职业生涯管理探析
摘要:随着我国市场经济的改革,我国的企业之间的竞争越来越激烈,当今社会企业之间的竞争主要是科学技术与人才的竞争,所以一个企业的人力资源管理工作是非常重要的。在企业正常运行的过程中,人力资源管理部门需要结合企业的特点和发展规划聘请适合各个岗位的员工,为了进一步促进企业的发展,人力资源管理专员需要结合企业发展做好员工的职业生涯管理,这样可以将所有的员工凝聚在企业的发展方向,在提升员工能力的同时提升
人力资源管理 |
探讨大数据背景下人力资源绩效管理创新策略
摘要:文章基于对人力资源绩效管理的了解,阐述了在大数据背景下创新人力资源绩效管理的重要意义,根据大数据对其产生的积极影响,并针对其中存在的问题,进一步提出创新绩效管理方式、丰富数据资源信息等有效举措。有利于提高人力资源管理质量和效率,为企业发展奠定良好基础。 关键词:大数据;人力资源;绩效管理 在大数据背景下,对我国企业人力资源绩效管理提出了更高要求,在相应技术的支持下,管理模式和
人力资源管理 |
关于EPC工程总承包企业人才队伍建设的优化策略探究
摘要:EPC工程总承包是当前工程市场推崇的一类承包方式,要确保EPC工程总承包项目的进步,企业就需要具备一批自身业务能力强的全面型人才团队。文章就EPC工程总承包企业人才团队创建的改进方式进行研究,最终给出可行的培养举措。 关键词:EPC工程总承包;人才队伍建设;措施 EPC总承包是将整体建设项目的策划、购买、施工、试运转等整个环节交由承包人对此全面负责,直至最后交付的一个工作。要
文化产业 |
秉持“全域旅游”的理念 梳理文旅产业的思路
摘要:江苏省苏北五市(徐州、连云港、盐城、淮安、宿迁)具有联合发展的各项优势,在“全域旅游”视角下,从区位条件、市场资源条件、联合发展条件入手,对苏北圈生态文旅的几种路径模式进行了初步研究,并分析了发展模式带来的积极影响。 关键词:地方文化;苏北圈;生态文旅;“全域旅游”;模式研究 “全域旅游”自提出至今,经过几年时间的实践,其发展模式和相关理论渐趋成熟,为文旅业的发展提供理论支撑
财务管理 |
企业会计准则执行中存在的问题及对策
摘要:企业会计准则的颁布和实施为企业会计工作的展开提供了指导和依据,约束了企业会计的各种行为,其规范了企业的财务管理,推动了企业的健康发展。现阶段,我国仍旧有一些企业在遵循企业会计准则来开展会计管理工作时,因为各种因素的影响和条件的局限,致使企业难以充分发挥会计准则的功能和作用,进而使得企业的会计工作质量和效率难以得到保障,这在很大程度上制约了企业的发展。所以,探讨企业会计准则执行过程中存在的
财务管理 |
关于提高预算会计工作效能的研究
摘要:随着我国市场经济的不断进步和发展,企业内部的管理效率以及经济发展逐渐成为市场竞争中重要的因素之一。那么在新型的经济发展模式下,会计的发展观念日新月异,会计管理职能的发挥与工作效能直接决定着一个企业整体的管理效率。但是会计作为一项十分复杂的财务数据管理工作,为了能够充分的提升企业预算会计的工作效能必须要有相对健全的财务管理体系和高效率的财务数据处理设备才能够有效的提升工作效能。文章针对当前
财务管理 |
新政府会计制度下预算会计与财务会计平衡研究
摘要:在政府的会计制度界定下,预算会计和财务会计都是企业工作经营的重要内容。结合现阶段我国社会的经济发展情况及近年来的政府会计制度特点,在文章中分析了新时期企业如何改进原有的财务会计主体地位,深层探索了如何平衡会计制度中的预算会计和财务会计,从而为企业的会计工作提供安全保障。 关键词:政府会计制度;预算会计;财务会计;平衡 随着我国市场经济体制的全面深化,原有的公共财政体制和企业公
财务管理 |
信息系统在财务管理审计中的应用
摘要:财务管理审计工作是企业财务管理工作的重要组成部分,在现代信息技术快速发展的历史条件下,如何将信息系统应用于财务管理审计当中,是企业必须高度重视的重大问题。文章对此进行了研究和探讨,在简要分析信息系统在财务管理审计中的应用价值基础上,重点分析了存在的突出问题,并就如何促进信息技术在财务管理审计中的科学应用、系统应用、有效应用提出优化对策。 关键词:财务管理;财务审计;信息系统;应用价
财务管理 |
企业会计内部控制问题分析及应对建议
摘要:近年来,随着我国经济发展不断加快,在企业财务管理中,如何使用内部控制来保证企业内部会计控制系统的正常运作并充分发挥其功能。文章旨在从对企业内部控制的现状和存在的问题的研究,提供对企业会计内部控制的改革建议。 关键词:企业管理;会计内部控制;不足之处;解决对策 一、前言 随着改革开放的不断推进,为了促进经济的高速发展,企业会计内部控制工作是企业财务部门最重视的部分,但是由
财务管理 |
企业集团资金管理现存问题与对策探讨
摘要:现阶段,我国市场经济发展速度愈来愈快,发展规模也逐渐壮大,许多企业在市场发展过程中也在扩张规模,但在不断扩张规模的同时也存在着诸多问题,其中最值得重视的就是资金管理问题。众所周知,资金对于一家企业的生存与发展至关重要,它是企业立足于市场的基础。该篇文章指出了许多企业在资金管理上所出现的问题,并由此提出相关对策来解决,集团只有不断加强资金管理工作,才能在激烈的市场竞争中立于不败之地,进而为
科技创新 |
经济统计中大数据分析的应用研究
摘要:随着现在经济的迅速发展,信息技术得到长足的发展。在大数据背景下,高精尖技术渐渐被各行各业重视和应用,这也促使高精尖技术的性能不断提升,当前的发展需要将云计算手段和大数据分析进行科学的整合,从而提高其工作性能。但是以往的数据已经过时,不能够有效提高工作效率,而且没有进行深度挖掘的价值,对促进经济水平的提升没有太大意义。鉴于此,文章详细论述了经济统计中对大数据分析的应用,旨在能够为相关业界人
科技创新 |
大数据背景下移动学习终端的开发与应用实践研究
摘要:在全球都步入信息时代的今天,互联网改变着人们学习与生活,移动设备得到广大人民的应用。随着当今社会的不断创新与进步,传统的教学方式已经逐步在被新型教学方式所取替,移动学习就是其中一种,智能驱动化地学习,改变学习观念,了解更多的学习资源,激发学习兴趣,课堂教学丰富化,建立最佳的移动学习效果。 关键词:移动学习;信息素养;发展现状;探究大数据 一、移动学习终端概念及特点. 早
社会视野 |
专业化提升长期护理服务质量研究
摘要:长期护理是为了满足失能人员更高的生活质量及医疗需求而逐步推行的新制度,目前长期护理虽初具成效但服务质量明显不高。文章将就我国长期护理服务质量专业化程度不足加以分析,并提出必要的政策建议。 关键词:长期护理;服务质量;专业化 我国施行长期护理服务工作虽不足十年,但是从无到有,从笼统到专业的过程中很好地服务了一批群众,为失能老人提供了良好的照护环境。但目前长期护理在发展存在的一些
社会视野 |
互联网医疗之我国农村居民大病就医困境突破契机
摘要:当前我国农村医疗保障制度在运行过程中暴露出一系列问题,随着制度的完善,这些问题在不断的解决,但是农村居民大病就医时,由于居住的地理环境影响,就医不方便、费用高、医疗服务水平低等问题一直没有得到很好的解决,随着网络上建立医疗、医药、医保互通的医疗服务体系,新的医疗模式的发展,凭借其优势会在一定程度上为农村居民就医突破困境提供契机。 关键词:互联网医疗;就医困境;就医成本 一、问
社会视野 |
苏州市养老服务模式的运行现状及优化路径研究
摘要:十三五时期,苏州市人口老龄化程度进入中度老龄阶段。从供需两方面厘清苏州市养老服务模式的运行现状,存在居家养老负担过重、区域养老失衡、资源配置不合理和制度覆盖面不够广的问题。结合实际,提出结合多方力量完善居家养老服务、协调区域差异、平衡非户籍老人养老需求和建立养老服务督查制度等对策建议。 关键词:老龄化;苏州;养老服务;优化 《“十三五”国家老龄事业发展和建设规划》提出“夯实居
社会视野 |
江西省老年人健康水平影响因素动态探究
摘要:文章基于“中国老年健康影响因素跟踪调查”(CLHLS)江西省老年人口受访者信息,通过多元logistic回归模型,选取年龄、性别、居住地等人口学特征变量与经济状况与养老金情况等社会经济变量,实证分析江西省相关老年人口健康状况及其影响因素。回归数据表明老年人健康状况与年龄呈负相关变化女性老年人的健康状况较男性较差。城镇老年人健康较农村老年人状况较好。同时经济状况对相关老年人健康状况具有正向
国际视野 |
近十年中俄个人所得税政策比较分析
摘要:个人所得税作为我国主体税种之一,具有非常重要的战略意义。文章以中俄两国近十年个人所得税的主要政策调整为例,讨论两国的个人所得税差异,为我国个人所得税的进一步改革提供参考。 关键词:个人所得税;中俄对比;中俄税制 一、中俄个人所得税征收背景 (一)我国征收背景 1980年《中华人民共和国个人所得税法》和《个人所得税施行细则》相继公布,我国个人所得税制度正式建立,免征