期刊详情
查看往期
期刊目录
2021年10期
城乡建设 |
乡村振兴战略下传统村落活化研究
摘要:乡村振兴是当前我国农村发展的重大战略,而传统村落的保护与利用也关系农村发展建设的成败。文章选取清代民居建筑群小店河传统村落为案例区进行调研,分析小店河传统村落活化发展存在的问题,以探讨乡村振兴战略背景下传统村落活化之路。研究发现,传统村落保护与利用面临着实践和制度等多方面困境。促进传统村落进一步活化,实现乡村振兴的根本路径是政府支持,产业支撑,人才指导。 关键词:乡村振兴;小店河村;传统村
城乡建设 |
贵州省城镇化与生态环境协调发展评价研究
摘要:为推进山地新型城镇化及生态型城镇化的实施,实现城镇化可持续发展,文章基于耗散结构理论,通过构建城镇化与生态环境指标体系,运用熵值法分别计算出其各自的指标熵值、效用值和权重及综合得分,最后运用熵变理论对贵州省2001~2014年的城镇化与生态环境协调发展水平进行评价研究,测度贵州省城镇化与生态环境协调发展耦合模式。 关键词:贵州省;新型城镇化;生态环境;耦合模型;熵变理论 城镇
城乡建设 |
美丽乡村建设和财政支农资金使用中存在的问题及对策
摘要:在我国农村和农业发展历程中,财政支农资金一直是农业发展的有效助力,特别是党的十六届五中全会以后,开启了社会主义新农村建设,大量支农资金下拨,有力推动了新农村建设步伐,提高了农民生活水平。时至今日,我国经济已经发展到了以工促农、以城带乡、工农互惠、城乡一体的新阶段,尤其是近年来的“乡村振兴战略”、“打赢脱贫攻坚战”等政策对解决三农问题提供了强有力的支持,在新农村建设和支农资金使用实践中也总
经济观察 |
“一带一路”背景下中国OFDI对人民币国际化的影响
摘要:随着中国金融市场的进一步改革开放和经济实力的日益增强,中国OFDI和人民币国际影响力逐渐成为社会热点话题。文章理论与实证分析相契合,先探讨了OFDI对人民币国际化进程的影响路径,随后基于货币交易媒介、记账单位和价值储蓄三大职能和货币锚模型,初步构建货币国际化指标体系,测算出SDR货币篮子中五种锚货币的国际化指数,再建立SVAR模型,深入分析中国OFDI如何影响人民币国际进程。实证结果表明
经济观察 |
国际贸易中融资风险控制与创新策略探讨
摘要:国民经济发展中,国际贸易融资有着推动经济发展的重要意义,目前,国际贸易中我国企业整体融资现状并不乐观,依然面临着“缺乏高素质综合性人才、进出口的信誉参差不齐、贸易融资风险控制薄弱、贸易融资方式较为单一、进出口企业发展不同、国内金融机构不重视国际贸易融资”等现实困境,基于此,文章阐述了有效控制国际贸易融资风险、创新国际贸易融资的相关途径,仅供参考。 关键词:国际贸易;融资风险;控制策
经济观察 |
固定资产投资资本金制度的推出及演变研究
摘要:固定资产投资资本金制度是适应我国特色社会主义市场经济体制的管理制度,是不断深化投资体制改革以适应时代要求促进经济发展的有力举措。该制度在1996年开始实行时的指导思想是抑制经济过热促进持续发展,经过四次的调整与完善正,成为我国增强内生动力、补齐发展短板、调整产业结构、持续改善民生的有力工具。 关键词:固定资产;投资;资本金制度 经济发展来源于不同主体的投资,投资体制演变的研究
经济观察 |
广东省海洋经济发展的影响因素分析
摘要:广东省海洋生产总值居全国第一,但同样面临着影响未来发展的问题。文章从海洋经济总量、海洋产业结构、海洋资源环境、海洋科研情况角度去了解广东省海洋经济发展现状,然后选取了涉海人员从业数、港口货物吞吐量、产业规模、海洋科研机构科技课题数这四个因素作为解释变量,建立多元回归模型,实证分析其对海洋生产总值的影响程度。 关键词:海洋经济;影响因素;多元回归 一、引言 广东省位于沿海
经济观察 |
济南市优化营商环境的思路与对策
摘要:当前,营商环境被视为提高国家或区域核心竞争力的主要因素之一。文章通过分析济南市营商环境现状以及营商环境所面临的突出问题,从改革地方行政制度、推进“放管服”改革、优化网上政务平台、加大留住人才力度以及壮大民营经济等方面,提供了优化济南市营商环境的新思路。 关键词:营商环境;“放管服”改革;政校企关系 习近平总书记和李克强总理在多种场合多次强调,要营造稳定公开透明、可预期的营商环
经济观察 |
从青岛“全域旅游”模式看连云港旅游业的发展
摘要:发展全域旅游是促进旅游业转型升级和可持续发展的必然选择,是顺应旅游业发展新趋势的有效途径。文章旨在青岛崂山区的全域旅游视角下,探寻连云港与青岛旅游业的共同点,分析连云港旅游产业的发展问题并对此提出发展意见。通过深挖全域旅游的概念,对连云港的文化、生态、产业、农业的发展进行联合,融合旅游业发展。 关键词:全域旅游;连云港旅游业;青岛崂山区 2017年,党的十九大报告中提到“必须
战略研究 |
浅谈推进生态环境保护的措施
摘要:我国现阶段的生态环境存有较多问题,这与缺乏相关的政策和法律,生态环保资金短缺,生态保护的科学技术水平薄弱等有着直接的关系。要做好生态环境保护工作,选对推进生态环境保护的措施非常关键。基于此,文章对推进生态环境保护的措施做以简单探讨,以供相关人员参考。 关键词:生态环境保护;基本思路;新形势 生态环境保护是一项惠及子孙的伟大事业,也是一个宏伟工程,任重而道远。改革开放以来,国家一再强调要节
战略研究 |
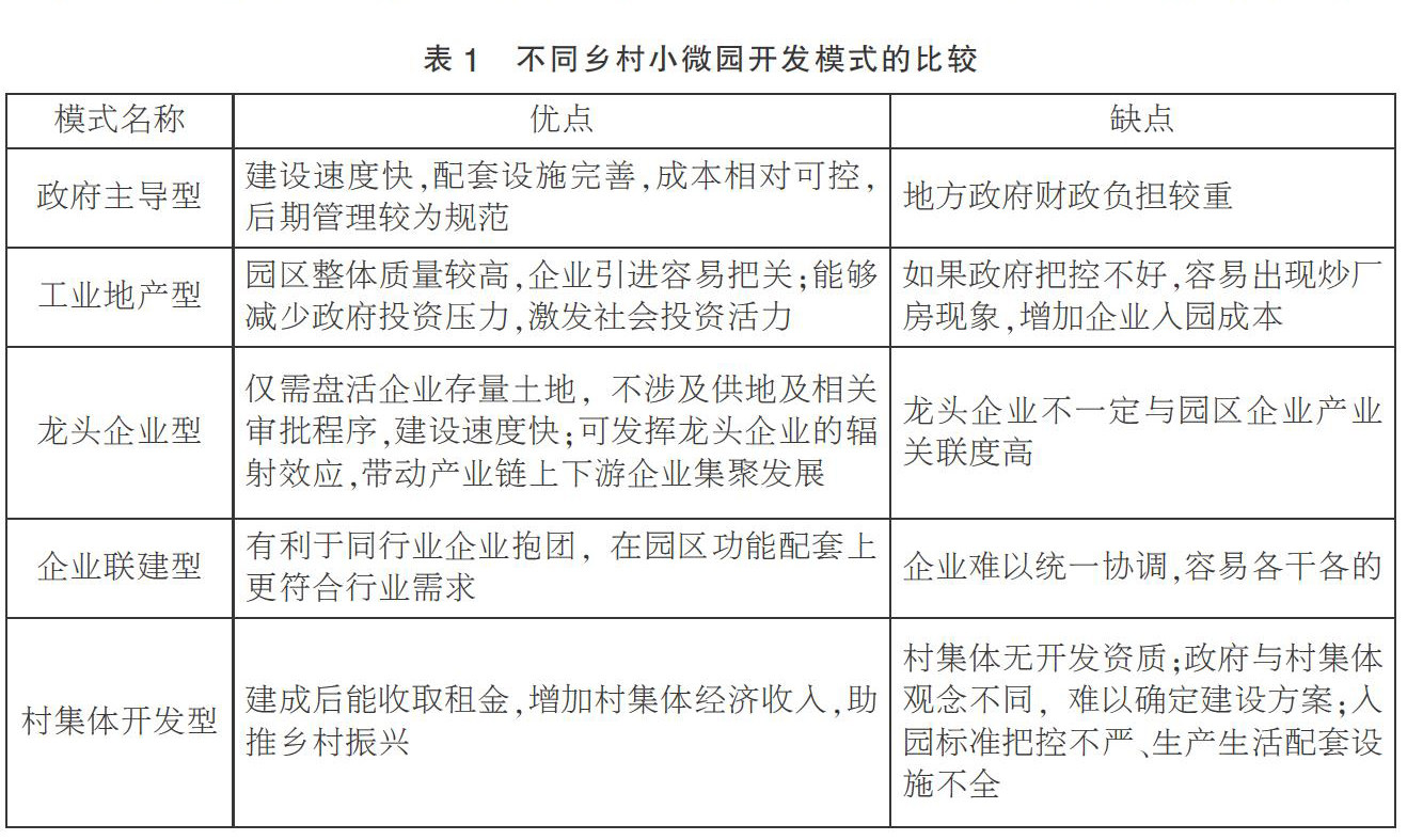
浙江省乡村小微企业园的演化、困境及对策
摘要:乡村小微企业园作为乡村工业园的迭代版本,已焕发出新鲜的活力,并演化成政府主导型、工业地产型、龙头企业型、企业联建型、村集体开发型五种开发模式。相比其他发达县市区,虽然三门等地启动乡村小微园较晚,面临的均是建设初期的低层级问题,但是可按照乡村振兴的总要求,在规划、服务、机制、治理等角度着力,探究自身特色的乡村小微园发展路径。 关键词:乡村小微企业园;乡村工业园;小微企业 乡村工业作为改革开
管理创新 |
农业大数据在农业经济管理中的作用
摘要:随着经济社会的持续快速发展,农业经济管理迎来了前所未有的重大发展机遇,如何通过有效应用农业大数据技术,切实提高农业经济管理的整体实效,成为业内广泛关注的焦点课题之一。基于此,文章首先介绍了农业大数据的相关内容,分析了农业大数据在农业经济管理中的多方面作用,并结合相关实践经验,分别从推广电商平台,拓宽农业经营范围等多个角度与方面,深入探讨了农业大数据在农业经济管理中的具体应用。 关键词:农业
管理创新 |
浅谈管理会计在煤炭企业中的应用
摘要:目前我国正处于经济转型的关键时期,我国煤炭资源企业正处于经济转型大环境下求发展、求转变的关键时期。其面临诸多包括去产能、调库存、煤改气工程、绿色环保工程建设等多种挑战,也同时面临着国外煤炭资源引进及新兴能源发展的威胁,因而陷入发展停滞的状态,转型之路举步维艰。传统型管理会计已不能适应煤炭企业求发展求转变的需求,急需要能服务于企业长期发展战略,即能够满足企业预测和制定决策需要的管理会计,运
管理创新 |
央企EVA业绩考核的利弊分析及完善
摘要:自2010年央企全面引入EVA绩效考评以来,关于以EVA为核心业绩考核的争议从未停止。文章的研究重点是央企EVA绩效考核的利弊,通过分析央企EVA业绩考核的必要性,总结运用EVA业绩考核的利弊,最终为央企运用EVA业绩考核的提供建议。 关键词:央企;绩效考评;经营业绩;EVA 一、央企EVA业绩考核概述 央企是国有企业中国务院授权由国务院国有资产监督管理委员会依法履行出
管理创新 |
如何提高ERP在企业管理中的作用和实施效果
摘要:在我国当前的市场环境中,ERP系统在企业的应用已经成为常态,ERP系统在我国企业的经营管理中能够得到较快速地渗透,根本原因在于其在操作过程中能够对企业资源进行综合、系统地整理,便于企业管理人员和信息使用人员决策,保证企业资源的最优化配置,并且在依赖于ERP系统的同时可以有效地提升企业管理效率。特别是在需要短期内获取并汇总大量数据以作为决策支持的时候,ERP系统和“互联网+”的优势就得到了
管理创新 |
浅谈企业内部环境的建立与完善
摘要:企业进行内部控制的目的,在于保证公司经营管理各种信息的安全完整性,降低错误发生概率,控制企业管理漏洞和偏差,及时汇报、纠正已经发生的错误,以实现企业的战略目标,从而提高风险防御能力。而内部环境建立得好坏,对企业内部控制的完善起到了举足轻重的作用。文章着重研究企业内部环境的建立与完善对企业发展的影响,阐释了内部环境的基本涵义,并对我国企业在内部环境方面的现状和不足进行描述,有针对性地提出进
管理创新 |
招投标在建筑工程经济管理中的作用与实践
摘要:建筑领域必须根据建筑项目自身的特性与规模来提升经济管理模式的运用,在招投标环节中实施的经济管理活动能够直接影响到建筑公司最后的经济收益,所以,必须将行业发展趋势作为根本,对新型的招投标工作的实施进行整体研究,在这期间要建立起经济管理的意识,增强招投标阶段中经济管理的认识与方式运用。在此基础上,文章重点探析了招投标在建筑项目经济管理中的关键性作用和实际运用。 关键词:建筑经济管理;招
管理创新 |
基于大数据平台的电力公司内部审计优化探讨
摘要:我国经济近年来快速发展,得益于我国企业体量的提升和实力增强,但是伴随着企业成长,也带来一系列内控问题,这就对内部审计提出更高的要求,本研究以电力公司内部审计为例,进行探讨。 关键词:大数据;电力公司;内部审计 一、我国内部审计信息化发展现状 (一)政府审计信息化发展现状 我国审计信息化发展的推动者是政府部门,在数据化信息化的进程中扮演者“领导者”和“探索者”的角色
管理创新 |
浅析责任保险参与社会治理
摘要:党的十八届三中全会提出“推进国家治理体系与治理能力现代化”,社会治理是国家治理体系的组成部分,且在党的十九大报告中也明确提出“打造共建共治共享的社会治理格局”。近年来,保险不断参与到社会治理中,责任保险作为保险的一种细化形式,应如何促进社会治理的现代化,文章对这一问题进行简要分析。 关键词:责任保险;社会治理 一、责任保险参与社会治理现代化的优势 “打造共建共治共享的社
管理创新 |
企业激励与约束的研究分析
摘要:在社会经济持续发展的作用下,我国市场中的竞争越来越激烈,企业要在市场中占据一席之地,必然少不了激励及约束机制的支撑。由于企业之间的利益、发展层次及管理方式大不相同,以至于激励及约束机制方面的内容也大相径庭。由此可见,可以从多方面着手,进而对企业制定的激励机制进行有效判定,这同样也为企业实现经济持续发展奠定坚实的基础。 关键词:激励措施;约束机制;企业管理 现如今,随着国家对企
管理创新 |
股权激励是否会影响企业的盈余管理行为
摘要:目前,股权激励政策已被运用到越来越多的公司治理体系中,而盈余管理也在中外企业里普遍存在。文章选取2016~2018年我国所有A股上市公司为初始样本,运用实证分析法,借助盈余管理的应计与真实计量模型,通过建立关系模型研究股权激励下企业盈余管理行为模式的不同选择及其影响。结果表明,在实施股权激励企业的不同发展时期,企业会采取不同的盈余管理行为,促进企业积极发展,实现利益最大化,结合实际情况分
管理创新 |
关于药品销售企业全面预算管理应用分析
摘要:近几年来,随着我国市场的完善,药品销售行业在利润整体上有所下降的同时竞争也十分激烈。在这样的外在环境之下,药品销售企业应该将全面预算管理纳入日常管理之中,以此来提高自身的管理水平,从而提升核心竞争力,进而占据更大的市场份额。现在有很多药品销售企业都积极应用全面预算管理,也取得了不小的成效。但是药品销售企业不论是在对全面预算管理的认知上还是具体实践上都是刚入门,因此,在应用过程中存在着管理
管理创新 |
我国农村饮水价格管理中存在的问题及解决措施
摘要:水是生命的源泉,是生物生存和发展的基础。“民以食为天,食以水为先”。农村饮水问题关系着农民生活的方方面面,解决农村饮水难的问题是改善农民生活质量、推进新农村建设的重要内容。而饮水价格决定着饮水工程能否健康发展,因此,想要实现农村供水工程的良性运转就需要对农村饮水价格进行严格合理的管控。通过对农村的饮水现状进行分析,探索农村饮水价格管理中存在的主要问题,针对以上问题制定相应的对策,确保农村
管理创新 |
建筑企业经济管理中成本控制的创新
摘要:现阶段,在社会经济市场发展背景下,我国的建筑业已进入到了重要的转型时期,各建筑施工企业在整个项目建设中,应高度重视建筑企业经济管理模式,从经济管理角度分析各类问题的成因,并推动我国现代化经济管理水平。近些年来,建筑企业经济管理过程中,实施成本控制主要是为了能够更好地避免项目建设中产生不必要的支出,确保项目资源的有效利用。在我国现代化建筑行业发展状况下,建筑经济管理过程中的成本控制创新模式
改革论坛 |
新形势下财政税收体制改革的创新思考
摘要:财政税收工作是保证我国社会稳定的重要基础,加大对于财政税收工作中存在问题的解决就显得尤为重要。文章分析了我国财政税收工作中存在的问题,并根据相关问题提出了相应的解决措施,为促进我国的财政税收工作及社会的稳定发展起到了一定的指导作用。 关键词:财政税收;体制改革;创新 随着我国社会经济水平的不断发展和提高,我国对财政税收的工作进行了深化和改革。而我国税收收入主要来源于我国的国民
经营之道 |
移动互联网时代新零售微信营销研究
摘要:电商环境日趋成熟,移动电商市场蓬勃兴起,新零售营销模式不断变化,微信营销随之兴起。在移动互联网背景下,微信营销有其优势也有不足。文章针对新零售微信营销的局限性,可从数据、APP、裂变、体验四个方面提升微信营销的有效性。 关键词:移动互联网;新零售;微信营销 一、研究背景 据国家统计局数据显示,2019年,全国网上零售额10.6万亿元,比2018年增长16.5%。其中,实
经营之道 |
电子商务时代下的市场营销理念研究
摘要:在互联网时代下,信息技术的快速发展使得电子商务也获得了强劲的发展动力,这也转变了传统的市场营销模式与营销理念。市场营销逐渐由以往的将产品为主体理念转变为以客户为中心,电子商务无疑更加适应时代的发展和人们的需求,为企业的发展决策及人们的生活都带来了明显的变化。文章主要针对电子商务及市场营销的概念进行分析,浅议电子商务的发展及对市场营销带来的影响,最后提出了几种顺应当下时代发展的市场营销理念
经营之道 |
中国乳制品行业发展的信息经济学分析
摘要:2008年的奶制品污染事件是中国乳制品行业发展过程中的重大事件,当时伊利、蒙牛等知名品牌在内的产品中都检出三聚氰胺,一共涉及到22个厂家69批次,此事件不仅打击了国内消费者对国产乳制品的消费信心,更引起各国对中国乳制品安全的质疑,对中国制造商品信誉度造成了极为恶劣的影响。文章站在信息经济学角度分析2008年中国奶制品污染事件,从信息不对称的角度探究其背后原因及后果,通过发放问卷的形式调研
经营之道 |
新零售背景下珍珠产品营销策略创新研究
摘要:珍珠饰品由于其高端的产品品质,在产品销售上历来采用柜台零售的模式,近年来,珍珠饰品在新零售的浪潮中受到了较大的市场挑战,文章以北海南珠饰品为例,通过定性研究方法,运用市场营销STP及4P核心理论模型对北海市珍珠产品的销售模式进行分析,目的在于促进珍珠销售企业在新零售的背景下,改革创新营销模式,根据市场需求,调整企业自身的营销策略,从营销组合进行创新研究,寻找适合企业未来发展的营销战略。
经营之道 |
唐县肉羊产业经营模式、品牌建设现状及对策
摘要:唐县是全国肉羊屠宰量最大的县域之一,肉羊产业是唐县畜牧业的主导产业。文章分析唐县肉羊产业经营模式及品牌建设现状,针对唐县肉羊产业经营模式及品牌建设存在的问题,提出奠定产业优势,延长产业链条;洞察消费需求,提升产品品质;系统实施“双品牌建设”战略等对策建议。 关键词:唐县;肉羊产业;经营模式;品牌 一、唐县肉羊产业经营模式现状 (一)肉羊产业规模大,“短期育肥+屠宰加工”
理论探讨 |
对假定垄断者测试模型实践应用的评析
摘要:判断是否垄断的核心概念之一就是相关市场。假定垄断者测试和临界损失分析法都是运用经济学原理界定相关市场的重要工具,但是两者都在实践运用上存在一定的缺陷。文章分析了两模型在实际运用过程中出现的问题,以期能够促进两模型在反垄断运用中发挥更好的作用。 关键词:假定垄断者测试;临界损失分析法;相关市场 一、引言 相关市场界定是分析垄断类案件的基石。在实践中,不论是行政执法机关还是
理论探讨 |
从凯恩斯学派视角谈当下的中国经济
摘要:2020年年初以来,世界各国经济陆续受到冲击,纷纷不同程度下调经济发展预期水平。经济不景气是世界各国共同面对的难题,政府在调控经济、恢复生产、保障民生等方面扮演着至关重要的角色。凯恩斯学派主张政府干预经济,文章试图分析凯恩斯学派主要思想中的几个角度,取舍扬弃,结合我国的各项政策与措施,探究我国在面对经济下行压力时稳中求进,保持中国经济长期向好的原因。 关键词:凯恩斯学派;中国经济;
理论探讨 |
社会资本视角下片区开发ABO模式的思考
摘要:文章从公公合作、公私合作及项目合作三个层面,从社会资本视角,对片区开发ABO模式可行性和操作程序进行梳理和分析,并从业主履约、土地与市场、融资、产业运营四个方面对项目风险进行识别,提出防范措施及建议。 关键词:ABO模式;授权方式;项目业主;社会资本;风险 自2014年国家大力推广PPP模式以来,片区开发PPP项目迎来的一轮发展期,随着《关于规范政府和社会资本合作(PPP)综
理论探讨 |
从人性假设的角度分析消费者行为
摘要:文章以“钱大妈社区生鲜”为例,从人性假设的角度分析社区生鲜消费群体对生鲜产品的真实需求,并在此基础上构建社区生鲜的消费者行为模式。 关键词:人性假设;需求;社区生鲜 一、案例背景 当前,现代都市生活的快节奏为新零售提供了发展机会,其中社区生鲜的发展尤为迅速。钱大妈社区生鲜(以下简称“钱大妈”)是广州市钱大妈农产品有限公司旗下的连锁品牌,定位为“家门口的菜市场”,经营的生
理论探讨 |
大黑山国家公园旅游生态补偿标准核算
摘要:国家公园作为重点生态区域,生态保护的管理问题较为突出。生态补偿是建立国家公园体制试点的主要内容,是国家公园体制改革的热点问题。文章以大连市大黑山国家森林公园为实证研究对象,采用条件价值法研究国家公园的旅游生态补偿价值的测算方法,并构建Logistic统计模型分析影响旅游生态补偿标准的具体因素,研究结果为:大黑山旅游生态补偿的人均支付意愿为12.27元,基于2016年的旅游人数,推算出大黑
财税金融 |
企业税务风险分析及其防范对策
摘要:由于外部宏观环境和企业内部的经营管理等因素影响,使得大部分企业经常面临税务风险,从而影响企业的健康发展。因此,正确认识和理解税务风险的成因和特点,掌握正确的经营管理方式和风险防范措施,有助于有效规避税务风险。文章通过对企业常见税务风险特点和成因的深入分析,就如何有效防范税务风险提出了对策和建议。 关键词:企业税务;税务风险;防范对策 在经济全球化的时代趋势下,企业迎来更加广阔
财税金融 |
中小企业融资难、融资贵问题及其策略探析
摘要:中小企业在我国经济的发展中扮演着重要角色,对于增加就业、促进城乡经济发展、科技创新、促进社会和谐稳定等方面有着重要意义。随着市场竞争日益激烈,中小企业面临着巨大的竞争压力,要想在激烈的竞争中生存发展,融资问题成为众多问题中必须解决的问题之一。众所周知,中小企业融资难是长期困扰我国市场经济全面健康发展的重要问题。文章就中小企业的发展现状,主要从中小企业自身特性和外部环境两方面对当前中小企业
财税金融 |
企业税务筹划浅谈
摘要:我国是个法治国家,纳税是每个公民和经济单位应尽的义务,有相关法律法规保障纳税的合法性和可操作性。随着市场经济不断发展,追求利润最大化成为企业最终目标,税务筹划在财务管理和企业发展中有着越来越突出的作用,文章从财务管理角度入手,简要介绍了税收筹划的发展、原则、程序等基本概念,企业税收筹划现状及存在的问题,在此基础上提出了相关对策,希望能够为帮助企业在税收管理方面得到有效提升。 关键词
财税金融 |
财税体制改革过程中的问题与策略分析
摘要:党的十八大以来,我国大力推进财税体制改革,并取得较为明显的成效。但是财税改革在地方政府的实施过程中凸显出一些新的问题。财税体制改革作为国家全面深化大发展、大变革进程的重要组成部分,各级政府必须正确处理党中央顶层规划,通过完善财税相关立法、加强部门考核管理等积极措施,来进一步厘清中央与地方财政的责权划分、实施全面预算管理、严控政府债务危机、提升绩效考核力度,才能不断推动财税体制改革贯彻实施
财税金融 |
浅析民营中小企业融资难的问题与对策
摘要:文章从银行风险控制角度出发,对授信审批实务现状进行分析,发现不仅中小企业面临“融资难”,银行同样面临“借贷难”,并提出银企信息不对称、风险缓释难、企业实力弱和银行管控严等是导致“两难”困境的主要制约因素,并据此提出对策。 关键词:中小企业;民营;融资难;风险控制 “融资难”是中小企业发展普遍面临的问题,但银行同样也面临“借贷难”的问题,在绩效和不良的双重压力下,银行利用在有限
财税金融 |
对我国商业银行在互联网金融时代创新发展的思考
摘要:随着科技进步的速度越来越快,逐渐进入互联网金融时代。此时,实现互联网时代下的商业银行创新发展对商业银行的社会定位至关重要。文章通过分析基于互联网时代的商业银行发展现状,阐述了商业银行在当下发生的改变,最后详细介绍了互联网金融时代商业银行的创新性发展策略,希望能给相关人士提供借鉴。 关键词:互联网金融;商业银行;创新发展;市场营销 随着信息技术的快速发展,金融业与互联网行业的联
财税金融 |
ZX银行个人理财业务SWOT分析
摘要:商业银行提供给购买理财产品客户的专业金融服务被称为个人理财业务,是银行盈利的重要来源之一。近年来,随着经济迅速地增长,人民的收入水平也在不断地提高,民众对个人理财业务的兴趣逐年地增大,对理财产品的需求量也在增加,但同时也存在一些问题。文章以ZX银行为研究对象对其进行SWOT分析,从而深入剖析ZX银行的个人理财业务,及时发现ZX银行存在的一些问题,结合ZX银行的基本情况,针对问题提出针对性
财税金融 |
公路施工企业异地项目部的个税管理
摘要:结合实际,对公路施工企业异地项目部的个税管理内容分析。文章首先对异地项目部的个税管理重要性分析,然后在阐述公路施工企业异地项目部个税管理存在问题的基础上,对提升异地项目部个税管理方法论述。希望解析后,可以给相关工作人员提供参考。 关键词:公路企业;异地项目部;个税管理 “营改增”全面推行后,地方税务局所管辖的税种中就彻底消除了营业税的存在,而“营改增”的推行也一定程度上影响到
财税金融 |
大数据背景下国际经济贸易中的税收筹划问题分析
摘要:大数据以数据的客观性、高速率、单位数据的价值较低、大容量及多样性为主要特征,其通常需要性能较高的软、硬件设备进行数据捕获、分析和处理,以发挥其应有的价值。在大数据背景下,国际经济贸易市场瞬息万变,涉及的交易信息体量大、更新速率越来越快,而作为国际经济贸易中重要环节的税收筹化,也须应对国际经济贸易的新特点及发展趋势,从法制、公平公正、利国利民的角度出发,确保国际经济贸易的健康、持续、平稳的
财税金融 |
增值税留抵退税政策执行中的问题与建议
摘要:增值税留抵退税政策的优化和实施,对推进我国税收政策的进一步改革与完善以及促进我国营商环境不断优化等,均有着十分重要的作用和影响。文章在对增值税留抵退税政策的出台背景及其重要意义分析基础上,结合增值税留抵退税政策执行中存在的问题,对促进增值税留抵退税政策进一步优化和完善的有效对策进行研究,以供参考。 关键词:增值税;留底退税;政策;执行;问题;建议 增值税留抵退税政策作为当前实
商贸流通 |
跨境电商物流模式策略分析
摘要:基于“互联网+”双创模式和国家“一带一路”倡议的提出,国内商家开始布局跨境电商。在跨境电商发展整个体系中,物流模式是跨境电商业务运营核心部分。物流模式选择很大程度上影响着跨境电商的运营成本及用户体验。由于各国地域、文化和基础设施的差异,导致商家在跨境电商的物流方面存在很多问题。文章将梳理现有的跨境电商物流问题,针对风险防控及对策方面提出综合意见和建议。 关键词:物流模式;“互联网+
商贸流通 |
管理经济学视角下我国宠物用品网购市场分析
摘要:随着我国经济的不断发展,更多的人开始关注情感和归属的需要。同时随着人口老龄化、晚婚晚育等现象的产生,宠物饲养量逐年上升,从而形成了宠物经济新蓝海。文章自管理经济学的角度出发,从供求关系、消费者行为两个方面分析在互联网影响下的宠物用品网购市场发展前景,并提出其未来发展路径选择。 关键词:管理经济学;宠物用品;网购市场 一、引言 据现有资料显示,宠物经济这一概念最早出现于2
商贸流通 |
农产品电商直播实践探索
摘要:如今,电子商务已逐渐成为一种大热的贸易交流模式,它不仅可以减少贸易交流成本,同时还可以实现贸易双方的利益最大化。中国是农业发展大国,农产品年交易量巨大,在信息技术的不断发展下,农产品电商直播应运而生,它是农业和社会发展的必然选择。基于此,文章主要围绕着农产品电商直播实践展开探究。 关键词:农产品;电商直播;实践探索 电子商务是现代化信息技术不断发展的必然产物,同时也是贸易发展
商贸流通 |
黄河经济带物流空间集聚状况分析
摘要:为了更好地发挥物流空间集聚对提高黄河经济带区域物流效率、优化城市布局等方面的重要作用,加速黄河经济带区域经济结构的调整,深入探究了其物流空间集聚的有关问题。文章以物流业为研究对象,以黄河经济带的区域物流作为实证分析要点,进行黄河经济带物流空间集聚状况分析。 关键词:黄河经济带;物流空间集聚演化;状况 一、引言 2019年9月18日,习近平总书记出席在郑州举办的黄河流域生
经济与法 |
高新技术企业知识产权有效管理策略探究
摘要:近年来,我国高新技术企业取得了显著的发展成果,与传统企业相比,高新技术企业对技术有着较高的要求和依赖性,技术的创新速度决定了高新技术企业的生存与发展情况,而知识产权制度则为这一部分企业的技术创新成果提供了必要的保护措施。因此,将高新技术企业的发展与知识产权保护相结合,完善企业的知识产权管理模式,能够实现高新技术企业的稳定运营和发展,进而促进高新技术企业知识产权的保护力度与价值最大化。基于
人力资源管理 |
新时期农村经济型人才队伍建设的实践探索
摘要:随着当下我国“村村通”、“美丽乡村建设”、“脱贫攻坚”等工作的强势推进或完美收官,“乡村振兴”无疑会成为新时期又一意义重大、功泽千秋的发展命题。是一项实现中华民族伟大复兴的民心工程。经济振兴是实现全面乡村振兴的“硬道理”,农村经济型人才队伍建设则是最核心的保障因素。文章就当前农村经济型人才队伍建设的现实状况,短板劣势,瓶颈堵点,破解途径作了探索性思考。 关键词:新时期;农村经济型人
人力资源管理 |
浅析员工激励存在的问题及应对策略
摘要:员工激励是人力资源管理中的一项重要课题,员工激励的科学与否,直接关系到人力资源运用的好坏。文章从激励理论出发,较为全面地分析了当前企业在员工激励方面存在的问题,并针对性进行探索并提出解决策略。 关键词:员工激励;问题;应对策略 一、引言 任何组织行为都是由人来产生,组织是否高效运转及有效运营,其完全取决于组织内部的员工是否积极及具有创造性。组织内的每一名员工都有自己的思
人力资源管理 |
电力企业人才开发与管理体系创新研究
摘要:适应电力体制深化改革步伐,建设人才开发与管理体系。持续强化企业理念与文化建设、改革与创新人才管理机构、完善人才发展与管理机制,帮助员工管理贯穿于其整个生命周期的职业生涯,激励和培育优秀员工,实现“人工成本创造价值,人力资源创造未来”。 关键词:电力企业;人才管理;体系创新 当今时代,以人为中心的管理已成为现代企业管理的共同发展趋势。人作为企业最宝贵的资源,如何最大限度地开发与
人力资源管理 |
民营家族企业职业经理人信托责任发展现状与对策及评价指标研究
摘要:现代企业制度中企业经营权与所有权分离,由此产生了职业经理人的信托责任问题,在家族企业发展壮大过程中引入人才资源,正确处理家族成员与职业经理人间的矛盾,成为民营家族企业壮大规模、可持续经营的重大课题。文章通过对家族企业职业经理人现状的分析,从激励和约束两个方面提供对策并构建职业经理人信托责任的评价指标。 关键词:职业经理人;信托责任;民营企业 一、我国民营家族企业职业经理人发展
人力资源管理 |
如何通过创新招聘方式弥补基层人才短缺短板
摘要:针对部分基层以及乡镇企业来讲,其招聘方式还较为传统,招聘管理流程局限性较强,这导致基层队伍中的人才流失情况较为严重,还处于人才短缺危机中,因此文章便针对当前的招聘方式落实创新研究,首先分析了基层企业人才发展的主要现状,其次阐述了造成该种现状的主要因素,再次分析了如何创新招聘方式来打造新型的基层人才队伍,意在通过文章论述,能够为基层乡镇企业的人才建设和企业发展提供理论和技术依据。 关
人力资源管理 |
贵州茶产业人才需求调研及培养策略
摘要:贵州是全国产茶大省,茶叶栽培面积连续七年居全国第一。贵州茶产业的高速发展,带来了涉茶专业高技术技能型人才的旺盛需求。也为我们整合发展茶旅特色专业群带来了前所未有的机遇。文章通过走访企业、企查大数据分析、茶人会专家座谈、院校调研、毕业生问卷调查等方式,了解贵州茶产业全产业链人才培养需求,进一步修订和完善贵州茶产业人才培养方案,明确人才培养方向和目标。以黔南民族职业技术学院茶旅特色专业群的建
文化产业 |
我国旅游电子商务现存问题及对策研究
摘要:国民经济的一个支柱性产业就是旅游业,在整个国民生产总值中,8%都是旅游产值,且这一数值还在不断提高。面对快速发展的社会信息化,旅游业若要突破时空限制,获得更好的发展,就一定要结合电子商务。作为近年来我国旅游企业大力推广实施的一种经营策略,旅游电子商务可对旅游经济发展起到积极促进作用。对此,文章以旅游电子商务存在的问题为着手点,对与我国国情发展需要相符的旅游电子商务的科学发展方式展开了详细
文化产业 |
“全域旅游”的观照 “湿地文化”的彰显
摘要:通过对淮安、盐城旅游发展现状和存在问题的分析,从“旅游+”角度探讨两地区发展生态文化旅游的思路。结合“全域旅游”理念对其生态旅游项目、旅游线路规划进行设计研究。文章旨在为两地湿地生态文旅的开发提供主题化的全域旅游、生态文旅可持续化、旅游+水域开发、文旅农三位一体的构想。 关键词:地方文化;全域旅游;生态文旅;湿地;旅游+ 生态文旅是将在生态环境中孕育出的文化与环境资源开发、旅
文化产业 |
多模态话语分析视角下湖南旅游形象构建研究
摘要:旅游形象是旅游目的地的生命,是形成旅游竞争优势的核心所在,一部优秀的旅游形象宣传片可为旅游目的地提升知名度和扩大客源。《湖南如此多娇》宣传片包含的内涵十分丰富,其旅游形象宣传口号“锦绣潇湘 伟人故里”更是成功地呼应了“湖南如此多娇”。文章通过从再现意义、互动意义和构图意义三个方面对宣传片中出现的15个场景图像进行了多模态话语分析,并从视觉、听觉、嗅觉、味觉和触觉五个方面对湖南旅游形象进行
文化产业 |
滩头年画与黄鹤楼卷烟明信片设计探索
摘要:研究滩头年画在黄鹤楼卷烟明信片设计中的应用。湘楚文化是楚文化的组成部分,从湖南滩头年画的渊源和表现形式探究,整理归纳滩头年画中极具代表性的题材,从设计方法和表现形式上构想插画方案,作为视觉元素融入黄鹤楼卷烟明信片设计,为黄鹤楼品牌烙上深深的楚文化印记,希望对促进黄鹤楼卷烟发展起到推进作用。 关键词:滩头年画;黄鹤楼卷烟;明信片;设计应用 一、引言 市场经济的快速发展,商
文化产业 |
基于网络文本分析的成都旅游目的地形象感知研究
摘要:近年来,随着我国旅游业不断发展,人们对旅游业的关注度越来越高,旅游目的地形象的有关问题也成为业界研究的热点。文章以成都主城区为旅游目的地案例,运用ROST CM6软件对成都旅游体验感知的高频特征词进行分析,了解旅游者对成都旅游目的地的偏好,找出成都旅游目的地在发展过程中的不足并提出针对性建议,促进成都旅游向好发展。 关键词:网络文本;旅游目的地;成都;形象感知 一、前言
财务管理 |
浅析我国企业海外并购中财务风险及防范
摘要:随着经济全球化的发展,我国企业的全球化发展就开始飞速推进。当前我国的市场战略强调“走出去”,不少国内企业都把目光投向了海外市场,积极进行跨国并购,基于此,文章分析了我国企业海外并购的财务风险成因,提出了一些切实可行的海外并购财务风险防范措施。 关键词:企业;并购;财务;风险 一、我国企业海外并购中财务风险分析 (一)我国企业海外并购前期财务风险 国际并购是一种国际
财务管理 |
企业财务管理存在的风险及法律防范对策
摘要:在我国企业经济发展过程中,财务管理风险是伴随而生的,取决于企业如何抓住机遇促成利益最大化发展。往往人们能提到的企业管理水平低、市场竞争能力弱以及整体素质不高一系列待解决的老问题,同时企业要想发展还将面临新的挑战,产生应对新问题的压力。对于企业发展一定程度上存在众多不确定因素,企业未来的发展结果也是一个谜团,但我们不可否认风险是双面性的,积极的一面可以给企业创造获益机会,消极的一面也会承担
财务管理 |
会计信息化下的财务会计流程优化问题探讨
摘要:当前我国已经全面进入了信息化时代,各行各业都发生了较大的变化,财务会计领域也不例外。对于我国社会企业来说,都开始在财务会计体系中不断融入各类信息化技术,同时还依托于这些技术实现财务会计流程的优化,更好发挥财务工作的职能。文章先阐述了会计信息化背景下财务会计流程优化的必要性,在明确流程优化内容的基础上,分析了当前我国社会企业在这方面存在的具体问题,最后还从构建统一化的财务数据标准、实现会计
财务管理 |
农村集体资产清产核资难题破解策略
摘要:农村集体资产是农民辛勤劳动的成果,也是促进农村经济发展的重要保障。随着我国农村经济发展水平的提升,政府相关部门和工作人员对农村集体资产管理工作的重视程度不断提升,为了进一步维护农村集体的合法权益,需要制定科学合理的措施破解农村集体资产清产核资难题。文章详细阐述了农村集体资产清产核资中遇到的问题和具体的解决措施。 关键词:农村;集体资产;清产核资;难题和措施 农村集体资产与农民
财务管理 |
公允价值分层披露研究述评
摘要:公允价值分层披露是证券市场发展到一定程度的产物,也是社会主义市场经济发展的必然要求,更是上市企业持续有力发展的制度保障。文章针对公允价值分层披露对于企业会计信息质量相关性和可靠性的综述研究,以及公允价值分层披露与公司治理间关系的系统梳理,总结和评述了以往研究的贡献与存在的疏漏,以期对未来的研究有一定指导意义。 关键词:公允价值;分层披露;会计信息质量;公司治理 一、引言
财务管理 |
现代企业财务管理中的税收筹划问题研究
摘要:现代企业财务管理过程中,税收筹划是关键的内容,主要是实现企业资产、融资合理分配,让企业有一个严谨科学的税收办法,对企业财务管理及经济活动产生有效约束,促进企业财务管理目标的实现。文章首先对税收筹划进行简单概述,然后探讨税收筹划在现代企业财务管理中运用,最后对现代企业财务管理税收筹划常见问题加以剖析,望采纳。 关键词:现代企业;财务管理;税收筹划;问题 在市场经济新常态下,现代
财务管理 |
基于制造业财务管理中的成本控制分析
摘要:随着全球经济一体化进程的发展,带动了各国之间的经济往来,就目前我国的市场来说,经济一体化使得越来越多的国外企业入驻我国,带动我国经济的同时,也使我国的市场环境的竞争变得越来越激烈。这就要求企业在不断的创新科技,提高企业产品质量的同时,也要加大企业成本控制,才能够促进我国企业的稳定发展,使我国企业在面对激烈的市场环境时,得以更好的生存,使企业在激烈的市场竞争中得到稳定的发展。文章以钢结构制作
财务管理 |
混凝土企业财务风险问题及管控策略研究
摘要:随着经济的大力发展,国家大力提倡“三去一降一补”并发布相关政策文件,倡导经济向节约型、环保型方向发展。在此种激烈的市场环境中,混凝土企业如何在转型环境中找到发展的方向并有效应对财务风险问题是重中之重。在文章中就混凝土企业在转型发展中可能出现的财务风险问题进行详细的分析,并提出相关的管控策略,达到促进混凝土企业转型成功并大力发展的目的。 关键词:混凝土企业;财务风险;管控策略;研究
财务管理 |
农村集体经济组织财务管理问题的探讨
摘要:财务管理工作是农村集体经济组织的重要内容,同时也是农村群众最为关心的问题之一,做好农村集体经济组织财务管理工作,不仅是保障农村集体经济有序发展的重要前提,而且是新农村建设过程中必须关注和解决的重要问题,对农村、农业和农民都具有十分重要的意义。基于此,文章对农村集体经济组织财务管理的相关问题进行了分析和探究,以期为新时期农村集体经济组织的财务管理工作优化提供一定的参考。 关键词:农村
财务管理 |
论内部审计在企业会计风险管理中的应用
摘要:新时代背景下,经济全球化趋势更加明显,市场经济竞争更加激烈,各行各业都面临着许多新的机遇和挑战。内部审计是加强会计风险管理的重要手段,它从企业发展的战略层面来对企业面临的市场风险进行科学预判和有效防控,从而加强企业内部控制,实现稳定发展。但从当前部分企业的发展情况来看,内部审计并没有在企业会计风险管理中发挥出应有作用,仍然存在不少问题。文章在此首先解析了内部审计的定义,其次分析了内部审计
财务管理 |
新时期如何加强企业财务会计工作的创新管理
摘要:财务会计管理是企业发展中的重要一环,企业的发展规模越大,财务会计工作越复杂,尤其是信息化技术的引入,企业财务会计工作方式也发生改变,传统的财务会计工作方式已经无法满足新时期财务管理工作的需求。财务会计管理工作涉及到企业的资金链、盈利和负债,因此必须要创新财务会计工作管理方式,把握好企业的财政命脉。文章主要基于现有的工作经验,从企业财务会计工作创新管理的意义出发,简述财务会计工作管理现状,
财务管理 |
浅谈农村集体财务管理的规范化建设
摘要:农村集体财务管理工作是农村的重点工作之一,也是农村工作的难点,它直接影响着农村社会的稳定和经济发展。随着社会主义市场经济体制的不断完善,我国农村经济开始快速增长。实践证明,只有农村经济在健康稳定的环境中发展,才能够保证农村的整体发展,而农村集体财务管理则是保障农村经济稳定运行的重要政策,文章则是在这一背景下,探讨了农村集体财务管理的规范化建设的重要意义,并且针对目前农村经济的发展现状提出
财务管理 |
企业财务分析存在的问题及改进措施初探
摘要:随着企业不断转型升级,其内部各项工作的开展也面临着新的要求,财务分析工作也急需创新。文章对企业财务分析存在的问题及改进措施进行了探讨,文章从阐述做好企业财务分析工作的重要性入手,进一步分析了企业财务分析中存在的问题,最后提出了完善企业财务分析的对策。 关键词:企业财务分析;重要性;问题;对策 对于现代化企业的发展来说,做好财务分析工作,将有利于提升企业的市场竞争力、有利于缩小
财务管理 |
电力企业财务共享系统与预算管控融合途径思考
摘要:财务共享作为一种现代企业财务管理新模式,应当切实推进其与财务管理实际职能有机结合,使其能够充分践行于实际管理工作及流程运作当中。文章从电力企业角度入手,立足于电力企业财务共享系统与预算管控融合的优势作用,对电力企业财务共享系统与预算管控有效融合的路径及方法提出一些具有参考价值的意见,希望能够对致力于此方面改革工作的企业提供一定的帮助。 关键词:电力企业;财务共享系统;预算管控
科技创新 |
“互联网+”与农业技术推广的融合运用策略探究
摘要:在农业技术推广过程中,受技术人员数量限制、农民居住分散等因素影响,导致无法有效落实“农业技术”推广策略,不利于农村经济发展。相关部门在农业技术推广过程中,应该借助“互联网+”信息交流便捷性,构建农业技术推广系统,能够显著提升农业治疗效果。故此,文章将概述“互联网+”农业技术发展,并分析“互联网+”在农业技术推广中的作用,提出具体运用策略,旨在促进我国农业技术信息化推广。 关键词:农
科技创新 |
军民两用科技成果转化对策研究
摘要:在国家创新驱动发展战略和军民融合发展战略背景下,建立健全军民两用科技成果转移转化体系,是解决军民两用技术转移转化困难的关键和基础。通过分析军民两用技术转移的基本概念、研发模式,以陕西为例,通过调研和分析,在军民两用科技成果转化体制机制、市场资源配置、服务平台建设、人才评价机制、市场化机制等方面提出建议和措施,为军民融合发展实践和政策制定提供依据和理论支撑。 关键词:军民两用科技成果