期刊详情
查看往期
期刊目录
2021年02期
前沿探讨 |
汽车企业绿色发展信息披露水平现状研究
摘 要:构建汽车制造企业绿色发展信息披露水平评价指标体系,考察整车制造企业2018-2019年度公开披露信息,量化评估汽车企业绿色发展水平及信息披露程度。结果表明:我国大多数汽车企业的绿色发展信息披露机制处于起步阶段,披露缺乏科学规范的理论指导。汽车企业绿色发展信息披露的意识还有待提高,各系别车企整体披露水平差异明显,企业更倾向于披露定性信息。 关键词:信息披露 汽车企业 绿色发展指数 Res
前沿探讨 |
多样本分析在汽车内饰异响仿真中的应用
摘 要:传统的仿真分析,都是根据名义设计值得到相应的名义结果,仿真结果为一个确切的值。工程实践中,材料生产、部件装配都会产生一些误差,导致实际产品偏离名义设计,从而使得实际产品表现出的性能处于一个区间。因此,传统的仿真分析方法并不能预测实际产品可能出现的全部情况。对于车辆内饰异响分析,涉及的塑料件材料参数以及卡扣连接参数,往往会在较大范围内波动。此外,随着车辆使用时间的增长,塑料和橡胶的老化也会带
前沿探讨 |
动力总成样机建造过程的项目管理实践
摘 要:项目样机建造在汽车发动机和变速器开发过程中起着至关重要的作用,同时它又是一项受多因素综合影响的系统性工程。本文以柳州上汽汽车变速器有限公司柳东分公司(以下简称SAGWLD)动力总成开发样机建造过程的管理痛点为切入点,探讨项目管理技术的实践应用对该过程管理的改善优化作用。 关键词:项目管理 动力总成 样机建造 Project Management Practice of Powertra
前沿探讨 |
重型卡车热平衡道路试验细节探讨
摘 要:目前,国内关于整车热平衡试验的研究主要偏向于发动机冷却系统的匹配分析与热平衡性能的改善,而对一些常见的影响热平衡试验的细节问题没有引起足够的重视,导致试验结果的有效性、准确性大打折扣。以重型卡车为例,对整车热平衡道路试验过程中发动机故障、节温器、风扇离合器、传感器布置、环境风速、试验操作、结果评价与修正等细节问题进行探讨,对整车热平衡道路试验的试验条件、试验方法、试验结果评价与修正进行了补
前沿探讨 |
商用车前下部防护试验方法研究
摘 要:本文对GB 26511《商用车前下部防护要求》进行了解读。在试验室现有试验设备基础上,设计了一种对商用车前下部防护进行加载的试验方法并分享了相关试验案例。该试验方法对此类试验提供了参考。 关键词:前下防护 安全性能 强度 失效 Research on the Test Method of the Front Lower Protection of Commercial Vehicle
前沿探讨 |
基于CRUISE的微型低速电动车主减速比研究
摘 要:本文以某企业生产的微型低速电动车电驱动系统作为研究对象,按照产业标准及设计指标对电驱动系统关键部件进行参数匹配设计,利用CRUISE仿真软件分析了动力性及经济性;并运用ISIGHT与CRUISE联合仿真技术求解出该车型最佳减速比。通过样车实验表明,该方法求解微型低速电动车最佳主减速比准确可靠、效率高,可用于优化动力性与经济性。 关键词:微型低速电动车 电驱动系统 CRUISE仿真 Re
前沿探讨 |
城市交通工程管理的现状及发展趋势探索
摘 要:伴随着社会文明与时代发展的不断进步,近年来我国各个地区的行业经济,以及人们的生活现状等多方面都呈现着日新月异的变化。国家有关部门也加大了对交通行业的重视力度,作为经济发展的核心,城市的交通工程比乡镇地区的更为复杂,对管理人员的要求也更高。在人们生活质量的提升下,交通的方式变得多种多样,而要保证城市各个部位都能井然有序地进行,为人们提供更通畅的交通便利,要不断地紧跟时代发展步伐,对城市交通工
前沿探讨 |
汽车动能的利用价值与意义
摘 要:汽车产业是推动我国国民经济迅速发展的关键产业之一,但是随着环保意识的增强及能源危机的显现引发全社会的广泛关注。作为新能源技术纯电动汽车的研究越发成为解决能源危机的重要途径。近年来中国新能源汽车发展迅速,成为技术创新和产业升级的亮点领域。但是,目前在电动汽车技术中对电池技术的开发研究仍然没有在续航里程和充电难上找到令人满意的解决方案,这也使得纯电动汽车的推广普及受到制约和限制。本文大胆提出了
前沿探讨 |
交通工程施工现场管理微探
摘 要:随着城市化进程的不断加快,交通行业作为现代社会运转及城市发展中的重要环节,影响着人们日常的出行及生活。而传统交通工程施工时,由于科技水平与思维方式的局限,相关单位忽视了现场管理工作的重要性,且缺乏足够完善有效的管理机制,导致现场管理水平不足。为了解决这些问题,相关单位及人员需要加强自身思想观念的转变,加强对施工现场管理工作的了解与重视,并为其制定科学完善的管理制度,确保施工现场管理工作的顺
前沿探讨 |
自动驾驶地图的发展路线探析
摘 要:地理信息与国家安全密切相关,设计到了方方面面的工作内容,因此,在地图测绘的工作过程中,许多工作都有着在严格的限制。尤其是在高精度地图的测绘工作中,需要专业化的工作人员、专业的测绘工具等开展工作,还需要有甲级测绘资质的单位,完成专业化的工作。因为自动驾驶对于高精度地图有着依赖性的要求,也是在精度方面提出了更好的要求,自动驾驶工作的基础也在于此。高精度地图可以在更为复杂的环境中进行相关的工作,
前沿探讨 |
汽车制造企业制造过程质量管理体系的作用和方法探究
摘 要:本文通过对汽车生产制造过程中存在的质量管控问题进行分析阐述,说明了质量管控对标管理的现实意义,指出对标范围涵盖面的局限性、人员素质与执行力建设弱化,以及质检技术不达对产品质量影响的不足等问题现象,进一步探究产品质量管理的体系建设与解决方案、路径实现的方法等,从根本上补足车企对于质量管理的短板,具有一定的借鉴作用。 关键词:汽车制造 制造过程 质量管理 Research on the F
前沿探讨 |
拓扑优化技术在车辆工程CAE中的应用
摘 要:在社会高速发展的时代背景影响下,国民生活的物质水平不断上升,汽车已经成为了人们生活中必不可少的重要出行工具,国民汽车的普及率不断上升,为汽车产业发展奠定了重要基础。随着汽车产业的不断发展,车辆工程CAE愈加复杂,为了充分提升汽车的结构力学性能,拓扑优化技术在车辆工程CAE中的应用愈加重要,成为了新时代下推动企业产业发展的重要技术体系。 关键词:拓扑优化技术 车辆工程 CAE 应用 Ap
前沿探讨 |
我国三轮车产业的发展趋势
摘 要:国内三轮车产业的发展已到瓶颈期,微型新能源车将是它未来良好的选择。文中,从三轮车现状出发,首先研究其受市场欢迎的原因;其后,分析了其在使用、性能改进、成本降低方面的局限;再次,揭示其在电动车发展上的垫脚石作用和未来发展方向;最后,对其未来发展提出合理建议。 关键词:三轮车 现状 未来 微型新能源车 The Development Trend of China's Tricycle In
前沿探讨 |
浅谈深化内部审核,提高现场审核有效性
摘 要:质量管理体系的内部审核是组织进行体系管理自我完善的重要手段之一,内部审核的有效性对怎样按GB/T19001-2016标准的要求,推进以质量管理为核心的“质量四化”建设,夯实质量管理基础起着巨大的现实作用。只有较高程度地体现审核的有效性,才能对组织的质量管理发展做出基础性、战略性贡献,获得领导的高度重视和信任,持续推进质量管理体系的良性运行。 关键词:深化内审 质量四化 有效性 良性运行
前沿探讨 |
怠速行驶缓踩制动整车抖动及发动机转速飙升问题分析
摘 要:本文简要的介绍了某车型在怠速行驶缓踩制动下整车抖动及发动机转速飙升问题的分析验证过程,并对原因进行分析,提出改进建议。 关键词:整车抖动 转速飙升 The Analysis of Vehicle Vibration and Engine Speed Soaring Problem in the Idling Speed Retarder Braking Liu Yongsheng
前沿探讨 |
关于车辆行驶过程中shake问题的研究
摘 要:某车型在行驶过程中驾驶员能够明显感觉到车辆存在垂向跳动,90km/h最为明显,且车辆通过减速带时振动收敛性较差,存在二次余振,本论文针对上述两个问题展开研究,通过采用液压悬置+调整部分悬置Z向刚度的方法,解决了shake问题。 关键词:shake 静刚度 动静比 过坎振动收敛性 Research on the Shake Problem in Vehicle Driving Lu S
前沿探讨 |
APQP在汽车连接器开发中应用研究
摘 要:为了解决和应对当前汽车连接器开发中快速、高质量推出产品,避免开发过程中出现重大问题,按时按质完成主机厂或第三方需求,引用APQP管理方法,通过对各个阶段管理要素及流程进行研究,建立并应用合适的APQP管理流程,促进连接器质量提升。 关键词:连接器 APQP 流程 应用 Application Research of APQP in the Development of Automoti
前沿探讨 |
低电导率乙二醇冷却液使用性能研究
摘 要:质子交换膜燃料电池发动机正常运行时会产生大量热,其中热量的95%由冷却介质带走,而冷却液中离子含量高会导致燃料电池发动机绝缘问题,因此要求冷却液具有高散热性、低的腐蚀速率、高的密封材料兼容性,行业内通常要求电导率小于5μS/cm,传统的冷却液(电导率大于2000μS/cm)不满足质子交换膜燃料电池的使用要求,无法直接使用。本文长期跟踪氢燃料电池车辆运营2万公里左右,对其冷却系统使用的低电导
前沿探讨 |
汽车制动能量回收利用技术研究与发展前景
摘 要:分析了目前汽车制动能量回收利用现状,在蓄电池储能方案的基础上,提出了利用制动能量驱动SR电机工作,将制动过程中的动能转化为电能给用电设备或给蓄电池充电;在汽车起步或加速过程中,SR电机既为传动系提供动力又带动压气机给发动机提供压缩空气改善燃烧。 关键词:制动能量 回收利用 汽车 Research and Development Prospect of Automobile Brakin
前沿探讨 |
非国内量产项目的试制管理模式探讨
摘 要:在汽车研发项目全球化的今天,国内试制中心承接非国内量产项目已经成为汽车合资公司的开发趋势,也对国内试制中心证明自己开发和试制的能力意义深远。由于非国内量产项目的特殊性,各公司内部的相关流程和规范尚不完善,存在各种不确定性,如何能从时间、质量和成本三大方面做好这类项目变得尤为重要。本文将重点放在研发的试制工作上,从如何提高试制数据的准确性,降低电器刷新对车辆按时交付的影响,缩短出口前期准备和
前沿探讨 |
汽车行业工程变更过程控制探讨
摘 要:汽车行业是一个业务多、角色多、链条非常复杂的行业,BOM是汽车行业数据及管理的核心,BOM伴随汽车产品生命周期全过程。BOM是各业务部门操作结果的数据体现。要挑战和挖掘数据背后的变更体系、制度、流程、规范、系统及各环节的执行。 关键词:BOM 变更管理 EWO Discussion on Process Control of Engineering Change in Automobi
前沿探讨 |
白车身生产尺寸监控中在线测量技术的应用研究
摘 要:在以往的白车身生产尺寸监控中,监控残差高。为此,研究白车身生产尺寸监控中在线测量技术的应用。调整监控点测量位置分布,将在线测量技术主要运用在车门匹配、行李箱盖匹配以及发动机罩盖匹配等方面,并在每一个区域设置10个监控点;在此基础上,沿用传统的尺寸偏差值,计算白车身生产尺寸监控频次;在监控点得到的白车身生产尺寸数据中剔除采样误差,进而输出精准的白车身生产尺寸监控结果。实验结果表明,设计监控方
前沿探讨 |
浅析沟通管理在项目管理中的应用
摘 要:研究表明项目管理人员有75%-90%的时间都花在沟通上,那么如何让沟通更高效是每一位项目管理者的必备技能。本文从沟通的定义、形式、方法等方面进行阐述,分析了影响有效沟通的障碍因素,提出如何在项目管理中正确使用沟通管理,提高项目管理效率。 关键词:沟通 有效沟通 项目管理 相关方 Analysis on the Application of Communication Managemen
前沿探讨 |
浅谈制造企业内部质量管理体系审核
摘 要:企业推进质量管理体系建设的目的是期望通过一整套标准要求,来简化企业在各贸易环境中的互相理解和认同。内部审核对于评价企业质量管理体系绩效很重要,规范企业内部审核活动更是尤其重要和紧迫。企业内部质量管理体系审核的主要目的在于识别企业运行薄弱环节、发现问题,及时采取纠正和预防措施,并举一反三开展横向排查整改,使质量管理体系不断优化提升、持续改进。 关键词:质量管理体系 内部审核 审核策划 审核
汽车教育 |
“1+X”证书制度下的汽车检测与维修专业“三教”存在问题研究
摘 要:在教学过程中,“师资,教材,教法”是基本内容,教学质量指标也受到影响。本文以新能汽车检验维修专业为例,对职教二十条进行了分析。职业教育“三教一体化”改革的重要性,同时,针对教师,教材和教学方法等问题提出了切实可行的改革思路,仅供相关人员参考。 关键词:新能源汽车 检测与维修 “三教一体化”改革 研究 Research on the Existing Problems of "Three
汽车教育 |
基于“互联网+”思维下的汽车电工电子技术创新探索
摘 要:本文通过对汽车电工电子技术中汽车蓝牙技术的分析对比,为解决传统汽车蓝牙技术的限制,提出智能汽车蓝牙的应用和创新,通过对汽车电工电子技术相关电子元器件和设备的学习,引导学生对汽车蓝牙电子产品的创新与实践,由此提高学生创新意识和创新能力。本文通过对汽车蓝牙电子产品的现有情况分析和阐述新型智能汽车蓝牙,详细的说明了汽车蓝牙在汽车其他方向的具体应用,尤其以汽车防盗为主。 关键词:汽车电工电子 汽
汽车教育 |
混合式教学质量评价体系的构建与实践
摘 要:随着我国教育的不断改革创新,许多学校的教育方式都在发生巨大的变化。而且混合式教育质量评价体系的构建,不仅对学生的教育质量有着重要的帮助,还会极大的促进教学活动的可持续发展。本文针对混合式教学质量评价体系构建的依据进行分析,并对混合式教学设计和实施流程进行阐述。 关键词:混合式教学 质量评价体系 构建 实践 Construction and Practice of Mixed Teach
汽车教育 |
试论现代学徒制应用下汽车检测与维修技术专业的人才培养
摘 要:伴随着国内汽车行业的迅速崛起,汽车行业对于理论基础扎实、实践操作强的应用型人才的需求量在逐年上升。国家与高校为了满足当前市场发展的需求,把现代学徒制引入到高校的汽车检测与维修技术专业中,以此来提高该专业的人才综合能力和专业水平。但是在具体的实践过程中发现其中存在着诸多问题,导致现代学徒制未能够在汽车检测与维修技术专业中发挥出人才培养应有的作用与价值。文中简要论述了现代学徒制应用下汽车检测与
汽车教育 |
现代学徒制在中职汽车运用与维修专业中的应用
摘 要:中职院校是我国技术型人才的一大培养基地,汽车运用与维修专业更是中职教育教学中必不可少的重要课程。当前,随着社会发展的步伐加快,人们的消费结构逐渐升级,汽车行业对专业型技术人才的需求越来越大,中职汽修专业教学必须迎合市场发展需要及时作出调整与创新。为更好地培养学生的实操能力,将现代学徒制应用到教学实践中取得了不错的效果,以下结合中职汽修专业学生的发展需要,对教师如何有效应用现代学徒制以满足学
汽车教育 |
虚拟现实技术在汽修专业信息化教学中的应用分析
摘 要:现如今,科学技术的发展日新月异并且在各个行业中都对其行业的发展起到了重要的推动作用,而这其中虚拟现实技术在汽修专业教学中的运用使得教学过程中的理论讲解与实践过程得到了更加高质量的衔接,并且很好的弥补了以往实训设备较少、实训场地受限等不足,使得教学的质量以及学生学习的效率得到了大幅度的提高。所以本文则将对汽修专业教学现状以及将虚拟现实技术运用到汽修教学中的意义进行一定的分析,并对虚拟现实技术
汽车教育 |
电动汽车课程教学改革与探索
摘 要:在电动汽车教学中,如何在自己的课堂环境中更快适应,更好的学习,平衡自己的专业知识和开车技巧的能力,并且具有有限的教育教学知识,对于一个专业的驾驶员是必不可少的,教学的自我效能感和教学的不正确实施可能会影响课堂的学习和以后开车的技能,本文旨在于通过建立新的电动汽车教学方案,在传统方法的基础上进行改进,理论联系实践,寻找电动汽车课程教学中最好的方法。 关键词:电动汽车 教学 探索 Teac
汽车教育 |
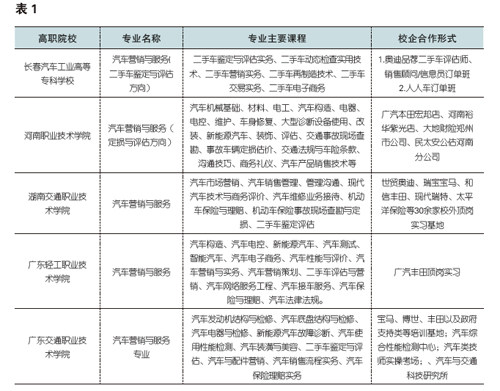
高职院校汽车评估专业发展探讨
摘 要:通过分析高职院校发展汽车定损与评估专业需要解决的问题,并对现有高职院校发展汽车定损与评估专业的经验进行总结,认为高职院校发展汽车定损与评估专业应该以汽车学院为主导跨学院合作的形式开设,且课程设置需注意提升评估类课程比重,同时实训课程可采用顶岗实习和订单班的方式进行产教融合。 关键词:高职院校 汽车定损与评估专业 机动车鉴定评估 Discussion on the Development
汽车教育 |
“三教”改革背景下辨析法在《汽车服务礼仪》课程教学中的探索与应用
摘 要:职业院校教育不够强、质量不够高,原因之一是职业教育中的“三教——教师、教材、教法”存在问题。“三教”改革是推进课堂革命、实现高效课堂、提高课堂教学质量的重要突破口[1]。本文就“教法”方面对汽车专业汽车服务礼仪课程教学过程中存在的问题进行探索与研究,旨在增强高职院校汽车服务礼仪专业教师的授课能力,提高学生的主体地位,提高汽车专业学生的服务意识和专业技能,培养符合社会发展需要、企业需求且具备
汽车教育 |
浅谈中职汽修专业教学中常见问题以及相应对策
摘 要:社会的不断发展使得我国近年来教育行业不断的变革,也加大了职业教育的改革力度,使中职院校的教育功能在日益发生变化,不论是从教育对象还是教学内容以及教学方法上都有了一定的提升。当前社会人们对于汽车的需求急剧增加,所以使得我国汽车行业的得到了快速的发展,在社会科技的推动下,汽车汽修行业也出现了多种新型式和新技术的设备,所以加大了中职汽修专业教育中的学习内容,使得传统的教学方式已经不再适应高科技社
汽车教育 |
有关对分课堂于汽车文化教学之中探索
摘 要:随着社会的不断发展,当前汽车已经成为了人们最常见的一种代步工具,人们的生活已经离不开汽车了,于是很多大学与高职院校都将《汽车文化》作为选修课纳入到教学体系中去,对于汽车专业的学生来说,《汽车文化》更是已经成为一门必修课,这门课程旨在通过与汽车技术相关的文化教学培养全面发展的专业人才。对分课堂是一种新型教学模式,虽然随着教学理念的不断发展和教育事业的不断发展,已经有很多针对提高学生主观能动性
汽车教育 |
疫情期间高职机械设计基础课程线上教学研究与实践
摘 要:受“新冠肺炎”疫情影响,2020年春季《机械设计基础》课程采用线上教学模式,教学团队借助云课堂平台,采用任务驱动教学,实践环节由教师进行直播演示操作,学生纠错读数等方式提高学生课堂参与度,师生协作完成课程任务。将录屏视频上传到课程教学资源库,通过云课堂中的课前任务、课中活动和课后任务进行教学过程的组织管理和考核评价。 关键词:疫情 线上教学 云课堂 机械设计基础 Research an
汽车教育 |
新能源汽车技术专业“小课时、多门数”课程实施的探究
摘 要:自我国实施新能源电动汽车战略以来,新能源汽车数量持续快速增加,新能源汽车市场对新能源汽车相关专业人才的需求也急剧加大。新能源汽车市场急需懂专业、有素养、技术水平高的高素质人才服务新能源汽车市场的维护、营销等需要。新能源汽车是在传统汽车的基础上发展起来的,采用了新技术、新方法,技术路线复杂,涉及到计算机编程、高压、电池、维护、充电、电机、发动机等各方面的知识。相比传统汽车专业,新能源汽车技术
汽车教育 |
BOPPPS教学模式在高职新能源汽车技术专业教学中的探索
摘 要:2020年10月,国务院常委会会议通过了《新能源汽车产业发展规划》,在规划中指出:我国新能源汽车产业发展取得了举世瞩目的成就,成为引领世界汽车产业转型的重要力量。高职院校作为新能源汽车专业人才培养基地,将为我国新能源汽车制造、销售、维修等市场提供大量高素质人才,是我国新能源汽车发展事业的重要组成部分。如何提高新能源汽车技术专业人才的培养质量将是高职院校的重要研究内容之一。本文以《新能源汽车
汽车教育 |
关于《汽车钣金修复》课程网络资源的建设与应用
摘 要:汽车钣金维修是汽车维修专业课,旨在丰富同学们的汽车维修基本知识,提升学生的专业水平。高等职业教育专业的发展需要适应社会对人才提出的要求,教师的教与学生的学不能被紧紧的固定在某一个场所当中,需要采用的新的教学方法将其释放。把教学方式与教育内容进行革新,教学内容应需要更贴近社会实际工作,教学方式更加丰富,增添学习的趣味。汽车钣金维修网络课程的建设主要是为了丰富教学方式,增添学生的学习趣味性,以
汽车教育 |
“带动汽车专业建设、推进技工教育发展”汽车检测与维修专业群辐射推广研究
摘 要:汽车检测与维修专业群建设是我院国家级汽车检测与维修实训基地建设的重点,是学校整体水平和办学特色的集中体现,关系到学校汽车检测与维修专业在全区示范引领作用,只有不断强化专业群建设,学校的长期生存和发展才有可靠保证。为整体提升专业群办学水平和人才培养质量,现从重点专业在专业群建设中的示范引领作用这一视角出发,阐述其在专业群建设中的独特作用。 关键词:汽车检测与维修 新能源 专业群 辐射示范
汽车教育 |
浅谈中职汽修教育中汽车转向系统的教学
摘 要:随着人们日常生活水平的不断提高,带动着汽车行业的快速发展,大量私家车进入到千家万户中,极大地提高了人们日常生活及出行的便利性;而当汽车在设计制造的过程中,其内部转向系统发挥着关键核心的作用,并对汽车企业及行业整体的运转与发展造成影响;为此,有关部门及人员需要在日常工作过程中加强对汽车转向系统进行深入的研发创新,将传统机械转向系统进行优化发展,促进现代化汽车转向系统的研发应用,促进现代汽车整
汽车教育 |
高职院校汽车营销实务课程网络教学实践创新研究
摘 要:新课程改革是我国教育发展项目,受互联网信息化影响,新兴教学模式逐渐取代传统教学模式,创新教学理念、改进教学方法成为高职院校工作重点。网络教学作为现阶段较为新兴的教学模式,在提高教学资源利用率的同时,还拓宽了课程教学路径,将其应用在汽车营销实务课程教学过程中,可达到碎片化学习、激发学生学习积极性,加强学生课程教学参与程度,培养实践操作能力的效果,对于教学质量水平的提升、推动教育深化改革具有积
汽车教育 |
技工院校汽车维修专业班级管理探析
摘 要:随着社会的不断发展,科技的不断进一步,社会对人才的要求越来越高,技工院校是培养技术技能型人才的重要职业院校。由于汽车行业发展形势良好,在很多地方的技工院校都开设了汽车维修专业,就读汽车维修专业的学生大多是男生,这给班级管理带来了一定困扰。笔者从事技工院校汽车维修专业班级管理工作多年,在文章中针对男生特点出发,对汽车维修专业班级管理进行了简单介绍。 关键词:技工教育 汽车维修专业 班级管理
汽车教育 |
课程思政在汽车类专业课教学改革中的探索与实践
摘 要:为充分发挥专业课教学在学校思想政治工作中的主渠道作用,基于汽车类专业学生的特点,结合汽车制造工艺课程特点,从教学改革的实践出发,明确思政目标,挖掘课程思政的内容,创新教学模式,落实立德树人根本任务。 关键词:课程思政 汽车制造工艺 实践 Exploration and Practice of Curriculum Ideology and Politics in the Teachin
汽车教育 |
基于汽车营销专业的深化产教融合与职业教育体系的人才培养研究
摘 要:职业教育是我国高等教育当中的主要构成之一,职业教育更是担负了为我国培养高素质应用人才的主要任务,因此,在产教结合的大环境之下,对于职业院校的发展提供了基础,提高了人才培养的品质,并且也满足了产业的人才需求,对于我国经济的发展有着推动的作用。本文研究的主题是汽车营销专业的深化产教融合与职业教育体系的人才培养,笔者收集了大量的文献资料,并且对于前人的研究进行了细致化的总结和分析,融合了自身创新
新能源汽车 |
新能源汽车维修中电子诊断技术的应用分析
摘 要:近些年来新能源汽车得到了快速的发展,已经成为汽车行业未来发展的重要方向,我国对这方面的投入和研究力度也在逐年增大,而随着新能源汽车产出量的提升,新能源汽车维修工作也相应的升级。本文就新能源汽车维修中的电子诊断技术的应用进行了详细的研究,首先分析了电子诊断技术在新能源汽车中的应用现状,并阐明了其在新能源汽车维修中的意义,最后列举了一些电子诊断技术中的实践要点和注意事项,希望以此来提升电子诊断
新能源汽车 |
浅谈现代化新能源汽车的维修技术
摘 要:为了缓解地球资源的日益紧张,全球各国各行业都进行了不同程度的改革,而新能源汽车正式汽车制造领域为了应对社会资源续存问题所开发出的新型出行工具。但因为新能源汽车从诞生至今还只经历了较为短暂的一段时间,因此其使用过程中的故障维修等问题还需要更多的精进。本篇文章以现代化新能源汽车的维修技术为研究核心,简单介绍了新能源汽车及其主要分类,分析了新能源汽车使用中的常见故障,阐述了其相关维修技术,并就控
新能源汽车 |
新能源汽车的故障问题与维修关键技术分析
摘 要:随着经济与科技的发展,新时期社会背景下汽车作为技术产物逐渐在人们生活水平提升的同时开始普及。但是相对而来在人们发展的过程当中对于生态环境的破坏日益严重,尤其是汽车尾气产生的空气污染更是对环境造成了过量的负荷。因此,在绿色可持续化发展战略目标的基础上,汽车公司也研究出了新能源汽车,可以由原来的汽油发动转换为电力发动,这在很大程度上就能节省能源消耗,而且也能够达到环保的效果,可以说是有着很好的
新能源汽车 |
基于Cruise纯电动手动挡汽车的动力性、经济性换挡浅析
摘 要:为了更加准确的计算纯电动手动挡汽车的动力性、经济性,利用Cruise软件分类搭建模型,优化手动变速器的换挡车速,通过对计算后的数据对比分析,得到更精确的计算结果。 关键词:纯电动汽车 动力性 经济性 Research on Pure Electric Manual Transmission vehicles of Dynamic Performance and Economy Perf
新能源汽车 |
浅谈汽车新能源与节能技术的应用
摘 要:随着我国社会经济水平的不断提升,人们的消费水平随之提升,因此汽车不再是奢侈品而是普通消费品。近年来,我国汽车的数量逐渐增长,故而汽车尾气排放量随之不断增长,对我国的大气污染问题日益严重,最终降低了城市居民与乡镇居民的日常生活质量。 关键词:新能源汽车 节能技术 应用途径 On the Application of New Energy and Energy-saving Technol
新能源汽车 |
一款电动汽车用锂离子电池循环过程中的性能研究
摘 要:以一款市售的40Ah三元离子电池为研究对象,研究其在充放电循环过程一致性的变化、高低温放电性能以及倍率充放电性能。结果表明,随着循环次数的增加,样品的容量一致性变差,低温特性和倍率充电性能变差,而高温放电特性和倍率放电性能基本无衰减。 关键词:锂离子电池 循环 性能 Study on the Performance of Lithium-ion Battery in Electric
新能源汽车 |
动力电池SOC估算方法的实时工况对比研究
摘 要:随着燃料电池混合动力汽车的普及,三元锂电池的荷电状态(SOC)估算应用是电池管理系统的重要研究方向,直接决定燃料电池混合动力系统的续航里程。为进一步了解和探索SOC估算方法的准确性,本文基于电池物理模型,通过安时积分法(AH)和内阻法SOC与实际路况SOC的对比分析,研究结果表明:内阻法SOC估算方法能够更符合实际车辆运营SOC的变化情况。 关键词:电池模型 AH 内阻法 SOC 车辆运
新能源汽车 |
新能源插电式混合动力汽车馈电时控制逻辑的分析与驾驶体验优化
摘 要:时代的发展使得环境污染问题愈发严重,机动车成为排放污染物的重要贡献者。因此,发展新能源汽车具有很强的战略性必要性。常见的混合动力汽车可粗略分为两大类:HEV 普通型混合动力汽车;PHEV 插电式混合动力汽车。前者的代表性车型为:丰田普锐斯、一汽丰田卡罗拉双擎。后者的代表车型为:比亚迪秦、荣威Ei6等国产车型。特殊车型为传祺GA5插电增程式电动车。本文重点介绍PHEV插电式混合动力汽车根据不
新能源汽车 |
浅谈新能源汽车的下线调试与维修
摘 要:在如今的中国社会中,与经济迅速发展相匹配的是我国汽车行业的不断更新,新能源汽车已经逐渐占据了较大的市场,同时也成为了汽车研发的核心方向,因此,其下线调试及维修技术也相应的受到了大家的广泛重视。本文是在这样的基础下对新能源汽车的下线调试以及维修技术做一些简单的探讨,提出一些合理化的注意事项,以实现新能源汽车的不断发展,使其能更快更好的得到完善,并能够实现提升电子诊断技术的应用水平的目的。
汽车设计 |
微型车发动机机电一体实训台架故障设置装置的设计方案
摘 要:当今,汽车发动机电控技术日新月异,革新速度十分迅速,尤其是传统汽车燃油供给及电子点火系统作为现代汽车发动机控制系统电子的核心,是发动机检测维修从业人员必须掌握的基本技能。同时,发动机电控系统的故障不再像传统类型那样概括为纯油回路或电路故障,但故障应归纳为传感器部分,ECM部分,执行器或管线部分。传统的故障诊断方式无法满足当代汽车技术革新带来的维修需求,现有的发动机训练装置拆装装配困难,机电
汽车设计 |
汽车结构的轻量化设计措施分析
摘 要:汽车工业要发展,在目前必须要满足环保要求,汽车轻量化设计可实现节能减排,但轻量化设计不是单纯减重,而是要保证安全性能的前提下去减重,因而如何进行轻量化设计值得探索,本文中重点对此进行了分析讨论,探析了目前市面上主流的轻量化设计方法措施,仅供参考。 关键词:汽车 轻量化设计 方法措施 Analysis of Lightweight Design Measures for Automobi
汽车设计 |
汽车护板注塑模具三维设计及制造
摘 要:本文分析汽车护板注塑模具的设计和制造,详细介绍了以UG注塑模为基础的三维设计方法,并通过数控加工对注塑模具的三维制造过程进行了阐述。设计和制造三维注塑模,可以有效地改进模具的设计和生产效率,缩短模具研制时间,在一定程度上帮助了技术人员。 关键词:汽车护板 注塑模具 三维设计及制造 Three-dimensional Design and Manufacture of Injection
汽车设计 |
355/50R22.5宽基低断面全钢载重子午线轮胎的设计
摘 要:355/50R22.5宽基低断面全钢载重子午线轮胎主要是为打开欧洲市场,后期完成试验论证及市场测试后,将投产于欧洲市场,经济效益可观。355/50R22.5宽基低断面全钢载重子午线轮胎开发设计主要是根据欧标初步设计宽基低断面全钢载重子午线轮胎结构,根据不同的结构设计方案,利用有限元分析轮胎充气轮廓及胎肩、胎圈位置受力情况,通过优选确定最终轮胎轮廓及骨架材料等参数。完成结构设计后,对本项目开
汽车设计 |
整车设计姿态确认方法
摘 要:整车设计姿态举足轻重,跑车、轿车、SUV均有其专属姿态特征。奥迪系列、沃尔沃S90、本田雅阁等轿车相比国产轿车整体观感给人感觉不止提升一个档次,为什么同级轿车会相差这么大?就是因为整车姿态。前者整车整备和满载姿态角接近0°,后者前低后高,为什么设计成前低后高?下文将从定义、影响因素、推理过程、影响性能四个版块描述。 关键词:姿态 整车设计 悬架计算 轮胎刚度曲线 Confirmatio
汽车设计 |
低地板公交车结构轻量化研究
摘 要:本论文主要通过对低地板公交车结构轻量化设计背景的阐述,低地板公交车轻量化技术作用和发展现状的研究,进一步讨论了低地板公交车轻量化技术所存在的不足,最后提供了实现低地板公交车结构轻量化的途径和在行业中的应用,从而为低地板公交车行业轻量化设计提供有效的帮助。 关键词:低地板公交车 结构轻量化 发展前景 Research on Lightweight Structure of Low-flo
汽车设计 |
某车型三角窗漏水原因分析及设计优化
摘 要:文章根据某车型三角窗玻璃导轨与欧式导槽密封条匹配处在高压水枪洗车时漏水情况的分析,从三角窗玻璃及欧式导槽密封条实际匹配状态及设计结构进行对比分析,查出进水路径及改进方案,从而得出后续新车型类似匹配结构设计优化方向。 关键词:三角窗玻璃 欧式导槽密封条 漏水 Analysis and Design Optimization of Water Leakage of Triangle Win
制造与工艺 |
浅谈涂装喷涂机器人换色系统及影响
摘 要:从换色部件、换色程序等介绍喷涂机器人换色系统,并结合现场生产实际情况,总结分析换色效果影响因素,介绍换色产生的问题解决方案。 关键词:喷涂机器人 换色系统 解决方案 Discussion about the Color-changing System of Coating Spraying Robot and its Influence Zhang Wei Abstract:Thi
制造与工艺 |
浅谈紧凑型SUV车发盖电泳二次流痕的成因与解决
摘 要:对紧凑型SUV车发盖电泳二次流痕缺陷的形成原因进行了描述和分析,探讨了导致紧凑型SUV车发盖电泳二次流痕缺陷形成的机理。主要从涂装工艺、车身产品结构以及工件夹层涂黑胶工艺等多方面对电泳二次流痕缺陷形成进行探讨和分析,并提供了一些预防及解决方法。 关键词:汽车涂装 发盖 电泳二次流痕 缺陷防控 A Discussion on the Causes and Solutions of Sec
制造与工艺 |
基于视觉的发动机丝堵螺栓自动拧紧设备设计开发
摘 要:在发动机缸盖加工过程中,需要通过丝堵对缸盖水道进行密封装配,以保证发动机冷却系统的正常运行。在丝堵的装配工艺中,行业内多采用人工预装或通过排序机排序后再自动装配的方式,人工预装存在自动化率低的问题,而通过排序机排序则有导致丝堵碰伤、附着的螺纹胶损伤等质量风险。本文介绍的缸盖丝堵自动拧紧设备通过视觉系统定位,配合真空吸附柔性抓取机构,再通过中转装置进行丝堵方向转化,最终使用薄壁弹性夹爪夹紧丝
汽车零部件 |
轮毂螺母垫片断裂失效分析
摘 要:材料为ML40Cr的车轮轮毂螺母在装配后发现垫片断裂失效现象,通过宏观检查、断口分析、金相检测、硬度检测、化学成分分析、综合分析分析、氢含量测定等方法对垫片断裂原因进行分析。结果表明:垫片表面在挤压过程中产生的微裂纹,在酸洗、镀锌等过程中,氢沿裂纹渗入基体,由于垫片硬度要求较高,从而导致氢脆开裂并扩展。最终在装配应力作 用下发生断裂失效。 关键词:ML40Cr 轮毂螺母 断裂 硬度 氢脆
汽车零部件 |
汽车手动变速器六档设置的必要性分析
摘 要:手动变速器是使用手拨动变速杆改变变速器内的齿轮啮合位置,进而改变传动比,改变发动机传到驱动轮上的转速和转矩,完成原地起步、爬坡、转弯、加速等功能。而六档的设置不仅可以提升换挡和行驶的平顺性、降低汽车的燃油消耗量、提升发动机的使用寿命,还能够更好地适应现代城市道路的实际交通现状和车主高速道路行驶的客观愿望等,因此六档(前进挡)的设置就显得尤为必要。 关键词:手动变速器 六档 设计 The
汽车零部件 |
探析零部件用钢在汽车先进装备制造业中的应用
摘 要:零部件用钢将成为汽车先进装备制造业发展的主流趋势,故而需扩大其应用空间。在此之上,本文简要分析了零部件用钢的标准,并通过推广高品质齿轮钢技术、开拓汽车零部件用钢市场、打造先进装备钢制造平台、精准分析汽车钢产业前景等要点,以此促进我国汽车先进装备制造业的可持续发展。 关键词:零部件用钢 汽车先进装备制造业 节能汽车 Analysis on the Application of Steel
汽车零部件 |
干法顶棚和湿法顶棚NVH性能对比分析
摘 要:介绍了汽车顶棚的生产工艺(湿法工艺和干法工艺),并从零部件隔吸声性能和整车车内噪声进行了对比分析。结果表明,湿法工艺的NVH性能明显优于干法工艺,将成为汽车顶棚的主要生产工艺。 关键词:干法工艺 湿法工艺 隔声 吸声 车内噪声 Comparative Analysis of NVH Performance between Dry and Wet Headliner Xu Linqia
汽车零部件 |
某车型高压配电系统接动力电池插件高压互锁端子回缩问题改进
摘 要:汽车高压配电系统(PDU)是汽车高压电能的集散、分配关键件,将来自动力电池的高压电能,通过各相关控制、经过高压继电器及熔断器准确传递至各高压用电器。相关传递是经过配电系统上高压线束及插件实现的,为确保安全,相关插接件上设置有高压互锁端子,利用低压电路监控高压电路连接状态,避免人员触电风险。相关高压互锁检测电路,是通过各插接件上的高压互锁端子实现传递的。当插接件间高压互锁端子出现回缩,系统为
汽车零部件 |
汽车塑料外观件对整车外观尺寸的影响及控制方法
摘 要:本文对汽车塑料外观件对整车尺寸的影响和控制方法进行探讨,从塑料翼子板、前后保及前门裙板等外观覆盖件切入,分别从这些零件的材料组成,物理特性,设计制作及装配工艺进行讲述,并与传统钣金覆盖件进行对比,通过分析塑料件在整车装配中实际产生的尺寸问题,制定解决措施并总结经验,为后续车型大面积使用塑料外饰件的尺寸问题解决及零件装配等工艺优化具有重要意义。 关键词:塑料件 装配 模拟块 尺寸 经验总结
汽车后市场 |
浅析汽车驾驶之节油技术
摘 要:这些年以来,我们国家的汽车销售量正在变得越来越高。不管是城市里的人还是乡村里的人,拥有汽车的人数都在不断的上升,因此,汽车对能源的消耗量也在逐渐的升高。石油需要好几万年才能够形成,现在我们国家的石油已经不够我们使用的了,所以我们现在要开始重视汽车的节油技术。这篇文章就对汽车驾驶的节油技术进行了研究。 关键词:汽车驾驶 油价 节油技术 Analysis on Fuel Saving Te
汽车后市场 |
“互联网 +”背景下互动式汽车营销模式的优势分析
摘 要:随着互联网技术的快速发展,“互联网+”已经广泛应用于各个领域中。对于汽车销售企业而言,在我国汽车消费需求不断提升的背景下,传统的汽车营销模式已经无法满足消费者的需求。基于此,汽车销售企业应该对汽车营销模式进行调整,充分利用“互联网+”的优势,既能够提升客户的满意度,又能够拓展汽车营销的渠道,进而提升企业的经济效益。文章首先阐述了传统汽车营销模式存在的问题,然后对“互联网+”背景下互动式汽车
汽车后市场 |
基于汽车电控技术发展的现代汽车维修策略
摘 要:近些年来,我国汽车行业得到了突飞猛进的发展,汽车工业的不断进步使得现代汽车的核心发展转变成为电子控制系统的开发。汽车电控技术作为现代化汽车创新技术的核心,为现代化的汽车维修可持续发展提供了更加优质的服务,为保证人们的出行安全提供了可靠的技术依据。目前,人们对现代化汽车的关注越来越多,对汽车维修技术的要求也逐渐提高。正因为如此,现代汽车也逐步趋于智能化、集成化、网络化的高科技方向发展。现代化
汽车后市场 |
汽油发动机尾气的售后治理措施
摘 要:汽油发动机尾气主要成分是CO、HC、NOx等,汽车尾气的治理是一个系统工程,在汽车服务领域对尾气的治理一般形成了规律性的治理方案和措施,尾气诊断仪能够实时检测汽车的污染物排放数据,同时还引导一线维修人员有针对性的治理尾气,实现了售后领域的维修过程、维修质量一系列的如实记载和跟踪,对提升服务质量和企业内部员工的技术素质起到了很好的设备保证,从汽车售后领域控制了汽车污染物的排放。 关键词:尾
汽车后市场 |
汽车自动前照灯失效故障检修
摘 要:自动前照灯,全称为“自动光线感应式前照灯”。其作用是自动控制汽车前照灯开启,防止驾驶员在外部光线不良的情况下忘记开前照灯而造成交通事故,因其使用简单、操作方便、效果明显而广泛应用于中、高端汽车当中。本文以科鲁兹汽车自动前照灯电路为例,简述其核心部分——光照度/日照传感器电路的检修方法。 关键词:自动前照灯 检修 科鲁兹 Inspection and Repair of Failures
交通与安全 |
座椅安全带样式在碰撞中对乘员头部伤害的影响
摘 要:常见的客车座椅安全带样式一般为两点式和三点式两种。本文以正在施行的GB13057-2014的大量数据为基础,对采用两种安全带样式的客车座椅在发生碰撞时对乘员头部的伤害规律进行研究并得出以下结论:1,采用三点式安全带的客车在碰撞中乘员头部与前椅发生接触的概率比两点式的低。2,当采用两种不同安全带约束的乘员在碰撞中头部均与前椅接触时,采用三点式安全带约束的乘员头部伤害值的平均值比两点式的低。并
交通与安全 |
车辆前端水箱框架结构对碰撞性能影响
摘 要:伴随中国经济的快速发展,中国汽车行业也发生了翻天覆地的变化,中国汽车的保有量在不断增多,带来中国的道路交通形式也日趋复杂,使得汽车消费者购车已不仅仅是购买一辆代步工具而已,在选车购车时而是对车辆的安全性能的重视程度在越来越高;汽车企业也把车辆安全性能开发放到了至关重要的位置,加大各种研发手段及技术能力的储备和投入,促使中国汽车安全技术发展在不断进步,车辆的安全性能也在不断提高。本文主要对车
交通与安全 |
车辆转弯和变道能力试验的开发运用
摘 要:本文简单介绍了车辆弯道和变道能力试验的方法,并通过公司开发某车型时进行的弯道能力试验案例,说明此试验结果可以为设计人员提供了宝贵的底盘优化建议,具有非常重要的意义。 关键词:稳定杆 弯道试验 操控性能 Development and Application of Vehicle Turning and Lane Changing Ability Test Zhang Huilin
交通与安全 |
AEB与可逆预紧安全带联合作用下乘员保护效果研究
摘 要:针对自动紧急制动系统(AEB)导致乘员在碰撞前出现身体前倾和离位的现象,提出了使用可逆预紧安全带可以改善该现象,并且研究了在AEB和可逆预紧的联合作用下对不同坐姿乘员的保护效果。建立了某车型驾驶员侧包括正常坐姿和四种离位坐姿的约束系统仿真模型,并进行了验证。以五种坐姿乘员为研究对象,分别对比无AEB无可逆预紧,有AEB无可逆预紧,以及有AEB有可逆预紧三种情况下乘员的位移和损伤。结果表明:
交通与安全 |
汽车智能网联系统中的信息安全问题探究
摘 要:汽车智能网联系统是当前智能化汽车发展的核心方向,对于汽车性能提升以及汽车使用安全都有非常重要的作用,本文笔者主要针对汽车智能网联系统进行了分析研究,文章中简要阐述了汽车智能网联系统及技术,并提出了汽车智能网联系统中存在的信息安全问题,并针对问题提出汽车智能网联系统的信息安全建设策略。 关键词:汽车智能网联 智能汽车 信息安全 Research on Information Securi
交通与安全 |
汽车驾驶安全问题因素及防范对策分析
摘 要:在社会经济不断提升,科技水平快速增强的新时期,汽车在社会民众中得到广泛性运用,提高了民众出行的快捷性,也助力了社会经济更加快速提升。然而,现阶段,交通事故发生率还处于持高不下的态势,使民众加大了对安全行车的重视程度,所以,民众在具体行车过程中,就应当先对导致行车安全问题的因素进行全面识别和总结,以建立采取相应的防控对策,从而保证提高民众行车的安全性和快捷性,助力国内经济进一步提升。 关键
交通与安全 |
简述信息化管理在交通工程安全管理中的应用
摘 要:交通工程安全管理工作开展时,为全面提升交通工程安全管理水平与效能,应当合理应用信息化管理技术,建构现代化交通工程安全管理体系与模式,不断推动我国交通事业高质量发展。本文就信息化管理在交通工程安全管理工作中的实际应用进行分析探讨。 关键词:交通工程 安全管理 信息化管理 核心业务 应用分析 Brief Discussion of the Application of Informatio