期刊详情
查看往期
期刊目录
2022年08期
债市要闻 |
国内
中央政治局会议部署用足用好专项债资金 7月28日,中共中央政治局召开会议部署下半年经济工作。会议要求,宏观政策要在扩大需求上积极作为;财政、货币政策要有效弥补社会需求不足;用好地方政府专项债券资金,支持地方政府用足用好专项债务限额。上半年全国新增专项债券34062亿元,已基本完成全年36500亿元的专项债限额。财政部表示将继续督促各地做好专项债发行收尾工作,督促地方及时拨付专项债资金,尽快形成实
债市要闻 |
国际
IMF再次下调全球经济增长预期 7月26日,国际货币基金组织(IMF)发布《世界经济展望报告》更新内容,预计世界经济增速将由去年的6.1%放缓至今年的3.2%,比4月预测低0.4个百分点;预计2023年世界经济增速为2.9%,比4月预测低0.7个百分点。这是该机构继4月下调世界经济增长预期之后的再次下调。IMF认为,全球范围内尤其是在美国和欧洲主要经济体高于预期的通货膨胀引发金融环境收紧,短期内
中债评论 |
发挥金融基础设施作用筑牢金融安全防线
党的十九届五中全会要求把“统筹发展和安全”贯穿国家发展各领域和全过程。金融安全是国家安全的重要组成部分,防范金融风险是重大任务,需要常抓不懈。中央全面深化改革委员会第十次会议指出,金融基础设施是金融市场稳健高效运行的基础性保障,是实施宏观审慎管理和强化风险防控的重要抓手。面对错综复杂的国内外形势,应强化底线思维,完善金融基础设施建设,筑牢金融安全防线。 强化中央托管体系的透明机制。一级托管体制作
特约专稿 |
债券市场发挥直接融资作用有力提升稳定经济大盘效能
摘要:债券市场作为我国多层次资本市场体系的重要组成部分,长期以来在服务实体经济、支持宏观调控、优化资源配置、维护金融稳定等方面发挥着重要作用。面对近期国内经济发展环境变化,下一步要更好地发挥债券市场直接融资作用,提升其稳定经济大盘的效能。本文结合当前债券市场需关注的主要方面,针对债券市场助力稳定经济大盘、实现高质量发展提出具体建议。 关键词:债券市场 经济大盘 高质量发展 债券市场作为我国多层
绿债信息披露专辑 |
绿色金融债券环境效益信息披露研究:现状、问题及对策
摘要:绿色金融债券环境效益信息披露工作受到各方高度关注。本文基于中央结算公司相关数据,从多角度出发分析了当前绿色金融债券环境效益信息披露工作的现状及问题,并提出针对性建议,以期助力提升绿色金融债券环境效益信息披露质量,促进绿色金融债券市场高质量发展。 关键词:绿色金融债券 环境效益 信息披露 绿色金融债券的监管政策 2015年,中国人民银行公告〔2015〕第39号首次明确绿色金融债券是金融机
绿债信息披露专辑 |
绿色信用债存续期环境效益信息披露国际比较
摘要:绿色信用债在存续期披露募集资金投向绿色项目所产生的环境效益,是体现债券绿色属性的重要渠道。本文对国内外绿色信用债披露的环境效益信息进行了分析,发现由于缺少强制性的存续期环境效益信息披露指标体系、发行人动力不足以及环境效益测算方法缺乏披露说明,国内外绿色信用债的存续期环境效益信息披露工作均有改进空间。对此,应从进一步落实存续期环境效益信息披露要求、制定披露规范和评价机制等方面进行完善。 关键
绿债信息披露专辑 |
完善绿色转型 深化信息披露
摘要:本文对我国绿色债券市场现状和绿色债券发行人特点进行了回顾与总结,对绿色债券发行人发行绿色债券的动因进行了分析,并提出其在发行过程中面临的一些制约因素,最后建议加强发行端优惠政策支持,做好公司绿色转型发展规划及细化信息披露要求。 关键词:绿色债券 融资成本 绿色转型 信息披露 我国绿色债券市场起步较晚,但发展较为迅速,运行机制持续完善。2014年,中广核发行了我国首只碳标识债券,成为我国绿
债市投资者保护专辑 |
治理公司信用类债券逃废债的思考与建议
摘要:近年来,公司信用类债券出现逃废债的动机和苗头,威胁到投资者的合法经济利益,也伤害了广大投资者对债券市场发展的信心。对此应采取有效治理措施,并把握好以下要点:一是硬化市场约束;二是稳定市场预期;三是加大对逃废债的惩处和对失信的惩戒威慑力度;四是加强司法约束与执法协作,处理好央地协同、司法与行政对接以及金融监管协调关系。 关键词:逃废债 公司治理 信息披露 法律责任 近年来,受周期性、体制性
债市投资者保护专辑 |
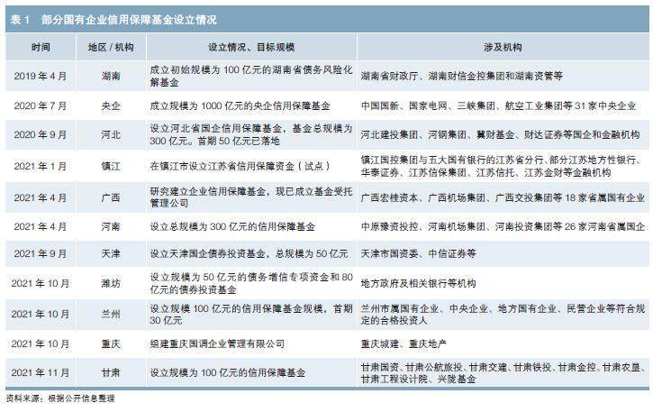
信用保障基金发展现状及方向研究
摘要:国企债券信用事件受到债券市场投资者的关注。在防范化解系统性金融风险的工作基调下,各地组建信用保障基金,以缓解基本面长期向好的国有企业所面临的短期流动性压力,保护投资者权益,降低投资损失,增强市场信心,缓解国有企业信用事件的影响,促进区域信用市场稳定。建议信用保障基金在运营中摒弃兜底思维,提高信用保障基金运营的独立性和规范化、市场化水平,建立并完善基金使用的奖惩机制,推动信用保障基金长效发展。
债市投资者保护专辑 |
虚假陈述新规下证券中介机构责任的司法认定
摘要:最高人民法院发布有关证券虚假陈述责任纠纷的新规,对证券中介机构责任作出较为全面的规定,也为投资者向证券中介机构主张权利提供了充足且明确的法律依据。新规诸多规则未采用连带责任的表述,为灵活认定证券中介机构责任预留了空间。新规对交易因果关系与损失因果关系认定规则的修订可能对高收益债投资者等产生影响。新规重申了损失填补原则,丰富了证券中介机构责任抗辩的事由。 关键词:债券虚假陈述 承销机构 证券
债市投资者保护专辑 |
债务人破产重整过程中投资者受偿问题探讨
摘要:债券在违约后的处置对于投资者十分重要。若发行人与投资者未就场外协商达成一致意见,则投资者可向法院申请对发行人进行破产重整。本文介绍了企业破产重整程序及其过程中待清偿债权情况,结合案例比较了在破产重整与破产清算两种情况下普通债权的清偿情况,最后总结了在遇到企业破产重整时投资者可采取的应对措施,以提供一定的借鉴与参考。 关键词:债券违约 破产重整 投资者 待清偿债权 我国债券市场的违约处置相
宏观研究 |
对更好发挥地方政府专项债逆周期调节作用的建议
摘要:今年以来,地方政府专项债发行呈现提速增量新特点。在专项债充分发挥其逆周期调节作用的同时,也面临着诸多新问题与新挑战,亟待完善体制机制,优化政策制度。专项债作为积极财政政策的重要抓手,将在未来相当长时期内发挥重要作用,为进一步提升其支持经济发展的质量,本文从夯实专项债全流程管理、优化市场化配套融资机制、高度关注潜在的风险、合理规划地方政府债务空间等方面提出了建议。 关键词:地方政府专项债 债
宏观研究 |
存款利率市场化改革背景下的长期利率锚研究
摘要:本文基于中债研究所均衡利率估算课题研究成果,拓展动态随机一般均衡模型,在以10年期国债收益率作为长期存款利率参考基准的背景下,研究估算我国的均衡利率水平。在2022年我国经济社会发展主要预期目标下,利用贝叶斯估计技术,估算出10年期国债收益率的均衡值为2.70%,波动上限为2.94%,下限为2.41%。10年期国债收益率与均衡利率值之间的利差关系,以及向均衡值回归的长期趋势,可以释放利率波动
宏观研究 |
央行资产负债表新态势及信息披露优化
摘要:央行资产负债表作为货币政策工具运用的结果与体现,具有较高的研究价值。本文对央行资产负债表的主要内容进行了梳理,探讨了其与债市的联动关系,分析了近年来资产负债表的主要变化,发现其变化体现出央行货币政策空间加大、主动精准调控能力增强。最后,对进一步完善央行财务报表的信息披露、更好引导公众预期提出了设想。 关键词:央行资产负债表 货币政策工具 信息披露 财务报表反映企业或主体单位一定时期的资金
市场建设 |
《期货和衍生品法》颁布背景下的债券担保品使用实践
编者按 十三届全国人大常委会第三十四次会议表决通过的《中华人民共和国期货和衍生品法》(以下简称《期货和衍生品法》)自2022年8月1日起施行。该法确立了衍生品市场发展所急需且国际通行的基础制度,为市场创新发展预留了充足的制度空间。广大投资者对于在新法规范下债券担保品的使用情况予以广泛关注和讨论。 为进一步向境外投资者介绍该法的亮点与业界实践,中央结算公司组织召开线上圆桌论坛,聚焦“《期货和衍生
市场建设 |
优化基础设施服务促进资管创新发展
摘要:资管行业基础设施服务兼具支持监管、服务市场、保护投资者权益等多重职能。本文以银行理财、信贷资产流转、信托市场为切入点,总结资管行业市场基础设施服务的创新发展成果,分析其在资管行业转型中的提升空间,并提出优化基础服务、促进资管行业提质增效的建议。 关键词:资管行业 基础设施服务 高质量发展 资管行业基础设施服务持续发展 资管行业是我国金融业的重要组成部分,在促进实体经济融资、优化资源配置
市场建设 |
信贷ABS项目清算现状研究
摘要:本文归纳了截至2021年底市场上已清算的信贷ABS产品的清算路径,研究了不良信贷ABS项目“终而不决”的清算困境、背后主要考量因素及可探索的方案,并对完善信贷ABS项目清算机制提出建议。 关键词:信贷ABS 信托清算 清仓回购 原状分配 不良资产转让 信贷ABS项目清算概述 近年来,国内信贷资产支持证券(ABS)产品逐渐进入存量时代,越来越多的ABS产品陆续终止。如何清算ABS产品并实
市场建设 |
Pre-REITs的难点及政策建议
摘要:尽管Pre-REITs在国际上缺少权威定义,但以私募股权形式参与不动产前期投资,待培育成熟后再以公募REITs或类REITs方式退出的业务模式已有案例。本文比较了全球不动产私募基金市场在资产规模方面的差异,梳理了国内Pre-REITs的发展情况,重点分析了国内开展Pre-REITs业务的重要意义及难点,在此基础上提出我国开展Pre-REITs业务的政策建议。 关键词:公募REITs Pre
信用研究 |
民企信用债规模变化与相关思考
摘要:2017年以来,民企信用债发行量出现大幅下降,这与投资者保护机制尚待完善、民企自身信用风险较大、严监管背景下投资者风险偏好下降等因素有关。民企信用债市场的萎缩加剧了民企融资难、融资贵的困境,不利于我国债券市场建设,也不利于提高货币政策传导效率。为此,建议加强监管,完善债市投资者保护机制,促进民企发债主体提升自身资质,培育多层次的债券投资者。 关键词:民企信用债 信用风险 投资者保护 民企
债券实务 |
我国国债市场的季节效应分析
摘要:文章以2007—2021年的中债银行间国债全价指数为研究样本,对我国国债市场是否存在月份效应进行了实证分析。结果表明,我国国债银行间市场存在显著的月份效应,其中,6月和9月的回报率显著低于其他月份。文章从资金面、政策面及市场供需等多个角度分析了季节效应的成因,并提出相应建议。 关键词:国债 月份效应 宏观政策 资金利率 在某一特定时段内,金融资产的平均收益或波动率显著不同于其他时间段,这
债券实务 |
非财务指标在债券信用风险预警中的应用
摘要:为弥补基于财务指标的传统信用分析模型的不足,本文提出以地方政府披露的纳税数据、行业协会发布的数据、银行授信情况等非财务指标来预警债券信用风险,并结合S集团债券违约案例,介绍了上述指标的具体应用方法,统计了各指标的预警时间,最后就更好地应用非财务指标进行信用风险预警提出了建议。 关键词:信用风险 预警模型 非财务指标 非财务预警指标的作用与选取 (一)非财务预警指标的主要作用 随着国内
全球视点 |
美国本轮量化宽松退出分析及对中国债市的影响
摘要:自2021年11月起,美国新一轮量化宽松正式进入退出阶段。本轮量化宽松退出的力度更大、节奏更快,将显著收紧全球流动性,抑制全球总需求,给新兴市场等经济体带来挑战。对我国债券市场而言,量化宽松退出对中资美元债市场造成一定的压力,对境内人民币债券市场影响较小,但后期仍应警惕全球流动性极端收紧风险带来的冲击。 关键词:量化宽松退出 全球流动性 债券市场 中资美元债 为应对疫情冲击,2020年美