期刊详情
查看往期
期刊目录
2021年11期
卷首语 |
有志向就一定能成功吗
“有志者事竟成”是大家耳熟能详的名言,意思是有志向的人,做事终究会成功。的确,一个人如果连志向都没有,那么他也就不可能收获成功的果实。古往今来,许多有志向的人通过努力拼搏,最终达到理想的彼岸。那么,是不是说有志向就一定能成功呢? 陈胜年少时曾发出“燕雀安知鸿鹄之志哉 ”的感叹 ,可见其少年时就有非凡的抱负和不向命运低头的决心。但遗憾的是陈胜、吴广起义最终以失败告终。历史上,项羽、诸葛亮、岳飞等也
时政要闻 |
2021年10月简明时政
★10月4日,国家主席习近平致电岸田文雄,祝贺他当选日本首相。习近平指出,中日一衣带水,发展中日睦邻友好合作关系,符合两国和两国人民根本利益,也有利于亚洲和世界和平、稳定、繁荣。中日双方应该恪守中日四个政治文件确立的各项原则,加强对话沟通,增进互信合作,努力构建契合新时代要求的中日关系。 ★新华社北京10月8日电,中共中央、国务院印发了《黄河流域生态保护和高质量发展规划纲要》。推动黄河流域生态保
热点设题 |
解放思想、改革创新、再接再厉, 谱写陕西高质量发展新篇章
9月13日至14日,习近平总书记在陕西省榆林市考察。他先后考察了国家能源集团榆林化工有限公司、米脂县银州街道高西沟村、杨家沟革命旧址、中共绥德地委旧址、绥德实验中学、绥德县非物质文化遗产陈列馆、张家砭镇郝家桥村,了解循环经济煤炭综合利用、推进水土流失治理和生态文明建设、加强革命旧址保护与利用、赓续红色血脉等情况,围绕弘扬党的光荣传统和优良作风、促进学生全面发展与健康成长、推进传统文化保护与传承、全
热点设题 |
赓续民族精神 奋进复兴伟业
【热点材料】 2021年10月9日上午,纪念辛亥革命110周年大会在北京人民大会堂隆重举行。中共中央总书记、国家主席、中央军委主席习近平在会上发表重要讲话强调,今年是辛亥革命110周年,是中国共产党成立100周年,中国人民正意气风发向着全面建成社会主义现代化强国的第二个百年奋斗目标迈进。在这个重要时刻,我们在这里隆重集会,缅怀孙中山先生等革命先驱的历史功勋,就是要学习和弘扬他们为振兴中华而矢志
中考研究 |
深根厚植 立德树人
2021年河南中考道德与法治试卷,坚持以习近平新时代中国特色社会主义思想为统领,依据《义务教育思想品德课程标准(2011年版)》(以下简称“课程标准”),按照河南省教育厅、河南省基础教育教学研究室的要求,遵循教育部试题评估专家组的指导意见,立足学业水平考试和选拔考试“两考合一”的实际,在保持基本稳定的前提下,调整题型及分值结构,适当降低难度,求新提质。试题立意高、落点准、方向正、角度新、选材精、情
中考研究 |
例谈中考历史地图型探究题的命题思路及备考策略
历史地图型探究题综合了历史、地理等学科的知识,能够很好地考查学生分析问题、解决问题的能力,有利于培养学生的历史学科核心素养。了解此类题型的命题思路、掌握此类试题的解题技巧,对学生中考复习备考具有重要的意义。 一、历史地图型探究题的命题思路 1.依据课程标准,强化三个维度。 《义务教育历史课程标准(2011年版)》是历史中考命题的依据。历史课程标准要求历史教学要面向全体学生,遵循历史教育规
学党史 知党情 |
赓续红色血脉 传承建党精神
习近平总书记在庆祝中国共产党成立100周年大会上首次提出伟大建党精神并作出深刻阐释。他指出:一百年前,中国共产党的先驱们创建了中国共产党,形成了坚持真理、坚守理想,践行初心、担当使命,不怕牺牲、英勇斗争,对党忠诚、不负人民的伟大建党精神,这是中国共产党的精神之源。 伟大建党精神是我们党和国家的宝贵精神财富,是激励中华儿女奋勇前进的强大精神动力。中国共产党百年来的历史成就是红色血脉的基石,形成的历
专题复习 |
《民主与法治》中考复习指导
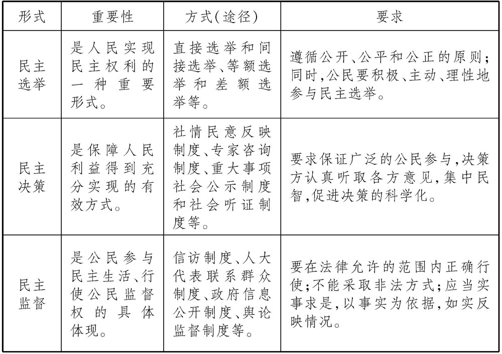
民主与法治是我国社会主义政治建设的两大目标和基本内容,两者相辅相成,不可分割。这部分知识内容重在让学生了解建立、健全监督和制约机制是法律有效实施和司法公正的保障。让学生通过学习,增强公民意识,学会行使自己享有的知情权、参与权、表达权、监督权,知道依法治国就是依照宪法和法律的规定管理国家,体会依法治国基本方略的实施有赖于每个公民的参与。 本单元通过讲述中国民主的本质、公民的民主参与、法治中国和法治
专题复习 |
从侵略、抗争、探索的角度学习中国现代史
统编新教材中国近现代史部分突显了历史发展的时序性,符合学生学习历史的认知规律。对中国近代史进行专题学习时,各地师生大都从“列强对中国的侵略”“中国人民的抗争”“中国近代化的探索”三个方面串联相关素材进行学习。对中国现代史,我们依然可以从侵略、抗争、探索的角度去学习。本文尝试着把中国现代史知识从侵略、抗争、探索的角度进行梳理,以期对学生历史解释能力的提高起到一些作用。 一、从侵略的角度学习中国现代
思路点拨 |
如何有效解答历史材料分析题
历史材料分析题是历史学科中最富有生命力的题型,它主要考查学生运用所学知识分析材料、回答问题的综合能力,是检验学生学习能力的好题型。 一、弄清问题要求,明确答题方向 许多学生由于长期受到“先读材料,后读试题设问,最后再答题”习惯的影响,对“先看试题设问,明确答题方向,再带着问题阅读材料,最后确定问题答案”的答题顺序很不习惯。不习惯按这样的顺序解答问题的一个重要的原因,是学生不知道读试题设问时该
思路点拨 |
初中道德与法治材料分析题解题探究
初中道德与法治材料分析题通常引用当下社会热点话题,回应社会关切,让学生通过融合时政内容与课本知识树立社会主义核心价值观,培养核心素养。从另一方面讲,道德与法治材料分析题时政性强、灵活度高、开放性大,对学生教材知识的掌握程度、观察现实问题的敏锐度与思维的发散水平提出了更高的要求。 一、深度解读材料,全面提取信息 为了更全面地考查学生的综合素质水平,一些道德与法治材料分析题通常选取信息量大、知识
思路点拨 |
初中历史材料题的解题技巧
综观各地市中考历史试卷主观题,几乎每道试题都由材料和设问组成。如果把包含材料的主观题都归类为材料题,那么按照试题材料的类型我们可以把材料题分为三种类型:文字类材料题、表格类材料题、图片类材料题。不同类型的材料题解题的思路与方法有所不同,我们在复习备考中要总结方法,探究解题技巧,以提升历史考试成绩。 一、文字类材料题的解题技巧 文字类材料题是初中历史各种测试中最为普遍的试题。解答文字类材料题,首
复习指导 |
如何让道德与法治渗透初中生的学习生活
初中生辨别是非的能力不强,容易被一些不良的风气影响。道德与法治课能够帮助学生形成正确的思维观念,培养学生的法治意识和正确的道德观念。但是,由于道德与法治的学科特点,许多学生在学习过程中对一些理论知识的理解不够深入,不能将在课堂上掌握的知识应用于自己的生活当中。为了能将道德与法治融入学习与生活,逐步提高理解与实践能力,我们应该在学习过程中注意以下几个方面。 一、在预习阶段融入生活元素 课前预习
复习指导 |
初中地理典型试题答题错误分析及对策
初中地理试题情境灵活多变,难度不尽相同,学生解题的过程中受多种因素影响出错的原因也不尽相同。围绕初中地理的重点知识,结合学生作答相关习题的情况,笔者分析了一些典型试题学生的出错原因,并提出了有效的应对对策,以帮助更多的同学突破学习的重点、难点,提高解题的效率。 一、解答有关经纬网知识的试题出现的错误及对策 例1. 下图是地球的部分经纬网图,请据此回答如下问题。 (1)A点的经纬度
复习指导 |
初中地理有效复习的方法
掌握正确的复习方法,养成好的学习习惯,能帮助我们在初中地理复习备考中取得事半功倍的效果。不同的阶段,复习的方法会有所差别。在进行第一轮地理复习时,我们应当将关注点放在夯实知识基础、提高能力上。 一、调整心态,培养学习地理知识的兴趣 一些学生由于之前学习地理时不太用心,造成基础较为薄弱,做题经常出错,学习地理的信心不足,学习地理的兴趣也不高。当我们被动学习,或者只是出于应付老师的心理完成老师布
复习指导 |
中考历史学生失分原因分析及复习策略
随着课程改革的深入发展,中考历史试题命题的理念发生了深刻变化。因此,在备考复习时复习方法、策略都应做相应的改变。为了提高复习效果,我们有必要根据各种测试中学生失分的原因,确定复习的方法和策略。 一、学生失分原因分析 1.历史基础知识掌握不牢固。 历史基础知识包括历史史实、历史概念、历史结论、历史阶段特征、基本线索和发展过程。这六个方面的知识是历史学科的主要内容。近几年来,各地市纷纷实行开
图文天下 |
漫画·时评
“双减”背景下应正确对待艺术等级测评 新学期里,受“双减”政策的影响,传统学科类培训市场不断降温,少儿艺术类培训市场日趋火热。从声乐到舞蹈,从器乐到书画……“十八般武艺”之下,往往都离不开五花八门的考级测评和比赛展演。 不过,一张张噱头十足的证书背后,却暗藏诸多套路和交易:有的考级测评机构给培训机构一个学生返60元钱,有的允许培训机构在考级测评机构的收费基础上再多收20%……这些测评机构把挣钱
图文天下 |
观点集萃
面对困境,一定要“撑过去”,而不是“撑下去”。 ——前者是鼓励,后者是诅咒 我们的生命,不是因为讨别人喜欢而存在的。我们总是喜欢去点缀别人的风景,仰望别人的天空,而忽略了自己内心想要的。总把别人的看法看得很重的人,是活不出自我的。 ——毕淑敏 委屈自己,不是美德,而是一种自我桎梏。 ——要活出自己的光彩,拥有闪闪发光的“小宇宙” 知识是让人变得自主独立和思考,而不是去崇拜。 —
学习参考 |
冒险变旅行
如今的海上航行,已经成为愉快而轻松的旅行,但在500多年前,航海却是一种用生命作赌注的博弈:瘟疫多发、食物匮乏、淡水稀缺、精神重压等使船员们不得不在恶劣的生存环境中奋力挣扎。广袤危险的海洋,见证了人类的航海生活从冒险到旅行的变迁。 一、危险与落后的船上生活 大航海时代,水手是一种十分危险而辛苦的职业。当时的海船靠风力驱动,航速缓慢、船体脆弱,船员们时刻承受着风暴、暗礁和疾病的威胁。此外,漫长
学习参考 |
孟晚舟事件给我们的启示
比较关心时事的同学们都知道,最近有一件举国欢庆的大事发生——被软禁近三年的华为创始人任正非之女、华为首席财务官孟晚舟终于回到了祖国怀抱。9月25日晚,在党和人民亲切关怀和坚定支持下,孟晚舟在结束被加拿大方面近三年的非法拘押后,乘坐中国政府包机抵达深圳宝安国际机场,顺利回到祖国。 在孟晚舟回国之际,各大媒体对孟晚舟回国进行了直播,百万网友在直播间见证了孟晚舟回到祖国怀抱的过程。网络上网友动情的留言