期刊详情
查看往期
期刊目录
2021年07期
前沿理论 |
我国消费升级趋势评估及后疫情时期消费促进政策探讨
[摘 要]随着消费在我国经济增长中的地位越发重要,消费升级成为消费经济领域研究的热点话题,在新冠肺炎疫情冲击下面临新的挑战。文章采用ELES模型进行消费品弹性分析,引入高层次消费概念,从高层次消费与服务性消费两种视角对比评估了我国不同地区之间的消费升级状况,以此为基础,对我国应对新冠肺炎疫情冲击、促进居民消费提出了更有针对性的政策建议。研究表明:中部地区正处于消费升级的关键期,西部地区、东北地区消
前沿理论 |
国际贸易秩序变革背景下深圳参与21世纪海上丝绸之路建设研究
[摘 要]随着国际经贸形势的变化,引发国际贸易规则的变动,在此背景下,深圳如何发挥自身优势,更好推进21世纪海上丝绸之路建设具有重要意义。文章在分析深圳现有优势的基础上,利用贸易引力模型,实证分析影响深圳参与21世纪海上丝绸之路建设的主要因素,并为深圳参与21世纪海上丝绸之路建设提供可行路径。 [关键词]深圳;国际贸易;21世纪海上丝绸之路;路径 [DOI]10.13939/j.cnki.zg
前沿理论 |
新常态下中国经济发展路径新选择
[摘 要]我国经济处于升维、提质的关键转型时期,尤其在新冠肺炎疫情的冲击下,加之更复杂的国际关系环境下,我国应该以新思维、新范式来应对经济问题。我国可以从新基建、新消费、新制度等维度来提升我国经济内涵式、生态集约式发展。 [关键词]经济发展;新常态;新矛盾;新路径 [DOI]10.13939/j.cnki.zgsc.2021.07.010 1 引言 2013年12月,习近平总书记在中央经济
前沿理论 |
比特币、Libra和央行数字货币的比较研究
[摘 要]随着数字经济不断发展,数字货币成为全球重要金融研究课题。文章的研究目的在于比较比特币、脸书公司即将发行的Libra和央行数字货币的不同特点,采用定量和定性结合的方法进行研究。文章研究结果表明,比特币具有分布式记账、不可篡改、可追溯、去中心化交易等特点,缺点是缺少信用背书、币值波动幅度大、发行者过多占据“铸币税”。Libra,具有币值稳定、中心化与去中心化结合、突破比特币数量上限、流通范围
前沿理论 |
我国经济增长和外商直接投资关系的实证研究
[摘 要]改革开放以来,我国的对外发展进入了一个全新的阶段,随着经济的增长,我国外商直接投资不断增加;同时随着外商直接投资深度和广度的增加,我国可以吸取先进的技术和经验,从而进一步促进国内的经济增长。文章用1988—2018年国内生产总值数据和外商直接投资数据,研究了外商直接投资与经济增长之间的关系,利用协整分析的方法,发现我国外商直接投资和经济增长具有长期均衡关系,通过建立误差修正模型显示了两者
前沿理论 |
海南自贸区环境信用评价制度建设研究
[摘 要]环境信用评价制度是社会信用评价体系的重要组成部分,对提高企业环境守法自觉性、减少监管成本具有十分重要的意义。海南自贸区是我国社会和经济改革的先行示范区,加强环境信用评价制度建设,是海南自贸区制度改革建设的重要内容。海南环境信用制度建设存在缺乏专门的评价机构保障和信息发布平台、相关制度体系建设不足、没有较好地发挥环境信用的联合惩戒和守信激励两个方面的作用、公众参与度不高等问题。在此基础上,
区域与城市经济 |
论长三角港口群从吞吐量竞争到产业链增值的联动
[摘 要]长期以来,长三角港口群内部竞争激烈,由吞吐量竞争衍生的重复建设、价格竞争、服务竞争等,造成产能过剩与资源浪费、效益低下与经济损失,为港口群日后的有序发展埋下隐患。文章针对如何从产业价值链的角度增强长三角港口群的国际竞争力,提出了体制机制方面的建议。 [关键词]长三角港口群;吞吐量竞争;产业链增值 [DOI]10.13939/j.cnki.zgsc.2021.07.024 1 长三角
区域与城市经济 |
精准扶贫背景下西部地区农民增收影响因素的主成分回归分析
[摘 要]在借鉴现有研究成果的基础上,选取2009—2018年的有关数据,使用主成分分析法,比较精准扶贫战略实施前后西部地区农村居民收入增长状况。结果表明,精准扶贫战略实施前(2009—2012年),中国西部地区农民收入增长的主成分综合得分为负;精准扶贫战略实施后,主成分综合得分为正且逐年上升。回归分析进一步发现,生产性因素投入增加,对西部地区农民收入增长具有较强的积极影响;服务性因素投入不足,对
区域与城市经济 |
长三角金融集聚区对区域经济影响的实证研究
[摘 要]金融集聚区作为金融产业发展到特定阶段的必然产物,是区域内的金融产业与其他产业由物理集聚逐步拓展为功能集聚的产业空间结构。文章以2003—2017年长三角地区的宏观面板数据为样本数据,运用单位根平稳检验、脉冲响应函数的计量方法,采用区位熵来测度长三角金融集聚区对区域经济的影响,并根据实证研究结果提出针对性建议。 [关键词]金融集聚区;经济发展;区位熵;实证研究 [DOI]10.1393
区域与城市经济 |
山东省乡村振兴齐鲁样板对农村人才的需求分析
[摘 要]乡村振兴,人才是基石。山东省实现乡村振兴齐鲁样板建设关键在于吸引人才,将人才引入乡村,留在乡村,依靠人才实现乡村振兴。文章全面分析山东省乡村振兴齐鲁样板对农村人才类型和发展环境的需求,并结合人才发展的实际需求初步提出改善措施,为山东省乡村振兴齐鲁样板建设提供参考。 [关键词]乡村振兴;齐鲁样板;农村人才;需求分析 [DOI]10.13939/j.cnki.zgsc.2021.07.0
区域与城市经济 |
郑州夜经济发展现状、问题与对策研究
[摘 要]随着社会生产力的提高和人们消费水平的提高,夜间的餐饮娱乐方式不断丰富发展,城市夜间生活逐渐繁荣。夜经济的发展可以促进消费,满足人们多种生活消费需求,在一定程度上可以缓解就业压力,推动城市发展。近年来许多地区将夜经济的发展作为其转变经济发展方式、提高经济发展水平的主要举措。郑州作为河南的省会城市,其优越的地理位置和国家政策的支持都极大地推动了经济的发展,夜经济存在巨大的发展潜力,但也存在着
区域与城市经济 |
基于地下经济区域差别化治理的评述
[摘 要]现如今包括中国在内的世界各主要国家的地下经济从规模和影响上均已发展成为一种不可被忽视的潜在力量,地下经济自身的消长对研究中国经济的变化有着重要意义。文章在对有关地下经济在概念、测算、影响、治理等对多维度的研究成果进行综合评述后,将地下经济的区域差别化治理作为主要的研究课题,希望可以找出地下经济治理的共性规律和差异化措施,切实为当下地下经济治理提供借鉴。 [关键词]地下经济;区域差别化;
财政与金融 |
跨境资本流动异常情况指标的研究
[摘 要]2019年9月10日,经国务院批准,国家外汇管理局决定取消合格境外机构投资者(QFII)投资额度限制,标志着中国资本市场高水平开放进入一个全新时代,跨境资本流动波动更加剧烈。在此背景下,讨论我国跨境资本异常流动,分析和影响因素之间的关系,有助于我国央行、外汇管理局监测和预警,保证宏观经济平稳运行和促进金融体系健康发展。文章用热钱流入规模和资本外逃规模代表跨境资本异动的指标,分析影响因素,
财政与金融 |
创业板注册制解读及其引发的几点思考
[摘 要]文章分析了创业板注册制推出的背景,对创业板注册制改革进行了翔实的解读,并就上海科创板注册制与深圳创业板注册制的异同进行了比较。文章分析了注册制改革对证券市场产生的影响,并就进一步完善注册制改革、强基固本、营造良好市场生态提出了相关建议。 [关键词]创业板注册制;证券市场;股票 [DOI]10.13939/j.cnki.zgsc.2021.07.041 1 创业板注册制推出的背景
财政与金融 |
融资效率与研发投入关系研究
[摘 要]科研创新是衡量企业发展能力的重要指标,新三板企业研发投入力度略显不足,而目前融资效率对研发投入作用效应的研究还较少。文章选取2015—2018年新三板企业的数据,测度融资效率对研发投入的作用效应。研究表明:第一,融资效率的提升对研发投入具有一定的促进作用;第二,融资效率对企业研发活动的影响更多的发生在新兴行业。 [关键词]融资效率;研发投入;DEA模型 [DOI]10.13939/j
财政与金融 |
论有限责任公司章程限制股权转让的司法适用
[摘 要]在司法审判中,章程限制股权转让问题存在较为模糊的地带,判断章程限制股权转让规定的有效性缺乏相关的司法解释及依据。为此,法院需要在司法过程中确定相关标准。其一,区分限制条件和实质性禁止条件。若为限制条件,符合公司意思自治原则,章程规定有效;若为实质性禁止条件,违背了股权转让自由原则,章程规定无效。判断限制条件和实质性条件的标准在于其合理性。其二,区分初始章程和修订章程。若为初始章程,既有公
财政与金融 |
基于集团财务公司的供应链金融优化分析
[摘 要]随着社会的进步发展,市场竞争也变得越来越激烈。集团企业为了获得更好的发展,将目光放在了供应链金融服务这一方面。而供应链金融服务是比较复杂的部分,需要一个专门的环节来对此进行监督与协调。财务公司由于自身的性质,非常适合集团企业,它能够预估风险,保证集团企业资金链的稳定与安全,也能够对企业进行供应链金融业务方面的监督,帮助企业扬长避短,获得更高的经济效益。 [关键词]集团企业;财务公司;供
产业经济 |
区块链技术助力乡村产业振兴的应用研究
[摘 要]区块链技术能有效促进乡村产业振兴的发展。将视角聚焦在区块链技术助力下的乡村产业振兴发展应用路径,旨在建立区块链乡村产业振兴综合平台体系。文章通过区块链技术与乡村产业振兴的深度融合应用,设计构建出“政、企、研”一体化的服务流程,营造出“产前、产中、产后”全方位的生产模式,全力打造乡村产业结构升级,实现乡村产业振兴。 [关键词]区块链;产业振兴;机遇与挑战 [DOI]10.13939/j
产业经济 |
山东省外向型海洋渔业发展现状与对策分析
[摘 要]文章聚焦山东省发展外向型海洋渔业的突出区位优势与资源优势,分析了当前面临的港口冷链配套设施落后、国外技术性壁垒频出、发展方式粗放、利润空间收窄、口岸集聚辐射力不强、渔业资源短缺等现实问题,指出应注重在促进产业转型升级、有效应对贸易保护、统筹推进冷链物流基础建设、建立东北亚水产品贸易和集散中心、借力沙窝岛国家远洋渔业基地建设、打造综合化远洋渔业母港等方面寻求突破。 [关键词]山东;外向型
产业经济 |
关于加快青岛市氢能产业发展的建议
[摘 要]目前世界各国和地区纷纷将氢能上升到国家能源战略高度,全球氢能产业发展已步入爆发期。调研结果显示,青岛市在氢能产业技术方面具有一定的基础和优势,但在顶层设计、氢能龙头及其企业主体作用、氢能核心材料及技术等方面仍然存在诸多问题及不足。针对上述问题,从制定氢能产业发展规划、氢能核心技术攻关、氢能创新载体建设、支持企业发挥主体作用、氢能产业应用示范等方面研究了加快青岛市氢能产业发展的相应措施。
产业经济 |
浅析新常态下房地产经济发展存在的问题及其应对措施
[摘 要]近几年,在贯彻落实中央经济工作会议决策部署长期坚持“房住不炒”的背景下,每个领域的经济水平都越来越高,而房地产行业逐渐进入经济新常态。面对日益激烈的市场竞争和不断增加的严峻挑战,房地产作为我国国民经济的重要支柱,必须要科学应对新常态下的各种挑战,只有这样才可以促进我国房地产企业稳定发展,提升人们的生活质量。文章以房地产经济的新常态为研究对象,从房地产经济在国民经济中的重要作用、房地产经济
产业经济 |
运输规模经济的实证分析
[摘 要]交通运输业是国民经济的基础产业,与人们的生产生活密切相关。对于交通运输行业来说,如何降低运输成本、提升运输行业的经济效益是运输业急需解决的问题。文章以河南省为例,研究分析其2007—2016年交通运输业的发展状况,探析运输规模经济对交通运输行业发展的影响。 [关键词]交通运输业;运输规模经济;运输成本;河南省 [DOI]10.13939/j.cnki.zgsc.2021.07.060
产业经济 |
我国农村养老存在的问题及对策研究
[摘 要]怀化市农村人口占比较大,老龄人口众多,乡村地区人口流失致使“空巢化”现象严重,农村地区医疗条件落后,现有的养老机构和床位远不足以满足老龄人口需求,老年人日常文娱活动匮乏,精神世界空虚,受传统思想影响,对入住养老院较为抗拒,农民年收入不高,新农保参保率与参保档次较低。文章从发展新农村建设,提高农村地区基础设施和医疗条件,建议各级乡村开展丰富的老年人文娱活动,推行多种养老模式相结合,鼓励农民
产业经济 |
成都民用航空的地位及影响力研究
[摘 要]民用航空运输对城市的发展起到重要的作用。文章从成都民用航空的航线分布、航线数量及运营基地数据三方面,分析成都民用航空的实力及地位,并利用百度搜索数据,分析成都民用航空的影响力。以上研究说明,成都民用航空的地位及影响力,与成都作为新一线城市所应该具有的交通能力相匹配。 [关键词]成都民用航空;旅游;投资 [DOI]10.13939/j.cnki.zgsc.2021.07.064 1
产业经济 |
基于政府控管下房地产经济安全探析
[摘 要]一直以来,在我国国民经济中,房地产企业都是非常重要的支柱企业,而且是影响市场经济体系的主要因素。但是在发展中由于受到一些影响因素的约束,房地产企业发展存在很多问题。为了促进房地产企业稳定发展,在具体实践中必须要重视政府的管控。基于此,文章详细分析了房地产经济安全和政府控管,以供大家参考。 [关键词]房地产;经济安全;政府控管 [DOI]10.13939/j.cnki.zgsc.202
产业经济 |
石油工程机械租赁行业的困境与对策探究
[摘 要]近二十年来,我国石油机械租赁行业历经由产生阶段走向快速发展阶段又跌至低谷再到回升,石油机械行业在这个潮起潮落的过程中呈现出人工费用逐年上涨、压价抢市场的恶性循环竞争以及租金拖欠等多种问题,严重影响我国石油工程机械行业的健康持续发展。文章对我国石油工程机械租赁业的发展状况进行了阐述,对我国石油工程机械租赁业的发展前景优势以及发展过程中的困难进行分析研究,同时也提出要建设发展好我国石油工程机
企业战略 |
产权性质、风险承担水平对企业过度投资的影响
[摘 要]非效率投资特别是过度投资,是现今很多企业的一个通病,企业的风险承担水平又对企业决策有着不可忽视的影响。文章选取了2009—2018年全部A股上市公司作为研究对象,研究企业风险承担和企业过度投资之间的关系。通过实证研究发现,企业风险承担和过度投资程度呈正向影响关系,即企业风险承担水平越高,越会加重企业的过度投资;进一步引入了产权性质,结果发现,产权性质对企业风险承担和过度投资之间的关系具有
企业战略 |
论我国钢企获取铁矿资源控制权的策略研究
[摘 要]本书通过对铁矿的供需关系、铁矿的定价机制以及获取铁矿资源的动因分析后认为:钢企只有获取铁矿资源控制权才能应对铁矿资源的供给与需求矛盾,才能应对铁矿石的交易机制及其不确定的因素。进而本书提出我国钢企获取铁矿资源控制权的策略内涵,即铁矿资源控制权策略由直接控制策略和间接控制策略构成。并利用博弈论和金融工具来对这些策略分别进行了研究,为今后我国钢企的发展和竞争提供了新的思路和方法。 [关键词
企业战略 |
新形势下建设新型企业文化的战略性思考
[摘 要]党的十九大报告规划了中国未来的宏伟蓝图,确立了今后相当长时间的发展方向和行动准则。企业要因时而动,顺势而行,在这伟大的改革蓝图中找到自己的坐标和发展方向。在当前特殊时期,企业要以党的十九大报告为指导方针,把企业文化放在新时期伟大社会变革中进行战略性思考,把党的十九大报告精神内涵,特别是报告中所强调的创新、绿色、廉洁、历史使命注入企业文化建设之中,确立顺应时代潮流的企业价值和企业精神,从而
企业战略 |
“一带一路”下企业OFDI区位优势研究
[摘 要]区位选择是企业对外投资决策中面临的首要问题,文章以“一带一路”沿线国家为研究对象,从经济环境、政治法律环境、社会文化环境、科技发展环境、自然地理环境五个维度选取指标,构建区位优势评价模型,采用因子分析的方法对沿线国家区位优势进行分析和排名。结果显示,综合得分排名靠前的国家是新加坡、俄罗斯、爱沙尼亚、捷克、斯洛文尼亚等国。 [关键词]“一带一路”;区位优势;对外直接投资;因子分析 [D
企业战略 |
战略导向下的全面预算管理在企业中的应用
[摘 要]目前,我国正处于社会经济转型的关键时期,面对越来越复杂的市场环境,企业必须要进行科学的战略规划,据此对企业拥有的资源进行高度整合应用,以更低的经营成本获得更高的经济效益。文章将从战略管理的角度切入,对企业全面预算管理的实施进行探讨研究,希望可以为新时期我国企业的持续发展提供一定的参考借鉴。 [关键词]导向战略;全面预算管理;作用机理;体系建构 [DOI]10.13939/j.cnki
企业战略 |
我国中小企业成本管理问题探讨
[摘 要]目前,我国正处于经济改革的高速发展时期,导致竞争日趋白热化。一个企业若想在当前激烈的市场竞争中站稳脚跟,就必须生产出物美价廉的产品,这样才能够满足消费者的需求,为自己的产品谋得长远的销路,提高自身的市场占有率。成本管理是目前全世界所有企业都面临的问题之一,一个企业的成本高低意味着其产品定价的高低,也就进一步影响着企业在市场中的竞争力。目前我国的中小企业由于起步较晚,发展尚不成熟,缺乏经验
企业战略 |
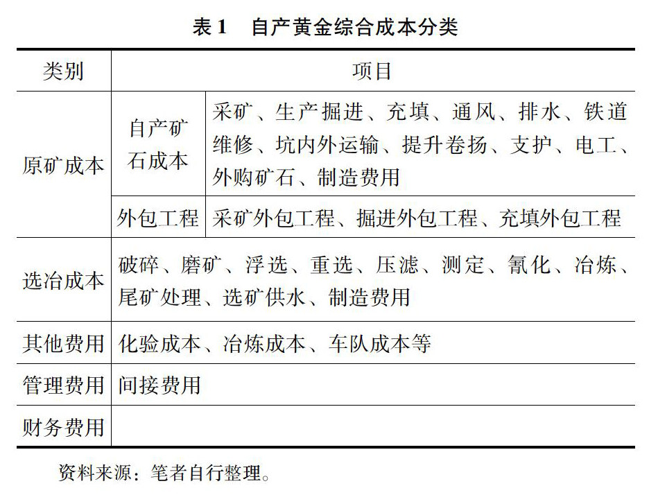
黄金矿山企业成本管理的现状分析
[摘 要]文章基于ZJKY近几年实际经营状况,对企业现状进行了调查。ZJKY是国内一家大型黄金集团公司,目前形成了以黄金勘探、采选、加工到对外销售的完整产业链条。ZJKY在发展之初,明确了质量至上的理念,强调企业发展过程中要坚持质量第一,基于质量进行研发,以增强企业的核心竞争力。但随着企业的发展,各种费用和支出逐步增加,生产成本也逐年上升,因此成本管理势在必行。 [关键词]黄金矿山;企业;成本管
管理科学 |
经济新常态下依法防控问题研究
[摘 要]新冠肺炎疫情防控要坚持依法防控。然而,在疫情防控具体实践中,一些地方出现了“违法”或者“无法”防控的乱象。这些乱象丛生的主要原因有:个别地方政府依法行政能力不强、少数领导干部法治思维能力不足、有些基层组织社会治理法治化程度不高以及部分公民法治意识仍然有待提升。为此,可以从坚持应急法治原则、加强领导干部法治思维能力的建设、提高社会治理的法治化水平以及提升公民的法治意识等几个方向推进新冠肺炎
管理科学 |
关于国企人力资源管理中的绩效考核问题及对策研究
[摘 要]随着社会经济的快速发展,市场经济制度的不断完善,国有企业的内部制度也发生了改变,在此基础上,使得国有企业的市场竞争压力增加。其中人力资源管理是企业稳定发展的基础,尤其是绩效考核工作,可以直观地了解到企业职工的综合能力和素养,同时也关系着企业的发展状况。鉴于此,文章对国有企业人力资源中的绩效考核工作进行分析,找出其中存在的问题,并做出优化,发挥绩效考核的意义和价值,提高国有企业的自身实力。
管理科学 |
探析如何提高人员管理水平
[摘 要]管理者要想进一步提高自身的人员管理水平,需要对人员管理问题做深入的研究和揣摩,做到以下几个方面:对人性的理解和宽容;积极暗示,对部属建立美好的期望;讲究方式方法、善于制怒;善于发现部属的优长;同情对方的处境,真诚关爱部属;关注压力管理,缓解部属心理压力。 [关键词]人员管理;皮格马利翁效应;压力管理 [DOI]10.13939/j.cnki.zgsc.2021.07.095 作为
管理科学 |
员工服务绩效的影响机制研究综述
[摘 要]随着党的十八大和十九大报告相继提出要“建设人民满意的服务型政府”,服务绩效受到了研究者的广泛关注。文章将从员工服务绩效的概念、测量维度与量表、影响机制三个方面对员工服务绩效的研究进行梳理,在此基础上提出对未来研究的展望,以期为提高组织和社会服务绩效提供理论支持。 [关键词]员工绩效;服务绩效;员工工作绩效 [DOI]10.13939/j.cnki.zgsc.2021.07.097
管理科学 |
事业单位经济师人力资源管理现存问题及解决对策
[摘 要]身处经济急剧发展的当代社会,人力资源的发展尤为突出,带动了经济师人力资源管理的发展。在不同事业单位经济师的作用显著,有效地完善了事业单位人力资源的管理模式,且有培养人才的作用,进一步带动了事业单位发展的进程,但是由于我国经济体系的完善、不断加强及在国际中地位的改变,经济师人力资源管理的发展出现了许多问题,文章针对事业单位经济师人力资源管理的发展现状加以分析并提出相应的解决对策,以供参考。
管理科学 |
企业质量体系运行之我见
[摘 要]随着社会经济的快速发展,各个领域之间的竞争越来越激烈,企业为了更好的生存和发展,就需要根据实际标准要求自己。质量管理体系是企业生存和发展的重要内容,质量体系如若是完善的,那么就能证明这个企业非常重视本身的产品,并对消费者是负责任的,而且企业质量体系越完善企业之间的竞争力越强,企业只有严格要求自身,才能得以持续发展。文章分析了企业质量体系运行的现状、问题以及原因,并针对这些问题,提出了解决
管理科学 |
协同治理视角下高校工会队伍建设问题探讨
[摘 要]文章从高校工会队伍建设的原则出发,结合我国高校工会发展的现实状况,分析目前高校工会队伍建设中存在的问题。在此基础上,基于协同治理视角,从创新协同机制、组织协同机制、制度协同机制和保障协同机制四个方面探讨解决高校工会队伍建设问题的办法,推动我国高校工会队伍建设。 [关键词]协同治理;高校工会;队伍建设 [DOI]10.13939/j.cnki.zgsc.2021.07.103 1 引
管理科学 |
新时代公共文化服务水平提升机理研究
[摘 要]掌握国内外公共文化服务相关研究成果,笔者提出“新时代公共文化服务水平提升机理研究”的理论意义与应用价值,厘清公共文化服务的内涵和特征。另外,公共文化服务水平影响因素和机理,将有助于厘清现阶段文化产业大发展背景下公共文化服务的特征要素,丰富新时期公共文化服务的理论研究。 [关键词]公共文化;公共文化服务;机理 [DOI]10.13939/j.cnki.zgsc.2021.07.105
管理科学 |
基层政府绩效评价进程中的公众参与状况研究
[摘 要]公众参与政府绩效评价既代表了我国民主进程的加快,也体现了政府以民为本执政理念的贯彻落实。目前,尽管公众在基层政府的绩效评价进程中发挥了有效作用,但由于公民参与意识薄弱、参与渠道不畅、运行机制不健全等因素制约,导致公民参与的持续性受到影响。解决上述问题的核心环节在于通过多种举措提升公众的主体地位,在此基础上,构建起科学、全面、有效的公众参与基层政府绩效评价路径。 [关键词]基层政府;绩效
管理科学 |
全民健身公共服务体系建设的研究
[摘 要]在全民健身运动快速发展的新时代,如何构建科学、完善、系统的公共服务体系,对推动全民健身运动向纵深发展具有重要价值。文章对全民健身公共服务体系建设进行了研究和探讨,在简要分析全民健身公共服务体系建设重要性的基础上,重点分析了存在的问题,并提出有针对性的优化对策,旨在为促进全民公共服务体系建设取得更好成效提供参考和借鉴。 [关键词]全民健身运动;公共服务体系;服务模式创新 [DOI]10
管理科学 |
乡镇政府工作的制约因素及对策研究
[摘 要]我国的乡镇是组成国家的主要元素之一,乡镇政府的工作状况直接影响着我国农村乃至整个国家的经济发展和社会稳定。基于此,文章以山东省巨野县陶庙镇为研究对象,在实地调研的基础上,分析乡镇政府工作的问题,提出相应的对策。希望能够在当前乡村振兴战略的背景下,为乡镇管理工作的开展提供一些参考。 [关键词]乡镇政府;农村发展;制约因素;对策 [DOI]10.13939/j.cnki.zgsc.202
管理科学 |
数字化全科医疗服务存在的问题与对策研究
[摘 要]随着当前社会人口老龄化速度的逐步加快,以及卫生服务水平和社会经济情况的飞速发展,全科医疗被赋予了越来越重要的社会责任。信息技术与社区卫生服务结合,不仅可以保证医疗卫生服务的整体性和连续性,也有助于更科学、更有条理地进行社区医疗卫生决策以及为相关医学研究提供可靠依据。文章探讨了国内外数字化全科医疗服务的现状,分析了目前存在的问题及原因,并提出了相应的解决措施。 [关键词]数字化;全科医疗
管理科学 |
建立医疗责任组绩效评估体系 深化医院内部医疗机制改革
[摘 要]随着医疗体制改革的深入,促进了医院内部管理机制的改革,其中建立医疗责任组绩效评估体系是重要的改革内容之一,主要目的是提升医疗服务质量,促进医院的可持续发展。基于此,文章主要围绕建立医疗责任绩效评估体系进行分析,希望能够进一步深化医院内部医疗机制改革。 [关键词]医疗责任组;绩效评估;医疗机制改革 [DOI]10.13939/j.cnki.zgsc.2021.07.117 1 前言
管理科学 |
BIM技术在地铁造价管理过程中的运用
[摘 要]城市规模扩张以及人口数量的增加,给城市交通带来了严峻的挑战,为满足人们交通出行的需求,地铁这种高速便捷、无污染的出行方式受到了世界各国的认可。以我国为例,目前我国三线以上的城市基本都建设了地铁。虽然地铁具备多个优势,但也存在着施工空间狭小、技术要求高、涉及专业多且造价昂贵和不可控情况等特点,就实际情况来看,地铁项目在建设管理上尚存在一定的不足,尤其是造价管理。故文章首先对BIM技术进行概
管理科学 |
有关电视剧制作的预算管理探究
[摘 要]我国的电视剧行业从筹备到制作再到最终的发行,目前已经形成了一个较为完整的产业链,过去一段时间从“天价片酬”到“注水收视率”等不良行业现象频发,国家新闻出版广电总局有针对性地出台了一系列措施,但不可否认的是我国电视剧的成本构成和成本管理模式还处于一个初级阶段,为了在有限的投资限额中,降低投资风险,保证电视剧的产出和效果进而实现效益的最大化,就需要做好电视剧制作的预算管理。 [关键词]电视
市场营销 |
基于手机界面的传统旅行社网络营销策略探讨
[摘 要]移动互联网和手机应用的普及使旅游营销由PC端向手机端移动,如何顺势而为,成为旅行社网络营销面临的难点。文章以手机界面网络营销为研究对象,结合中国旅行社当前的营销状况,探析了传统旅行社基于手机界面的营销技巧,为旅行社经营者优化营销提供参考。 [关键词]旅行社;网络营销;手机界面;电子商务 [DOI]10.13939/j.cnki.zgsc.2021.07.123 1 基于手机界面的旅
市场营销 |
女红旅游产品品牌推广研究
[摘 要]举凡妇女以手工制作的,皆称为“女红”,自古以来皆由母女、婆媳世代传袭,因此又称为“母亲的艺术”。妇女们透过一针一线,寄寓了对圆融生命的期盼与亲人家庭的情思,是中国人情之美的展现,也是民族艺术的生命根底。中国女红坊的创立,致力于推展现代中国女红艺术,让女红艺术走入现代生活,提升生活品质。文章旨在为秦皇岛市女红坊精心策划,通过分析人口环境、政策环境、经济环境、社会文化环境、地理环境,并在此基
市场营销 |
整合营销传播视角下体育装备品牌疫情营销新思维
[摘 要]新冠肺炎疫情对全球体育产业造成了严重冲击,迫使各体育装备品牌在失去体育赛事载体的情况下,转变营销理念,创新营销思维。文章基于整合营销传播的视角,通过对疫情期间耐克在大众体育、运动时尚、在线业务三大领域的代表性营销活动进行分析,发现耐克充分贯彻了整合营销传播的理念原则,以消费者为导向、整合多种传播手段是其指导思想,倡导全民健身理念、发挥社交传播价值、践行时尚化策略、把握个性化赞助机会、发力
市场营销 |
新媒体在城市营销中的应用
[摘 要]文章剖析了新媒体在城市营销中的应用现状,并为城市营销传播提供四点切实可行的建议:政府重视 并领导城市营销活动;明确城市定位,构建城市品牌;针对不同群体进行精准营销;突出新媒体优势,差异化营销,期望提高城市竞争力和提升中国整体的影响力。 [关键词]新媒体;城市营销;市场调查;对策建议 [DOI]10.13939/j.cnki.zgsc.2021.07.131 1 研究问题 中国的城
市场营销 |
西安市小微企业营销中存在的问题及解决对策
[摘 要]目前西安市很多小微企业销售员缺乏对营销能力技巧的正确认识,提升营销能力有助于提升企业整体经济收入,小组结合哈里·弗里德曼先生所著《销售洗脑:把逛街者变成购买者的8条黄金法则》以及各学者所研究的论文当中整理出理论方法并与合作小微企业销售员面谈总结出最适合西安市小微企业的营销提升方案。目前西安市小微企业营销现存问题有:个别销售员不了解公司所有产品详细情况,盲目地为客户推销销售员个人认为不错的
市场营销 |
大数据时代企业市场营销策略研究
[摘 要]大数据时代的到来,对我国市场经济发展产生了重要影响,企业的市场营销策略开始发生变化,传统的营销方式逐渐弱化,与大数据时代特性相结合的新型营销方式兴起。文章在对大数据时代特征进行阐述的基础上,分析了大数据营销的本质,提出在大数据时代背景下,企业在产品、价格、渠道、促销、品牌及服务方面可采取的营销策略,对市场营销实践有一定的指导作用。 [关键词]大数据;企业市场营销;营销本质;营销策略
市场营销 |
我国市场营销学与医学交互型专业现状调查
[摘 要]文章通过对全国医学院校开设的市场营销专业在招生、教学、就业等方面的信息进行统计,发现全国103所本科医学院校中共有40所学校开设了这门专业,招生层次以本科二批为主,在人才培养上绝大多数都会采用医学类和管理学专业知识相结合的培养方式,毕业生就业方面会比传统形式的市场营销专业毕业生精细化专业化程度更高,职业规划更清晰,在就业市场上会受到合资类医药企业这一细分行业的青睐。 [关键词]市场营销
财税审计 |
新时代背景下会计人员转型方向与策略研究
[摘 要]新时代背景下我国会计职业群体迎来新的机遇和挑战,在技术进步、企业发展、政策引导等多重驱动下会计人员转型势在必行。针对会计人员转型,确定转型方向和策略是重点。文章在对相关文献进行综述的基础上,从学历证书、工作职能、知识结构、能力(技能)、职业价值观五个方面分析了新时代背景下会计人员转型的三个方向——基础型财务、业务型财务、管理型财务,进而从企业和会计人员两个层面提出会计人员转型的对策及建议
财税审计 |
“大智移云”时代企业财务共享体系探析
[摘 要]步入21世纪以后,大数据、智能化、移动互联网、云计算等信息技术互相融合,“大智移云”时代开始出现,信息技术的快速发展促使企业财务飞速发展。财务共享能够实现领先管理理念与技术的互相结合,集中应用一批新的信息技术成果,以财务业务流程处理为主要基础,不断实现组织结构改善、流程规范、效率增长以及经营成本的降低。在当今时代中,分析财务共享服务怎样使用新信息技术,在企业财务管理中实现有效运用,具有重
财税审计 |
政府会计财务报告体系构建探究
[摘 要]2019年1月1日起,我国开始正式实施政府会计制度。政府会计财务报告制度是政府会计制度的一项重要内容,由一部分报表和一部分文字说明构成,目前各部门都需要一个完善的政府会计财务报告体系,文章即在此背景下提出政府会计财务报告的构建要点,以供相关人员借鉴与参考。 [关键词]会计财务报告体系;政府会计改革;财务分析 [DOI]10.13939/j.cnki.zgsc.2021.07.144
财税审计 |
互联网背景下企业财务管理优化路径探究
[摘 要]在当今互联网飞速发展的时代浪潮下,企业处理财务数据和财务信息的方式也趋于多样化。基本的纸质传播方式已经无法满足基数大、种类多、承载信息量大的大数据的传播与交流,运用网络构建新型、便捷、高效的财务管理模式应运而生。文章将通过探讨在互联网背景下企业财务管理目前面临的机遇和挑战,深入分析企业财务管理的优化路径,为提高企业的财务管理效率和核心竞争力提供一些建议。 [关键词]互联网;企业;财务管
财税审计 |
中小企业管理会计存在的问题及对策研究
[摘 要]自改革开放后,中小企业为我国的经济增长和发展做出了重要的贡献,对协调市场多样性、促进就业也起到十分关键的作用。管理会计作为一项企业管理的重要手段,对优化企业会计核算效率、提高工作管理水平有着重大意义。现阶段,我国管理会计的推广已经持续了一段时间,但是管理会计在我国中小企业的应用还存在很多问题,并未充分发挥其应有的效用。文章针对当前我国中小企业应用管理会计过程中出现的一些问题进行了简要分析
财税审计 |
浅析预算单位推行公务卡结算存在的问题与解决对策
[摘 要]全面推行公务卡结算制度已实行了八年的时间,实施范围从最初的国库集中支付体系扩展到其他来源的财政性资金。文章以预算单位推行公务卡制度为出发点,分析此制度的意义、不足并提出相应的建议,并介绍了H预算单位公务卡实施的过程及取得的成绩,为预算单位顺利推行公务卡制度提供借鉴。 [关键词]预算单位;公务卡;结算 [DOI]10.13939/j.cnki.zgsc.2021.07.150 1 公
财税审计 |
高校财务网上报账模式存在问题及解决方法
[摘 要]网上报账是高校财务信息化建设的基础,也是高校财务部门发展的必经之路。×高校网上报账业务模式给学校师生员工带来便利的同时,也存在一些问题。文章针对×高校现有网上报账模式存在的问题予以分析,并提出加强信息化建设民,启用电子签批流程;细化岗位设置,优化考评指标;建立培训机构,扩大对外交流,提升财务人员综合素质;使用多样化的方式宣传财务政策、普及财务知识的解决方案。 [关键词]网上报账;财务信
财税审计 |
关于企业财务管理的探讨
[摘 要]由于现代企业运营的经济、税收、金融和法律等环境不断变化,因而财务关系日益复杂,要想实现企业发展的战略目标、控制经营和财务风险,必须转变财务管理理念、目标和模式。文章分析当前企业财务管理体系存在的问题,结合现代企业的财务管理理论与实践方法提出完善企业财务管理体系的对策,有助于提升企业的风险防控能力、把握利润增长点。 [关键词]财务管理;内部机制;企业 [DOI]10.13939/j.c
财税审计 |
现代物流企业财务风险的分析与控制
[摘 要]在经济新常态背景下,物流企业面临的市场环境逐渐复杂,在企业经营发展中,企业领导也意识到财务风险管理的重要性。物流市场动态性特点,使得物流企业在经营发展中容易面临各种风险,并且这些风险以客观形式出现,给物流企业经营发展带来一定影响。文章结合现代物流企业财务风险的类型,重点分析导致现代物流企业中财务风险出现的因素,根据分析结果,提出防范现代物流企业财务风险的措施。 [关键词]现代物流企业;
财税审计 |
论企业财务管理信息化存在的问题及解决对策
[摘 要]在当前的信息时代下,很多公司通过搭建财务系统平台来提升财务工作的效率,并且应用信息化的技术可以使财务核算在线上完成。但是有些公司在搭建财务系统时会出现一些不良的问题,财务系统功能不能适应现有财务工作的需要,阻碍了企业的发展。 [关键词]集团企业;财务管理;信息化;资金管理系统 [DOI]10.13939/j.cnki.zgsc.2021.07.159 1 企业财务管理信息化概述
财税审计 |
关于新租赁准则调整及会计处理实务研究
[摘 要]2018年12月13日我国财政部新修订的《企业会计准则第21号租赁》(财会〔2018〕35号)发布,该准则从2019年1月1日起施行。该准则的实施对相关企业的租赁业务进行规范化管理,所有相关的租赁交易都需要纳入财务报表中,从根本上改变了租赁交易的会计处理。这一准则的实施,对任何企业来说都是一个艰巨的挑战,尤其是融资租赁在医疗行业的渗透率呈现逐年递增现象,新租赁准则的实行导致医疗行业的会计
财税审计 |
加强企业财务战略管理探讨
[摘 要]随着经济全球化的发展,各企业所面临的市场竞争压力不断加大,其对企业财务管理工作也有了更高的要求。在这种情况下,从战略角度充分改进和提高企业财务管理工作具有重要意义。文章从财务战略管理价值观念、目标和原则出发,对其类型进行介绍的同时提出了一定的发展策略,具有一定的借鉴价值。 [关键词]企业;财务战略管理;内部控制;财务管理 [DOI]10.13939/j.cnki.zgsc.2021.
物流与供应链管理 |
河北省物流业碳排放研究
[摘 要]文章在分析河北省物流业能源消费量现状基础上,首先测算了河北省物流业的碳排放量,其次探讨了河北省物流业碳排放的影响因素,最后提出了河北省物流业低碳化对策建议。结果表明,2008—2017年,河北省物流业能源消费量呈现波动性变动趋势,其中,石油类消费量比重最大。在该时期,河北省物流业碳排放总量整体上呈现出上升趋势。河北省物流业碳排放影响因素包括物流活动、政策体制、物流企业三方面。河北省应从信
物流与供应链管理 |
物联网下智能物流供应链管理探究
[摘 要]科学技术的迅速发展为物联网技术的发展和应用提供了强有力的技术支持。供应链作为物联网技术发展的重要组成部分之一,主要通过将物流批发厂家、制造商、零售商等相互结合在一起,提高物联网中供应链管理的水平,从而实现多方共赢的发展目标。文章主要是对物联网下智能物流供应链管理进行阐述和分析。 [关键词]物联网;智能物流;供应链管理 [DOI]10.13939/j.cnki.zgsc.2021.07
物流与供应链管理 |
中小企业供应链融资风险及发展策略研究
[摘 要]随着中国市场经济的深入变革与发展,金融市场也发生了巨大变革,金融产品及服务不断创新发展,而供应链金融作为助力中小企业摆脱融资困境的工具,其模式也在不断地推陈出新,特别是随着互联网金融技术与经济的高速发展,供应链金融与互联网技术高度融合,衍生出形式多样的网络供应链融资产品,为中小企业提供了较为便利的融资条件。但中小企业在发展过程中,由于国家政策、金融市场环境、供应链关系、商业银行及自身情况
物流与供应链管理 |
烟草商业企业供应链数字化体系建设研究
[摘 要]烟草行业供应链由烟草工业企业、商业企业、零售户、消费者组成。文章从数据驱动商业企业供应链的角度开展研究,重新思考烟草商业企业在供应链中的定位,从信息高效流通的角度来思考供应链的优化,不仅实现数据的可视化,还对数据进一步的分析和处理。将工、商、零、消有机结合,实现烟草商业企业供应链体系的数字化。 [关键词]供应链;数字化;工商协同 [DOI]10.13939/j.cnki.zgsc.2
物流与供应链管理 |
浅议钢铁贸易企业的物流成本管理
[摘 要]随着我国国民经济快速发展,钢铁贸易企业也迎来了新的历史发展机遇。钢铁贸易具有体量大、地理分散、利润率低等特点,因此对其物流成本控制提出了更高的要求。钢铁贸易企业为了能在行业中崭露头角,必须对物流成本进行有效的控制和管理。文章对新时期下钢铁贸易企业的物流成本问题进行研究,并提出能够有效降低钢铁贸易企业物流成本的管理措施。 [关键词]大数据;钢铁贸易企业;物流成本;成本控制 [DOI]1
物流与供应链管理 |
世界大赛项目视野下国际货代专业人才培养模式构建研究
[摘 要]随着我国“一带一路”倡议及“十三五”时期“5411”综合交通运输发展战略的实施,国际货代产业的快速增长,国际货代专业人才的需求急剧扩大。基于此,文章通过广泛调研、职业与工作任务分析,结合世界技能大赛(世赛)相关标准,对国际货代专业人才培养模式进行深入研究,以培养具有一定岗位技能水平的国际货代专业人才。 [关键词]世界技能大赛;国际货代;培养模式 [DOI]10.13939/j.cnk
物流与供应链管理 |
物流转型背景下物流专业学生择业影响因素分析及对策
[摘 要]文章以传统物流行业面临新兴技术的冲击,不得不面临转型发展智慧物流,造成基础物流岗位需求逐渐减少,物流专业学生就业面临挑战为背景,对物流专业学生择业影响因素进行调查,分析影响物流专业学生择业因素的重要性程度,并从学生职业价值观角度提出提升物流专业学生就业质量的相关对策,同时帮助学生树立正确的就业观念,提高物流专业学生适应变化中的社会的能力。 [关键词]物流转型;物流专业学生;择业 [D
创新创业 |
论企业家创新在工业革命中的作用
[摘 要]企业家的蜂聚式创新导致了创新浪潮的产生,创新浪潮使经济长波兴起。当企业家创新改变了经济发展的核心投入要素,工业革命就会发生。领先创新企业家、模仿创新企业家、工艺创新企业家在工业革命的各个阶段起不同的作用,缺乏模仿创新和工艺创新,工业革命不可能走完整个过程。企业家创新不但导致新兴主导产业的产生和发展,而且随着主导产业在各个经济部门和各个国家渗透与传播,影响了国家经济和世界经济格局。领先创新
创新创业 |
高职酒店管理学徒制人才培养模式分析
[摘 要]学徒制在我国古代就已存在,为了解决职校人才培养产教“两张皮”问题,我国不少地区在政府部门指导下联合企业以及职业院校开展现代学徒制试点,并取得了良好的成效,这为现代学徒制在高职院校中的实施奠定了基础。酒店作为服务业,对从业人员职业能力与职业素养提出了较高的要求。在酒店管理专业教学中,需要重视对学生知识、技能与职业素养的培养。文章分析了高职酒店管理学徒制人才培养模式的难点,并在此基础上提出了
创新创业 |
高职会计专业现代学徒制人才培养模式存在问题与解决策略探讨
[摘 要]会计专业实施现代学徒制人才培养模式,是高职会计专业培养满足企业需要人才的理想选择,是帮助会计专业学生实现毕业就能顺利就业目标的重要途径。然而受限于会计工作自身的特性以及现有条件,会计专业实施现代学徒制人才培养模式尚有许多问题亟待解决。文章在分析现代学徒制概念及实施背景的基础上,探讨了高职会计专业现代学徒制人才培养模式实施过程中存在的问题以及提出相关的改进策略。 [关键词]会计专业;现代
创新创业 |
互联网思维下大学生就业力提升途径的探析
[摘 要]随着互联网的发展,人们的生活也发生了巨大的改变,不仅给人们的生活提供了便利,也促进了经济的发展。而当代大学生与互联网的接触是非常多的,也对互联网非常熟悉,所以大学生应该借助互联网提升就业能力。如今的大学生就业还是比较困难的,文章主要围绕大学生就业现状和互联网思维探讨了如何在互联网思维下提升大学生就业力。 [关键词]互联网思维;大学生;就业力提升 [DOI]10.13939/j.cnk
数字经济 |
嘉峪关生鲜农产品电子商务发展现状分析
[摘 要]“湖光山色,戈壁明珠”的嘉峪关得益于优越的地理区位、便利的交通条件,当地农业近年来得到较快发展,生鲜农产品种类繁多、品质优良,绿色、健康的品牌形象享誉河西乃至西北。但同时,嘉峪关市生鲜农产品电子商务规模小、组织化程度不高,一定程度上制约了生鲜农产品电子商务的发展。文章从实际出发对嘉峪关市生鲜农产品电子商务发展现状进行分析。 [关键词]嘉峪关生鲜农产品;电子商务;发展现状 [DOI]1
数字经济 |
乡村振兴背景下农村电子商务发展路径研究
[摘 要]目前我国对农村电子商务发展环境的完善以及农村电子商务市场规模的扩大采取了多重措施。但是也存在企业分散、缺乏统一的农产品质量标准等问题。因此需要提升我国农村电子商务从业人员的专业知识,鼓励学会企业合作经营、健全统一的农产品质量标准体系。 [关键词]乡村振兴;农村电子商务;农业产业 [DOI]10.13939/j.cnki.zgsc.2021.07.190 1 前言 随着我国农村地区
数字经济 |
阿克苏特色农产品电子商务发展现状及对策研究
[摘 要]在电商引导经济发展的趋势下,阿克苏地区特色农产品成为当地支柱性产业,但由于缺乏整体规划、电商渠道发展不均衡、电商人才缺乏等问题,导致阿克苏地区特色农产品电子商务产业发展难以形成规模。文章针对阿克苏地区特色农产品电子商务发展中存在的问题,结合当地实际情况,提出一些积极可行的措施,旨在为新疆特色农产品产业化发展提供理论参考。 [关键词]阿克苏;特色农产品;电子商务;电商人才 [DOI]1
数字经济 |
跨境电子商务中消费者退换货问题分析及对策研究
[摘 要]随着跨境电子商务的迅猛发展,随之也带来了困扰跨境电商卖家的消费者退换货问题,作为售后服务中的非常重要的组成部分,消费者退换货问题关系到消费者合法权益的维护及商家成本控制和店铺信誉等。文章分析了跨境电商消费者退换货问题对商家的影响、原因,并提出了相关的对策。 [关键词]跨境电商零售;退换货;逆向物流;电子商务;消费者 [DOI]10.13939/j.cnki.zgsc.2021.07.
数字经济 |
论电子商务在企业经营中的运用策略
[摘 要]电子商务现已成为企业生产经营建设过程中的重要方式,通过利用信息网络平台开展线上交易活动,控制交易成本,帮助企业获得最大的经济效益。文章阐述了电子商务特征,对企业内外环境以及影响因素进行分析,提出电子商务在企业经营中的应用对策,为企业管理部门提供理论性帮助。 [关键词]电子商务;企业经营;企业管理 [DOI]10.13939/j.cnki.zgsc.2021.07.197 20世纪