期刊详情
查看往期
期刊目录
2021年12期
前沿理论 |
我国社会主义机理的初步认识和思考
[摘 要]在多年的革命建设和改革开放进程中,党始终坚持与时俱进,使马克思主义与中国革命和改革实践相结合,不断实现思想飞跃。文章本着大道至简的原则,试图探索一种新的语言表达方式,从马克思主义基本原理出发,结合社会现实、历史规律,以普通群众能听懂、能感知、能信服的方式,对我国社会主义机理进行分析,说明我国强大制度优势的客观必然性,让普通百姓认同他、珍惜他和拥护他,从而坚定国人道路自信、理论自信、制度自
前沿理论 |
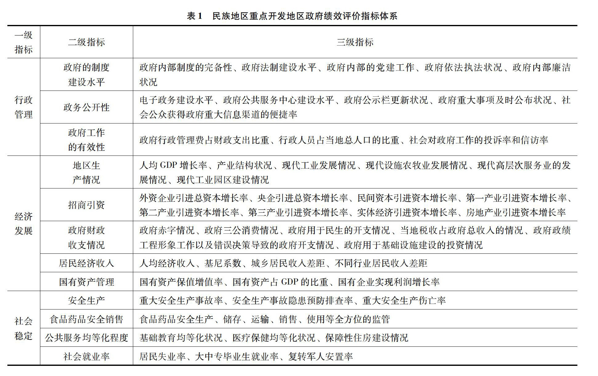
民族地区不同地方政府绩效评价指标体系指标设计研究
[摘 要]基于民族地区不同的地方政府所处的不同主体功能区,以乡镇街道为单位建立民族地区不同的地方政府绩效评价指标体系指标设计。在乡镇街道政府绩效评价指标体系指标设计的过程中,既要进行横向比较,还要进行纵向比较。这有利于实现国家对民族地区提出的建立和谐的民族关系,良好的生态屏障和建设稳定的矿产能源基地的要求。 [关键词]主体功能区;政府绩效;评价指标体系 [DOI]10.13939/j.cnki
前沿理论 |
基于SEM的新冠肺炎疫情影响下大学生就业信心研究
[摘 要]为研究新冠肺炎疫情影响下大学生的就业信心状态,通过问卷调查法收集了496份有效数据,采用AMOS软件构建结构方程模型(SEM)进行路径分析,并利用独立样本t检验进一步分析个体差异影响。研究结果表明,在新冠肺炎疫情的背景下,社会环境和校园环境分别对大学生的职业规划产生正向影响,继而影响个体信心;社会环境变量直接作用于大学生个体信心,校园环境变量则未对个体信心产生直接影响;大学生就业信心存在
前沿理论 |
基于财务指标分析的企业并购整合研究——以奥飞娱乐公司为例
[摘 要]随着互联网等新媒体的发展,动漫行业吸引了更多消费者的注意力,其商业化特质不断加重,市场化、产业化的特征也逐渐凸显。奥飞娱乐是中国最具实力和发展潜力的动漫及泛娱乐集团之一,近几年进行了频繁的并购活动,其发展趋势尤其值得关注。文章重点研究了奥飞娱乐并购四月星空事件,对奥飞娱乐自身竞争能力、并购动因等进行分析,重点就并购前后偿债、营运、盈利、成长能力类财务表现进行系统评估。研究发现,公司在并购
前沿理论 |
夜间文化旅游消费的影响因素研究
[摘 要]本研究基于北京地区高校的问卷调查数据,以消费者视角探究影响夜间文化旅游消费的因素,并根据消费者消费行为及研究结论为旅游企业与政府提出建设性意见。对夜间文化旅游消费影响因素的探究主要运用Excel软件进行数据预处理,运用SPSS软件做相关分析、多元回归分析,分析得出影响夜间文化旅游消费的主要因素。研究表明:生活幸福感和文化素养与夜间文化旅游消费呈显著的正相关关系。 [关键词]夜间出游;文
前沿理论 |
光热发电技术经济现状及光热电站建设探讨
[摘 要]在全球能源转型提速的大背景下,中国光伏、风电产业快速发展,可再生能源将逐步发展成主力电源。通过可再生能源发电技术的进步和电网新能源接纳能力的提升,保障电网安全稳定运行,是中国能源发展面临的重要任务。在可再生能源利用技术中,太阳能由于具有储量大、分布广等优点,近年来得到了广泛应用。文章阐述了光热发电技术经济现状,分析了国内外光热发电未来发展前景,探讨了中国光热电站建设风险,并对光热电站前期
区域与城市经济 |
美食旅游目的地意象、感知价值与旅游体验关系研究
[摘 要]文章旨在探讨澳门美食旅游中美食旅游目的地意象、感知价值与旅游体验之间的关系。研究采用了半结构访谈和定量研究的方法,研究结果显示三者之间互相影响,关系比较显著。结论表示美食旅游产业应该关注消费者行为,美食旅游目的地意象、感知价值与旅游体验应该被并重,这样才能抓住游客,进一步推动澳门美食旅游发展。 [关键词]美食旅游;目的地意象;感知价值;旅游体验 [DOI]10.13939/j.cnk
区域与城市经济 |
乡村非遗旅游品牌建设的困境与建议
[摘 要]发展乡村旅游产业,实现乡村振兴与文化复兴的协调发展是当前国家关注的重点问题。以非遗资源为抓手,培育和发展非遗旅游品牌是实现提振乡村经济和弘扬老字号文化的重要路径。当前,品牌内涵缺失、传播手段单一、品牌标识无序以及品牌建设者缺位等问题制约着乡村非遗旅游品牌的发展。要制定基于全省资源视角的品牌发展规划,明确品牌建设的权责体系。同时,深挖非遗品牌内涵,提出明确定位,利用新时代的传播渠道和传播媒
区域与城市经济 |
健康防疫导向下广西巴马旅居养老型乡村发展策略研究
[摘 要]健康防疫和社会老龄化的日益严峻,对广西巴马旅居养老型乡村提出了更高的发展要求。通过分析乡村发展问题与健康防疫短板,文章从乡村规划目标制定、主导康养服务类型、游客管理服务模式和疫病应急保障机制四个角度为巴马旅居养老型乡村提出了不同的发展策略。 [关键词]健康防疫;巴马;旅居养老型乡村 [DOI]10.13939/j.cnki.zgsc.2021.12.031 1 引言 在“健康中国
区域与城市经济 |
循环经济模式在旅游景区管理中的应用探究
[摘 要]改革开放以来,人民群众的生活质量得到了大幅度的提升,社会经济也在逐渐向多元化、多产业化的方向发展,第三产业在如火如荼的城市建设中发展神速,令人瞩目。同样的,人民群众的精神文明需要也在不断提高,为我国旅游业的发展带来了绝好的机遇与严峻的挑战。然而,在目前的发展中,旅游景区出现了一系列的问题,环境污染、资源浪费等成为掣肘旅游景区产业升级的痛点。如何在现有的情况下,开拓创新,拓宽思路,开辟出一
区域与城市经济 |
乡村振兴战略背景下农村经济优化发展研究
[摘 要]文章以乡村振兴战略背景下农村经济发展作为切入点,分析了乡村振兴战略的重要意义,以及制约农村经济发展的主要因素,并提出基于乡村振兴战略背景下优化农村经济发展的相关策略,以供相关人员在工作中参考与借鉴。 [关键词]乡村振兴;农村经济;农村人才队伍 [DOI]10.13939/j.cnki.zgsc.2021.12.035 1 前言 农业问题作为立国之本,更需要顺应国际方针变化振兴农村
区域与城市经济 |
村级集体经济问题及对策
[摘 要]随着我国当前社会经济的不断发展,为了使农村经济能够紧跟城市经济的发展步伐,在农村中发展村级集体经济是非常重要的,相关工作人员要加强对这一问题的重视程度。但是在村级集体经济发展的过程中还存在着诸多的问题急需解决,应当从实际入手提出针对性的解决措施,结合村级集体经济的发展目标和发展标准,提升经济发展水平,对一些细节性的问题进行有效处理,从而推动农村经济的稳定发展。 [关键词]村级集体经济;
财政与金融 |
人民币国际化研究的知识图谱可视化分析
[摘 要]文章选择CiteSpace为知识图谱分析软件,对中国知网中1356篇人民币国际化研究文献进行可视化分析。从笔者分析和机构分析来看,两者的网络密度都较低,尚未形成大规模的协作研究。从来源期刊分析来看,发文数量可能呈进一步上升趋势。基于以上结果,把握人民币国际化研究的进程、热点与前沿趋势,并结合新冠肺炎疫情对人民币国际化进行展望。 [关键词]人民币国际化;知识图谱;CiteSpace;可视
财政与金融 |
金融杠杆助推乡村振兴发展的对策探讨
[摘 要]乡村振兴需要金融政策的有力支持。目前我国乡村振兴方面的金融政策支持存在一些问题,如金融资源配置少且不够精准、金融服务滞后等。文章针对问题进行分析,并提出具体对策,以期对我国充分发挥金融杠杆作用、助推乡村振兴提供思路和借鉴。 [关键词]金融杠杆;乡村振兴;创新监管 [DOI]10.13939/j.cnki.zgsc.2021.12.042 长期以来,乡村振兴一直是党和国家关注的重点。
财政与金融 |
从个人理财看普惠金融的发展研究
[摘 要]随着我国经济与科技的不断发展,人们的生活水平得到了提高,我国社会家庭收入也逐渐提高,越来越多的大众家庭开始考虑金融投资以及财富管理,希望能够通过合理的理财手段实现家庭资产的增值,为自己与家人获取更高的经济利益。然而,目前我国的家庭财富管理情况并不理想,存在亚健康的情况,同时在理财与投资方面也体现出较大的风险性,很多家庭对于理财投资的理念并不了解,这就会导致家庭财富管理出现较大的风险,对于
财政与金融 |
我国上市公司会计信息质量与资源配置效率研究
[摘 要]针对上市公司会计信息质量与资源配置效率关系的研究,探讨创建模型的理论基础,明确这两者之间的必然联系,从样本选择及数据来源、建模分析、变量描述性统计、回归结果分析、稳健性检验五个方面着手,开展研究设计与实证分析,明确今后上市公司在会计信息质量和资源配置效率这一层面的方向,为股票市场发展提供动力。 [关键词]上市公司;会计信息质量;资源配置效率;股票市场 [DOI]10.13939/j.
财政与金融 |
农村商业银行服务三农的难点及对策
[摘 要]“三农”关系着国家经济的发展和富强,更影响着社会的稳定。作为农业大国,我国特别关注三农的发展。中央政府多次强调统筹城乡发展,壮大农村金融服务力量,加快三农发展的步伐。其中农村商业银行作为服务三农的关键主体之一,在我国三农金融事业改革工作中扮演着重要的角色。农村商业银行在近些年来通过运行机制的转变,在产品服务创新上取得了一定的成效。但在服务面和金融产品的推广等方面,尚且存在巨大的挑战。所以
财政与金融 |
商业银行普惠金融需求与可持续发展探究
[摘 要]在国家大力推行普惠金融的发展背景下,虽然单从指标上来看绝大多数的商业银行都已经完成了普惠金融的相关任务,但是由于普惠金融本身所耗费人力成本较高、较之大中型企业信贷风险更大、担保形式单一等,导致商业银行普惠金融的业务发展缺乏可持续发展的动力。针对这一问题,文章在梳理相关参考文献的基础上,深入分析了商业银行普惠金融需求与可持续发展对策,以供广大同行参考借鉴。 [关键词]商业银行;普惠金融;
财政与金融 |
香港上市公司董事会存在监管疑虑与对策
[摘 要]自1997年亚洲金融危机、2007年金融海啸以来,香港金融市场环境日益复杂,上市公司违规行为经常发生,出现信息不对称、上市公司刻意隐瞒数据、非法股权交易、董事互相包庇、董事会欠缺独立性问题。对于上市公司来讲,优质的董事会管治可以有效地优化公司的治理水平,为公司的发展提供有力的支持。文章主要对香港上市公司董事会监管存在现状进行了分析,并提出了改善的建议。 [关键词]上市公司;董事会;监管
财政与金融 |
医疗金融模式的发展问题探讨
[摘 要]医疗金融在解决老百姓看病贵、看病难方面能够发挥积极作用,但目前我国医疗金融模式还存在一些矛盾和问题,需要引起重视。文章对医疗金融模式的发展问题进行了研究和探讨,在分析发展医疗金融模式重要性的基础上,重点分析了医疗金融模式存在的问题,并就如何推动我国医疗金融模式改革、创新、发展,更好地服务于医疗事业提出优化对策。 [关键词]医疗金融;模式创新;发展体系 [DOI]10.13939/j.
财政与金融 |
互联网金融风险管控中项目管理的应用分析
[摘 要]互联网金融具有很强的开放性,应当高度重视互联网金融风险管控工作。从当前互联网金融风险管控的整体情况来看,在应用项目管理方面还不够到位,需要引起重视。文章对此进行了研究和探讨,在分析项目管理应用价值的基础上,重点分析了制约因素,并就如何更好地应用项目管理提出对策。 [关键词]互联网金融;项目管理;风险管控;应用价值 [DOI]10.13939/j.cnki.zgsc.2021.12.0
财政与金融 |
我国低碳经济发展模式与碳金融研究
[摘 要]发展低碳经济,实现绿色发展是当前社会发展的一大趋势和主要方向,也是实现经济可持续化发展的关键。在低碳经济的发展过程中,逐渐形成与之相适应的新型金融——碳金融。随着碳金融逐步成为推动低碳经济发展的关键,促进了我国低碳经济的转型以及经济结构的调整。伴随着现代化发展,低碳经济发展和碳金融也成为当前讨论的热点,文章在产业投资基金的基础上,对我国低碳经济发展与碳金融展开研究。 [关键词]产业投资
产业经济 |
制造业企业会计核算提升分析
[摘 要]经济的不断进步使得企业面临的市场环境更为复杂多变,为企业的发展带来了更大的挑战。作为传统制造业行业的企业,应当结合自身实际与市场现状,加强会计核算,使得管理层能够依据其做出有利于公司发展的决策。文章论述了会计核算的概念和必要性,分析了制造业企业会计核算的问题,提出改善措施以供参考。 [关键词]制造业企业;会计核算;会计信息化 [DOI]10.13939/j.cnki.zgsc.202
产业经济 |
太阳能产业发展的财务政策探究
[摘 要]在石油、煤炭等不可再生资源越来越匮乏以及人们对生态环境保护意识逐渐加强的大背景下,以太阳能为代表的新能源产业应运而生并且发展迅速。在国家各类政策的支持下,新能源产业在我国发展前景广阔,但由于其存在投资需求大、风险高的特点,加之国际部分国家的贸易保护措施的影响,我国太阳能产业企业发展面临着巨大问题和挑战,尤其在财务管理方面,存在财务管理机制不健全、过度扩张导致投资浪费等问题。由于新能源领域
产业经济 |
房地产司法拍卖估价中的风险防范
[摘 要]近年来,由经济纠纷案件引起的房地产司法拍卖不断增加,参与其中的房地产估价机构和注册房地产估价师所面临的执业风险也不断增大。在这样的背景之下,房地产估价机构和注册房地产估价师必须要提高风险意识,做好风险防范。文章分析和总结了当下房地产司法拍卖估价工作可能会面临的风险以及风险成因,提出一些有效应对房地产司法拍卖估价业务风险的对策和措施,以期能够对控制和降低房地产司法拍卖估价工作风险有所助益。
产业经济 |
农垦现代企业制度构建以及优质企业培育策略
[摘 要]农垦集团化和企业化创新建设的关键点,就是建立现代化企业机制与培育优质企业。农垦要利用产权结构多样性与企业治疗结构系统性等特点,加快实现体系机制优化转型,构建有效的激励管束体系与多层化管控机制,还要依托资本运作、产业整合和人才选拔等方式,实现农垦企业的优化建设,带动农垦市场快速发展,强化农业企业的核心竞争能力。 [关键词]农垦;现代企业制度;优质企业;培育策略 [DOI]10.1393
产业经济 |
商业地产企业资金管理工作探讨
[摘 要]商业地产企业在发展过程中面临的竞争越发激烈,商业地产企业要想提升企业核心竞争力,帮助企业更好的发展,必须重视资金管理工作的进行,提升企业管理水平,促进企业长足发展。文章针对商业地产资金管理工作的重要性进行分析,探究当前商业地产资金管理工作存在的问题,提出相应的改进策略,为其他商业地产企业提升资金管理工作水平提供参考。 [关键词]商业;地产企业;资金管理 [DOI]10.13939/j
产业经济 |
新时期能源企业战略转型实施策略探讨
[摘 要]新的历史时期,随着我国越来越严苛的政策环境,也不断提高了对能源的需求,因此需要不断调整能源企业产业结构。因为具有可再生性的特点,风能、太阳能等新型资源将成为未来主要的能源,会不可避免地在生产和消费中大幅增加。而煤炭、石油和其他能源作为不可再生资源,将会逐渐减少其消费。国家“十三五”规划明确提出,要加快开发应用和共享数据资源,通过对大数据这个基础性战略资源的有效运用,促进产业转型升级。文章
产业经济 |
建筑施工企业农民工工资支付面临的问题及保障措施
[摘 要]近些年来,建筑施工企业已经有了长足的发展,但是拖欠农民工工资的现象仍然存在,因此必须加以足够重视。在建筑施工企业的发展历程中,不但要加强对其监管,而且要切实地保护农民工的合法权益。文章分析了目前农民工工资支付面临的问题,阐述了相关的保障措施,希望能为广大的学者提供一定的参考价值。 [关键词]建筑施工企业;农民工工资;保护农民工合法权益 [DOI]10.13939/j.cnki.zgs
贸易投资 |
贸易摩擦背景下的广东企业供应链风险管理研究
[摘 要]在疫情加剧和全球贸易摩擦的大背景下,文章以广东企业供应链风险进行实证研究,期望通过对贸易摩擦背景下企业供应链进行风险识别、分析和评估,能较为准确地反映出其供应链风险管理情况,并对供应链安全管理提出应对建议,以便为广东产业链和行业的安全健康发展及政府提供决策和有益参考。在当前形势下,研究供应链风险应对,有助于企业实施风险管理,保障供应链安全和企业正常运营。文章既是对广东供应链创新实证研究,
贸易投资 |
国际经济贸易发展趋势与我国对外贸易战略选择
[摘 要]随着经济全球化的快速发展,各个国家间的经济贸易往来越来越频繁,国际市场实现了空前的繁荣。随着世界经济纵深发展的不断提升,国际经济贸易中的新经济力量也快速增长。经济贸易的发展和市场的繁荣必然会引起激烈的市场竞争,尤其在世界经济下行背景下,贸易保护主义的产生使各区域自由贸易的步伐进一步加快,使得我国对外贸易的压力不断增大。为了更好应对国际经济贸易发展挑战的新形势,我国必须不断进行对外贸易战略
贸易投资 |
电子商务对我国国际贸易的影响及发展对策
[摘 要]电子商务的快速发展,对我国国际贸易具有十分重要的影响,对此应当有清醒的理解和认识。文章对此进行了研究和探讨,在分析电子商务对我国国际贸易的促进作用基础上,分析了电子商务环境下国际贸易存在的问题,并就如何大力推动电子商务环境下国际贸易发展提出对策,旨在为促进电子商务环境下我国国际贸易科学、健康、持续发展提供参考和借鉴。 [关键词]电子商务;国际贸易;信息技术 [DOI]10.13939
贸易投资 |
他省经验对吉林省边民互市贸易的启示
[摘 要]为鼓励和繁荣边疆经济,政府出台了边民互市贸易优惠政策,极大地促进了边境城市的经济发展。文章从边民互市贸易区的配套设施建设、边民互市贸易的开展模式、边境城市发展战略中的边民互市贸易三方面总结广西、黑龙江等地经验,以供吉林省边民互市贸易借鉴。 [关键词]边民互市贸易;配套设施;边境城市发展 [DOI]10.13939/j.cnki.zgsc.2021.12.082 1 引言 1991
贸易投资 |
科技型国企国际合作的创新与思考
[摘 要]国有企业在我国新中国成立初期为国家经济的发展做出了巨大的贡献,拉动国家经济迅速上升,其自身规模也在发展中不断壮大。近年来,国际化趋势越发明显,经济全球化也逐渐成为共识,国企的国际化更是成为科技不断发展的必经路径。我国的一些石油企业、通信企业以及实体制造业都在境外取得了良好的开端,企业的运作方式也逐渐和国际接轨,但这并不意味着国企已经具备了与国际大型企业相抗衡的绝对实力。[1]究其原因,国
企业战略 |
如何建立健全国有企业社会责任实现方式
[摘 要]古代社会的商人社会责任观是企业社会责任的早期表达,至工业化时代,亚当·斯密的自由放任思想和达尔文的物竞天择理论为各国所尊奉,追求利润最大化成为当时企业的最高甚至是唯一准则,引发了大量社会问题,企业社会责任及利益相关者理论应运而生。在中国,国有企业改革和治理正进入关键期,国有企业社会责任问题是国有企业治理过程中的关键一环。应该明晰国有企业产权,加强国有企业社会责任立法,建立科学的社会责任评
企业战略 |
人工智能背景下企业业财融合应用探析
[摘 要]文章基于人工智能背景,以MD集团业财融合的应用进行案例分析,研究企业如何主动向“人工智能 + ”靠拢,重塑会计流程,实现业财融合,并借助业财融合打破各部门孤立、信息孤岛的尴尬局面,使企业信息透明化、利用高效化,打破企业瓶颈,提升管理能力,为企业管理者决策提供强大后盾,从而实现“业务牵引财务、财务支撑业务”、财务和业务“双轮驱动”,促进企业价值的创造。同时借鉴企业成功经验提出一些相关建议。
企业战略 |
跨国公司支出结构对公司利润的影响
[摘 要]文章研究了跨国公司支出结构中广告支出和科研支出两类支出对公司利润的影响。使用计量经济分析中常用的多元线性回归模型,基于中国 143 家跨国公司的微观数据进行实证分析。结果表明,至少从短期来看,广告支出和科研支出对跨国公司利润都有积极的影响;其中广告支出的影响力度更大,对跨国公司利润增长的促进作用也更为显著。 [关键词]跨国公司;广告支出;公司利润;多元线性回归 [DOI]10.139
企业战略 |
新时期国有企业集团化管控模式优化与运用
[摘 要]随着社会发展和经济水平进步以及市场经济改革的逐渐完善,我国国有企业也面临着重大的变革和升级。国有企业一直是我国经济稳定的核心关键,是国民经济的重要支柱,也是国家经济建设的中心力量。国有企业的运营模式和发展战略关系着国家经济的发展趋势,而随着国有企业规模的不断扩大,其实现集团化管控也是必然的结果。国有企业经营发展状况在很大程度上是由其下属单位、分公司、子公司的集团化管控水平决定的。在国内外
企业战略 |
国有企业发展战略制定路径的探究
[摘 要]国有企业作为我国经济结构中至关重要的一环,是我国经济发展和稳定的重要保障,而在国有企业的发展影响因素中,企业发展战略制定的优劣起着重要的作用。文章旨在对国有企业发展战略的概念及战略制定的方向进行科学阐述,并分析当前经济形势下国有企业发展战略制定过程中的难点和不足之处,随后有针对性地提出加强国有企业发展战略制定的策略。 [关键词]国有企业;发展战略;定制路径 [DOI]10.13939
企业战略 |
国有企业固定资产报废处理的风险管理与控制
[摘 要]国有企业对我国经济的发展贡献巨大,地位举足轻重。国有企业的固定资产规模也随着经济的不断发展得到了扩大。但是受到科学技术进步等因素的影响,固定资产更新换代,需要对一些固定资产进行报废处理,固定资产报废处理不当可能会引发国有资产流失等问题,损害国家和人们的利益,因此务必要做好固定资产报废风险管控工作。文章阐述了国有企业固定资产报废处理流程的基础上,分析目前国有企业在进行固定资产报废处理过程当
企业战略 |
物业集团集中核算探讨
[摘 要]财务集中核算是一项新型财务管理形式,在当前企业运营发展中起到重要作用,被广泛地运用到企业财务管理活动中。文章就结合财务集中管理的意义,分析物业集团财务核算中存在的问题,根据分析结果,提出加强物业集团集中核算的相关对策。 [关键词]物业集团;集中核算;企业财务 [DOI]10.13939/j.cnki.zgsc.2021.12.101 物业管理行业在我国属于一个新兴发展的企业,自身具
管理科学 |
基于平衡计分卡的战略性绩效管理体系构建分析
[摘 要]绩效管理在战略管理中占据重要位置,直接影响着企业的经营决策方向和经营风险系数。文章介绍基于平衡计分卡的战略性绩效管理内容,探究基于平衡计分卡的战略性绩效管理现状,并提出制订绩效计划、加强绩效沟通、评估绩效表现、建设信息平台、完善绩效应用等措施,以构建完善的战略性绩效管理体系,挖掘并应用绩效信息的内在价值,形成优良的经营管理环境。 [关键词]平衡计分卡;战略性绩效管理;绩效表现;信息平台
管理科学 |
法律经济学在中国经济发展的影响及应用
[摘 要]随着我国经济不断发展,法律经济学开始受到广大学者的关注。在我国经济发展过程中,法律经济学与我国经济发展有着密不可分的关联。中国经济法总论、财税保护法等各方面都与其有着重要联系,所以在发展过程中相关学者就开始针对法律经济学进行深入研究,并探索法律经济学与我国经济发展的关系,进而通过法律经济学来推动我国经济发展。文章针对法律经济学在我国经济发展中的影响、如何对法律经济学进行有效应用与提升进行
管理科学 |
公立医院经济运行管理能力的多维度构建提升路径
[摘 要]随着我国近年来医疗改革的不断深入,公立医院在现代社会环境的背景下,应当如何兼顾经济效益以及社会效益,在发展过程中面临着诸多的困境和挑战。文章简单分析了在多个维度下构建公立医院经济运行的管理能力,并提出了收入优化结构以及降低运营成本的策略,旨在为广大的病人提供更为良好的优质服务,使医院呈现健康可持续发展,这样能够达到双赢的最终目的,使我国医疗改革更加顺利且有效的进行。 [关键词]多维度构
管理科学 |
新时期高校后勤管理创新思维
[摘 要]后勤管理可提高高校日常生活、教学活动的效率,在宏观的监管过程中,消除用水、用电、物资使用等项目不科学之处,以便满足新时期高校的日常管理需求。教师需注意当前后期管理的问题所在,给予有效、合理的方法进行创新,以便提高整体管理的服务质量及效率。文章围绕高校后勤管理的创新方法进行了探讨。 [关键词]新时期;高校;后期管理 [DOI]10.13939/j.cnki.zgsc.2021.12.1
管理科学 |
ERP系统对企业内部控制的利弊以及应对措施
[摘 要]从国内企业内部控制角度来讲,由于受到技术条件方面的限制,企业主要以传统人工方式为主,当前这些问题,在很大程度上影响着企业内部控制目标的实现。ERP系统作为全新的管理理念,对于企业内部控制有着较大的影响,企业在运用ERP系统进行管理时,要根据当前实际情况,将内部控制与ERP系统管理进行有机结合,最大限度发挥ERP系统管理在内部控制中的作用,进而促进企业实现可持续发展。 [关键词]ERP系
管理科学 |
检验检测机构质量管理体系改进研究
[摘 要]持续改进是检验检测机构质量管理体系运行中的重要活动和永恒主题。文章详细论述了如何强化检验检测机构质量管理体系,提出质量管理体系持续改进的主要策略,包括完善检验检测机构的设置与调配工作、不断提高人员的综合素质、加强诚信管理体系建设和增强检验检测机构抗风险能力等。并指出机构质量管理体系持续改进的具体措施是:创建持续改进的意识和氛围、制定科学、合理的监督机制和加强对内部审核的重视程度等。 [
管理科学 |
高校收费管理工作研究与思考
[摘 要]高等学校加强收费管理,确保收入稳定,是财务管理的重中之重,也是高校各项工作良好运转的根本保证。随着网络信息时代的到来,各种移动支付手段和智能化校园的不断发展建设,收费工作也面临着新的机遇与挑战。目前,地方高校收费管理在不断向智能化方向推进的同时,还存在收费体制不健全、学生欠费比例较高、各业务部门沟通不畅、票据管理不规范以及收费人员专业水平较低等问题。文章针对现存问题,寻求解决的对策,促使
管理科学 |
基于内控管理视角下的集团企业财务管理提升对策
[摘 要]随着社会的不断发展,我国市场经济体制在不断地完善,集团企业和国际间的交流在不断地加强,为集团企业的发展带来了很大机遇,同时也带来了很大挑战。在集团企业发展的过程中,不断适应市场发展的需求,其经济管理依据市场竞争进行有效的完善和调整,集团企业管理制度在逐渐的完善和建立,进而可以更好地满足社会发展的需求。从内控视角建立合理的集团企业管理制度,对于集团企业发展具有很大的意义,有助于提升集团企业
管理科学 |
阿米巴经营理论在研发项目管理中的应用对策
[摘 要]研发项目管理主要指在管理理论和研发结构的基础上,通过数据信息平台对项目研发过程中的知识管理、项目管理、成本管理、风险管理、绩效管理、流程设计、团队建设等活动的协调与统筹。所以在项目管理的过程中需要科学合理的理论作为支持和支撑,使项目设计、研究、开发及发布更加条理化、清晰化和系统化。阿米巴经营理论是全新的经营理念,是根据小商店、小企业的经营模式衍生出来的经营理念,可以更好地实现项目环节的管
管理科学 |
混合所有制企业的员工激励问题研究
[摘 要]“进一步深化国有企业体制改革,积极推进国有企业混合所有制发展,不断为国有企业注入新的活力,增强国有企业核心竞争力”一直以来都是我国国有企业改革的发展方向。随着改革步伐的加快,混合所有制经济得到了快速发展,规模也在不断壮大,为我国经济的发展贡献了巨大的力量。员工作为企业发展的原动力,是企业最宝贵的资产,一定程度上甚至决定了企业的生存与发展。无论对于哪种性质的企业,都要对人力资源管理工作给予
管理科学 |
基于“获得电力”用户满意度模型的营商环境优化提升研究
[摘 要]为深入推进“放管服”改革,不断优化营商环境,电力行业作为国民经济发展的命脉行业,优化营商环境刻不容缓。文章基于“获得电力”用户满意度调研出发,构建出一套有针对性、完整性和实用性的用电满意度多元回归模型,并提出助力电力行业营商环境优化提升的相关策略。 [关键词]“获得电力”;用户满意度;营商环境优化 [DOI]10.13939/j.cnki.zgsc.2021.12.123 2019
市场营销 |
营销渠道对企业经济效益的影响研究
[摘 要]在许多企业进行营销过程当中并不是将相关产品直接出售给客户。在生产者以及最终消费者之间具有一系列的营销中间机构,这些中间机构分别有不同的功能,为相关企业构成了营销渠道。在现阶段企业发展过程当中,只有具备运转灵活以及低成本运营和高效率营销渠道的企业才能够真正做到可持续发展,而针对相关普通企业来说,必须有效改善自身的营销渠道,才能提高企业内部经营效率,增加企业可持续竞争力,提高企业的经济效益。
市场营销 |
我国天然气市场体系重塑研究
[摘 要]我国天然气市场体系的重塑已经成为实现整个行业长远发展的关键。文章介绍了我国天然气市场体系研究现状,并对未来天然气市场的发展方向进行展望;详细研究了我国天然气市场体系重塑的思路,包括市场体系的设计、上中下游协调发展等,希望为进一步加快天然气行业发展提供支持。 [关键词]天然气;市场体系;市场结构;市场重塑 [DOI]10.13939/j.cnki.zgsc.2021.12.131 1
市场营销 |
论AJ市场供销现状与消费者购买行为
[摘 要]在AJ鞋市场中,产品的流向是不确定的,私人卖家可能直接将鞋子卖给了消费者或者是收藏者,而收藏者转头可能成为私人卖家。私人卖家可能会将鞋子卖给代理商,私人卖家也可能将AJ鞋子卖给代理商。除了NIKE的官方旗舰店,价格是这个AJ鞋市场的导向。 [关键词]AJ球鞋;文化潮流;私人卖家 [DOI]10.13939/j.cnki.zgsc.2021.12.133 AIR JORDAN(缩写:
市场营销 |
“互联网+”背景下中小机场的营销路径
[摘 要]旅客吞吐量小、过度依赖补贴、建设规模缺乏合理性以及运营亏损是我国中小机场面临的主要困境。处于信息化和经济飞速发展的时代,航空领域竞争激烈,中小型机场面临着购票价格渠道增多、旅客需求出现新变化、价格失去竞争力以及替代工具增多等多层面的威胁。要推进中小机场的发展,实现结构优化升级,中小型机场必须认清自身发展的局限和优势,充分把握“互联网+”背景下的发展机遇,从价格策略、国际化发展和文化建设等
市场营销 |
网络经济时代市场营销策略分析
[摘 要]随着网络技术不断地普及,越来越多地应用于各个市场和业务场景。经过几年的发展,网络经济已经大规模形成,意味着网络经济的时代正在到来。网络经济具有不同于传统经济形式的自身独有特征,这给市场上运营的公司带来了许多未知挑战,使公司需要从本身的管理、营销和其他层面进行不断地变革和适应。文章以网络经济时代下的市场为出发点,阐述了网络经济市场营销的特点和发展策略,以期为网络市场营销的推广提供一定的理论
财税审计 |
经济时代背景下的报社内部会计控制
[摘 要]在经济时代背景下,信息技术不断地进步,使信息呈现爆炸式的发展,人们获取信息的渠道已经转向各大网络平台,这对传统的报纸行业造成一定的冲击,报社应当适应市场环境变化所带来的改变,加强内部会计控制,打造报社的核心竞争力,在激烈的市场竞争中占据一席之地。近几年,受到互联网的影响,报社业务发生了很大的变化,业务量和业务种类正在逐步增长,原有的内部会计控制制度已经不能满足报社业务增长的需要。在经济时
财税审计 |
企业财务会计管理工作提质增效路径探究
[摘 要]各企业在发展过程中离不开财务会计管理工作的支持,高效率的财务会计管理不仅能为企业项目与活动的稳定开展提供有利保障,还能助力企业提质增效,为企业整体实力的提升奠定良好基础。但是也有部分企业在财务会计管理时会出现一些问题,如相关管理制度不健全或监管工作不到位等。如果不能对此类情况进行妥善处理,就会对企业提质增效带来不利影响,因此需要企业财务部门提高重视。文章就加强财务会计管理工作,促进企业提
财税审计 |
新医改背景下医院财务内控制度的创新
[摘 要]医疗的改革致使群众看病越来越方便快捷,但在为人民群众解决了看病难问题的同时,医院的利润却在缩减。对于我国来说,我国医院的财务发展比较缓慢,财务内控相关制度还不完善,但有效的内控制度能够帮助医院财务在医改的制度下变得更加和谐。文章分析研究新医改背景下医院财务内控制度的创新。 [关键词]新医改;财务内控制度;资产管理 [DOI]10.13939/j.cnki.zgsc.2021.12.1
财税审计 |
质量管理在中小企业财务工作中应用的探讨
[摘 要]财务管理是企业管理中的重要组成部分,财务质量高低能够直接影响企业的高质量发展。为此,有必要增强财务人员的质量意识,在财务工作中贯彻落实质量管理,提高财务工作质量。文章通过介绍目前中小企业财务工作质量现状,提出了把质量管理应用于企业财务管理工作中,倡导质量管理与财务管理相融合,推动中小企业高质量发展。 [关键词]质量管理;财务工作质量管理;中小企业财务 [DOI]10.13939/j.
财税审计 |
事业单位预算业务内部控制风险防范的要点分析
[摘 要]国家财政部在2012年11月29日印发了《行政事业单位内部控制规范(试行)》(以下简称《规范》),要求各行政事业单位于2014年开始执行。各行政事业单位积极地响应财政部的要求,积极地推进内控体系建设,以此来提升财政资金的使用效率与安全。预算业务控制是行政事业单位内部控制工作中的重点环节,它贯穿事业单位经济活动的整个过程,做好预算业务内部控制,对于各行政事业单位内部控制的建立、健全以及有效
财税审计 |
企业集团财务集中管理研究
[摘 要]随着市场经济的发展,为实现集团公司可持续发展,提升企业管理效率,大部分集团采用财务集中管理模式作为企业内部的管理方式。文章从集团财务集中管理概念出发,阐述了当前财务集中管理中存在的管理体制不健全、信息化建设不完善、资金管理分散、内部审计缺失等问题,提出了加强财务集中管理制度、促进信息化建设、强化资金集中管理、提升集团内审效率的措施,以期进一步完善企业集团财务集中管理工作,发挥财务集中管理
财税审计 |
基于业财融合的财务转型研究
[摘 要]业财融合的概念是人工智能环境下衍生出的新的财务管理方式,即将企业业务与财务联系起来,通过互联网信息技术为载体,将企业财务深入各个业务中,从而更加直接、高效的看到企业的发展和运营情况。及时发现企业财务中存在的各种问题,便于第一时间做出调整,对现代企业的发展有着重要意义。为了加快业财融合的财务转型,文章对其进行研究分析,找出业财融合中存在的问题,并提出有关策略,同时对业财融合的可行性以及对企
财税审计 |
物业公司财务管理信息化策略探讨
[摘 要]高效、良好的财务管理是物业公司获得更好发展的关键性因素,在一定程度上能够保证物业公司不会受到外部市场波动的影响。随着时代的不断变化,信息化技术得到了迅速发展,人们获取信息的途径越来越趋向多元化,在此基础上很多物业公司都已经趋向于信息化建设发展,其主要原因是财务管理信息化能够提高财务管理效率以及质量。信息化已经成为现如今时代下各个行业发展的必要走向,因此物业公司应加强财务管理信息化。文章对
物流与供应链管理 |
远洋船舶海上补给保障问题探究
[摘 要]随着海洋经济的大力发展,各国都更加重视海上运输方式,船舶作为海上运输的主要运载工具,其可靠性和安全性是制约远洋运输的重要因素,途中补给更是其中的关键因素之一。海上补给问题一直是制约远洋船舶续航能力的关键因素之一。在分析海上补给特点的基础上,挖掘深层次的制约因素,提出了提升保障装备水平、强化人员能力素质、拓宽综合补给手段等有效措施。 [关键词]船舶;海上补给;综合保障 [DOI]10.
物流与供应链管理 |
医院财务管理实现政府采购项目的法制化建设研究
[摘 要]受到经济全球化及市场法制化的影响,医院作为一类特殊的服务行业,已经不再仅仅是提供社会服务的事业型单位,医院开始逐渐适应了市场经济发展的道路,再加上我国的医疗卫生体系的加快改革,医院在治病救人的同时还要兼顾经济效益。曾经的医院财务管理制度已不能满足当下医院运营的需求。医院必须要结合行业特殊性以及自身现状,同时借用企业财务管理的先进经验方法,并坚持建设实现政府采购项目的法制化,使医院财务管理
物流与供应链管理 |
嘉峪关市生鲜农产品电子商务发展的问题及原因
[摘 要]嘉峪关市生鲜农产品电子商务的发展得益于三方合力,即政府主导下的企业参与和个体创业相结合,当前正处在电子商务发展的初期,且已形成一定规模,呈现良好的发展态势和增长潜能,但也存在不少问题和发展瓶颈。文章将对此进行梳理和分析。 [关键词]嘉峪关生鲜农产品;电子商务;物流体系 [DOI]10.13939/j.cnki.zgsc.2021.12.160 近年来嘉峪关市生鲜农产品电子商务发展已
物流与供应链管理 |
应急制造供应链体系的构建——以医用口罩生产为例
[摘 要]文章以采购、制造、销售三级供应链为模型,考虑突发事件情况下,需要构建应急供应链体系,如何快速响应,生产出应急的产品并转化为商品,来实现应急供应链的价值。并在新冠肺炎疫情期间背景下的防疫物质短缺,以医用口罩制造为例,分析了应急制造供应链体系的构建过程。 [关键词]突发事件;医用口罩制造;应急供应链 [DOI]10.13939/j.cnki.zgsc.2021.12.162 1 引言
物流与供应链管理 |
珠海市农产品物流配送中心选址研究
[摘 要]建立农产品配送中心对于珠海市农产品运输配送实现规模效益、节约物流成本尤为重要。文章对农产品主要生产地区及大型的农产品批发市场进行分析,运用P-中值法研究得出分别在生产地白蕉镇、红旗镇建立配送中心;对农产品主要需求地及其农产品需求量情况进行总结,使用K-means法对需求地进行聚类,使用CFLP模型为香洲区进行配送中心选址研究,选出在前山街道办和南屏镇建立配送中心。 [关键词]珠海市;农
物流与供应链管理 |
基于市场新业态的电商商品质量控制
[摘 要]基于市场新业态背景下的电商商品质量控制工作需要满足ISO 9000标准,基于世界通行的“标准—检查—处罚”建立综合管理模式,最终构建一套完整的电商商业模式。在这其中,特别要注重对第三方质量监管与质量信用核心体系,优化相关质量监管核心内容,形成政府、网络商品为根本的网络服务经营体系,再融入第三方质量监管与质量信用核心监管模型。文章探究电商行业发展基本概况与所存在的问题,分析电商商品质量控制
物流与供应链管理 |
施工企业物资采购合同存在的风险及防范措施
[摘 要]施工企业履行的工程项目中物资采购的金额占到工程总造价的65%左右。为了保证工程物资的质量及供货时效,施工企业在签订工程物资采购合同时应加以重视,确保项目顺利开展。文章分析了施工企业物资采购合同的特征,对施工企业签订的物资采购合同存在风险进行分析,进而通过明确货款支付方式、规范物资交付流程、精准解读法律法规、优选调解手段、拓宽资信审查渠道等措施加以防范,以此为施工企业规避物资采购合同风险提
创新创业 |
副中心城市建设背景下洛阳职业院校电商专业双创基地建设研究
[摘 要]职业院校在推动电商专业双创教育方面,还存在一定的困难,如资金不足、师资力量匮乏等,这些也是制约双创基地建设的主要问题。在副中心城市建设背景下洛阳职业院校电商专业,应充分展现政策优势,积极主动查找自身问题,并寻求相应解决方案。文章对双创教育的实质内涵进行分析,又结合当前的政策等,充分发挥出了政策的优势,积极主动地提升学院自身的教研水平,从而能够为副中心城市建设培养一大批高素质人才。 [关
创新创业 |
实践育人视域下的专业人才“五大对接”培养新理念
[摘 要]深化实践教学是党教育方针的重要内容。作为湖南省确定的第二批“现代学徒制”试点院校,益阳职业技术学院始终围绕着培养具有“奋楫争先,扬帆致远”的精神、具备“明德、笃学、精技、创新”能力的复合型技术技能人才为目标,学院经济管理系财税专业结合当前大局,以“立德树人”为根本任务,突出技能、创新,不断深化实践课程建设,最终实现人才培养与实践教育双丰收。 [关键词]实践育人;五大对接;人才培养 [
创新创业 |
基于职业性格的职业规划
[摘 要]职业性格与职业匹配对于个人提高工作效率和工作业绩,增强工作满意度和成就感,追求职业发展,实现个人价值与组织目标都极为重要。规划职业生涯时,工作者应该对自身的性格特征和行为模式进行全面分析,总结出自身的职业性格类型和主要优缺点,并结合对自身的知识、技能、经验等方面因素的综合评估,指导合理匹配的职业选择,进行科学系统的职业规划。职业性格作为职业选择中的重要影响因素,应当成为工作者职业规划和职
创新创业 |
移动互联时代有声读物出版的创新路径
[摘 要]随着近年来互联网的高度普及以及技术水平的不断进步,人们对知识的渴求程度不断提升,阅读方式也发生了很大变化。我国的网上阅读人数不断增加,线上阅读的方式逐步普及,使得有声阅读得到了发展的机会。传统阅读中人们对于阅读的认知只是在用眼睛看,有声读物这一新的阅读方式给人们带来了极大的便利,使得在快节奏生活中的人们可以更加高效地利用碎片化时间进行听书。随着有声读物的广泛普及,其已成为了当下“看书”的
创新创业 |
新时代军工集团公司管理创新模式的探讨
[摘 要]国内军工事业的发展已经达到了前所未有的高度。为了在社会多元化转变的状态下,企业亟待适应性体制结构带来的发展助推力,就需要在产业结构逐步完善的状态下进行方法分析。文章结合新时期军工集团公司管理研究价值,着重从趋向定位、方法分析等方面,探索新时代下军工集团公司管理创新模式,以达到明晰工作实施要点、提升国家发展实例的目的。 [关键词]新时代;军工集团公司;管理创新模式 [DOI]10.13
创新创业 |
创新创业心理素质对贫困大学生就业创业的重要作用
[摘 要]目前我国高校开始重视对学生创新创业能力的培养,如果学生能够具备良好的创新创业素质,可以事半功倍,心理素质要作为创业能力的核心。基于对创新创业视角下,贫困大学生所需具备心理素质的分析,文章探讨了心理素质在贫困大学生就业创业过程中所能够发挥的作用,之后给出了贫困大学生创新创业心理素质的培训方法,让学生能够更好地具备各类素养。 [关键词]创新创业能力;心理素质;贫困大学生 [DOI]10.
数字经济 |
大数据融合技术在城市涝情监管预警中的应用
[摘 要]利用大数据技术获取城市涝情信息,融合城市的降雨、防涝标准、历史涝情等数据,建立城市涝情预警机制,是促进排水防涝工作的重要手段。文章利用信息爬取与语义识别、预警预测、数据可视化等技术,提出了大数据融合技术在城市涝情监管预警中的应用方案。 [关键词] 排水防涝;数据融合;涝情预警;数据可视化 [DOI]10.13939/j.cnki.zgsc.2021.12.183 1 引言 近年来
数字经济 |
桌面云项目进度控制措施探析
[摘 要]H公司作为本地网络及信息化服务提供商,提出利用桌面云项目来解决当地中小型企业信息化建设中的桌面管理问题。文章以H公司启动的桌面云项目为研究对象进行项目进度管理案例研究;重点从组织层面、管理层面、经济层面和技术层面四个层面提出进度控制措施,从而提高项目管理水平。 [关键词]桌面云项目;项目管理;进度控制 [DOI]10.13939/j.cnki.zgsc.2021.12.185 随着
数字经济 |
“互联网+”与农业技术推广的融合运用策略探究
[摘 要]随着我国信息技术的发展,我国的各行各业都获得了发展机遇,农业也不例外。我国是农业大国,在农业生产的各个环节中,相关工作者也不断地进行了技术创新发展。文章以互联网技术为发展的背景,以互联网技术应用于农业推广为主要的研究对象,希望可以促进我国农业生产技术的提升,为我国的农业经济发展做出一些贡献。 [关键词]“互联网+”;农业技术;推广融合策略 [DOI]10.13939/j.cnki.z
数字经济 |
大数据时代对会计行业的影响
[摘 要]随着现代社会科学技术与信息技术的快速发展,大数据技术被广泛应用到各个领域中,发挥着重要作用,使企业的效率不断被提升。会计作为一个重要行业,在大数据时代背景下,也应该与时俱进,积极开拓与发展,将大数据技术应用到自身的实际工作中,帮助企业更好的健康持续发展。文章通过剖析大数据技术的概念,以及其存在的优势,从会计行业为出发点,对大数据时代给会计岗位带来的影响进行分析,并提出相应的对策与建议,以
数字经济 |
进入壁垒与中小企业数字化转型
[摘 要]数字经济时代,数字化转型能够给企业带来巨大的经济效应,尤其是2020年世界范围内的经济波动倒逼企业进行数字化转型。但是,相对于大型企业的数字化转型,由于中小企业数字化转型过程中存在着比大型企业更多的进入壁垒:资本障碍、技术障碍和政策阻碍等方面,使得中小企业的数字化转型更为困难。 [关键词]中小企业;数字化转型;进入壁垒 [DOI]10.13939/j.cnki.zgsc.2021.1
数字经济 |
抖音短视频兴起及影响研究
[摘 要]各类短视频软件的相继出现开创了短视频年代,短视频作为传播媒介的“新宠”,被称为内容创业的下一个风口,引爆投资热潮。在这其中,抖音APP尤为受到群众欢迎,并在短视频市场快速占据了重要位置。基于此,文章在分析抖音短视频相关概念的基础上,探讨当前抖音短视频兴起原因,并分析其兴起产生的积极影响和消极影响。 [关键词]抖音;短视频;社会心理 [DOI]10.13939/j.cnki.zgsc.
数字经济 |
连锁企业基于线上线下的运营管理模式探究
[摘 要]现代连锁企业在不断发展期间,综合效益会受到内部、外部等多种因素的干扰而产生一定影响。其中,最为关键的内部因素便是运营管理模式,是提升现代连锁企业综合效益、核心竞争力的关键因素,而线上线下模式身为运营管理工作中的关键组成部分之一,能够为连锁企业产品的销售额、运营管理水平带来良好的促进作用,促使线上线下的运营管理模式能够更加完善,带来更具可靠性、效率性的管理效率。可以说,做好连锁线上线下运营