期刊详情
查看往期
期刊目录
2021年05期
课题◆经验◆反思 |
控烟健康教育课程对中职男生吸烟认知和烟草使用态度干预近期效果评价
[摘 要] 目的:探讨控烟健康教育课程对中职男生吸烟认知和烟草使用态度的作用。方法:采用简单随机抽样法,抽取桂东卫生学校2017级男生70人组成“烟草知识健康教育课程培训班”,开展控烟健康教育,对干预前、干预后、干预后3个月、干预后6个月的吸烟认知和烟草使用态度进行对比分析。结果:干预前后中职男生吸烟相关认知知识测试成绩为干预后>干预后3个月>干预前>干预后
课题◆经验◆反思 |
中国传统文化在中职思想教育中的应用研究
[摘 要] 随着市场经济的发展,在中职教育中往往只注重学生就业专业知识的传授,忽视了传统文化对于学生人格培养的重要性。为帮助中职学生获得更好的成长,相关的中职教师也应该由传统文化出发,探索更为深入的中职思想教育路径。阐述了传统文化在中职思想教育中的具体应用,并从推进课程体系改革、发挥社会实践作用、重视网络载体优势、突出藏书教学辅助等策略入手,完成传统文化的教学以及升华,让中职
课题◆经验◆反思 |
新时代中职学校思政课“1+N”教学模式研究
[摘 要] 中国特色社会主义建设进入新时代,国内外各种思潮风云涌动,给青年学生带来极大思想冲击。思政教育的紧迫性呼之欲出,2020年教育部颁布中职学校思政课课程标准。开展中职思政课 “1+N”教学模式探索研究,尝试突破狭义思政课内涵,在立体化思政理念引领下,梳理思政课教学标准,开发特色活动课程、构建思政教师共同体、开展共情思政教育、实现思政育人云评价,将思政小课堂与社会大课堂
课题◆经验◆反思 |
项目教学法在中职德育课堂教学中的应用研究
[摘 要] 基于中职德育教学实际情况,应当立足于教学改革要求,尝试在课堂上引入项目教学法,从而使中职德育课程的教学问题得到改观,为全面培养学生的综合职业能力服务,在此过程中,教师应当注意项目教学法应用的四个环节:设计、计划、运行、总结;三个原则:任务优先、自主学习、多元评价;两个要点:整体化与差异化,只有这样才能将项目教学法的优势尽可能发挥出来。 [关 键 词]
课题◆经验◆反思 |
浅谈学生顶岗实习中工匠精神的培养
[摘 要] 随着工业进入第四代智能制造,“中国制造2025”建设制造强国目标的提出,需要有大批具有工匠精神的人才,因此培养高素质、高技术、高技能的现代工匠已然成为职业教育的使命,同时是时代对职业教育的要求。然而,在顶岗实习期间,学生表现出烦躁、自我管理不强、倦怠、对工作不能坚持的状态,有部分学生甚至不能完成顶岗实习环节。在学校教育的同时,校企合作应当通过有效途径使学生养成一种
课题◆经验◆反思 |
浅谈中职生的职后职业生涯规划教育
[摘 要] 职业院校肩负着培养高素质复合型技术人才的重要任务,也是我国教育事业的重要组成部分,近年来国家大力发展职业院校,以期为社会培养更多技能型人才,但很多家长对职业院校还存在一些偏见。面对社会舆论,职业院校必须积极进行改革,围绕社会需求来制定完善的培养方案,保证教学计划的科学性,购置先进的教学设备。此外,还要组建一支优秀的教师队伍,强化师资力量,为教学工作顺利开展提供必要
课题◆经验◆反思 |
中职卫校学生不良课堂行为的干预尝试
[摘 要] 中职卫校是培养技能型人才的主要阵地,可以为社会输送更多的实践型人才,对于缓解人才需求紧张的问题有着重要的作用。但是由于中职卫校的学生普遍学习能力较弱,缺乏良好的学习习惯,导致中职卫校的教学质量无法得到有效的提高。随着中职教育改革的不断推进,中职卫校应当认识到当前学生在学习过程中出现不良行为的原因,针对这些原因采取针对性的干预措施。基于此,分析了当前中职学生和中职卫
课题◆经验◆反思 |
内科护理学课程思政的实践与探索
[摘 要] 目的:贯彻课程思政教育,落实立德树人根本任务,践行三全育人新格局,培养学生职业认同感。方法:在开封市卫生学校护理专业225名学生内科护理学教学过程中,结合时政特点、临床典型案例,利用优秀教学资源并将其融入内科护理学的教学过程中。结果:对于在线学习效果,学生整体满意度为83.11% ;对于线上教学过程中进行思政教育的教学模式,94.22%的学生认为“满意”或“非常满
课题◆经验◆反思 |
见微知著,小课堂大教学
[摘 要] 推动我国职业教育信息化发展,作为构建职业教育格局的物质保障,也是提高职业人才培养质量的重要环节。广西微课教学比赛的开展,是全面贯彻党的教育方针,落实立德树人为根本任务,适应中国特色社会主义新时代对技术技能人才培养的新要求。应遵循职业教育教学的规律,构建以学习者为中心的教育生态,以提高教师教学能力和信息素养为核心,促进教师综合素质、专业化水平和创新能力全面提升,充分
课题◆经验◆反思 |
试议中职英语网络教学效果
[摘 要] 随着新时代教育的不断发展,学校正在发挥越来越多的教育职能,引领一代代青年人健康成长进步。在今天,互联网的广泛普及和民众网络生活的广泛发展,带动了教育事业的“互联网+”转型。中职英语教学要灵活利用网络科技和网络资源,培养学生形成良好的英语学科素养。相信这将为中职英语教学带来新的面貌。 [关 键 词] 中职英语;网络教学;效果 [中图分类号] G71
课题◆经验◆反思 |
以小微企业需求为基础的会计人才培养方向分析
[摘 要] 近两年,我国大力开展职业教育改革,各专业纷纷调整课程教学体系,构建全新的育人模式,致力于培养能够满足企业实际需求的应用型人才。随着现代社会市场经济的飞速发展,小微企业成为市场经济体系中的重要构成部分,同时也是职业院校各专业学生的主要接收单位。为了进一步解决学生的就业问题,建议教师结合小微企业的实际情况,确定其实际需求,提出具有针对性的人才培养方案,以此提高中职院校
课题◆经验◆反思 |
职业导向视域下中职智慧物流实训室建设的研究与实践
[摘 要] 智慧物流发展背景下,从人才培养的能力需求出发研究物流专业实训室的建设至关重要。按职业导向下的职业岗位需求调研、职业能力分析、职业活动导向教学路径层层推进,系统分析并阐述了智慧物流实训室建设的定位、功能、布局与内容等问题。 [关 键 词] 职业导向;智慧物流;实训室;虚拟仿真 [中图分类号] G717 [文献标志码]
课题◆经验◆反思 |
计算机教育现状与应对策略分析
[摘 要] 自21世纪以来,计算机技术的飞速发展为我国现代社会发展做出了卓越的贡献。与此同时,计算机技术也已成为现代化人才的重要衡量标准,大力开展计算机教育,更是引起全社会的关注。不过,在计算机教育发展过程中,因一些教学机构对计算机教育的思想认知水平不足,对计算机教育的经费投入也相对不足,造成计算机教育难以取得较为理想的效果。鉴于此,对计算机教育的主要特点进行论述,并分析当前
课题◆经验◆反思 |
双对接下物流单证实务课程教学改革的研究与实践
[摘 要] 适应“课程内容与职业标准对接、教学过程与生产过程对接”的要求,围绕物流单证实务课程如何整合课程内容、设定教学目标、选择教学方法等问题,提出了实现课程双对接的主要策略,并以缮制运输单据教学为例,结合PTCA教学实践,阐述了具体的教学实施过程及待完善的问题等。 [关 键 词] 物流单证实务;PTCA;运输单据;教学改革 [中图分类号] G712
课题◆经验◆反思 |
海峡两岸电子与信息技术专业课程开发研究
[摘 要] 海峡两岸联合培养产业化的电子与信息技术人才,是一种新的教育方式和教学理念,也是进一步探索新时代两岸青年融合发展的新路。在开发和开设电子与信息技术课程的过程中,主要是两岸学校与学校之间,或者学校与企业之间进行联合合作培养复合型人才。以“搭建平台、产教融合、特色化管理、多元化融合、互利共赢”五方面为基点,对海峡两岸电子与信息技术课程创新思路进行初步的分析与探讨。 [
课题◆经验◆反思 |
基于现代学徒制的中职数字媒体技术应用专业人才培养策略探析
[摘 要] 现代学徒制是基于校企深度合作,学校教师与企业师傅联合培养学生的现代人才培养模式,以培养高素质技能型人才为目标,是产教融合、服务发展、促进就业的有效途径。分析了中职数字媒体技术应用专业现代学徒制人才培养模式必要性与内涵,提出了运用现代学徒制模式面临的困境以及解决的策略。 [关 键 词] 现代学徒制;职业教育;培养策略 [中图分类号] G712
课题◆经验◆反思 |
混合式教学在中职机电机械制图教学中的实践研究
[摘 要] 机械制图是中职工科专业教学中一门重要的基础课程,在培养学生工程意识、锻炼学习思维以及提升制图能力方面的作用非常突出,加强其有效教学指导显得尤为重要。立足中职机电机械制图教学现状,对混合式教学模式的应用价值与对策进行了重点探讨。 [关 键 词] 中职教育;机械制图;混合式教学;教学策略 [中图分类号] G712 [文
课题◆经验◆反思 |
中职动漫专业素描课程改革探索
[摘 要] 中职动漫专业素描课程改革,通过增加素描造型方法和原理的深入学习和充分实例应用,特别是针对动漫专业的特点增加几何体空间连续运动练习,使学生获得更加扎实的专业基础知识与技能,为后续动画课程的学习,在学徒制动漫工作室制作企业项目以及在动漫行业就业打下坚实的美术造型基础。 [关 键 词] 动漫专业;素描;课程改革 [中图分类号] G712
课题◆经验◆反思 |
新媒体时代中等职业学校思想政治教育落实立德树人根本任务探析
[摘 要] 中职教育是为了满足国家和社会对技术型人才的需求,而立德树人则是当代中职教育的关键。列举了当代职业高中思想政治教育工作落实立德树人根本任务中存在的不足并提出改进策略,期望职业学校能真正把立德树人的根本任务落到实处。 [关 键 词] 新媒体;网络文化;中等职业教育;思想政治 [中图分类号] G711 [文献标志码]
课题◆经验◆反思 |
用教练思维打造中职思政“金课”
[摘 要] 思想政治课是落实中职“立德树人”教育宗旨的重要课程,在引导学生成长,打造学生正向积极的人生观、价值观中发挥着重要的作用。然而,由于课程自身的内容特点和课程的导向性要求,再加上当代中职生个性心理特点,中职思政课教学中存在教育浮于表面、无法引发学生共鸣等特点。教练思维的引进,改变了教师传统单一讲授的模式,让教师成为教练,鼓励学生主动参与和积极实践,与现代教育改革中强调
课题◆经验◆反思 |
发挥联想和创造力,打造新型活动课堂
[摘 要] 随着教育的不断发展,在中学教学过程中,不仅需要提升学生的知识水平,也需要对学生进行美育教育,更好地提升学生的审美水平,培养学生学习创造美的能力,更好地开发学生的智力和创新思维能力,为学生以后的发展打下良好的基础,对于促进学生全面发展有着不可替代的作用。在进行美育教育过程中,所面向的是全体学生,将美育和课堂完美结合,进而为社会培养高素质人才。在教学过程中,只有真正统
课题◆经验◆反思 |
如何建设中职特色示范校
[摘 要] 中等职业院校为我国的人才培养做出了巨大的贡献,促进了我国的经济建设,是我国教育的重要组成部分。中等职业院校在培养人才的过程中,要突出自身特色,培养出优秀的人才。根据国家和社会的需要,中职院校要不断改革和创新自身的体制机制,增强校企合作,坚持“引进来”和“走出去”相结合,突破教学过程中的重难点,不断提升自身的教育水平,突出办学教学特色,最终为加强学生的职业水平和能力
课题◆经验◆反思 |
工业机电一体化智能制造实训室的建设与利用
[摘 要] 把《制造业人才发展规划指南》更好地落实到实际应用当中,以此更好地达到《中国制造 2025》对机电一体化相关人才的培养要求和目标。现在我国在机电一体化人才培养过程中存在一些问题,需要对其进行思考,不断进行改进和创新,形成机电一体化智能制造的实训中心,将人才培养的方式变得更加便捷。根据实际情况分析,在机电一体化智能制造实训室不断的建设当中可以更好地实现教学质量的提高,
课题◆经验◆反思 |
体校生语文学习兴趣不足的原因及其培养策略
[摘 要] 兴趣是最好的老师,学习兴趣是激发学生学习内在动力的重要因素,只有学生对学习产生浓厚的兴趣,其思维动力、想象力才能够被充分调动起来,不断提高学习效果。素质教育背景下,中等职业体育院校的人才培养不仅要提高学生的专业能力,更要提升其综合素质。语文教学是素质教育体系的重要组成部分,然而中等职业体育院校学生文化基础薄弱,大多对语文不感兴趣甚至有厌学情绪,导致体校生语文成绩普
课题◆经验◆反思 |
探析如何提高中职生的应用文写作能力
[摘 要] 随着时代的不断发展,教育教学在发展过程中逐渐加强对应用文的重视力度,合理培养学生的应用文写作能力,以促使学生综合素养水平的提升。但在传统教学过程中,受多种因素影响,大部分中职生的写作能力较低,出现明显的写作不规范情况,影响中职生未来踏入社会的生存能力。基于此,从提升中职生应用文写作能力的意义探索当前的教学现状,针对实际问题提出合理的创新策略。 [关 键
课题◆经验◆反思 |
浅谈思政元素在中职商务专业英语教学中的发掘与融入
[摘 要] 习近平总书记在全国教育大会上强调,要“坚持立德树人,加强学校思想政治工作,推进教育改革”。中职学校英语课程是各专业学生必修的公共基础课程,兼有工具性与人文性,而学科核心素养是学科育人价值的集中体现。在商务专业英语教学过程中注重思政元素的发掘与融入,对学生潜移默化渗透思政教育,帮助学生建立正确的世界观、人生观、价值观,自觉践行社会主义核心价值观,成为德智体美劳全面发
课题◆经验◆反思 |
美术欣赏课的欣赏与解读
[摘 要] 在传统的美术欣赏课上,教学的重点和方法多是由教师向学生讲解在不同历史时期的经典美术作品,从时代背景和形式风格等方面向学生灌输知识点,几乎都是现成的答案。学生被动地接受知识,在没有个人思考的过程中完成了对一件艺术作品的认识。从解读的概念出发,以梵高的作品为例,尝试突破上述的教学方法。解读的含义主要包括两点:一是美术欣赏的意义并不在于正确或标准答案;二是培养学生独立思
课题◆经验◆反思 |
中职数学课堂学生学习兴趣的激发策略
[摘 要] 由于中职学生的数学学习基础较为薄弱,因而在学习数学知识的过程中也往往缺乏兴趣及信心,同时也未认识到数学学习的关键作用,未能掌握良好的数学学习方式,所以学生在数学学习中容易产生注意力不集中或是抵触学习的状况。针对于此,在现阶段中职数学课堂教学之中,教师应重视采取良好的方式来激发学生的数学学习兴趣,改变学生对本门学科的畏难情绪,从而使学生能够积极自主地投身至中职数学课
课题◆经验◆反思 |
中职电子技术课程教用技能竞赛备赛策略解析
[摘 要] 基于分析中职电子技术课程教用技能竞赛备赛策略,首先分析出通过关注竞赛信息,了解竞赛流程;建立竞赛团队,拟定培训计划;探寻备赛要点,增强教学质量;指导竞赛技巧,实现备赛目标四个途径,来保障学生在实际的技能竞赛中,具备熟练的操作技能、扎实的理论知识和过硬的心理素质,积累丰富的参赛经验和竞赛技巧,合理分配竞赛时间,从而为学生的技能竞赛奠定良好的基础,实现最为理想的竞赛效
课题◆经验◆反思 |
浅析中职面向岗位的电子商务专业人才培养模式
[摘 要] 随着电子商务的不断发展,企业对电子商务人才的需求持续上升,同时也对电商人才的知识结构提出了新的要求。然而一些电子商务专业毕业生的应用能力无法达到企业要求,导致当前电子商务行业急需大量人才,但电子商务专业毕业生就业率偏低的现象。在这种情况下,中职学校应该面向市场,把握机遇,建立面向岗位的人才培养模式,增强学生的竞争优势。针对中等职业教育如何在新形势下培养电子商务人才
课题◆经验◆反思 |
新形势下高职国际贸易专业创新创业人才培养
[摘 要] 我国逐步进入“互联网+”时代,社会对高职国际贸易专业创新创业人才的需求逐步提升,尤其是在跨境电子商务方面,为满足国际贸易的发展需求,高校相关专业要注重进行完善和改进,加强实践教学,探索更加符合时代要求的教学方式,培养与时俱进的创新创业型人才。通过对对外贸易创新发展中跨境电子商务重要性的探讨及新形势下高职国际贸易专业创新创业人才培养的分析,提出确立创新创业人才培养目
课题◆经验◆反思 |
让阻碍起作用 让变化被重视
[摘 要] 楞次定律是物理学习中的一个重点,也是难点。但是对于中职院校的学生而言,对运用楞次定律解决问题感到困难,分析时经常会出现错误,究其原因,在于这些学生没有真正理解楞次定律产生的条件及其特点。 [关 键 词] 楞次定律;阻碍变化;电磁感应 [中图分类号] G712 [文献标志码] A [文章
课题◆经验◆反思 |
关于中职院校班主任管理工作的思考
[摘 要] 新入学的中职学生一般都具有学习、生活、心理等各方面的问题,需要班主任加以引导与辅助。但由于管理理念落后、管理范围较窄等管理工作问题,以及班主任工作压力较大、中职新生综合素养较低等管理工作困境,目前的中职班主任管理工作质量并不高。因此,班主任应当积极提升自我素质,并拓展线上、家长、学生等管理路径。如此,班主任能够奠定良好的管理基础,然后以此引导学生成长为社会需要的高
课题◆经验◆反思 |
论达尔克罗兹教学法对中职音乐理论课的启示
[摘 要] 音乐课程具有较强的艺术性,能够有效促进学生各方面能力的提升。随着社会经济的快速发展,人们对音乐课程的重视度越来越高,音乐课程的目的已经不是单一地让学生学会唱歌,同时也要求学生能够掌握相应的音乐理论,让学生达到学以致用的效果,从而更好地推进我国中职音乐课程的快速发展。阐述达尔克罗兹教学法对学生的本质要求以及对中职音乐理论课的启示。 [关 键 词] 达尔
课题◆经验◆反思 |
中职机械制造专业教学中的行动导向教学思考
[摘 要] 机械制造专业是大部分中职院校的热门专业之一,为了提升该专业学生的就业竞争力,积极改进教学方案、提升教学质量是中职院校教师需要深切思考的重点课题。行动导向教学模式的应用能够有效地帮助学生提升自身的动手能力与综合素质,具体分析了中职机械制造专业教学中运用行动导向教学模式的方法与策略。 [关 键 词] 中职院校;行动导向教学法;机械制造;专业能力 [中图
教学◆教法◆课程 |
浅谈中职语文诵读教学的重要性及策略
[摘 要] 语文能力包含听、说、读、写四项基本能力,这正是语文工具性的体现。语文课改的精神是培养学生的语文能力,全面提高学生的语文素养。因此提高学生的听、说、读、写能力愈加重要。通过几年的中职语文教学实践,诵读教学对于提高学生的语文素养是大有裨益的。然而,长久以来中职语文诵读教学存在较大的缺失。针对这一问题,在吸收前人经验的基础上,探索出了一些关于中职语文诵读教学的策略。
教学◆教法◆课程 |
微课应用促进中职英语教学的几点建议
[摘 要] 随着我国经济文化的发展进步以及与国际社会交流的日益增多,我国教育事业出现了新的发展契机,其中职业教育逐步进入了发展的繁盛时期。在职业教育中除了要求对学生的职业技能进行深度培养之外,还将提高学生的人文素质和基础知识的积累作为教学的主要目的和要求。因此在中职教育中英语学科的教学至关重要。针对当前中职英语教学中存在的一些方式和内容上的问题,英语教师应该在充分了解现状的情
教学◆教法◆课程 |
浅谈中学音乐教学策略的有效运用
[摘 要] 音乐教育是学校实施美育的主要内容和途径。实施有效的音乐教学是当前深化音乐课程改革的关键和根本要求,运用音乐教学策略改进中学音乐教学,实现教学过程的实施有效性,不仅能陶冶学生高尚情操,掌握音乐知识结构,拓展创新思维,这对提高中学生审美能力和缓解学习疲劳等方面起着十分重要的作用。 [关 键 词] 中学音乐;教学策略;有效性 [中图分类号] G633.
教学◆教法◆课程 |
浅谈中职学前教育“三学”课堂教学
[摘 要] 根据中职学前教育“三学”课程性质和课程设置及幼儿卫生学、幼儿心理学和幼儿教育学各科目开设情况,中职学前学生课程目标的达成并不理想。中职学前教育学生最突出的是学生学习计划不明确、目标不明确、学习动力不足、学习兴趣差、理解能力欠缺等问题,面对学困生这一系列的学习问题,怎样解决学困生学习问题成为教学的重点和难点,在课堂教学中引导学生达成教学目标,以理论知识和一专多能人才
教学◆教法◆课程 |
智慧互动,技术赋能
[摘 要] 信息技术的普及式发展,催生了互联网、物联网等多样化的技术发展,作为推动技术发展的基础力量,信息技术教学逐渐转向智慧教育。基于智慧教育的发展形势下,职高信息技术教学在教学理念、模式、方法以及教学实践活动等方面呈现出众多创新变化。简要介绍智慧教育的基本理念,并对智慧教育视域下,职高信息技术的有效教学策略进行简单阐述。 [关 键 词] 智慧教育;职高;信息
教学◆教法◆课程 |
混合式教学在中职计算机应用基础教学中的应用探讨
[摘 要] 现阶段教育改革工作开展背景下,对中职教育产生的影响比较大,中职是培养专业人才的教育场所,计算机应用基础课程是学生学习的必要课程,为实现人才培养目标,教师在教学模式的运用方面要注重创新,满足实际人才培养的需要。就中职计算机应用基础教学混合式教学影响因素和教学现状加以阐述,然后就混合教学模式应用措施详细探究,希冀能为实际教学工作良好开展起到积极作用。 [关 键
教学◆教法◆课程 |
高职国际金融专业实践课程教学模式探究
[摘 要] 我国高职院校为社会培养了一大批职业技能强、职业素养高的综合人才。随着社会的进步,高职教学重点开始向实践性及操作性转变。鉴于高职院校的国际金融专业教学模式变革已成必然趋势,为进一步优化和完善高职院校国际金融专业化教学体系,强化实践课程教学能力,提高教学质量,以高职院校国际金融专业课程的实践教学现状为研究标准,通过对教育实践中出现的各种问题进行解析,探究相关因素,为国
教学◆教法◆课程 |
电气控制安装与调试课程的理实一体化教学分析
[摘 要] 近年来,我国的教育事业不断发展,教育理念与教学实践逐渐趋于平衡状态,各大院校为顺应时代的发展,在电气控制安全与调试课程中融入了理念一体化的教学模式,在教学过程中引导学生形成良好的实践学习理念,不断强化自身的理念知识,提高自身的综合能力。结合各大院校的教育课程建设特点,对传统理念和实践教学模式存在的问题进行分析,并对理实一体化教学模式在电气控制安全与调试课程中的应用
教学◆教法◆课程 |
电工电子基础实训中心模式的教学研究
[摘 要] 中职的办学宗旨是为社会培养出优秀的技术人才。当前中职学生普遍存在重理论、轻实践的思想问题,与中职的办学宗旨相悖。从实际问题着手,对电工电子基础实训的教学模式进行深入探讨,并提出针对性意见。进一步提高学生的自主学习能力以及自主创新能力,为学生的就业提供优质保障。 [关 键 词] 电工电子;实践;教学模式;就业 [中图分类号] G712
教学◆教法◆课程 |
基于1+X证书制度简析Web前端开发课程教学模式
[摘 要] 随着社会的不断发展,为保证相应的教学体系满足学生的学习需求,我国推进地方本科院校转型发展,在转型发展中全面深化高等教育。教师自身的“创新”和“改革”是维持高等教育的关键点。基于1+X证书制度下,分析Web前端开发课程教学模式的设计思路与实施方案,阐述Web前端开发课程教学的实施过程和课程应用效果。 [关 键 词] 1+X证书制度;Web前端开发课程;
教学◆教法◆课程 |
中职汽修专业课理实一体化教学模式分析
[摘 要] 经济的不断发展离不开新鲜血液的不断注入,近年来社会对人才的要求越来越高,更注重有较高综合素质以及实践能力的人才,这一点与新课改的需求不谋而合,新课改的不断推进对学生的理论实际结合能力要求更高。在这种情势下中职汽修专业课程采取了理实一体化的教学模式,强调学生理论与实践要做到两手抓,才能培养出社会所需要的人才。就此探讨了有关如何落实好汽修专业理实一体化教学模式的几种措
教学◆教法◆课程 |
关于应用型路桥工程测量的教学分析
[摘 要] 伴随我国教学改革的持续深入,国家越发注重操作技术型人才的培养,投入大量人力、财力、物力,推动此领域的发展与完善。应用型路桥工程测量作为现代工程测量技术架构当中的重要组成部分,由于应用广泛,因而成为当前工程技术教学中的重要方面。结合当前实况,就应用型路桥工程测量的具体教学思路作一探讨,望能为此领域研究提供些许借鉴。 [关 键 词] 路桥工程;应用型;测
教学◆教法◆课程 |
中职畜禽养殖专业“理论+实践”相结合的教学研究
[摘 要] 中等职业学校的办学原则就是为社会培育实用人才,在教育教学中做到理论联系实际,有的放矢,才能为社会提供有真才实学的人才。农学类的中职学校,畜禽养殖是较为传统的教学内容,随着畜禽养殖从农户散养到工厂化集约养殖规模化养殖的转变,教学理论要与时俱进,教学实践需求也发生了很大变化,如何才能提高教学质量,为社会培养合格的人才,就需要搞好课程开发,做到“理论+实践”相结合,实现
教学◆教法◆课程 |
“大肠菌群检测”教学设计与实施
[摘 要] 中职教育注重培养学生的实操实践能力,在教学过程中渗透职业素养的培养,提高学生的职业竞争力。以“大肠菌群检测”课题为例,围绕大肠菌群检测试验操作规范性的教学目标开展教学,通过线上线下混合式教学模式,充分利用先进的信息化手段突出教学重点、突破教学难点,有效激发学生自主学习的积极性,提升教学效果。 [关 键 词] 大肠菌群;教学设计;职业素养 [中图分类
教学◆教法◆课程 |
一体化教学在中职语文教学中的运用
[摘 要] 中职语文教学为一项基础教学工作,能够对其他学科的学习产生积极的推动作用,所以应高度重视中职语文教学工作的开展,但从现阶段的情况来看,中职语文教学中存在的问题较多。据相关调查显示,如能够积极运用一体化教学模式,则利于解决现阶段中职语文教学期间所存在的问题,提高中职语文教学的质量,同时也能够促进中职学生有效学习语文知识,切实提高学生的语文学习水平,强化学生应用语文知识
教学◆教法◆课程 |
案例教学法在中职学前教育学教学中的应用探析
[摘 要] 中职教育是培养应用型人才的主要场所,在社会对人才技能要求提升的背景下,中职教育工作者应注重教育方式的创新。基于此,将案例教学法在中职学前教育学中的应用作为研究对象,首先论述案例教学法的优势,结合中职学前教育学某专业教学案例,总结案例教学法的应用方式与应用要点。 [关 键 词] 案例教学法;中职院校;学前教育 [中图分类号] G712
教学◆教法◆课程 |
项目教学法在中职VB教学中的有效实施对策探讨
[摘 要] 在信息时代背景下,计算机教学的地位和作用在不断提升。在计算机教学过程中,教师不仅要强化学生的操作能力,还要培养学生的信息素养,使学生可以运用计算机知识解决实际问题。中职教学的主要目标是培养学生的专业技能,使学生成为技术型人才,在VB教学过程中,教师要重视实践教学,增强教学的实用性,进而达到教学目标。为此,可以采用项目教学的方式,使学生在真实的项目中应用学过的VB知
教学◆教法◆课程 |
浅谈中职数学课堂教学中的分层探究法
[摘 要] 分层探究法就是在探究式教学的基础上,根据学生的学习实际情况进行分层教学,对每位学生的教学做到“量体裁衣”,激发学生的个性,使其核心素养得到提高,进而提高学校的教育教学质量。探究式分层教学实施看似困难,见效慢,可一旦形成,学生的潜能就可以迅速被激发。分层探究法本质上以学生为主体,因材施教,符合学生的学习规律,对于中职生来说,是一种非常有效的方法,是有必要推广的一种数
教学◆教法◆课程 |
浅探任务驱动教学法在中职计算机教学中的应用
[摘 要] 随着科技的不断进步和新课改的不断深入,现阶段的中职教育更注重学生能力的培养,尤其是在对中职学生未来生活和工作中计算机运用方面。因此在中职计算机教学过程当中,要充分创新和改革教学模式,任务驱动教学新模式就十分符合中职计算机教学的需求,不仅能激发中职学生的学习兴趣,还能给学生提供优质的学习环境,进而培养中职学生的动手、动脑能力和创新性思维。基于此,把任务驱动教学法的含
教学◆教法◆课程 |
模拟教学在中职学前教育专业教学中的应用探讨
[摘 要] 近年来,我国对学前教育的关注度不断提高。现阶段,学前教育逐渐趋向于规范化、科学化发展。所以,对于参与到学前教育工作中的教育工作者,我国也提出了更加严格的要求。中职院校是培养专业人才的主要摇篮之一。从中职毕业的学前教育专业学生会直接进入相关领域。如果这部分学生不具有较强的职业能力、职业素养,那么必然会对我国学前教育的发展造成直接影响。对此,教师需要以模拟教学为出发点
教学◆教法◆课程 |
浅谈基于幼儿教师岗位能力提升的中职学前教育美术课程设置
[摘 要] 随着二孩政策的出台,急需大量专业的学前教育专业人才投入幼儿园教师队伍中,在国家的大力支持下,学前教育事业获得了蓬勃发展。中职学校培育的学前教育专业人才在我国的幼儿教师队伍中占有很大的比重。然而,中职院校培育的学前教育人才质量有待提升,大部分毕业生岗位适应能力差,不能在幼儿教师岗位中起到助推作用。究其原因,主要是专业课程设置与幼儿园岗位能力需求不契合,以中职学前教育
研讨◆应用◆创新 |
寓思政教育于中职英语教学之研究
[摘 要] 众所周知,一个国家和民族的希望和未来在于青年,在目前错综复杂的国内外形势下,加强对青年学生的思政教育刻不容缓。提出在中职英语课堂教学中进行思政渗透的必要性,阐述思政教育的现状,提出思政教育的教学策略和主要教学方法。 [关 键 词] 思政教育;中职英语;渗透策略 [中图分类号] G712 [文献标志码] A
研讨◆应用◆创新 |
浅析中等职业学校校企合作德育工作机制
[摘 要] 在理解加强校企合作德育重要性的基础上,结合当前中职德育存在的问题,在“产教融合、校企合作”背景下,分析并探究校企德育体系建设的新模式、新机制和新途径。 [关 键 词] 校企合作;中职学校;德育机制 [中图分类号] G717 [文献标志码] A [文章编号] 2096-0603(202
研讨◆应用◆创新 |
电工电子技术课程设计中竞赛式教学的应用价值研究
[摘 要] 中职教师在进行电工电子技术课程设计教学时,要很好地提高教学的质量和效率,可采用竞赛式教学的方法。有相关研究表明,竞赛式教学能够提高学生的主动性和积极性,锻炼学生的自学技能,还能提高其合作意识和创新意识,为其未来的发展奠定基础。鉴于此,以电工电子技术课程设计中竞赛式教学的应用价值为题进行研究,意在为相关教师提供经验借鉴。 [关 键 词] 电工电子技术;
研讨◆应用◆创新 |
技师院校会计网课学习现存问题及发展策略研究
[摘 要] 随着智能化技术的逐步成熟,网络教学在教育工作中越来越普及。但技师院校由于涉及大量的专业技术教学,正常情况下均以面授为主,因而网络学习在技师院校教学工作中也只能作为一种辅助教育手段。但是面对一些特殊情况,技师院校在教育部“停课不停教、停课不停学”的统一要求下,与全国其他学校一起开展网络直播教学,研究和探讨在此过程中的优势、困难及应对策略。 [关 键 词]
研讨◆应用◆创新 |
会计技能竞赛对中职会计教学的影响及对策
[摘 要] 中国当前进入了全面创新的崭新时期,对于人才的综合能力提出了更高的要求。中职会计教学过程中,要充分发挥职业技能大赛对学生综合能力发展的推动作用,但当前中职教学中很多学生在实践方面存在诸多问题,学生自身的学习能动性不能被有效调动,学生的心理素质不够好,临场应变能力缺乏,这些都对学生未来的顺利就业会产生诸多阻碍。现以中职会计教学为例,浅谈如何依托职业技能竞赛促进学生职业
研讨◆应用◆创新 |
中职会计教学中体验性教学的应用价值研究
[摘 要] 中职学校主要培养的是技能型人才,其每年都向社会输送大量拥有较高专业知识与实践技能的应用型人才。而会计专业也属于中职学校中应用性较强的一个专业。由于中职学校会计专业的特点,教师需要在中职会计教学过程中注意将理论与实践相结合。但在目前的中职会计教学中,两者还不能很好地进行融合,企业对会计工作者在实践上的要求与教学也并不相符。因此,教师需要积极探索更多方法来提高教学的效
研讨◆应用◆创新 |
人工智能的发展对计算机专业人才培养造成的冲击及对策分析
[摘 要] 随着网络信息技术的发展,“人工智能”逐渐深入社会的方方面面,信息化、智能化成为社会发展新趋势。在“人工智能”背景下,传统计算机专业人才培养受到严重冲击,教学理念和模式无法满足人才发展需求,导致人才培养与社会需求脱轨,计算机人才前景堪忧。在此基础上,重点分析计算机专业教学现状,正面应对人工智能带来的冲击,探索“人工智能”人才培养对策,为社会发展提供人才保障。 [关
研讨◆应用◆创新 |
中专体育跳远助跑技术与起跳技术提升策略分析
[摘 要] 体育课程是中专院校教育中必不可少的一门重要课程,对提升学生的体能素质,促进学生身心健康发展都具有极其重要的作用。在素质教育理念的积极提倡下,体育教育在我国教育领域中占据着越来越重要的位置。跳远运动项目是中专体育教学的重点教学项目,起跳和助跑一直以来都是跳远运动项目教学中的重点和难点内容[1]。教师想要在中专体育教学中让学生掌握好跳远运用的技巧,不仅要让学生具备较好
研讨◆应用◆创新 |
体育学科核心素养对中职学生职场规则意识影响的探究
[摘 要] 随着经济社会的快速发展,教育发展也赶超前列,各个院校在学生数量上不断增加,同时教育规模也随之扩大。但在培养学生的过程中,一些教育者过分重视知识水平层面,忽视了培养学生的职业素养。对核心素养进行了全面的阐述,并指出核心素养以及职场规则意识之间的联系。针对当前中职教学还存在的一些问题,进行解决。 [关 键 词] 中职学生;体育学科;核心素养;职场意识
研讨◆应用◆创新 |
现代技工院校学生特点及应对措施研究
[摘 要] 技工院校是我国培养专业技能型人才的主要阵地,掌握技工院校学生特点,科学、精准地进行技工院校学生管理是我国做好技工院校教育的内在要求。在阐述新时期我国对技工院校教育总体要求的基础上,就技工院校教育现状及学生特征展开分析,并指出加强技工院校学生管理的具体策略,期望能进一步提升技工院校学生的管理质量,进而为我国培养高素质的技能型、创新型人才。 [关 键 词]
研讨◆应用◆创新 |
“3+2”学前教育专业学生价值观调查与分析
[摘 要] 采用金盛华等人编制的《中国人价值观问卷》,对山东省平原师范学校的406名“3+2”学前教育专业学生进行了调查后发现:学生总体的价值观结构具有积极而朴素的特点。认同程度最高的价值观因素是“品格自律”和“公共利益”,而“金钱权力”因素则是认同度最低的。男生和女生仅在“人伦情感”因素上存在显著差异。低年级学生与中高年级学生在“金钱权力”“守法从众”和“人伦情感”三个价值
研讨◆应用◆创新 |
校企合作背景下中职机械专业“一站式”实训室搭建研究
[摘 要] “一站式”实训室是指根据当前机械行业的实际情况和未来的发展需求所创建的,同时具有绘图、设计、生产、加工等多功能的综合性场所。在校企合作背景下,中职学校更应该根据行业需求和学生实际特点对实训室进行合理的布局和设置,以此培养出更多满足行业需求的实践型人才。 [关 键 词] 校企合作;中职机械专业;“一站式”实训室 [中图分类号] G717
研讨◆应用◆创新 |
基于SWOT分析的外贸业务协调课程翻转课堂教学模式研究
[摘 要] 随着互联网技术的发展,翻转课堂教学模式在中职专业课教学中的运用越来越受欢迎。以浙江省中职新课改“做中学、学中做”为出发点,通过翻转课堂教学模式的SWOT分析,旨在探讨如何有效地将翻转课堂教学模式引入传统的外贸业务协调课程教学中,从而构建高效的课程教学模式,提升课堂教学效果。 [关 键 词] 翻转课堂;SWOT分析;外贸业务协调;教学模式 [中图分类
研讨◆应用◆创新 |
农村社区教育资源的优化配置研究
[摘 要] 资源供给情况是对农村社区教育发展产生极大影响的一个关键要素,使当下城乡间存在社区教育资源划分失衡问题,它极大地限制了农村教育事业的顺利发展,同时也影响了农村社区教育的公平性,因而加强其优化配置研讨显得尤为重要。立足农村社区教育现状,对资源优化配置的意义与对策进行了重点研究,以期可以助力农村社区教育事业的健康发展。 [关 键 词] 农村社区教育;教育资
研讨◆应用◆创新 |
乐清黄杨木雕的市场化发展之路
[摘 要] 乐清黄杨木雕是浙江工艺美术领域的一朵奇葩,至今已有千余年的传承历史,其技艺娴熟,表现手法丰富,具有很高的艺术价值和收藏价值。进入现代以来,伴随着工业化和商品经济的冲击,传统黄杨木雕在传承、发展方面遇到了许多问题,为适应现代社会,黄杨木雕必须改变以往的传授、宣传模式,走市场化之路,立足学校教育,开辟更广阔的发展空间。 [关 键 词] 黄杨木雕;传承;教
研讨◆应用◆创新 |
“翻转课堂”教学模式在中职语文教学中的应用探讨
[摘 要] “翻转课堂”作为一种新型的课堂教学模式,与传统的课程教学模式有非常大的区别,将“翻转课堂”应用于中职学校的语文教学过程中,能够极大地改进学生对语文的学习兴趣,有利于促进分层教学与因材施教的紧密结合,能够提高教师的教学效率和学生对语文课程的学习效率,能够积极地提升学生独立自主学习的能力。翻转课堂在进行中职语文教学过程中需要注重课前预习、课堂的学生讨论、课后练习以及课
研讨◆应用◆创新 |
信息化教学手段在中职语文阅读教学中的运用
[摘 要] 信息技术的飞速发展,给教学带来了巨大变革,语文教学亦然。传统教学课堂中很多难以完成的目标,在信息化手段的帮助下变得轻而易举,因此在语文课堂中运用是有其必要性的。阅读一直是中职生最薄弱的环节。学生缺乏阅读兴趣,难以理解文章情感,一直是语文教师需要解决的难题。结合教学实践具体分析信息化手段在小说和散文阅读方面可以帮助师生解决的阅读难题,具有现实意义。但是任何事物都具有
研讨◆应用◆创新 |
“互联网+”背景下高职英语线上线下混合教学模式的应用
[摘 要] 以高职英语课程Asking for Ways为例,借助泛雅平台的实时数据,对线上线下混合教学模式在实际课程教学中的应用进行探讨,旨在促进“互联网+”与高职英语课程教学的深度融合,随时追踪学习过程,适时评价,有效督学,打造智慧课堂。 [关 键 词] 高职英语;混合教学模式;“互联网+”;泛雅平台 [中图分类号] G712
研讨◆应用◆创新 |
“微课”在中职英语教学中的辅助应用探讨
[摘 要] 英语作为中等职业学校的一门必修文化课程,由于受教学评价模式、中职学生现状、中职教师教学方法等诸多因素影响,造成学生学习兴趣缺乏、英语学习氛围不浓等现象,从而影响中职英语教学效果和学习效率。因此,中职英语教学需要改进教学模式、改革教学手段、丰富教学方式,并积极有效地运用现代化教学辅助手段帮助改善中职英语教与学的现状。试图探讨如何运用 “微课”于英语教学中,融合现代教
研讨◆应用◆创新 |
现代教育技术在中职化学实验教学中的应用
[摘 要] 在当前的教学发展环境下,由于时间、安全、环保等因素的影响,许多化学实验无法有效实施。因此,中学化学实验教学需要借助多媒体设施,作为当前化学教学的优势,能够给化学实验教学提供更多帮助。教师需要结合教学实际,从而探讨先进信息技术在中学化学实验教学当中的运用方法。 [关 键 词] 现代信息技术;中学化学;教学应用 [中图分类号] G712
研讨◆应用◆创新 |
基于绿色理念的“化学微实验”在中职化学教学中的运用
[摘 要] 化学实验是中职化学教学的重要组成部分,在传统的化学实验课堂中,使用较多的化学试剂,不仅造成了药品的浪费,还产生了较多的“三废”,造成环境污染,不符合绿色化学理念。如何寻求一种既能保持化学实验的教学目标,又能降低药品消耗和环境污染的实验策略,成为化学微实验的诞生初衷。探讨了化学微实验在中职化学教学中的应用,彰显了化学微实验的微型化、可操作性强、探究性强的特点,有利于
研讨◆应用◆创新 |
合作学习模式在职业学校生物教学中的应用
[摘 要] 生物是走向社会的一门应用性相对较强的科目,这一科目对于学生的全方位培养发展有着至关重要的作用。在新课改推进的时代,对于生物学习者和教师的教学任务都有着更高的要求,教师要不断地提升自身的教学水平和创新自身的教学理念,通过合作学习模式来进一步提升课堂教学质量和效率。 [关 键 词] 合作学习模式;职业学校;生物教学;应用 [中图分类号] G712
研讨◆应用◆创新 |
翻转课堂模式在物流管理课程教学中的应用
[摘 要] 随着我国现代物流产业的快速发展,物流管理人才的需求量越来越大,要求也越来越高,为了适应时代的需求,物流管理专业的教学需要进行创新与改革。翻转课堂作为一种新兴的教学模式,可以有效地调动学生的学习积极性。阐述了翻转课堂在物流管理课程教学中应用的意义及现状,分析当前翻转课堂在实际教学中存在的问题,最终对翻转课堂在物流管理课程教学中的应用做简单总结并提出优化策略。 [关
研讨◆应用◆创新 |
浅谈中等职业学校商贸专业课堂教学信息化工具的合理运用
[摘 要] 随着互联网的普及和信息技术的高速发展,教育信息化已经成为整个教育行业发展的必然趋势。在信息化的时代大背景下,中等职业学校的商贸专业在课堂教学上如何转变教育观念,合理运用信息化技术,成为摆在每位中职教师面前一个亟待解决的课题。结合多年的教学实践,提出了将信息化技术全面、有效地融入中职课堂教学中的若干方法和措施,以充分发挥信息化的优势,从根本上促进中等职业学校商贸类人
研讨◆应用◆创新 |
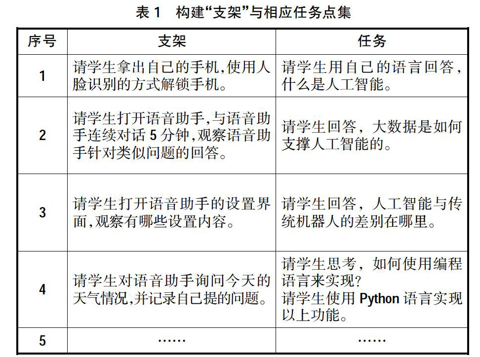
基于支架式教学与SPOC的融合教学模式在中职信息技术课程中的应用
[摘 要] 采用传统教学模式的信息技术课堂教学效率不高,学生缺乏兴趣。随着新课标的发布,探索新的教学模式、提高学生的核心素养变得极为必要。基于支架式教学与SPOC的融合教学模式能有效激发学生的潜能、发挥学生的主体作用,有助于提升学生的信息技术水平,提高学生的核心素养。 [关 键 词] 支架式教学;SPOC;信息技术;人工智能 [中图分类号] G712
研讨◆应用◆创新 |
浅谈微信在中职学校信息化教学过程中的运用
[摘 要] 随着高校信息化的发展,多数中职学校已经构建了自己的网络信息服务系统和网站,资产、教务、图书、财务等均已实现网上管理,方便了师生获取相关信息。但是,多数师生在使用计算机网络时并不注意学校网站上发布的通知,还需传统手段与其相互配合才能及时告知相关师生。以此为研究背景,探究微信能否在教育领域中运用,以此解决通知及时下发和操作终端不足、网络资源使用效率等,探讨微信给教育领
研讨◆应用◆创新 |
多媒体技术在中职学校篮球技术教学中的应用
[摘 要] 随着信息技术的飞速发展,各领域陆续普及,而多媒体技术在学校内部极其受欢迎,特别是体育科目。打破了传统教学模式的束缚,针对中职学校篮球技术教学而言其意义是非常重大的。通过多媒体技术可以清楚地呈现出运球、传球和投篮的全过程,便于学生更深入地了解,从根本上提高篮球技术教学质量。 [关 键 词] 多媒体技术;篮球技术;应用 [中图分类号] G712
研讨◆应用◆创新 |
基于超星平台的信息化教学模式在中职机械教学中的应用
[摘 要] 传统教育模式下,中职机械制造专业理论及实践教学效果差,为进一步提升专业教学质量,推进教育信息化的逐步实现,必须在机械制造专业教学中进行创新性改革,转变教学理念,探索信息化教学模式在中职机械制造专业教学中的推广运用。基于超星平台的信息化教学模式,是信息化管理模式下的一种新型教学模式。将其应用于中职机械制造专业教学,能有效培养学生的自主学习能力,提高学生的技能水平,促
研讨◆应用◆创新 |
新时期网络教学平台在汽修课堂教学中的应用研究
[摘 要] 近些年,随着人们生活水平的提升和生活节奏的加快,汽车已经成为日常生活的必备品,汽修专业也随之成为比较热门的专业。网络技术突飞猛进的时代,使得汽修专业学习占据了得天独厚的优势。教师可以利用网络来辅助学生学习,这将进一步提升汽修教学水平,让汽修专业更好地融入现代化教学发展当中,为社会培养更多高素质、全能型人才。针对新时期网络教学平台在汽修课堂教学中的应用等内容进行具体
研讨◆应用◆创新 |
浅谈面塑在校本课程教学中的开发与应用
[摘 要] 面塑艺术历史悠久,文化内涵浓郁,是民间艺术的重要组成部分。近些年随着国家对中国民间美术的重视以及在中职教学中的广泛出现与应用,面塑成为重要的教学资源。把面塑作为民间美术资源引入中职学前教育专业美术课堂当中,开发校本课程,不仅能够体现地方特色,同时对民间艺术的传承与发扬具有推动作用。面塑课程的开发与应用意义重大,可以说不仅填补了学校在民间美术开发与教学应用的又一项空
研讨◆应用◆创新 |
新形势下中职语文教学方法的改革与创新研究
[摘 要] 语文不仅是一门基础课程,而且是学生学习其他课程的基础,作为重点培养学生素质的职业院校,中职教育应重视学生语文学习能力的提升,从而培养中职生良好的学习习惯。新课程教学改革形势下,中职院校也随之实现了教学模式与观念的创新,很多语文教师在课程中应用到多媒体设备,激发了中职生的学习主动性与积极性。但新形势下的中职生个性比较鲜明,对语文教师专业能力要求不断提高,使得中职语文
研讨◆应用◆创新 |
中职财务会计实训课教学模式创新分析
[摘 要] 财务会计在会计教学中属于一门重要课程,具有很高应用价值。所以,每一位学习财务会计的学生都应熟练掌握这项技能。同时,会计也具有一定的实践性和操作性,教师进行会计课程教学时应着重培养学生的实践能力。目前中职财务实训课教学还存在一些问题,需不断创新及完善。 [关 键 词] 中职;财务会计;实训课程教学;创新实践 [中图分类号] G712
研讨◆应用◆创新 |
浅议弹性学分制在技工院校的创新路径
[摘 要] 人才考核是教学组织的重要环节,也是技工院校的重点内容,近年来,基于职业核心能力培养以及深化技工院校教学改革的推动下,基于以生为本为原则的考核方式逐渐发展与兴起。当前,弹性学分制在技工院校的应用还面临诸多问题。立足于当前技工院校人才考核方式改革必要性,探讨技工院校弹性学分制存在的不足,在此基础上重点提出针对性的创新路径,旨在创新技工院校职业人才培养的考核机制,为社会
研讨◆应用◆创新 |
论中职现代殡仪技术与管理专业教学方法创新
[摘 要] 现有中职现代殡仪技术与管理专业教学方法在一定程度上能够帮助学生积累丰富的殡葬知识,但在专业技能提升、职业意识培养等方面仍然有所欠缺,我们需要从学生实际出发,探索出更多以学生为主体的教学方法来激发学生潜能,增强其专业学习的综合能力。 [关 键 词] 中职;殡仪专业;教学方法;创新 [中图分类号] G712 [文献标志
管理◆育人◆培德 |
关于“管育并重”德育模式下中职班主任管理研究
[摘 要] 当前阶段,我国的中职教育教学各项工作已经越来越受到教育界乃至全社会的广泛关注和重视。“管育并重”堪称新时期一种全新概念的德育模式,将这种先进德育模式全面渗透与应用到中职班主任日常管理工作中,能够全面提升班主任管理工作质量和效率。针对“管育并重”德育模式下的中职班主任管理工作进行一定分析和探究,并且提出一些合理化建议。 [关 键 词] “管育并重”;德
管理◆育人◆培德 |
中职班主任工作初探
[摘 要] 现在的中职学生,是一群既让人头疼又让人心疼的孩子们,初为中职班主任,迷茫无助,但是通过自己不断的读书学习和向前辈学习,三年多的班主任工作中,始终把立德树人贯穿于教育全程,注重养成教育,努力做好学生的教育者、生活的导师和道德的引路人。 [关 键 词] 中职;班主任;德育;养成教育 [中图分类号] G717 [文献标志
管理◆育人◆培德 |
浅析南疆中职学前教育班主任管理现状及对策
[摘 要] 通过对新疆阿克苏教育学院的50名班主任问卷调查,从班主任工作管理现状出发,提出相应解决措施,旨在为南疆中职学前教育班主任管理工作提供帮助。 [关 键 词] 中职;学前教育;班主任管理;现状;对策 [中图分类号] G717 [文献标志码] A [文章编号] 2096-0603(2021
管理◆育人◆培德 |
有效提升中职班主任教育管理效率探析
[摘 要] 在新的历史时期,国家对人才的需求逐渐提升。中职院校作为我国人才培养体系中的重要组成成分,其办学质量对人才的供应有着重要的影响。而中职院校班主任是有效提升中职院校办学质量的重要因素。为此,以中职班主任有效提升教育管理效率为切入点,分析新时代背景下提升中职班主任教育管理的必要性,并提出相应的策略,期待能够帮助广大中职班主任有效提升班级教育管理质量,促进学生的全面发展。
管理◆育人◆培德 |
浅谈如何增强中职班主任班级管理的艺术性
[摘 要] 大部分进入中职学校学习的学生,学习积极性都比较差,对于学习存在一种消极的情绪,也不知道在班级中应该如何正常地学习、生活。许多学生对自己缺乏自信,班主任对学生的态度就会产生极大的影响。如果过于严厉就会激起学生的叛逆心理,让学生更不喜欢学习,学生难以形成自主管理的意识;如果过于宽松则难以有效管理学生,对学生的学习效率有很大的影响,也阻碍了学生的进一步发展。想要更好地进
管理◆育人◆培德 |
积极心理学视野下的中职生心理健康教育分析
[摘 要] 受到教育制度改革的影响,中职教育事业取得了很大的进步。作为中职教育工作中不可或缺的构成内容,针对中职生的心理健康教育工作必不可少。为了增强心理健康教育的效果,中职院校的心理健康教育教师需要充分利用积极心理学的相关理论,紧密结合学生的具体情况,采用合理的心理健康教育方式,以便提高中职学生的核心素养。将积极心理学理论知识运用到中职生心理健康教育工作中,不但有助于学生的
管理◆育人◆培德 |
积极心理学视野下的中职心理健康教育初探
[摘 要] 随着生活节奏的加快,每个人在工作和学习过程中都会遇到一些心理问题,加强心理健康教育是非常必要的,尤其是对于中职生而言,在心理健康教育层面可能存在一些问题,更需要了解并且进行解决。 [关 键 词] 积极心理学;中职生;心理健康教育 [中图分类号] G712 [文献标志码] A [文章编号
管理◆育人◆培德 |
浅析福州某中职校新生心理健康状况及干预策略
[摘 要] 采用SCL-90量表对福州某中职校新生进行调查,结果发现心理健康总体状况不容乐观,总检出率高。得分最高的三个因子是强迫、人际关系和敌对。基于心理健康的总体状况和检出率、阳性项目数进行了分析,据此有针对性地提出干预对策和建议,以期能对福州某中职校心理健康教育工作提供参考。 [关 键 词] 心理健康;SCL-90;干预策略 [中图分类号] G715
管理◆育人◆培德 |
新形势下心理健康教育在学生职业生涯规划中的渗透路径
[摘 要] 现阶段学生的心理素质成为人们非常关心的问题,因为社会、家庭以及学校各方面因素,很多学生开始出现心理方面的问题。为此,分析在学校开展职业生涯规划的环节,如何对心理教育适当渗透,希望对提升学生的心理素质有一定帮助。 [关 键 词] 心理健康教育;学生职业生涯规划;渗透路径 [中图分类号] G715 [文献标志码] A
管理◆育人◆培德 |
如何将中职劳动教育和专业技能培养结合起来
[摘 要] 中职劳动教育是中国特色社会主义教育制度的重要内容,直接决定社会主义建设者和接班人的劳动精神面貌、劳动价值取向和劳动技能水平。把劳动教育与专业技能培养相结合,不仅有助于提高学生的专业素养与职业道德水平,还有助于为各行业输出专业技术与劳动精神都够硬的中初级专业技术人才和社会主义现代化建设者。主要研究中职院校劳动教育开展的现状,将劳动教育和专业技能培养结合起来的意义与方
管理◆育人◆培德 |
音乐教育对中职学生心理健康成长的影响
[摘 要] 音乐教育对于人的发展起着重要作用。学校音乐教育既要通过让学生学习音乐,感受、表现、创造音乐,体验到音乐的美,同时又应通过音乐教化人,培养出更好的适应社会、促进社会和谐发展的人,并且让音乐文化传承下去。对于中等职业学校而言,音乐教育对培养学生的审美素质、提高学生的道德修养、塑造学生的健全人格发挥着不可低估的作用。为此,探讨从如何通过音乐教育,将灵活多样的音乐课堂和丰
管理◆育人◆培德 |
试论如何在中职美术教学中培养学生的核心素养
[摘 要] 中职美术课堂教学为学生带来良好的学习尝试,从学生的具体学习情况入手,旨在使学生的核心素养得以提高。教师需要对课堂教学中存在的问题进行详细分析,从学生具体的学习现状入手,为学生打造创新美术学习课堂环境,更好地诠释什么是高效的教学模式。教师要不断地激发学生的学习兴趣,让学生养成良好的学习习惯,提高自身的创新意识和审美能力。总之,要在合理的教学规划下,引发学生深刻思考,
管理◆育人◆培德 |
技工院校德育课与专业特色相结合的路径探析
[摘 要] 德育课是技工院校学生的一门必修课,实现德育课教学与专业特色的有效结合,成为技工学校德育课程教育教学改革的一个新热点。通过实施改革与优化,有利于提高技工学校学生的专业技能和思想道德素质,可让学生在毕业以后实现就业,具有一定的竞争优势。因此,需要技工学校提高对德育课与专业特色相结合问题的关注度。结合技工学校德育教学实际,围绕各专业特点,探讨德育课教学与专业特色有效结合
实践◆改革◆探索 |
三要六步:基于中国经典文学作品的戏剧元素在中职英语教学中的实践与研究
[摘 要] 近年来,中职英语利用戏剧元素开展教学活动呈现兴起之势,全市中职英语戏剧比赛的成功举办也侧面肯定了该类教学方式的成效。以中国经典文学作品《梁祝》为例,从“创”“研”“排”三个要点出发,通过“创设剧团”“创作剧本”“研习要素”“研磨成品”“排练剧幕”“排演细节”六个具体步骤,探讨教师如何通过“三要六步”引导中职学生用英语戏剧讲述中国故事,提升中职学生英语学科的核心素养
实践◆改革◆探索 |
校企DNA双螺旋结构式融合的现代学徒制育人模式的探索与实践
[摘 要] 现代学徒制是提高职业教育质量,培养适应社会工作岗位需求、具有全面综合素质的高技能型人才的有效手段。山东省莱阳卫生学校口腔修复工艺专业经过多年的实践探索,初步形成了DNA双螺旋结构式校企有机融合的育人模式,取得了良好的效果。 [关 键 词] 现代学徒制 ;DNA双螺旋结构式;有机融合;人才培养模式 [中图分类号] G712
实践◆改革◆探索 |
“互联网+”背景下高职院校会计教学改革探讨
[摘 要] 高职院校会计教学改革应明确高职院校的会计专业教学现状,确定互联网技术融入会计教学的必要性,积极制订有效的教学方案,培养更优秀的会计人才。在此背景下,积极探讨了“互联网+”背景下,高职院校会计教学改革的重要性以及改革策略。 [关 键 词] “互联网+”;高职院校;会计教学;改革 [中图分类号] G712 [文献标志码
实践◆改革◆探索 |
基于就业导向的中职旅游专业实践性教学改革分析
[摘 要] 近几年,在我国经济、社会均得到十分迅猛的发展后,人们平时的生活水平、质量也获得了极大的提升,也愈加关注精神方面的享受。而其中,旅游是精神生活中十分关键的构成,为此,我国的旅游领域也得到了极大的发展,这一领域得到发展也就对高素质人才提出更多的需求。但是,现阶段部分高职学校中学生的就业无法符合预期,为此,在各个中职学校中的旅游专业需要把就业当作导向,应用实践性教学,对
实践◆改革◆探索 |
高职园林专业植物保护技术课教学改革探析
[摘 要] 高职院校作为为国家培养大量技能型人才的主要场所,其教学水平在很大程度上影响着社会的发展。高职院校园林专业旨在为国家培养大量保护中国植被的高素质人才。随着素质教育的提出与深化,高职院校也在不同程度上创新了园林专业植物保护技术课程,力求能够提升学校的教学水平及学生的综合素质。通过分析现阶段高职园林专业植物保护技术课中的不足之处,详细阐述了如何使用具体策略改善这一现状,
实践◆改革◆探索 |
以就业为导向的中职语文教学的研究与探索
[摘 要] 中职教育是我国教育体系中的关键组成部分,也是人才培养的重要途径。伴随我国市场经济的飞速发展,语文在我国中职教育体系中也愈发受到重视,这是由于中职语文教学会对学生的日后就业以及相关能力的提升产生直接的影响,所以务必重视开展中职语文教学。对中职语文教师来说,需做到以就业为重要导向,有所针对地开展中职语文教学工作,以期提高中职学生在日后的就业率。基于此,主要探讨以就业为
实践◆改革◆探索 |
护理专业线下教学中的校院融合式教学模式研究
[摘 要] 卫生职业院校在开展护理专业线下教学中,及时对线上教学存在的问题进行分析和评价,充分发挥学校优势和借助医院资源,利用校院融合式教学模式,通过校院交互式教学、引进式教学、共享式教学、体验式教学等形式,弥补线上教学缺陷,丰富课堂内涵,提升教学效果。 [关 键 词] 护理专业;校院融合;教学模式 [中图分类号] G712
实践◆改革◆探索 |
陶行知生活教育思想下中职生抗逆力的提升
[摘 要] 如今社会节奏加快,各类职业的压力也逐渐加大,尤其是对中职生而言,对未来的不确定和对自己的自信不足使他们每天都在巨大的压力中生活、学习。抗逆力指的就是人在极度压力和挫折下,如何激发人内心的潜能,在当事人面对困难时能否超越自己,这个研究一直以来都是心理学的热门研究话题。中职生在日常的学习、生活中面对困境、挫折之后很容易迷失自己,这个时候的中职生缺乏积极向上的乐观的生活
实践◆改革◆探索 |
借助体验式教学法提升中医药教学成效的路径探索
[摘 要] 在新课改背景下,中医药教学理念和模式发生变化,中医药人才培养要求提高,教学难度也随之提升。体验式教学法强调实践操作,重视学生真实体验学习,将其融入中医药教学中,构建形象化、具体化的教学模式,加深学生对医学知识的理解,保障中医药教学成效。在此基础上,重点分析中医药教学现状问题,探索体验式教学法应用路径,优化中医药教学环境,为医学事业发展提供参考。 [关 键
实践◆改革◆探索 |
中职学校机电类专业教学质量提升方法探讨
[摘 要] 主要阐述在中职教育过程中,围绕机电类专业教学质量提升,从专业发展前景、学生学习能力分析、实训室建设、师资队伍建设、教学方法创新改革等方面进行分析,对机电类专业建设及人才培养具有一定的借鉴和指导意义。 [关 键 词] 中职;机电;教学质量 [中图分类号] G712 [文献标志码] A
实践◆改革◆探索 |
广西场馆类环境教育基地建设初探
[摘 要] 环境教育基地是提升人们环境素养,推进开展全民终身环境教育的重要平台。通过对广西生态环境教育馆进行实地调研,总结广西场馆类环境教育基地的建设特点和不足之处,最后对完善广西场馆类环境教育基地的发展提出改善建议,以期为广西环境教育事业发展提供参考和借鉴。 [关 键 词] 环境教育;场馆类环境教育基地;环境解说 [中图分类号] X-4
实践◆改革◆探索 |
课程思政“一融一转两结合”教学模式探索
[摘 要] 政治工作是我军的生命线。当前,课程思政是军事院校专业课授课教员开展课程教学的新模式和新理念。根据定向培养直招士官的自身特点,以导航对抗技术课程为例,分析了课程特点,提出了一种“一融一转两结合”的课程思政教学模式,并给出了实施方法。教学实践表明,该教学模式有效提升了学员的政治素养。 [关 键 词] 课程思政;导航对抗;军事院校;教学模式 [中图分类号