期刊详情
查看往期
期刊目录
2021年02期
课题 经验 反思 |
中职护理专业教学工作水平评价体系的构建
[摘 要] 目的:基于CIPP评价模式构建中职护理专业教学工作水平评价指标体系,并进行实测分析。方法:采用Delphi法构建中职护理专业教学工作水平评价体系,形成调查问卷,对上海市某4所中职护理院校239名护生进行实测,采用SPSS20.0及yaahp12.0统计软件进行数据分析。结果:专家权威系数是0.85,两轮函询积极系数分别为94.18%和100%,Kendall协调系
课题 经验 反思 |
工匠精神引领下中职生职业素养现状的研究分析
[摘 要] 我国在发展过程中,中职学生成为国家新时代背景下的重点培养对象。中职生在社会发展中发挥着很重要且不可替代的作用。特别是在经济、科技高速发展的时代,社会对人才的需求越来越高,对人才的质量要求也越来越高。中职学校需要时刻跟随时代发展的要求,重视培养学生的职业素养和职业能力,用工匠精神引领中职学生。以如何有效地在工匠精神引领下进行中职生职业素养培养为主要内容进行探究和分析
课题 经验 反思 |
新时期会宁民间音乐的传承与发展
[摘 要] 会宁民歌是会宁地区在长期的历史发展过程中形成的音乐艺术精华,也是会宁人民在历史发展的过程中不断发挥自身的才智,在与自然的抗争中形成的智慧的结晶。在我国社会发展进入新时期的今天,对会宁民间音乐艺术进一步的传承与发展很有必要。 [关 键 词] 会宁民间音乐;新时期;中职教育 [中图分类号] J607 [文献标志码]
课题 经验 反思 |
中等职业学校学生工匠精神培育的实践研究
[摘 要] 优秀的中华传统文化是中华民族发展的重要文化源泉,工匠精神的培育也需要从中华优秀传统文化中汲取各种养分。从中职学校实际情况出发,就中职学校中华优秀传统文化课程融入工匠精神培育进行探讨。 [关 键 词] 中职学校;中华优秀传统文化;工匠精神 [中图分类号] G711 [文献标志码] A
课题 经验 反思 |
民族民间音乐在中职课堂的互动教学探索
[摘 要] 在中职音乐教材中,对民族民间音乐内容的收录是较为广泛的,但是课堂中对这一部分内容的教学却存在许多问题需要解决。民族民间音乐浓郁的乡土气息,让喜爱新事物的学生很难一下子提起兴趣,所以教师与学生之间常常呈现出脱节的状态。为了解决上述问题,让学生与教师进行良好的互动,将以民族民间音乐的接纳现状为基础,提出课堂优化的多种方法,希望能够为相关教育工作者提供一定的参考意见。
课题 经验 反思 |
关于职业生涯规划课程教学方式的思考与实施
[摘 要] 中职学校自开设职业生涯规划课以来,教师对这门课的认识各有不同,大多数教师在用一贯的文化课上课方式教授这门课,上出了纯理论的味道,忽略了中职学生的特点,以及职业生涯课的实践意义。要让这门课发挥它的作用,教师需要思考中职生的专业、自身家庭条件等特点,灵活地进行教学设计,让学生在“做中学,学中做”,逐步确定自己的职业目标及找到适合自己实现目标的方法。 [关 键
课题 经验 反思 |
会宁民歌融入中职院校音乐教学的策略
[摘 要] 民歌艺术作为传统文化的重要组成部分,在地方院校的文化教育中有举足轻重的地位。在当下的会宁民间艺术文化教育中,民歌艺术在培养学生文化认同感和促进会宁民歌艺术传承的两个部分都扮演着关键角色。本着保护和发展会宁民歌艺术的目标,结合会宁民歌的不同内容,探索其在中职院校音乐教育中的具体实践。 [关 键 词] 会宁民歌;音乐教学;应对策略 [中图分类号] G
课题 经验 反思 |
学业水平测试背景下中职计算机应用基础教学应对策略研究
[摘 要] 中职教育中,学业水平测试是其基本方向。作为中职教师,怎样让学生在测试中获得优良成绩,是其重点思考的问题。结合实际情况,首先分析了中职教学中进行学业水平测试的重要性,然后阐述学业水平测试下计算机教学存在的问题以及计算机学业水平测试的重要性,最后就计算机教学策略,提高课堂教学效率,改善计算机课堂教学方式展开了深入探索,希望大幅度提升教师的教学质量与学生的学习能力。
课题 经验 反思 |
浅谈中职数据库基础及应用教学实践与探究
[摘 要] 教育体制的改革不仅贯穿小学、初中及高中,还包括中职院校。其中数据库基础及应用是中职计算机专业的必修课程,因为这门科目与实操密切相关,如果学生掌握好这门课程,在以后的工作中能够更好地管理数据以及保护数据库的安全。中职院校的责任是使学生拥有一门技术,为社会培养出更加优秀的人才,这门课程不仅有详细的理论知识,而且有丰富的技术实操。所以教师在授课时,一定要结合具体的案例,
课题 经验 反思 |
全员化素质能力竞赛:学科核心素养视阈下中职数学评价实践研究
[摘 要] 阐释郑州市商贸管理学校在学科核心素养视阈下开展的中职数学全员化素质能力竞赛实践,从举办的动因、竞赛的具体实施、实践的效果等方面探索了中职数学评价方式的多元化,为即将开展的中职数学新课标实施工作提供经验借鉴。 [关 键 词] 中职数学;全员化素质能力竞赛;学科核心素养;教学评价 [中图分类号] G712 [文献标
课题 经验 反思 |
中职学校电子商务微创业可行性及风险研究
[摘 要] 当代社会,信息技术成为支撑社会发展的动力之一,随着网络技术的发展,催生出了电子商务这一行业。人们对电子商务接触增多,电子商务成为一个热门项目,成为大学生一条重要的创业路径。通过数据分析,在中职学校当中进行电子商务微创业教育,能够有效提升学生的创业、就业能力。 [关 键 词] 中职学校;电子商务;微创业;可行性;风险 [中图分类号] G712
课题 经验 反思 |
中职学校机房管理与维护效率提升探究
[摘 要] 中职学校计算机机房使用率高、安装软件繁多、软件更新频率高,中职生“破坏”能力较强,机房管理与维护工作繁重。从学校机房硬件管理与维护、软件安装与维护方面提出解决方法,试图提高工作效率,给计算机中职学校机房管理人员提供一定的参考。 [关 键 词] 中职学校;机房硬件管理与维护;软件安装与维护 [中图分类号] G717
课题 经验 反思 |
过程性评价在中职思想政治教学中的应用研究
[摘 要] 中职学校思想政治教育一直是教学工作的重点,受之前应试教育的影响,当前学生的培养方式已不再适应时代的发展要求。这与教师不注重学生的内心想法有关,且学生对自己的定位也缺乏足够的认识。在整个学习过程中,学生的自我评价与反思、教师对学生的评价与建议以及同学之间的评价与交流都是帮助学生找准定位、认识自我的有效方式。 [关 键 词] 过程性评价;中职;思想政治;
课题 经验 反思 |
教育信息化2.0背景下学前教育教学生态系统的构建与实施
[摘 要] 随着教育信息化2.0的推进以及全球信息技术的快速发展,传统的教学生态系统平衡被打破,学前教育专业的教学研究工作亟须转型升级。从教学生态系统的角度重新审视目前的教学情况,发现其存在师生关系僵硬、教学目标笼统、教学内容理论与实践失衡、教学方式单一、教学环境落后、教学评价低效等问题。因此,以学前教育专业中信息技术课程为例展开分析,通过构建和谐平等的师生关系,制定开放多元
课题 经验 反思 |
基于蓝墨云班课的翻转课堂模式在教学中的应用研究
[摘 要] 如今,“互联网+教育”模式盛行,翻转课堂已然成为教育工作中的常用方法。在此情况之下,基于蓝墨云班课教学平台开展翻转教学十分可行。基于此,对蓝墨云班课平台的基本情况和应用优势进行了分析,而后以Premiere 视频编辑课程为例对基于蓝墨云班课的翻转课堂模式应用策略进行了论述,希望能为相关工作人员带来帮助。 [关 键 词] 蓝墨云班课;互联网教学;翻转课
课题 经验 反思 |
中职学校电子商务微创业实践调查
[摘 要] 当前,许多中职院校积极开设了校园创业课程,创业实践活动在培养学生的综合素质和实践能力方面发挥着重要作用。以中职院校电子商务微创业为例,可以发现许多学生有着强烈的创业意愿,但是受资金不足、认识不深入、缺乏经验和外界引导等因素的影响,学生创业实践的效果并不尽如人意。对中职学校学生开展电子商务微创业的背景进行调查研究,并就其影响因素进行深入分析,提出一些开展微创业实践活
课题 经验 反思 |
失地农民创业培训现状分析及对策建议
[摘 要] 失地农民创业培训受参与者动机、培训教材以及师资力量、资金等各方面因素影响。因此,针对失地农民创业培训提出一系列对策和建议,从这些因素出发,在这些问题的基础上,提出有针对性的解决措施,为失地农民创业培训工作的有序开展打下良好基础。 [关 键 词] 失地农民;创业培训;培训现状;对策建议 [中图分类号] G725
课题 经验 反思 |
中职学校电子商务微创业实践教学模式与优化
[摘 要] 为了更高效地发展创业教育和专业教育,中职院校正在努力探索微创业实践教学的新模式。以电子商务专业为例,中职院校大力开展微创业实践教学,将电子商务专业学习和创业相融合,让学生参与到教学实践中,进而掌握更多创业知识和技能。从中职院校电子商务微创业实践教学的背景出发,对传统电子商务实践教学存在的弊端进行深入分析,并就如何提高微创业实践教学水平和质量提出了一些建议,力求帮助
课题 经验 反思 |
模型设计与制作课程教学改革探索
[摘 要] “模型设计与制作”课程是室内设计专业的必修课,为更好地实施课程全面建设与实现教学目标,需要进一步优化教学模式和内容,从建立新的课程体系与知识架构、转变单纯专业技能教育为综合素质教育入手,采取“项目过程教学”形式,在教学中围绕设计资讯、设计构思、设计实施、设计监控等环节,以培养学生创造性思维和创造能力为主线,训练学生从多元知识领域思考问题和解决问题,课程教学收到了较
课题 经验 反思 |
基于蓝墨云班课的现代物流基础课程任务驱动式教学法研究
[摘 要] 新时期高校信息化专业教育和移动教学模式不断形成,加快了内部物流管理专业的课程改革。将中职生作为研究主体,分析蓝墨云班课在学生群体中的实际使用过程,分析适合其学习生活的实用性功能,围绕课前准备、课堂教学、情境创设等方面探究在该平台下开展现代物流基础任务驱动教学工作的途径,实现教育数字化,激发学生的专业学习热情,为今后专业教育提供新思路。 [关 键 词]
课题 经验 反思 |
在灯具毕业设计课程中培养工匠精神的探索
[摘 要] 中职学校通过专业课教学培养学生的工匠精神,是一个很好的途径。对于不同专业、不同课程,在操作上又具有差异性。以本专业的灯具毕业设计与制作课程为例,尝试探索一些更有效的培养方法,使学生在接受专业技能的同时也把本专业的工匠精神烙印在自己的心中、眼中、手中。 [关 键 词] 工匠精神;毕业设计与制作课程;灯饰专业 [中图分类号] G711
课题 经验 反思 |
三个转向五大举措:做好新时期单招教育
[摘 要] 工业4.0时代的到来正推动对口单招教育教学工作的改变,教学资源向网络转移,教学模式线上线下融合模式过渡,教学内容向多元知识倾斜,且由于网上的信息存在鱼龙混杂、泥沙俱下、真假难辨等问题,极易让中职生形成片面、碎片化甚至是错误的认知,如何教会中职生掌握发现、选择、利用、建构软知识的能力是新时期教育的重点之一。 [关 键 词] 新时期;对口单招;教学资源;
课题 经验 反思 |
多尝试,多反思,提升语文课堂的有效性
[摘 要] 随着语文课程的改革,职业高中语文教学有了若干方面的进步,但实际的教学效果并不理想。教师积极性不高、教学方法顾此失彼,学生的思想认识不到位、视野狭窄等各种原因,导致职业高中语文课堂教学有效性的缺失。只有优化课堂教学的时间管理,充分发挥教学时间的综合效用,才能全面、高效完成职业高中语文课堂教学的任务。 [关 键 词] 职业高中;语文课堂教学;有效性 [
课题 经验 反思 |
网络环境下汉语言文学的经典阅读与体验
[摘 要] 从正反两方面出发,阐明网络环境对汉语言文学经典阅读和体验所造成的实际影响。而后结合具体实例,重点针对如何在网络环境下有效开展汉语言文学经典阅读,深化学生阅读体验进行简要分析研究。 [关 键 词] 网络环境;汉语言文学;经典阅读;阅读体验 [中图分类号] H193 [文献标志码] A
课题 经验 反思 |
舞蹈创作中队形的编排
[摘 要] 舞蹈是一门艺术,它可以展现人类现实生活中多彩的情感,娱乐学生的身心,释放学生学习的压力。在舞蹈创作的过程中队形的编排是非常重要的,其可以通过特殊的空间构造,表达舞蹈所需要展示的内容,给人以美感。就舞蹈中队形的编排进行阐述,分析舞蹈队形的种类以及特征,提出队形的编排策略。 [关 键 词] 舞蹈;队形;种类;特征;编排 [中图分类号] J711.3
课题 经验 反思 |
创设情境
[摘 要] 精心创设情境是提高教学有效性的一项重要教学策略。通过有效教学,使课堂真正成为“活力高效”的课堂是我们始终追求的理想效果。就新课标下中职数学高效课堂教学作一探讨,重点从创设情境引入新课方面进行论述。 [关 键 词] 中职数学;创设情境;实效性 [中图分类号] G712 [文献标志码] A
课题 经验 反思 |
中专数学教学中学困生的转化方法探究
[摘 要] 数学是中专课程中一门主要的学科,对于中专学生以后的发展起着必不可少的作用。但是在当前的学习环境下,数学学困生比例不断增大,如何转化这些学困生,是中专数学教师所面临的重大挑战。 [关 键 词] 中专数学;学困生;转化 [中图分类号] G712 [文献标志码] A [文章编
课题 经验 反思 |
提升中职学校学生顶岗实习的营销水平的策略探究
[摘 要] 为了提升中职学生的营销水平,为今后正式走上营销岗位做好铺垫,很多中职学校都设有顶岗实习这一环节。很多中职学生在顶岗实习的过程中学到了很多营销方面的知识与技能,取得了不错的实效。但由于各种因素的限制,导致中职学生在顶岗实习过程中的营销水平还存在很多问题。着重论述中职学生在顶岗实习过程中营销水平遇到的问题以及今后的应对措施。 [关 键 词] 顶岗实习;营
课题 经验 反思 |
融入模块化归思维 提升实训课训练效果实探
[摘 要] 借鉴模块化归思想,把一个实训项目看作一个完整的系统,依据实训操作过程,把操作细节化归到若干个操作模块中,按照操作模块的逻辑关系把模块连接成操作程序控制图,指导实训课的操作训练。拆分模块必须遵循原则,掌握正确的拆分方法。连接模块要清晰地体现操作过程的环节。使用模块连接图要严谨、灵活,体现实训项目的特点、突出重点、突破难点。最终使诸多模块有机融合成一项优质的实训项目操
课题 经验 反思 |
如何提高中职机械制造工艺专业教学的有效性
[摘 要] 随着课程改革不断深入,机械制造工艺教学在中职教育中得到广泛关注。院校和教师应该在实际教学中摸索创新型教学方式,认识到一体化模块教学的优势,结合教学经验不断深化改革,为学生提供学习专业理论知识的平台,辅助其对专业知识深刻掌握和运用,为学生成为创新型人才奠定坚实基础。 [关 键 词] 机械制造工艺;中职;一体化模块式教学 [中图分类号] G712
课题 经验 反思 |
试述陶行知的生活教育思想对教育教学的启示
[摘 要] 陶行知一生提出了很多教育思想,包括女子教育思想、平民教育思想、乡村教育思想、生活教育思想等,其中生活教育思想的社会影响最大。生活教育思想经过多年的教育实践,形成了生活教育思想理论,该理论包含三个层面的内容,“生活即教育,社会即学校,教学做合一”。首先对陶行知的生活教育思想进行了介绍,并深入分析了生活教育思想的精髓,最后探讨了陶行知生活教育思想对当下教育的启示,希望
课题 经验 反思 |
体育院校英语教学中诚信教育渗透的思考研究
[摘 要] 首先分析体育院校学生的诚信现状及其诚信缺失的原因,其次分析体育院校英语教学中诚信教育渗透的有效策略,通过坚持立德树人、创新渗透方法、结合中西文化、建立诚信档案四种教育途径来强化学生的诚信意识。最后分析体育院校英语教学中诚信教育的渗透,能够实现学生的全面成长和发展。 [关 键 词] 体育院校;英语教学;诚信教育 [中图分类号] G712
课题 经验 反思 |
做好技工学校班主任工作的几点思考
[摘 要] 在新的教育形势下,技工学校班主任如何结合学生特点和班级状况教育好每一名学生,保证学生健康快乐成长、勤学苦练成才,是每位班主任必须积极面对、认真思考的课题。一位经验丰富的班主任会运用成熟的管理技巧和教育方式,了解学生,关爱学生,积极主动做好班级管理工作。 [关 键 词] 技工学校;班主任工作;思考 [中图分类号] G712
课题 经验 反思 |
职业院校信息化建设的思考与建议
[摘 要] 结合江苏省淮安技师学院信息化建设的基本情况,对职业院校信息化建设过程中的困境与实现途径进行思考和分析,通过转变职能、建立推进机制、完善建设模式、加强人才队伍建设、增加经费投入等方式,为突破职业院校信息化建设的困境提供科学的实现途径。 [关 键 词] 信息化建设;存在问题;思考与建议;职业院校 [中图分类号] G434
课题 经验 反思 |
中职计算机应用基础课程教学质量提升思考
[摘 要] 随着教育行业的不断全面推进,计算机应用基础课程教学也越来越受到教学方面的重点关注。如今在中职教学当中计算机应用基础课程的教学质量随着培养社会人才的需求提升在不断完善,其中老师要不断改进教学理念,在全面了解学生的心理活动后明确教学目标,然后制订合适的教学计划,其中包含老师需要掌握熟练的专业技能与教学知识,还可以结合学生的实际情况来灵活运用教学策略,学校也要开拓学生的
课题 经验 反思 |
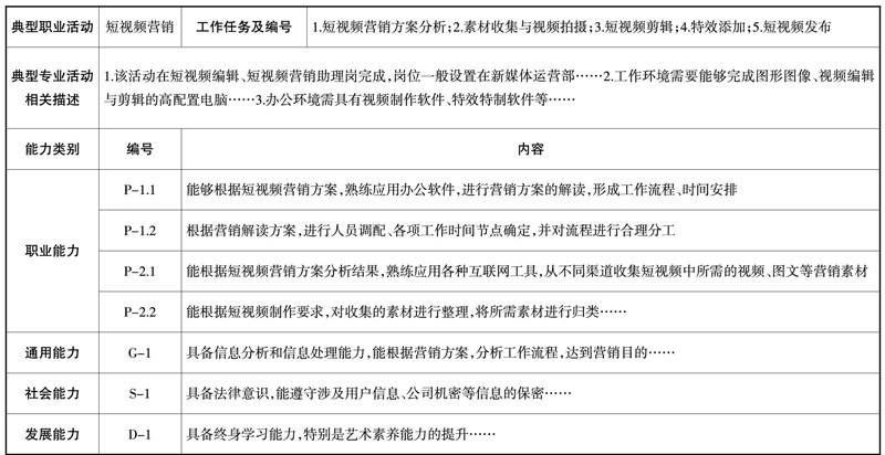
对中等职业学校电子商务专业短视频营销课程建设的思考
[摘 要] 在2020年的特殊情况下,短视频爆发了商业模式的巨变,UGC满足广大网民的社交需求的同时也为企业带来了新的营销发展机遇,短视频平台逐渐成为企业开展网络营销的阵地,团队化运作、IP化打造、KOL种草成为短视频内容营销的核心。聚焦短视频行业发展趋势、企业人才需求分析,定位人才培养目标,力求合理设计专业核心课程,使网络营销人才培养匹配社会需求。 [关 键 词
课题 经验 反思 |
高职分类招考背景下对会计实训教学的思考
[摘 要] 随着互联网+智能化的不断升级,企业对学生的综合能力也提出了更多的要求。学以致用,理论知识是基础,解决问题的能力才是目的。学校开设各类实训课程也是为提升学生动手能力创造机会。在专业人才培养方案中,从始至终要求实训课时应达到专业总课时的一半以上,可见其重要程度。实训教学是中职教育的特色和优势的保证,也是中职会计教学的核心工作,专业教师也应予以重视,与时俱进,不断改进教
课题 经验 反思 |
现代成人教育的定位及发展现代成人教育的思考
[摘 要] 当代我国主要的教育发展方向,即为对终身教育体系进行构建,以能够建设学习型社会。作为我国教育事业发展的重要组成部分,成人教育面临着机遇和挑战,所以有必要对其进行深入分析。主要针对现代成人教育的定位及发展现代成人教育开展探究工作,以实际情况为基础提出现代成人教育应该具备的新功能以及相应的发展趋势和发展途径。 [关 键 词] 现代成人教育;定位;发展 [
课题 经验 反思 |
关于提高中职机械制图课程教学质量的思考
[摘 要] 我国中职学校在推动专业课程改革时,将机械制图作为必修课,以中职机电专业为主体,为其他专业奠定坚实可靠的基础。结合中职生专业课程学习的现实条件,分析这一课程的教学现状,通过调查结果分析不难发现目前的学习效果不容乐观,对此,从该课程的教学现状出发,提出相应的改进意见和建议。 [关 键 词] 中职机械制图;课程教学;质量 [中图分类号] G712
教学 教法 传承 |
浅谈英语课堂教学目标的有效设计
[摘 要] 课堂教学目标的设计是教学设计的重要环节,是实现有效课堂教学的前提和基础。通过分析英语课堂教学目标设计中存在的问题,并从几个方面提出具体对策,以达到优化课堂教学目标,提高教学实效性的目的。 [关 键 词] 教学目标;有效教学;学生主体;英语课堂 [中图分类号] G712 [文献标志码] A
教学 教法 传承 |
中职英语教学中微课教学模式研究
[摘 要] 伴随互联网、多媒体等的发展和广泛运用,微课教学模式得到了迅速的推广,受到了师生的欢迎。为了更好地了解微课教学模式,提升教学质量,对中职英语教学微课的应用模式进行分析,表明了微课教学有着自有的特点以及激发教学兴趣、提高教学能力与教学质量等意义,分析了当前中职英语教学的现状和存在的问题,并针对性地提出解决问题的对策,希望对于选择微课教学者提供理论借鉴。 [关
教学 教法 传承 |
中职心理健康教育课程教学设计研究
[摘 要] 中职学校学生心理健康教育课程建设的根本途径和方法为将心理健康教育渗透于学校教育的全过程,融入学科教育、学校德育和课外活动中。在课程设置中,注重将单独、机动等多形式结合起来开展。因此中职心理健康教育课程设计要编写一些适合本校特点的、校本的内容,在此基础上心理健康课程还要注意建立学校、家庭和社区心理健康教育协作体系,促进心理健康教育课程的有效进行。 [关 键
教学 教法 传承 |
基于视觉图式的美术欣赏课教学研究
[摘 要] 美术欣赏课是学校为培养学生文化素养开设的一门基础理论课程,美术教育在培养学生文化素养方面起到重要的作用。不仅可以让学生从视觉上体验审美的享受,还可以对美术作品得出自己的见解和认知,进而起到提高学生创新能力的作用,打破固有化的思维模式。不局限于课堂与课本,走进博物馆、美术馆,对于该如何基于视觉图式的美术欣赏课教学展开研究。 [关 键 词] 美术欣赏;视
教学 教法 传承 |
线上教学实践探析
[摘 要] 基于开展线上教学的背景,系统提出了线上教学模式的确定方式,并结合学校实例,从“智慧课堂+QQ直播”等视角深入分析了线上教学的具体实施情况,探讨利弊,以期对中职学校教师进行线上课程教学活动有所裨益。 [关 键 词] 线上教学;智慧课堂;QQ群直播 [中图分类号] G712 [文献标志码] A [文章
教学 教法 传承 |
激发学习兴趣 优化教学过程 提升课堂质效
[摘 要] IPv4地址是“网络通信技术”课程中的一个重点和难点,包括IPv4地址的基本格式、公网和私网IP地址、点分十进制、子网掩码等内容。通过课堂实践,从激发学生学习兴趣,优化教学过程,培养学生自主学习能力和设计课堂练习四个方面,详述了如何提升“IPv4地址”课堂教学效果。 [关 键 词] IPv4地址;计算机网络;课堂教学 [中图分类号] G712
教学 教法 传承 |
MOOC资源下发动机电控翻转课堂教学模式探究
[摘 要] 随着我国教育体系的完善和网络技术的发展,各类线上网络教学模式已经深度融入各个教育阶段。在新时代教学理念的指导下,教育工作者创新性地提出了以网络平台为基础的翻转课堂教学模式,其中,MOOC平台资源因其独特的优势受到了教育领域的高度关注。基于此,结合MOOC资源下的翻转课堂教学模式,深入探讨发动机电控这一课程的教学策略。 [关 键 词] 发动机电控;MO
教学 教法 传承 |
中职电工技能课堂教学评价方法分析
[摘 要] 随着经济的飞速发展,当今时代,职业教育教学已不能局限于对教科书照本宣科的讲授,必须在教学策略和方法上有所突破,才能适应日新月异的环境。在目前中职学校中,电子电工专业的电工技能课是一门十分重要的基础专业技能课程,所以构建高效课堂是非常有必要的。对中职电工技能课堂教学评价方法的研究,能更有效地构建高效课堂。结合当前中职学校的发展情况,针对课堂教学的评价方法进行了分析研
教学 教法 传承 |
中职电工技术基础专业的教学策略
[摘 要] 中职学校教学是我国目前教学体系中比较重要的一种教学,中职教学的主要目的是为了培养能够直接上岗的实用型人才。我国的中职学校为国家培养了一批又一批技能型、实用型和应用型人才,可以说,中职学校是培养一线人才的摇篮。因为中职学校培养的人才大多数都是直接奔赴生产一线的,是要尽快走向生产岗位的人才,所以中职教学就要更专注于应用方面,教师在进行中职电工技术课堂设计的时候要多以应
教学 教法 传承 |
中职数控技术专业教学的改进策略研究
[摘 要] 随着我国科学技术的快速发展,数控专业技术与设备已经应用在生活与工作的方方面面。但是,从目前的市场人才需求来看,专业对口、技能过硬的数控人才还处在一个相对短缺的阶段。中职院校是目前数控技术人员培养的重要途径,但是在中职数控技术专业教学的过程中存在一定的问题,导致培养出的人才与实际数控企业所需的人才出现不对接的现象。通过分析出现这种现象的原因,进而提出相应的解决措施。
教学 教法 传承 |
中职数控技术专业教学策略
[摘 要] 随着教育改革的不断发展,我国的职业教育也在不断发展变化,各中职院校对人才培养的目标也上升到了另一个高度。制造业作为经济发展的主要支撑产业之一,越来越受到人们的重视。为培养出更加符合现代企业要求的数控技术人才,中职院校积极顺应时代发展要求,以着重培养优秀的专业技能型人才为主。 以中职数控技术为主,对其教学现状及其中存在的问题进行分析,并提出教学策略,以促进中职数控技
教学 教法 传承 |
浅析机械CAD课程混合式教学实施策略
[摘 要] 机械CAD是中职院校机械专业与数控模具机电专业的一门核心课程,这门课程具有理论与实践相结合的特征。在这门课程的讲授过程中,教师采用混合式教学,就可以实现教师讲授、学生自主学习、充分利用网络资源、构建虚拟实践场合等效果,充分满足学生个体化差异需求,有效实施分层次教学,做好学前、学中、学后不同环节学习任务和考核任务的设计,对网络资源进行知识点的梳理、整合、加工,切实提
教学 教法 传承 |
士官液压传动课程虚实融合教学的研究
[摘 要] 为有效突破士官液压传动课程教学手段的局限性,设计了雷达装备液压维修模拟训练系统,通过模拟训练与实装训练教学特征的对比分析,提出了优势互补的虚实融合训练策略,从而提升了课程教学的质量与效益。研究成果希望能够为士官课程的融合施训提供有益的参考与借鉴。 [关 键 词] 虚实融合;模拟训练;实装训练;液压传动 [中图分类号] G712
教学 教法 传承 |
中职护理专业生理学课程教学实施报告
[关 键 词] 护理专业;生理学;实施报告 [中图分类号] G712 [文献标志码] A [文章编号] 2096-0603(2021)02-0108-02 一、教学分析 (一)课程分析 生理学是研究机体正常生命活动规律的科学,是一门重要的医学基础课,与临床关系密切。只有掌握人体的正常生
教学 教法 传承 |
以文本为依托探讨中职语文教学方法
[摘 要] 中职语文是中职校的基础文化课程,是提升中职生人文素养的重要学科。旨在探讨中职语文教学中提升中职生阅读能力和理解能力的有效方法,以便提高学生的人文素养和语文能力,促进其专业发展。 [关 键 词] 中职;语文;教学方法 [中图分类号] G712 [文献标志码] A [文章编
教学 教法 传承 |
实例述真知
[摘 要] 针对中职法律课堂案例教学的应用价值进行分析,能够调动学生学习兴趣,加深法律知识的理解能力,且能够培养学生独立解决法律问题的能力,是提升学生法律知识理解能力的有效路径。法律课堂中引入相关案例,能够更加贴近学生生活,教师需要创新教学的理念与方法,鼓励学生交流与表达,增强中职学生的法律意识。 [关 键 词] 中职法律课堂;案例教学;中职学生 [中图分类号
教学 教法 传承 |
分层教学法在中职学前教育专业美术课堂的应用分析
[摘 要] 在中职院校学前教育中,美术课的地位一直十分重要。在教学实践中采用分层教学法,通过设定教学目标,可以培养出素质更高,综合能力更强的专业人才。研究内容即为分层教学法在中职学前教育专业美术课堂的应用。 [关 键 词] 分层教学法;中职;学前教育专业;美术课堂;应用 [中图分类号] G712 [文献标志码] A
教学 教法 传承 |
中职计算机课堂上任务驱动的有效实施
[摘 要] 在中职计算机课堂的教育开展过程中,教师不仅需要帮助学生掌握计算机相关的知识,还需要培养学生的计算机知识应用能力和创新意识。基于此,中职计算机教师可以以任务驱动为手段开展课堂教学,并引领学生在计算机任务的探究和完成过程中高效实现知识的掌握、学习能力的提升和计算机学科素养的完善。 [关 键 词] 中职;计算机;任务驱动 [中图分类号] G712
教学 教法 传承 |
中职形体训练课教学方法与运用
[摘 要] 形体训练作为中职学校课程的重要组成部分,其凭借自身具有的艺术性高、可操作性强等特点,而深受学生的青睐。中职形体训练课主要是在一定音乐环境中,通过组织学生进行动作训练的方式,帮助学生改善以往的形体动作状态,促进学生身体与肢体灵活性、柔韧性的有效提升,拓展学生的艺术思维,为学生身心的健康发展提供全方位的支持。主要就中职形体训练课教学的方法和运用进行了分析与探讨。 [
教学 教法 传承 |
浅谈项目教学法在中职机械设计教学中的应用
[摘 要] 从国内教育教学的现状来看,应试教育在很多学校中依然大行其道,教师组织课堂教学关注的重点是知识传授,而实践应用的受重视程度是非常低的。导致此种现象存在的原因是学校拥有的硬件设施并不能够满足需要,而且秉持的教学思想较为陈旧。从中职学校的角度来说,传统教学模式带来的影响是较大的,对教学质量的提升产生了限制。现阶段,我国的经济呈现出较快的发展趋势,社会对技能型人才的需求持
教学 教法 传承 |
现代学徒制下中职美容专业人才培养探讨
[摘 要] 随着我国经济的稳步发展,人民生活水平不断提高,美容服务成为我国居民消费的热点,但是美容从业人员频繁换岗,企业的用工成本不断增加,企业人才流失严重,成为当下亟须解决的社会问题。开展现代学徒制,校企联手,共同培养合格人才,实现学校、企业、学生三方共赢。 [关 键 词] 现代学徒制;美容专业;人才培养 [中图分类号] G712
教学 教法 传承 |
中职学校现代学徒制人才培养模式运行机制研究
[摘 要] 现代学徒制是指目前所实行的一种校企合作进行联合培养人才的一种模式,其模式的核心是师傅带徒弟进行学习。主要分析中职教育现代学徒制所体现的现代化特征,并且分析其在目前发展的优势以及必然性,并依据目前的企业人才需求标准来分析运行现代学徒制人才培养模式的保障机制,包括合作培养模式、教学管理模式、课程体系、构建多元主体育人模式、互补的双主体育人、企业培训师傅选拔机制等。
研讨 应用 创新 |
中职教育在乡村振兴发展中的战略引导作用
[摘 要] 中职教育以其实践性和现实性是我国教育体系中独具特色的一环,在乡村振兴中也能起到一定的引导和示范的作用。结合在农业中职学校的自身经历和目前的驻村基层工作经验,对当前的乡村振兴发展中中职教育所扮演的战略引导作用进行创新性的研究,从分析乡村振兴战略、农村发展现状、中职农业教育与农村发展的切合度以及中职农业教育在乡村振兴发展中扮演的角色等几个角度,向读者全景式地展现中职教
研讨 应用 创新 |
试分析家庭问题对学生教育的负面影响
[摘 要] 通过对中职学校在校生进行问卷调查和访谈,在收集和分析中职学生心理状况数据的基础上,把对学生教育产生负面影响的家庭状况分为忙碌型家庭、严厉型家庭、娇惯型家庭、疏懒型家庭四种类型,对每种类型的表现特征、对学生教育的负面影响进行总结,列举了部分典型事例,并对解决这些问题提出了一些思路。 [关 键 词] 职业教育;家庭教育;全面教育 [中图分类号] G7
研讨 应用 创新 |
幼儿社会性发展与家庭教养方式关系探究
[摘 要] 幼儿的社会性发展是指在幼儿成长过程中需要掌握的一种综合性素养,是一系列行为规范和价值体系的总和,所以为了幼儿能够在将来具备良好的社会适应能力,幼儿社会性发展是我们必须要关注的。在对幼儿社会性发展问题进行研究时,采用《4—7岁幼儿社会性发展量表》和《父母的教养方式》,从家庭教养方式、父母的年龄和文化程度几个方面,将青岛市某幼儿园作为研究的对象,选择了200个幼儿的家
研讨 应用 创新 |
护理学专业中职生的心理问题及医学干预方式研究
[摘 要] 随着国家对中职生心理问题重视程度不断提升,积极探寻多种有效的解决措施已经成为各中职院校开展相关工作的重点内容,但同时,现阶段也存在一些中职院校受认识误区困扰,难以提起高度重视,对中护生心理问题干预各环节工作的开展产生了阻碍性影响。列举了现下较为常见的中护生心理问题,并针对一些有效的干预方式展开细化探讨,以期更好地确保中护生身心健康发展。 [关 键 词]
研讨 应用 创新 |
中职幼儿歌曲教学中有效运用图形谱的实践研究
[摘 要] 图形谱作为一种教学辅助手段,弥补了音乐作为听觉艺术在非视觉性和语言性方面的不足。结合中职学前教育学生的实习情况,对“同课异构”活动进行反思,从图形谱的类型出发,试图通过图谱为导、图谱为趣、图谱为媒、图谱为展四个方面对中职幼儿歌曲教学中如何有效运用图形谱进行探讨,最大限度地调动学生的课堂兴趣,帮助学生学以致用,从而使教学内容更加符合岗位的需求。 [关 键
研讨 应用 创新 |
中职会计专业信息化教学中提升学生参与意识的研究
[摘 要] 21世纪以来,计算机的快速发展影响着社会的方方面面,改变着人们的生活和学习方式。信息化时代,教育的发展有了新的发展机遇,同时也面临着新的挑战,就拿中职会计信息化教学模式而言,其给人文关怀和学生参与程度带来了一定的冲击。通过结合教学经验,分析了中职会计教育信息化的教学模式含义和现状,研究了中职会计信息化教学模式下的人文关怀与学生参与程度。 [关 键 词]
研讨 应用 创新 |
社会主义核心价值观导向的职业道德素养在中职护理专业课实训教学中的应用
[摘 要] 基于社会主义核心价值观导向的职业道德素养,通过问卷调查的方式探究中职护理专业课实训教学问题,并针对性地指出社会主义核心价值观导向的职业道德素养下,中职护理专业课实训教学策略。期望能进一步提升护理专业学生专业技能和职业综合素养,促使学生适应社会发展需要。 [关 键 词] 社会主义核心价值观;职业道德素养;护理专业;实训教学 [中图分类号] G712
研讨 应用 创新 |
精准扶贫背景下中职教育产教融合的应用研究
[摘 要] 2013年习近平总书记提出精准扶贫的重要思想,成为打赢脱贫攻坚战、全民脱贫的有力武器。中职教育作为教育扶贫的重要力量,应充分发挥科技人力资源的优势,助推脱贫攻坚。广州信息工程职业学校从产教融合的理念出发,助力云南省临沧市双江县茶叶的科研和生产。以此为例,梳理中职教育产教融合、精准扶贫的做法和成效,分析存在的问题,提出建议,有助于取得脱贫攻坚战的胜利。 [关
研讨 应用 创新 |
微课在中职美术教学中的应用分析
[摘 要] 社会在进步,科技在发展,微课程教学模式逐渐兴起。微课程是一种在中职美术教学中得到十分广泛应用的新型教学手段,这种模式对于教学的差异化有很大的帮助,可以满足不同学生的个性化发展要求。当前形势下,微课在教师的教学示范、重点讲解和难点讲解、鉴赏对比等很多方面都有效地提高了教学效率。以微课为研究对象,深刻阐述微课在中职美术教学中的应用,以此来提升中职美术教学的质量和效率。
研讨 应用 创新 |
浅论中职学校教学资源开发及运用现状
[摘 要] 随着社会的进步和发展,教育水平也在不断提升,人们当下对教育的要求越来越高。国家对教育改革不断在深入,中职的教学模式和手段也在发生巨大的变化。当下,为了中职学校的进步和发展,促进学生有效学习,许多学校更加注重对教学资源的开发和利用,借助当下的信息技术优势,整体规划学校的整体建设,将有利于实现中职学校教学资源利用和开发,提升教学的质量。让学生学习到丰富的知识,从而最大
研讨 应用 创新 |
浅谈信息化教学在中职电子专业教学中的应用
[摘 要] 对中职电子专业教学现状、专业教学存在的问题、信息化教学应用于电子专业教学中的优势、信息化教学在中职电子教学中的意义进行探讨。研究内容即为以《NPN型三极管测量》为例,探究信息化教学在中职电子教学中的应用,提出在信息化教学中引进网络教学平台及虚拟仿真软件,可以在一定程度上提升教学效率,弥补传统教学的不足,学生可以进入虚拟的实验环境中,教学成本更低,教学效果显著。
研讨 应用 创新 |
信息化教学工具在中职学校数控专业课堂教学中的应用与实践研究
[摘 要] 就业市场的竞争愈加激烈,对中职学校数控专业的人才培养提出了更高的要求,在当前科技快速发展的大背景下,如何适应时代发展潮流、借助现代信息化教学工具提升中职学校数控课堂教学的效率和效果成为亟待解决的问题。基于此,从信息化教学在中职学校数控专业教学中的意义入手,分析当前中职学校数控专业课堂教学中存在的问题,就现阶段中职学校数控专业课堂教学中,如何应用信息化工具提升课堂教
研讨 应用 创新 |
探讨微课在中职计算机教学中的应用
[摘 要] 网络应用技术的快速发展使网络微课逐渐被教育领域所认可和接受。将微课资源应用到计算机软件教学中能使广告设计Photoshop课程教学更具时效性,实现教学效果的最大化。分析广告设计Photoshop教学中微课资源应用的优势,并针对教学现状和问题提出中职计算机微课教学策略。 [关 键 词] 微课;计算机教学;广告设计 [中图分类号] G712
研讨 应用 创新 |
现代信息技术在中职数学教学中的应用分析
[摘 要] 近年来,我国信息技术高速发展,在生活和工作中的各个方面都得到了广泛的应用,彻底改变了人们的生活。中职数学教学的目的是培养学生的计算能力和数学知识应用能力,其中,现代信息技术的应用取得了良好的效果,对信息技术在中职数学教学中的应用进行讨论。 [关 键 词] 信息技术;数学教学;学业水平测试 [中图分类号] G712
研讨 应用 创新 |
中职电气专业混合学习模式应用研究
[摘 要] 目前,我国中职院校电气专业作为未来智能制造类行业需要掌握的核心技能之一,电气专业已经引起了现阶段所有中职院校的重视。同时,伴随互联网的兴起和高速发展,中职院校打破了以往的传统教学模式,将信息时代的创新和课堂教学相结合,不断优化教学理念和教学方法,让学生从多种教学途径中科学学习理论知识,实施混合教学模式对实现中职院校高效、有效的教学活动起到至关重要的作用。 [关
研讨 应用 创新 |
“互联网+教育”在建筑装饰类课程中的应用
[摘 要] 就现代发展来看,在“互联网+”环境下,此种全新技术与教育行业相结合,其中,以中职建筑装饰类课程为例,在以往教育中,中职建筑装饰课程存在一定局限性,且授课方式相对陈旧,这些问题都阻碍了中职教育工作的开展,而借助互联网,不仅能优化以往中职教学方式,更能在强大的网络功能帮助下提高中职建筑装饰类课程教学质量,对培养高素质、优秀建筑装饰类人才具有重要意义,亦能提升建筑装饰类
研讨 应用 创新 |
中职学校语文教学的创新探索
[摘 要] 随着经济的不断发展,以技能人才培养为方向,以直接就业为目标的中职教育发展迅速。语文是丰富学生文化知识素养,培养其树立正确价值观念的重要途径,也是中职学生必修的公共基础课。提高语文教学的有效性,实现学生核心素养的有效培养,是学生顺利参与就业,融入社会生活的重要保障。围绕中职学校语文教学的创新探索相关问题进行探讨。 [关 键 词] 中职教育;语文教学;有
研讨 应用 创新 |
中职汉语言文学专业的创新与实践分析
[摘 要] 中职学生正处于生理、心理不断健全以及人格形成的关键时期,中职阶段的学习在学生的成长中十分重要。汉语言文学专业是中职院校重要的基础性专业,汉语言文学学习在塑造学生品格、陶冶学生情操方面也起到了不可或缺的作用。就中职汉语言文学文学专业的创新与实践进行分析,力求为中职汉语言文学专业的教学推进献计献策。 [关 键 词] 中职;汉语言文学;创新;实践 [中图
研讨 应用 创新 |
中职应用电子技术专业实践教学的创新
[摘 要] 目前,中职电子技术专业的教学中缺乏实践教学内容,这会影响学生当下和未来的发展。所以,需要学校重视该方面的教学工作,一方面需要充分地利用校企合作机制给学生创造更多的实践学习机会,另一方面需要通过项目教学法鼓励学生自己动手制作某个电子项目,教师做好实践引导工作可以提升学生的专业实践能力,达到教学目的。 [关 键 词] 中职;电子技术在专业;实践教学 [
研讨 应用 创新 |
中职电子电工专业教学的创新路径分析
[摘 要] 伴随国内先进电子科学技术水平的飞速发展,电子技术得到了较为广泛的应用。从整个人类文明的发展状况来看,电子技术始终不会被淘汰,即使在非常遥远的未来,电子技术也会运用得较为普遍,整个社会对这方面的专业人才是求贤若渴的状态,中职教育当中的电子电工相关专业招生人数不断扩大,正在努力培养适应社会发展需求的专业人才。但是在社会经济迅猛发展的今天,市场环境的思想理念、营销模式以
管理 育人 培德 |
准军事化管理在中职学生管理中的实践
[摘 要] 普洱市职业教育中心推行学生准军事化管理后,学生遵规守纪、身心健康、愉快学习,学习质量明显提升,破解了困扰中职教育多年的学生管理难题。施行准军事化管理的学校较多,但普洱市职业教育中心的准军事化管理的组织架构、管理模式和管理效益具有独特的优势,为中职学校管理提供了成功的借鉴。 [关 键 词] 德育实践;准军事化管理;学生管理 [中图分类号] G717
管理 育人 培德 |
中职院校应急安全管理现状分析及对策研究
[摘 要] 突发事件对中等职业院校的声誉、形象、生存和发展有重要影响,目前对中等职业院校的应急管理研究尚未形成系统性的理论研究成果,以山西省中等职业院校现状分析为基础,分析中等职业院校突发事件的性质和特点及中等职业院校的应急管理现状,探讨产生现状结果的原因,并给出相应的对策研究。研究结果对中等职业学校的应急管理工作探索具有一定的参考意义。 [关 键 词] 中等职
管理 育人 培德 |
中职思政课“工匠精神”培养的策略
[摘 要] 中职学校担当着为社会提供知识型、创新型技术人才的重任。在中职教育中,思政课是一项重要的教育工作,在思政课中融入“工匠精神的教育”将有利于帮助中职学生了解工匠精神对中国制造和民族复兴的重要意义,有利于端正中职院校学生的就业态度,形成良好的工作态度和工作方法。 [关 键 词] 中职院校;思政课;工匠精神;教学策略 [中图分类号] G711
管理 育人 培德 |
探究中职政治课教学中爱国主义教育的渗透
[摘 要] 中职生是实现我国长期发展目标的重要主力军,他们的思想能否健康发展直接影响着国家未来的发展方向,他们的思想价值取向直接关系着国家和民族的未来。政治学科是中等职业学校培育学生思想价值观的重要学科,因此,在中职政治课程中开展爱国主义教育是非常有必要的,可以充分发挥出政治课培养中职生爱国主义情怀的主渠道作用。爱国主义是中华民族优秀传统文化的重要构成部分,是我国优良的传统美
管理 育人 培德 |
中职生荣辱观教育存在的问题及对策研究
[摘 要] 荣辱观是人们依据一定的思想道德标准在进行自我评价和社会评价活动中逐渐形成的关于荣辱观念的总和。针对当前中职生的荣辱观现状和存在的问题,从主观和客观两个方面分析中职生荣辱观缺失的原因及影响因素,并从“理想信念、个人品德、心理健康、爱国主义教育和感恩教育”等方面提出加强中职生荣辱观教育的途径和方法。 [关 键 词] 中职生;荣辱观;现状;途径 [中图分
管理 育人 培德 |
积极取向的中职生心理健康教育路径探究
[摘 要] 随着职业教育日益得到重视,中职学生的心理健康教育引起了社会广泛关注。以积极心理学为视角,探讨新时代中职学生的心理特点、积极心理观对中职生心理发展的现实意义和构建积极心理观下中职生心理健康教育的有效路径。 [关 键 词] 积极心理学;中职生;心理健康教育 [中图分类号] G715 [文献标志码] A
管理 育人 培德 |
中职学生存在问题及对策探究
[摘 要] 中职学生当前存在三个主要问题,分别是手机使用不当、习惯不好、情商较低,这对他们的学习生活、个人素质以及心理都造成了不好的影响。为此,提出三项针对措施帮助他们解决问题,即正确引导,发挥手机正向功能;大处着眼,小处着手,培养学生良好行为习惯;培养情商,具备健全人格。 [关 键 词] 中职学生;存在问题;对策 [中图分类号] G715
管理 育人 培德 |
中职班主任工作中对学生行为养成教育现状及对策探析
[摘 要] 中职教育的目的是为行业培养具有良好职业道德素养和基本职业技能的高素质劳动者和技能型人才。但目前中职学校生源复杂,在过往学习和生活中积累了很多不良行为习惯,既为学生未来发展带来阻碍,又加大了班主任班级管理和开展德育工作的难度。结合多年班主任工作实际,经过分析总结出职业学校学生目前存在的问题,并有针对性地提出对学生良好行为养成教育的方法和意见。 [关 键
管理 育人 培德 |
在教改创新中打造职业教育工匠精神
[摘 要] 提升职业教育水平是我国教育事业发展的重要内容。做好职业启蒙,弘扬工匠精神,提升现代职业教育质量,培育更多新时代的大国工匠、能工巧匠。面对新时代提出的新要求,作为一名职业教育工作者,开拓思想、勇于创新、有所作为就成为自身重师德、重教改、重育人的全新发展目标。工匠精神是一种职业精神,它是职业道德、职业能力、职业品质的体现,培养具有新时代特色的职教人才成为一项提升职业素
管理 育人 培德 |
关于青少年运动员学生数学核心素养培养策略的研究
[摘 要] 结合青少年运动员学习现状,分析培养青少年运动员数学学科核心素养的必要性,并从教学资源开发、教学模式创新等六个不同角度出发给出建议和做法。 [关 键 词] 青少年运动员;数学;核心素养 [中图分类号] G715 [文献标志码] A [文章编号] 2096-0603(20
管理 育人 培德 |
对中职学生音乐素质培养的策略探索
[摘 要] 在近些年来,社会的发展带动了教育事业的进步,在我国教育事业发展的同时,对于教学的要求也在发生变化。中职院校作为培养技能型人才的重要场所,不仅要关注学生知识技能的培养,同时还要关注学生综合素质的提升。在中职教育中,音乐课程作为培养学生素质的重要途径,必须得到学校与师生的重视。因此,在中职音乐课程的教学中,教师需要关注学生音乐素质的培养,以此来实现学生的全面提升。
管理 育人 培德 |
中职班主任德育工作的困境与对策分析
[摘 要] 伴随着我国经济社会的迅速发展以及工业化进程的不断推进,社会对技术型人才的需求量越来越大,在国家的发展过程当中对培养专业的技术型人才的重视程度也越来越高,而中职院校是我国培养专业技术人才的一个主要阵地,面对社会的不断进步和发展,除了对人才具有专业技术方面的相关要求外,对他们自身的综合素养,尤其是思想道德等要求也不断提高,这就需要中职班主任在日常的教学当中不断开展德育
管理 育人 培德 |
“创”无止境,“新”有灵犀
[摘 要] 根据当下形势,探讨中职德育课堂该如何创新,以更适应当前教育发展的需要,达到有效、高效的教学目的。“创”无止境,“新”有灵犀,要创新德育课堂,可从新的指导思想、新的教学目标、新的教学形式、新的教学内容以及新的教学评价等方面去尝试和努力。 [关 键 词] 创新;中职;德育课堂 [中图分类号] G711 [文献标志码
管理 育人 培德 |
“工匠精神”培育与技工院校德育的融合路径
[摘 要] “工匠精神”概念自提出以来就受到了社会的广泛关注,技工院校作为为社会输送专业性人才的教育基地也将“工匠精神”的培育作为教育教学的新方向,以促使学生发展成为国家与社会发展所需的综合性人才。“工匠精神”的培育与技工院校德育在内容方面具有些许重叠部分,“工匠精神”的培育工作也随着德育工作的深入开展而得以实现,并成为各大技工院校的学生教育工作在新时代中创新发展的必然选择。
管理 育人 培德 |
现代学徒制模式下中职生职业道德教育定位研究
[摘 要] 现代学徒制人才培养模式,是旨在实现双轨制教育,同时向学生引进学校教育和企业教育,在一定程度上能够推动学生的进步和发展,同时职业学校在推进现代学徒制教育的过程当中仍存在许多职业道德与道德教育的问题。由此,探索如何在现代学徒制模式下培养学生的职业教育精神,是目前现代学徒制实施所迫切需要解决的问题。基于此,在简要介绍学徒的基础之上,分析现代学徒制模式下中职生职业道德教育
改革 探索 实践 |
以学生发展为本的中职语文课堂教学改革探讨
[摘 要] 素质教育作为教育的核心与基础,在教育领域发挥着至关重要的作用,而展开教育的目的,最终还是为了能够培养出更多人才,并为社会的发展与进步添砖加瓦。但是面对新时代发展对教育领域提出的各项要求,传统的教育模式和理念已经不再适用于教育的实际需要。对此,如何对传统的语文课堂教学进行改革与实践,便成为教育工作者们需要考虑的重要问题。将学生发展作为开展教育的根本目标,探讨了如何从
改革 探索 实践 |
中职机械加工实训教学改革的路径分析
[摘 要] 时代是不断发展的,对人才的需求和要求在不断的增加,在中职机械加工专业中,为了使学生在毕业之后能够获得良好的发展,教师要结合时代发展的方向和对人才的要求,对中职机械加工实训教学进行有效的改革以及创新。相关负责教师要树立现代化的教育理念,及时发现存在于传统中职机械加工实训教学中的不足之处,形成清晰而正确的改革思路,从而使学生能够在中职机械加工实训教学课堂中提高自身的专
改革 探索 实践 |
机械制造及自动化专业控制类课程的教学改革
[摘 要] 改革开放以来,我国各行各业相关人才需求量逐年增加,国家也愈加注重人才的培养。机械制造是我国所有行业的一种,在我国可持续发展的进程中占有重要地位。目前,受多种因素影响,机械制造及自动化专业人才相对匮乏,专业人才少之又少,严重阻碍了我国机械制造的发展进程,因此,为了有效地培养出更多机械制造及自动化专业人才,首先就要从机械制造及自动化专业控制类课程的教学改革做起,结合传
改革 探索 实践 |
中职机电专业实践性教学现状与改革研究
[摘 要] 随着时代的发展,科学技术的不断进步,一些中职院校在日常教学中应用实践性教学。对机电专业的学生来说,要想学好机电专业的课程就需要进行大量的实践学习进一步提升自身的专业水平。因而,中职院校就要加大实践性教学的实施力度,提高机电专业的师资力量水平,完善相关的实践性教学体系,并且营造实践性的教学氛围。但是,当前中职院校在开展实践性教学的过程中出现一些问题严重影响着机电专业
改革 探索 实践 |
中职护理学基础实训教学问题及改革策略研究
[摘 要] 目的:探讨护理学基础实训教学中出现的问题及改革策略。方法:从学生思想、教学、教材、实验室管理等各方面分析护理学基础实训教学中存在的问题,并提出改革策略。结果:培养学生的思维和适应能力、提高教师的教学水平、采用贴近临床的仪器设备、加强实验室的建设和管理等改革策略能提高教学水平,增强学生学习的兴趣。结论:针对实训教学中出现的问题,采取有效的改革策略,提高护生的职业素质
改革 探索 实践 |
新时代中职学校思政课建设改革创新探索
[摘 要] 教育的根本任务是立德树人,思政课作为立德树人的关键课程备受关注。党的十八大以来,以习近平同志为核心的党中央非常重视思政课建设,对思政课建设提出了明确要求。中职教育阶段的学生,正处在世界观、人生观、价值观形成的关键时期。加强思政课建设,引导学生“扣好人生第一粒扣子”,中职思政课教师肩负着光荣使命和神圣职责。面对新形势、新任务、新挑战,中职学校应加强思政课教师队伍建设
改革 探索 实践 |
传承红色经典美术作品,探索思政教育新模式
[摘 要] 随着素质教育改革的推进,中职学校越来越重视创新思政教育与美术课程相结合的教学模式,重视我国传统文化资源在美术课上发挥的作用。思政教育与美术课程相结合的教学模式目的在于培养中专学生的社会主义核心价值观,应该积极挖掘我国传统优秀文化资源中的红色经典美术作品,实现思政教育与红色经典美术作品资源的融合。基于分析红色经典美术作品的价值内涵,阐述了思政教育与红色经典美术作品融
改革 探索 实践 |
新时代背景下中专歌舞专业课程教学模式探索
[摘 要] 舞蹈学校承担着为社会培养舞蹈人才的重任,是繁荣我国文化事业的重要组成部分。歌舞专业课程教学模式科学与否,是关系人才培养方向和质量的重要问题。通过对上海市舞蹈学校歌舞专业课程教学模式现状的分析,找出其中的优势和不足,并结合多年的教学经验,提出意见和建议,希望对舞蹈学校歌舞专业教学模式的科学设置做有益探索。 [关 键 词] 舞蹈学校;歌舞专业;课程教学模
改革 探索 实践 |
中职外贸业务协调作业设计有效性的实践探索
[摘 要] 在突出岗位操作和实践创新的当今职业教育改革中,中职外贸专业尽管在教学方法、教学评价等方面取得很多成绩,但还存在很多不足。以作业设计为例,作业形式单一,作业内容枯燥,作业目标主要在于提高考试成绩,作业评价标准固化。加上外贸知识与学生生活经验相差较远,导致基础本身薄弱的中职学生疲于应付学习,产生厌学和抵触情绪。为改变这种现状,以研究学情为基础,以外贸业务协调作业设计的
改革 探索 实践 |
中职数学分层教学模式下生活化策略的探索研究
[摘 要] 中职数学在中职教育过程中扮演着关键性的角色作用,其突出的特点为难度系数较高、知识性以及逻辑性方面较强,一定程度上造成越来越多的学生望“数”生畏、谈“数”色变。众所周知,数学本身源于生活,服务于生活,数学与实际生活密不可分,利用生活化的数学教学理念方可被广大的中职学生所接受,有利于调动中职学生学习的积极性与主动性,可以活跃数学课堂的学习氛围。主要通过对中职数学研究的
改革 探索 实践 |
元认知策略在中职计算机软件类课程教学中的实践探索
[摘 要] 计算机技术日新月异,计算机软件类课程需要转变传统的教学理念和教学模式,着力培养学生较强的独立自学能力,注重激发学生的可持续发展潜力,不断适应时代的发展要求。元认知理论为教育教学改革提供了一个新的指导方向。主要介绍元认知策略的基本理论,结合教学实例探讨元认知策略在中职计算机软件应用课程教学中的运用和意义。 [关 键 词] 元认知; 计算机应用;教学
改革 探索 实践 |
中专校微课开发实践研究
[摘 要] 随着职业教育信息化进程的推进,微课这种教学模式在中专院校得到了广泛应用,创新微课开发实践策略显得尤为重要。以计算机应用基础学科为例,对微课开发的价值与实践策略进行了重点研究,以期为中专院校其他各门课程教学中贯彻应用微课教学模式提供一些理论指导。 [关 键 词] 中专;微课;计算机应用基础;教学策略 [中图分类号] G712
改革 探索 实践 |
分层教学在中职英语阅读教学中的实践与探究
[摘 要] 中职英语阅读分层教学是英语教学的重要教法之一,分层教学Stratified teaching 是教师根据不同层次的学生重新组织教学目标和内容,确定与其基础相适应又可以达到的教学目标和内容,从而降低了“学困生”的学习难度,又满足了“学优生”扩大知识面的需求。只有根据学生的兴趣差异,性格和气质的个体差异,学习态度差异,知识基础差异,采用分层教学,才能真正做到阅读的有效
改革 探索 实践 |
幼儿园环境创设教学探究与实践
[摘 要] 教育,不能光靠“教”,还得靠“育”,这是一种潜移默化的影响,而环境正有此功能。幼儿园在积极改善办园条件的同时,还应着力于幼儿园育人环境的创设。主要研究如何创设与幼儿教育相适应的环境,促进幼儿全面健康地发展。 [关 键 词] 环境创设;幼儿主体;游戏环境 [中图分类号] G610 [文献标志码] A
改革 探索 实践 |
比较教学法在中职信息技术教学中的设计与实践
[摘 要] 比较教学法是将学生在课堂中的作品不管是对还是错都展示在大家面前,学生比较不同的作品,通过思考理解错误原因,使学生掌握知识点,对能力提升具有积极意义。首先提出中职信息技术教学课堂中的问题,其次利用学生的兴趣将比较教学法的应用方法分三步进行阐述,最后阐述了比较教学法的成效。 [关 键 词] 中职;信息技术;比较教学法 [中图分类号] G712
改革 探索 实践 |
基于中华优秀传统文化大赛的中职语文教学改革研究与实践
[摘 要] 中华优秀传统文化博大精深,是中华民族共同坚守的理想信念,它是发展社会主义先进文化的深厚基础,是我国古代人民的智慧结晶,是传递中华民族精神的纽带和桥梁。将中华优秀传统文化的内容融入职业教育中,能有效地提高学生的人文素质、开阔学生的审美眼界、激发学生的人格魅力。中职院校主要以培养应用型素质人才为主,对学生专业素养的培养更加重视,以促使学生能够更好地就业。在这种背景下,
改革 探索 实践 |
工业机器人工作站仿真课程工学一体化教学实践
[摘 要] 随着产业升级和职业教育改革,形成了面向企业面向产业的工学一体化教学模式。该教学模式旨在帮助受教育者更好地适应企业需求。通过工业机器人工作站仿真课程教学实践,探索了工学一体化教学模式在中职学生中的应用。基于培训包式工学一体化思路,围绕工业机器人工作站仿真课程资源建设,探讨“知识、技能、社会能力”等职业能力融入课程资源开发中,以培养学生的职业能力和扩展未来发展空间。
改革 探索 实践 |
基于项目教学模式下的中职数控课程的实践与研究
[摘 要] 首先分析了基于项目教学模式下的中职数控课程教学的可行性,在此基础上,给出了中职数控课程项目教学的基本流程,最后以数控课程普通车床加工技术中的“阶梯轴的加工项目”为例,阐述了基于项目教学模式下的中职数控课程教学策略的实践应用。 [关 键 词] 项目教学;中职数控课程;教学策略 [中图分类号] G712 [文献标志
改革 探索 实践 |
“微知库+QQ”支持的药品销售技术探究式网络教学实践研究
[摘 要] 药剂专业学生毕业就业方向以在零售药店为顾客提供药学服务为主。作为药剂专业核心课程药品销售技术,主要教学内容是药品经营企业“购—销—运—存”四个环节的综合,其中又以药学服务为核心。学生只有懂得分辨门店常见疾病和熟练掌握药品专业知识,才能正确指引顾客购买和使用药品,为顾客提供良好的药学服务。从中职学生的学习特点出发,探索在网络授课的背景下采用探究式教学法,以期提高该门
改革 探索 实践 |
信息化助力中职排球教学的实践研究
[摘 要] 采用文献资料法、实验法、数理统计法等研究方法,选取我校高一数字媒体专业的两个班级(实验班与对照班),从教学模式、教学进度、教学效果三个方面进行分析研究。结果表明:对照班与实验班存在明显差异,实验班掌握排球垫球技术水平和学习兴趣都普遍高于对照班。由此可见,信息化助力排球教学比传统排球教学更具有优势,它从一定程度上提高了教学效率和学习效果,真正实现了高效体育课堂。