期刊详情
查看往期
期刊目录
2021年16期
卷首语 |
地之语
没有大地,草木无处扎根,屋宇无处立身,世界无以存在,人类无以存活。 姹紫嫣红的社会,或光怪陆离的尘世,昌盛也好,衰败也罢,圣洁也好,恶俗也罢,究其实质,无一不是地表的附着物。比起大地的恒久、博大和厚实来,地表上的哭哭笑笑,都宛若流星划过,飞絮飘逝。 大地是宽厚的,仁慈的,也是内敛的,谦卑的——只有付出,不求回报;只有承受,不曾抱怨。肤浅的人稍有业绩,就头昏脑胀地自我膨胀,五颜六色地自我粉饰,夸
美文·最主张 |
百花齐放,各展所长
2021年全国高考语文共八套试卷九道作文题目(北京卷作文为二选一),可谓百花齐放,蔚为壮观。各题目均追求超强的价值引导性,又各有千秋。如全国甲卷细数红色节日、歌曲、英雄榜样,以饱含激情的笔触引导考生思考“可为与有为”,北京卷罗列出不同人在同一时代中的不同态度,但要求考生“论生逢其时”,可谓开门见山大气磅礴;又如全国乙卷以射箭为喻谈理想追求,新高考Ⅰ卷以“体育之效”论强弱转换,新高考Ⅱ卷以描红为喻谈
美文·最主张 |
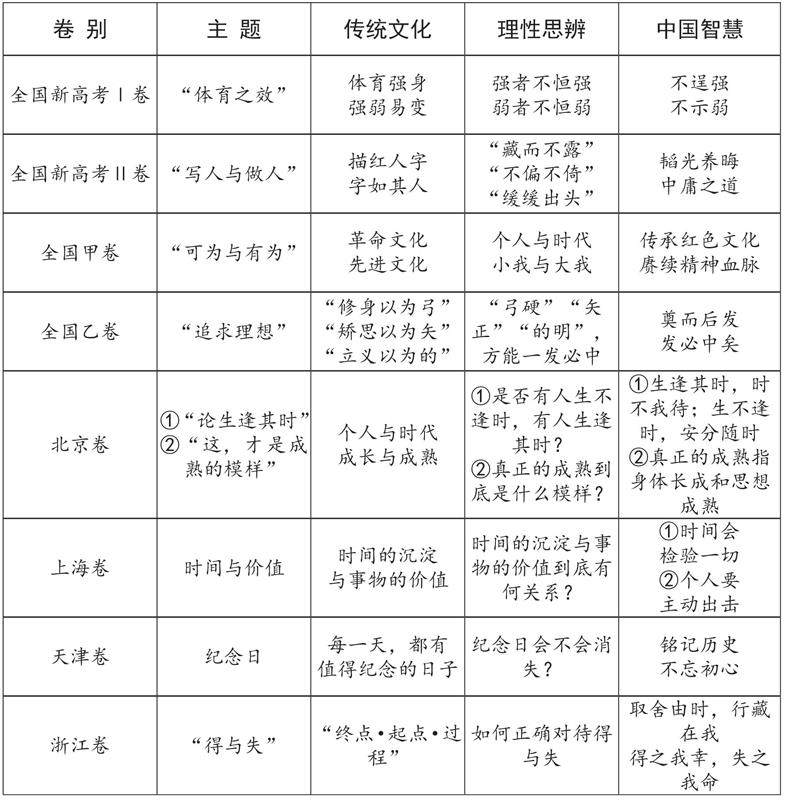
立足传统文化·聚焦理性思辨·彰显中国智慧
2021年高考作文一共命制8道题,其中教育部考试中心命制 4 道,分别为全国新高考Ⅰ卷(供山东、湖南、湖北、广东、福建、江苏、河北7省使用)、全国新高考Ⅱ卷(供海南、重庆、辽宁3省使用)、全国甲卷(供四川、广西、云南、贵州、西藏5省使用)、全国乙卷(供河南、安徽、江西、山西、甘肃、青海、内蒙古、黑龙江、吉林、宁夏、新疆、陕西12省使用),北京、天津、上海、浙江等省市各命制1道。试题紧扣“百年建党”
2021高考优秀范文选登 |
全国新高考Ⅰ卷
适合省份:山东/湖南/湖北/广东/福建/江苏/河北 ●考卷真题 阅读下面的材料,根据要求写作。(60分) 1917年4月,毛泽东在《新青年》发表《体育之研究》一文,其中论及“体育之效”时指出:人的身体会天天变化。目不明可以明,耳不聪可以聪。生而强者如果滥用其强,即使是至强者,最终也许会转为至弱;而弱者如果勤自锻炼,增益其所不能,久之也会变而为强。因此,“生而强者不必自喜也,生而弱者不必自悲也
2021高考优秀范文选登 |
“强哥”
“听说我们这个年级最差的弱班又要换班主任了。” “管他是谁呢,如果那个人能转化我们班,算他本事。” “就是嘛,来一个轰一个,只要制服不了我们班,不能转化我们,就得走人。” 叮零零——伴着铃声,一个戴眼镜的文弱书生走了进来,他清了清嗓子:“同学们好。我就是你们的新班主任,我姓胡,以后你们就叫我小胡好了。” “还小(媳)妇呢!”教室里一阵哄笑…… “这也没关系,只要你们别把当我老师就行了。我
2021高考优秀范文选登 |
艰苦奋斗,方能由弱转强
毛泽东曾说过:“生而弱者不必自悲也。吾生而弱乎,或者天之诱我以至于强,未可知也。”这告诉我们,弱者如果勤自锻炼,艰苦奋斗,增益其所不能,久之也会变而为强者。 就拿中国自身的成长史来看,古老悠久的中国经历过王朝盛世的繁荣,也遭遇过八国联军的重创。自那以后中国逐渐沦为半殖民地半封建社会国家,中国变得所到之处皆是创伤,甚至外国人称我们为“东亚病夫”。那时候的中国,是积贫积弱的弱势国。中国从来都不缺乏奋
2021高考优秀范文选登 |
铁肩挑重担,吾辈尚自强
1917年,毛主席在《体育之研究》一文中论及“体育之效”直指“目不明可以明,耳不聪可以聪”。同时,此文还进一步阐释了身体强弱的变化规律:生而强者如果滥用其强,即使是至强者,最终也许会转为至弱;而弱者如果勤自锻炼,增益其所不能,久之也会变而为强。所以“生而强者不必自喜也”,“我生而弱乎,或者天之诱我以至于强,未可知也”。个人身体如此,国家的强弱难道不也是这样吗?在新时代,吾辈更要肩挑重担,奋发自强。
2021高考优秀范文选登 |
世间强弱之变,皆是刘柳之别
公元805年,永贞革命失败,辘辘南去车轮带走了昂扬的理想,时代的强音转眼变得微弱喑哑。 一 梦得兄: 见字如晤。 愚弟今已至永州,其间惶惶无所栖身,只得暂时寄身于庙宇。想当初你我同科登第,琼林宴中意气风发,畅想“致君尧舜上”,吾兄赞我为“矫世厉俗”之强者。尔后王叔文革新时追随其后,意气扬扬。谁能料人命不能违天,才高不如势强,“欲为圣明除弊事”今成空谈。 永州荒僻之地,愚弟无所事事,乏味的
2021高考优秀范文选登 |
轮椅生涯里的至尊至强
在2010年最后一天,在离你60岁的生日还有4天的时候,那个必然会降临的节日终于降临到你生命的门口,你丢下有用的器官,带着迅跑的梦想,去享受节日的欢乐了。 19岁本应是最狂傲的岁月,无情的上帝却夺去了你健美的双腿。你要做运动健将,你要当长跑冠军,可命运却剥夺了你站立的权利,仇恨、不满、愤懑和无奈充斥了你绝望的心。每天,日出日落,四季交替,你用十几年的光阴在轮椅上静静地思考,草木荣枯,虫飞鸟鸣,路
2021高考优秀范文选登 |
全国新高考Ⅱ卷
适合省份:海南/重庆/辽宁 ●考卷真题 阅读下面的材料,根据要求写作。(60分) (唐光雨漫画作品,有改动) [注]描红:用毛笔蘸墨在红模子上描着写字。 请整体把握漫画的内容和寓意写一篇文章,反映你的认识与评价、鉴别与取舍,体现新时代青年的思考。 要求:选好角度,确定立意,明确文体,自拟标题;不要套作,不得抄袭;不得泄露个人信息;不少于800字。 ●真题解读 高考语文试卷所有命题为
2021高考优秀范文选登 |
生命弧线中的伟力
书一人生,法一世界,横竖撇捺的弧线中充满了生命的伟力;意至笔随的草书行云流水,充满了生命的激情;一丝不苟的楷书堂堂正正,显露做人的骨气;藏首掖尾的隶书端庄持重,体现人生的含蓄;质朴意拙的篆书古朴典雅,彰显人性的淳朴与真意。练笔实练心,其事虽小,却关乎道,今以“人”字为例,让我们共悟那撇捺间蕴含的哲理与伟力。 “逆锋起笔,藏而不漏”蕴涵着 “忍”的睿智与境界。 逆锋为藏锋。锋芒早露易成昙花一现,
2021高考优秀范文选登 |
奋斗,撑起“人”之精神气脉
传言仓颉造字时“天雨粟,鬼夜哭”,“人”之一字便只有简单的一撇一捺。然而,“写人”容易,“做人”却蕴含了一生一世之真理。奋斗,便是支撑“人”之精神气脉的主线。人之一生,须沉潜方能飞跃,要厚积才可薄发。恰如写“人”之一字,年轻时需逆锋起笔,藏而不露;中年时要中锋用笔,不偏不倚;最后方可迎来停滞迂回,缓缓出头之日。 把我们每个人的生命时间线拉长,青年学子便如新苗破土,恰是逆锋起笔的年华,往往藏不住锋
2021高考优秀范文选登 |
书法人生,书写人生
五千年华夏文化源远流长,三千年文明史见证了文化之路。在中华文化中,书法是必然无法避开的高峰。书法之道乃是天道,融入的是阴阳应和、相辅相成的自然之道,书法之义在于人文,承载和传递了千年以来文明演进历程的密码。天道与人文的思想在毛笔描红“人”字中展现无遗,人生必然无法处处顺遂,所以我们要学会“藏而不露”,处世待人的人际之道,要诀在于“不偏不倚”,行为中正,人生漫漫,须学会耐心等待,谋而后动,才可以“缓
2021高考优秀范文选登 |
以厚积中正为人,以薄发尊榜成人
“青年如初春,如朝日,如百花之萌动,如利刃之新发于硎,人生最可贵之时期也。”凭栏远眺,洗刷过腥风血雨,问鼎过谁主沉浮的汉文字中,似乎早已倾注好了“人”的全部内涵,一撇一捺间,是厚积薄发,行思中正,描红的个个墨渍间,是久久为功,心敬神往。这个字给予新青年很多力量,也造就一批批国之栋梁。 青年以沉潜厚积,蓄力青春正人生。 “不积跬步,无以至千里;不积小流,无以成江海。”纵然疫情不止,但已阻挡不了
2021高考优秀范文选登 |
全国甲卷
适合省份:四川/广西/云南/贵州/西藏 ●考卷真题 阅读下面材料,根据要求作文。(60分) 中国共产党走过百年历程。在党团结带领人民进行的伟大斗争中孕育的革命文化和社会主义先进文化,已经深深融入我们的血脉和灵魂。我们过的节日如“五四”“七一”“八一”“十一”,我们唱的歌曲如《义勇军进行曲》《没有共产党就没有新中国》,我们读的作品如《为人民服务》《沁园春·雪》《荷花淀》《红岩》,我们景仰的革命
2021高考优秀范文选登 |
在大有可为的时代做有为青年
看到这则材料,脑海中立即浮现出昨天我们的最后一次升旗仪式。鲜艳的五星红旗在蓝天下迎风招展,雄壮的《义勇军进行曲》在校园里荡气回肠,红衣的少年和老师在国旗下庄严宣誓。一幕幕、一曲曲都让我热血沸腾,先辈们抛头颅洒热血为我们缔造了一个大有可为的时代,那么在今天,我发誓,思想上不能“佛系”,行动上不能“躺平”,生活中不能用“内卷”做借口,做“无为”青年,我要在大有可为的时代做有为青年。 有为青年要想大有
2021高考优秀范文选登 |
一百年峥嵘有涯,有为者行者无疆
古人言,“知所从来,方明所去”,毛主席曾写道:“雄关漫道真如铁,而今迈步从头越。”私以为“从头越”应是觅得一处起点,于此重新出发。我辈有为青年身处一个大有可为的时代,重温这波澜壮阔的共产党奋斗史诗,便是手握明烛守本心,眼观四海看风云,延续先辈步伐,奔涌青春后浪。 百年前,一艘红船在南湖上游弋,一群意气风发的青年们用纸和笔挥斥方遒,指点江山,构筑了中华人民共和国的蓝图。在那个事皆可为的年代,他们将
2021高考优秀范文选登 |
幸逢可为之时,须行有为之事
古之才俊之士,生不逢时者多矣。如春秋战国之孔圣,廉颇,汉之李广,三国之诸葛孔明,姜伯约,宋之岳飞,文天祥,明之崇祯,晚清之四大名臣,戊戌之六君子之属,皆胸怀大志,身经大才,却因生不逢时,壮志未酬。每每忆之,无不令人扼腕叹息。而今吾辈生于可为之时,历史之大好时机,如不奋发图志,行有为之事,则不可不谓之负国也。 行有为之事,须立宏伟之志。 习总书记说过:“一代人有一代人的使命与担当,一代人有一代人
2021高考优秀范文选登 |
知其可为,奋发有为
在我看来,成功等于实现自我价值最大化。这句话包含两层意思: 一是要确立自我价值之所在。 对于人生而言,我以为最关键的是要知道自己“想要什么”和“能做什么”。有了明确的目标、正确的定位,才不至于迷失人生的航向。比如唐僧,他在自我介绍时总是这样说:“贫僧唐三藏,自东土大唐而来,去往西天拜佛求经。”很明显,他既知道自己是谁、从何而来,更知道自己应该做什么,所以才能九死而仍未悔。定位准确,目标明确,心
2021高考优秀范文选登 |
全国乙卷
适合省份:河南/安徽/江西/山西/甘肃/青海/内蒙古/黑龙江/吉林/宁夏/新疆/陕西 ●考卷真题 阅读下面材料,根据要求作文。(60分) 古人常以比喻说明对理想的追求,涉及基础、方法、路径、目标及其关系等。如汉代扬雄就曾以射箭为喻,他说:“修身以为弓,矫思以为矢,立义以为的,奠而后发,发必中矣。”大意是,只要不断加强修养,端正思想,并将“义”作为确定的目标,再付诸行动,就能实现理想。 上述
2021高考优秀范文选登 |
修身矫思,以义中靶
华夏少年意气扬,理想在前,谁能挡?只讲:会挽雕弓如满月,西北望,射天狼。在自身发展的过程中,把高屋建瓴的理想变成触手可及的现实,需要的是行动的加持。作为当代青年,当以修身为本,思想加以引之,以义为其目标。 修身为本,提升内在,始出发。人若没有修养,在世上就如水上浮萍一般,无根无源,谈何理想?被世人称为“伟人”的列宁,在遇到端水上楼的女工时,选择请女工先上楼,不因自己地位高贵而无礼,是其修养的外现
2021高考优秀范文选登 |
利剑破长空 且看吾辈青年
从古至今,人们都信仰“有志者,事竟成”一说。凡胸有大志者,不在少矣,然而能成事者却不过凤毛麟角,究其根本,不成事者或手中无利弓以中靶,或有弓不会使。少年如朝阳,如乳虎,如春前之草。天地大矣,前途辽矣,吾辈青年定当修身、矫思、立义以赴中国未来无限之光。 “读书原为修身,正己才能正人正事,不修身不正己而去正世者,无一不是盗名欺世。”在中国传统文化中严于律己,宽以待人是君子个人修养和处理人际关系的道德
2021高考优秀范文选登 |
凡心所向,素履以往
“对于没有目标的船,任何方向的风都是逆风。”人生的航船上,理想就是最好的方向;青年的彼岸上,理想就是最美的芬芳。乘风破浪,一苇以航,理想之路,当如此。 古人曾以射箭为喻,强调理想于人的重要性。我以为,以目标为舟,以方法为桨,以意志为风,青年一定能披荆斩棘,踏浪而往,驶向理想的国度,收获人生的幸福。 确立目标,热爱不息。 正如汪曾祺所言:“一定要爱着点什么,恰似草木对光阴的钟情。”青年人一定要
2021高考优秀范文选登 |
立义以为的,奠而后发
“理想”两个字合在一起是个名词,象征人们对生活的期盼或是不切实际的天马行空,可当你把理想拆开来看,它又成了动词,“理”清思路,“想”出办法。汉代扬雄曾说过:“修身以为弓,矫思以为矢,立义以为的,奠而后发,发必中矣。”可见,先确定理想然后付出行动,理想才会实现。 理清基础,明确目标。在中国正处于“山河破碎风飘絮”的时代,一少年立于课堂上发出了“为中华崛起而读书”的理想,他就是周总理。少小便立志如此
2021高考优秀范文选登 |
伸出双手,摘取理想之花
理想,是每一位积极进取者奋斗的目标。何以追求理想?我们的祖先也常常在寻找答案,他们常从基础、路径、目标等等方面入手,汉代扬雄曾讲,以射箭的“弓”“矢”“的”喻追求理想之路的“修身”“矫思”“立义”,表明抵达理想之岸的条件。作为新时代新青年,以矫思为舟,以修身为桨,以立义为漫漫大海中的航行方向,才能到达理想的彼岸。 首先,矫思有助于摘取理想之花。矫思就是端正态度,就像是在浩瀚的海洋中能继续航行的勇
2021高考优秀范文选登 |
北京卷
●考卷真题 微写作(10分)(略) 作文(50分) 从下面两个题目中任选一题,按要求作答。不少于700字。将题目抄在答题卡上。 (1)每个人都生活在特定的时代,每个人在特定时代中的人生道路各不相同。在同一个时代,有人慨叹生不逢时,有人只愿安分随时,有人深感生逢其时、时不我待…… 请以“论生逢其时”为题目,写一篇议论文。 要求:论点明确,论据充实,论证合理;语言流畅,书写清晰。 (2)
2021高考优秀范文选登 |
论生逢其时
你看,诗仙李白多豪迈:“天生我材必有用!”往事越千年,走进新时代,我们生逢其时,恰逢盛世,因此绝不能辜负这个美好年代,必当有所作为,不白活一回,奋斗搏一世,才能够对得起大中国眼前这个最好的时代。 如今我们面临的新时代,是近代以来中华民族发展的最好时代,我们深感生逢其时、时不我待。从五四运动到社会主义新时代,我们迎来了从站起来、富起来到强起来的伟大飞跃,这在我们中华民族发展史上是划时代的沧桑巨变!
2021高考优秀范文选登 |
这,才是成熟的模样
“我不想我不想不想长大,长大后世界就没童话;我不想我不想不想长大,我宁愿永远都笨又傻……”哼唱着S.H.E演唱的《不想长大》,我回到了家,正好中午十二点。 我是农民的儿子,我家就住在学校新大门对面,租的,母亲来陪读了,因为我在学校玩手机、上课睡大觉、九科挂红灯,还和班上同学打起来了,班主任处分了我,不让我寄宿了,叫我家长到学校沟通交流,父亲给我办了退宿手续,母亲就来陪读了,我失去了好多自由。
2021高考优秀范文选登 |
论生逢其时①
五千年华夏历史,三千年人类文明。每一个历史时期都给予不同的历史机遇,也正因不同,人生才得以多彩,更因多彩的人生,时代的光华从未黯淡。漫长的封建时代里,有人豪情在胸、才华横溢却未遇明主,叹息生不逢时;有人庸庸碌碌、无才无德却安分随时,安于时日流转。而我辈青年,生逢21世纪的盛世,当乘时代之东风,扶摇直上九万里,方不负这万事可为的时代。 新中国成立至今七十余载,短暂的岁月却风云激荡,劈波斩浪的先辈给
2021高考优秀范文选登 |
论生逢其时③
“这是最好的时代,这也是最坏的时代”,狄更斯在《双城记》里如是言。每一个意图有所建树的人都曾在时代的罅隙里徘徊与挣扎,也在时代的道路上踌躇与茫然。然而我却认为,所谓生逢其时,不是生逢盛世,而是无论生活在什么时代,我们都可以用爱与宽容去面对这个时代,认真地活。 那是狄更斯的十九世纪,踟蹰茫然的狄更斯在那个时代找到了方向。彼时恰值改革初期的动乱年代,英国贵族与底层贫民的矛盾已然不可调和,但是资产阶级
2021高考优秀范文选登 |
这,才是成熟的模样②
成熟的模样,应该是长大的样子。 自己成长的记忆有些模糊,但我有幸看到了弟弟成熟的模样——学会了对自己犯下的错误负责。 弟弟小名叫“明明”,9岁了,但正处于懵懂时期。他只想着怎么开心怎么来,家里到处都留下了他的足迹。家里的墙壁早已成为了他的画布,被笔戳过的洞遍布各处。原本完好的沙发,也被抠出了大小不一的破口。 前天,不知道弟弟从哪里找来一把小刀,拿着小刀的弟弟,绕了小区一圈,邻居们的车可遭殃了
2021高考优秀范文选登 |
这,才是成熟的模样③
为了防止疫情蔓延,小区实行管控。 这不,我正在认真检查一位外出居民的通行证,耳边传来父母的言语,父亲说:“这小子,不错啊,懂得担当了,还知道为小区做事呢!”母亲说:“是啊,这成熟的样子真可爱,这才是我想要的儿子。” 听着他们交谈的言语,心中窃喜:“原来,这才是成熟的模样。”是的,我应该长大了。 几天前的我,只有身体的野蛮生长,而心智却缺钙。 新冠肺炎疫情来袭,小区居民也不安了,小区群里躁动
2021高考优秀范文选登 |
上海卷
●考卷真题 写作。(70分) 有人说,经过时间的沉淀,事物的价值才能被人们认识;也有人认为不尽如此。你怎么看?请写一篇文章,谈谈你的思考。 要求:(1)自拟题目;(2)不少于800字。 ●真题解读 2021年上海高考作文命题依旧延续了2020秋考和2021年春考的命题格局与思路。从考查的内容与指向来看,可以得出上海高考作文的共性与特点: 首先,注重辩证思维,观照社会现实,关注未来人生;
2021高考优秀范文选登 |
时间淬炼价值
在子弹射入梵高头颅的十年后,他的《向日葵》才被以高价卖出;布鲁诺在鲜花广场被燃为灰烬的300年后,才得到了罗马教皇的平反;马克思在摇椅上永远安眠了20年后,他的理论才第一次得到了实践。《向日葵》,日心说,共产主义的价值本身并不会随着时间改变,人们对它们价值的认知却会随着时间而改变。 如果回顾历史,我们不难发现,如今改变历史的重大发现的诞生,通常伴随着“异端”的质疑。莱特兄弟在第一架飞机成功以后,
2021高考优秀范文选登 |
吹尽狂沙始到金
有人说,经过时间的沉淀,事物的价值才能被人们认识;也有人认为不尽如此。而以我观之,真正有价值的事物是经得起时间的推敲的,倘若它没有立刻被世人所认可,那么经过了时间的千淘万漉,其深刻的价值便会自然而然地展现于人们面前。 为什么有些有价值的事物需要时间的沉淀?因为这些事物具有一定的先进性与前瞻性,而人们仍以当时落后而陈旧的思想去看待,由此便产生了一定的局限性,比如梵高的画作、屈原的理想、哥白尼的“日
2021高考优秀范文选登 |
时间漏洞
乔布斯在斯坦福大学演讲时分享过关于他自己的一个故事。他说,自己当年在里德学院读书时因为好奇心参加了书法课程并学会了排版和多种不同的字体。这在当时只是供他自己消遣的一个兴趣爱好,可是十年后,苹果公司设计出了第一台使用漂亮的印刷字体的电脑,这都源于乔布斯当年的“一时兴起”。他在当时并没有认识到这门课程的价值,可它却在很多年后助了他的事业一臂之力。 人们在某时某刻对于某物价值的判断是主观的,但时间是客
2021高考优秀范文选登 |
不经几番时间沉,哪得价值陈酒香
酿香陈酒,需要数载的积淀;正宗的火腿,需要多年的风干;相似的,事物的价值也需时间的沉淀,才能更好地被人们认识。有人说:“人生需要去沉淀,要有足够的时间去反思,才能让自己变得完美。”时间沉淀,亦可让人更好认识事物的价值。 时间沉淀,终使蒙尘珍珠扬了彩,绽了光。 莫里克说:“事物只当人们认为它们有价值的时候,才有价值。”梵高生前贫困潦倒,最终自杀身亡。在还未获得正确评价前,他就已拉下人生帷幕。他生
2021高考优秀范文选登 |
天津卷
●考卷真题 阅读下面的材料,根据要求写作。(60分) 如果说时间是一条单行道,那么纪念日就是道路两侧最醒目的路标,它告诉我们怎样从昨天走到了今天。时间永不停步,纪念日不会消失。记住它,可以让日历上简单的数字成为岁月厚重的注脚,而它也不断提醒着我们带着初心奔向前方。 你对这段话有怎样的理解和感悟?请结合自身体验,写一篇文章。 要求:①自选角度,自拟标题; ②文体不限(诗歌除外),文体特征明
2021高考优秀范文选登 |
我的纪念日
我,是个只晓得坐冷板凳而毫不讲究仪式感的人,是个只晓得星期几而不知道几月几日的人,是个只晓得饿了吃饭冷了添衣而不在乎美味佳肴品牌服装的人。我连自己的生日也抛到九霄云外,五十岁、六十岁等大生日也一概忘却。 然而,我内心的三个纪念日像陈年老酒,随着岁月的流逝其味愈醇,常常攸攸滑地过舌,润润地穿喉,滑滑地入嗓,暖暖地浮心,悄悄地潜脉。 我记住1980年决胜高考纪念日。 那年7月6日下午,我到离家六
2021高考优秀范文选登 |
百年华诞日,感知信仰时
1921年,“长夜难明赤县天,百年魔怪舞翩跹”,一群热血青年挺身而出,他们在嘉兴南湖的红船上,指点江山,激扬文字,为黑暗中的中国指明了方向。“一唱雄鸡天下白,万方乐奏有于阗”,转眼就是百年。我们远离了战火纷飞的时代,但是共产党人那些令人唏嘘的信仰故事,那些光芒闪耀的信仰足印,必定会化为我们继续前行的精神之源。 回顾百年党史,聚焦共产党人的信仰,可以净化迷惑的灵魂。当社会由你死我活的阶级斗争发展到
2021高考优秀范文选登 |
理性认识历史 警惕情绪宣泄
近代中国史是一部写满血泪的屈辱史,又是一部不屈不挠的抗争史。学史可以看成败、鉴得失、知兴替;可以知廉耻、懂荣辱、辨是非。但是,对待历史必须高扬理性的旗帜,正确认识历史,警惕情绪宣泄。 曾经有一段时间,抗日神剧泛滥。早在2011年,“神剧”《抗日奇侠》在多地成为收视冠军,剧中抗日英雄个个身怀绝技,飞檐走壁、腾云驾雾,甚至出现“手撕鬼子”的情节。在另外一些抗日神剧里,也有许多离奇的情节,手榴弹炸掉天
2021高考优秀范文选登 |
人人都有自己的纪念日
这是我最得意的一天,这一天,我成功地挑战了一位口碑不错的老师;这是我最没脾气的一天,这一天,他用平和的语言打垮了我的狂气;这是我最清醒的一天,这一天开始拨乱反正,青春迈向健康! 这一天是我的纪念日。 他是新来的老师,在他接手我们班级以后,每次路遇,我总是侧目而过,从未有过一声招呼。这一天是植树节,学校规定学生每人带十棵树苗,他上班检查完成任务的情况。我在全体同学的面前,将自己所带的树苗高高举过
2021高考优秀范文选登 |
浙江卷
●考卷真题 有人把得与失看成终点,有人把得与失看成起点,有人把得与失看成过程。对此,你有怎样的体验与思考?写一篇文章,谈谈自己的看法。 【注意】①角度自选,立意自定,题目自拟。②明确文体,不得写成诗歌。③不得少于800字。④不得抄袭、套作 ●真题解读 命题材料分为两部分,第一部分是“有人把得与失看成终点,有人把得与失看成起点,有人把得与失看成过程”。这是展开讨论的前提,它告诉了我们这篇考场
2021高考优秀范文选登 |
既择东隅,且释桑榆
《不负如来不负卿》是西藏著名的诗人、六世达赖喇嘛仓央嘉措的诗作,其间有“世间安得双全法,不负如来不负卿”这样的传世名句。 一边是骑着马驹的少女,在一望无际的草原上奔跑;一边有庄严神圣的布达拉宫,还有佛前虔诚的心愿。这世界上从来就没有一边倒的好事,得道的高僧也难逃两难的抉择与得失的斟酌。“入山投谒得道僧,求教上师说因明。争奈相思无拘检,意马心猿到卿卿。”许多人终其一生,也未能走出追名逐利与感观刺激
2021高考优秀范文选登 |
在得失之间奋进
有人认为,得与失是终点,所有的得失都意味着曾经的已然结束。是的,人生要懂得放下。曾经得到或失去的再多,日子还得继续,人生要学会往前看。 有人认为,得与失是起点,既然已经得到或者失去,就意味着人生又站在了新的起点上,要有新的目标。路漫漫其修远,踏上新的征程,继续上下求索。 其实,无论是看做起点还是终点,都没有错。而在起点与终点之间,就是历经的过程。对于真的猛士而言,最应该有的态度就是:在得失之间
2021高考优秀范文选登 |
起点,还是终点?
把得与失看成终点,对此,有人提出批评。他们认为,得与失只代表着过去,人生未来还有无限的可能,不能因为一时的得与失而就此放弃继续奋斗。我以为,有这种想法的人显得太过悲观。 既然已经得到,那就意味着曾经的付出暂时画上了一个句号。对于那些生活态度原本就积极上进的人而言,某一次的得到只是对昔日自己的一种肯定罢了。莫言不会因为获得诺贝尔文学奖,然后就此放弃继续创作;屠呦呦不会因为发现了青蒿素,然后就放弃科
2021高考优秀范文选登 |
看淡得失,成就精彩人生
生活中时刻上演着得与失的剧情。有得必有失。得到与失去是永恒的话题,一切都将逝去,唯有得失永恒。看淡得与失,方能成就精彩人生。 一位老翁看见邻居枯死了的梧桐树,陈述弊处并建议邻居砍倒它,邻居听从他的建议并感激他,却在他向邻居讨要作为柴禾的时候远离老翁。老翁得到了柴禾却失去了邻里之情。现实生活中,这样的例子不胜枚举,一些人太看重自己能得到什么,却忽视了自己将失去什么,他们可能得到了想要的东西,但付出
大语文课堂 |
孤山寨之行
五月七日,游学孤山寨。此行,让我以新的方式体悟世间万物。 行色匆匆,疾走于山路间,数小时奔波,只为打卡孤山寨一线天。金乌升到头顶,一条狭窄陡峭的山道终于横在眼前,一线天!我激动得紧紧背包带,顺着钉在山壁上的铁链向上爬,脚踏在一米高、半尺宽的石阶,当参差不齐的十几级石梯延伸到尽头,面前是闻所未闻的奇观。 两边黑黝黝的山壁如刀劈斧凿般竖立,巍峨的高山从中裂开,阳光照不到,凉气森森,抬头望天,两侧山
大语文课堂 |
张家界游记
两点一线的生活,身与心都已疲惫。向往远方的心指引我,来到了久负盛名的张家界,领略其山水之秀美,另一种心情,感受陌生的环境与人。 张家界的山,号称“三千奇峰”。登上凌空天台极目远眺,山奇岭峻,崖壁与地面几近垂直,一根根石峰竖立,如天柱直指云端。有的如沉香举起大斧劈山救母,有的像采药的老人,还有的似天女散花。 面对此景,内心产生一种不知今夕何夕、身在何处之感。身体在变小,再变小,眼前的山,是一个个
大语文课堂 |
送别
细细的小雨斜织着,天色灰蒙蒙的,空气中弥漫着离别的气息,一层层的水雾蒙在我的眼前,好像是要放缓我们去火车站的速度,今天是我与朋友离别之时。 踏上大巴车,我和朋友紧挨着坐在一起,虽然车上很空。我俩交谈起了往事,窗外的雨水丝线般划过玻璃,仿佛我和朋友逝去的时光。 我们正兴致勃勃地聊着共同喜欢的游戏,发现车速越来越慢,最后停了下来。前面发生了一起交通事故,造成了严重的交通堵塞。朋友叫了一声:“哎呀,
大语文课堂 |
北海道之行
每次去外地旅游,不管是“重湖叠巘清嘉,有三秋桂子,十里荷花”的田园,如“孤山寺北贾亭西,水面初平云脚低”的湖泊,还是“玉壶光转,一夜鱼龙舞”的都市。在享受风景的同时,妈妈总会教导我小心陌生人。那些绑架、抢劫的案例成为了她的最佳材料。这也使我从小养成了警惕对待陌生人的习惯。 但是那次去日本北海道旅游的经历,却使我改变了看法。 那天我们迷路了。我们茫然地站在十字路口,看着雪花飘落。由于温度过低,手机
大语文课堂 |
魔法师的实验
一间阴暗、潮湿、狭小的地下室的门口,霎时冒出两个黑影,一个矮嘟嘟的,身上披着一袭长袍;另一个则是站在了那人肩上,抑或是卧着,竖着两只尖尖的耳朵,它发出了一声“喵”,那便是我,和我的助手“阿萨·奥丁”。 进入实验室,我轻轻挥动魔杖,点亮了天花板上的几盏烛灯,它们闪着朦胧的黄光,蓝色的火苗跳动着,实验室四壁上挂着的各种动物内脏,奇异的草药和不同的魔药标本,在微光中好似有了锋芒。“阿嚏!”阿萨打了一个
大语文课堂 |
对我最有意义的一道菜
小时候,最喜欢、最期待的时间就是周五放学,我不是跑到公园滚了一身泥巴,也不是要和小伙伴们玩游戏,而是急着享受走进家中,窜进鼻腔里鲜美的排骨香。如今这种令人陶醉的香味,已随着爷爷的逝世飘散了。 记得我刚上小学,每周五的晚上, 我一进家门就可以闻到那从厨房飘散开来的迷人的香气,来不及洗手,便飞奔到厨房跟爷爷要汤喝。爷爷总是说:“快了,马上就好!”我只能坐在餐桌旁等待着莲藕排骨汤熬好。只要是爷爷熬骨汤
大语文课堂 |
灵感
阳光从窗外射进来,给本来不亮的屋内增添了一丝光芒,伴随它的,还有冷冽的寒风,冬日的阳光不能带来温暖,而风带来的只是如利箭一般刺穿我的寒冷。它吹到了我被水打湿的被子上,使得它又变冷了几分。我小声地咒骂着,穿上了室内的最后一件衣服。 我是一个老诗人,正苦思冥想写作的灵感。炉膛中塞着几张我写的诗,但已经被烧成残片。上一次用到它,是在给我取暖的时候了。相比同时代的人而言,我用的是拉丁文,但它早已被时代所
大语文课堂 |
大广角
杨毅柳作品 杨毅柳 杨毅柳,1970年生,陕西洛川人。中国美术家协会会员,陕西美术家协会理事,陕西美协水彩艺委会秘书长,长安大学副教授,西安美术学院客座教授。 雨中文庙 党家村