期刊详情
查看往期
期刊目录
2021年08期
刊首语 |
关于提升城市金融竞争力的思考
城市是经济社会运行的核心载体,城市发展水平体现国家经济社会现代化建设进程,城市金融竞争力的高低反映了城市金融业服务实体经济的综合能力。改革开放以来,我国金融业发展取得了举世瞩目的成就,金融成为资源配置和经济调控的重要工具,也是推动城市发展的战略资源。习近平总书记高度重视金融工作,提出了一系列关于金融业发展的重要论述,其中最为人们所熟知的是:“金融是国家重要的核心竞争力”“经济是肌体,金融是血脉,两
特别关注 |
金融风险状态扫描
编者按:金融风险因具有不确定性、客观性和普遍性、潜在性、叠加性和累积性、扩张性和传染性等特征,一旦发生,将对一家金融机构的经营,乃至整个金融体系的稳健运行构成威胁。尤其是一旦发生系统性风险,金融体系运转失灵,必然会造成全社会经济秩序的混乱,甚至引发严重的政治危机。因此,防范风险是金融工作的永恒主题,世界各国都将防范金融风险作为一项重要工作。 我国更是将防控金融风险作为防范化解重大风险攻坚战的重要
特别关注 |
2021年上半年债券违约情况回顾与展望
自2020年新冠肺炎疫情暴发以来,我国经济稳步复苏,成为全球率先实现经济正增长的主要经济体,我国债券市场也实现了平稳运行。与此同时,面对严峻的国内外环境,债券违约规模也不断创新高,2020年全年债券违约规模超过500亿元,创近5年内新高;2021年仅上半年,债券违约规模就已接近984亿元,大幅超过2020年的同期水平。 回顾2021年上半年债券违约情况,呈现出以下几个特点:一是在债券违约主体中,
特别关注 |
当前美国主要金融风险观察
在一年多来的积极宏观经济政策支持下,美国经济已经重启,但新一轮经济商业周期的起点与过去诸多周期的开始阶段有着明显差异,当前宏观杠杆率尤其是非金融企业债务水平处于历史高位,低利率叠加流动性充裕,促使金融资产估值呈现不同程度的泡沫化,银行系统总体稳健但局部风险上升,非银金融部门杠杆率及不透明度偏高,而货币市场也暴露了不少隐患。本文结合经济金融运行情况及监管机构的一些指导性报告,对当前美国主要金融风险做
特别关注 |
周期性风险严控下的信用债市场风险浅析
2021年上半年,伴随经济缓步复苏,宽信用政策有所转向,稳杠杆、防风险政策立体发力,经济周期性特征有所显现,加之市场主体谨慎预期强化,使得分层态势愈发明显,信用债市场呈现违约率走高、净融资收缩态势。 上半年信用债市场违约创历史新高 信用债违约创历史新高 根据Wind数据,2021年上半年信用债违约规模达1266.5亿元,违约率为0.31%,双创我国信用债违约史新高(2014年为首只信用债
特别关注 |
影子银行风险阴霾如何散去
问题的提出 《中国影子银行报告》(以下简称《报告》)指出:“影子银行是指常规银行体系以外的各种金融中介业务,通常以非银行金融机构为载体,对金融资产的信用、流动性和期限等风险因素进行转换,扮演着‘类银行’的角色。”《报告》对影子银行进行了界定,主要包括四项:一是金融信用中介活动处于银行监管体系之外,信贷发放标准显著低于银行授信;二是业务结构复杂、层层嵌套和杠杆过高;三是信息披露不完整,透明度低;
特别关注 |
解析房地产金融风险的三个视角
房地产金融风险无疑是我国金融乃至经济风险隐患中,最有杀伤力的一颗“地雷”。相应的,对该风险识别、把控的智慧和力度直接关系到其能否引爆、何时引爆或引爆后对金融经济体系的冲击程度。本文基于三个视角对房地产金融风险进行解析,以期对该风险的防控提供些许助力。文中相关数据如无特殊说明均基于Wind资讯、中国人民银行网站和国家统计局网站。 房融泡沫:配置比和贡献度视角 意即金融资源对房地产业的配置比重与
专稿 |
如何完善平台金融科技公司监管
近年来,金融与科技的融合推动了金融创新与发展,加快了金融与其他领域的融合发展,平台金融科技公司的出现就是重要产物。在云计算、大数据、人工智能等技术的推动下,平台金融科技公司凭借自身积累的用户、数据和技术优势,逐渐介入了支付、理财、信贷等传统金融业务,实现了跨境经营与发展。然而,金融和技术的业务边界逐渐模糊,监管空白之下为平台金融科技公司的监管套利创造了机会,带来了一系列的金融风险问题。如何完善平台
专稿 |
我国经济实现可持续增长的优势与资金配置问题
一个国家的经济发展如同一个企业的发展。企业的发展需要有资金、人才与技术,还要有市场。国民经济的发展也需要保持供给和需求的基本平衡。中国经济就实现长期可持续增长而言,在供给方面有三个优势:一是资金供给比较充分。与多数国家特别是与发达国家相比,中国有相对较高的国民储蓄率,同时也是2021年世界第一大吸引外资国。中国经济建设不缺资金。二是人才供给比较充分。经过40多年改革开放的积累和历练,中国目前有数量
封面人物 |
全力推进首都金融科技基础设施建设
在琉璃飞檐、弧形拱顶、米色立柱等传统建筑的包裹下,北京这座有着厚重传统底蕴的古都,已历经了三千多年的历史,见证了多个朝代的兴衰更迭,却依然屹立不倒。如今的北京,正在金融和科技的双轮驱动之下,沿着一个又一个五年规划的快车道风驰电掣,进而引领着中国于风云变幻的国际格局中矢志前行。北京金控集团正是诞生于这座伟大的城市。 与其他快速扩张金融版图的企业不同,北京金控集团自成立之初就坚持用科技打造内核,在“
专题 |
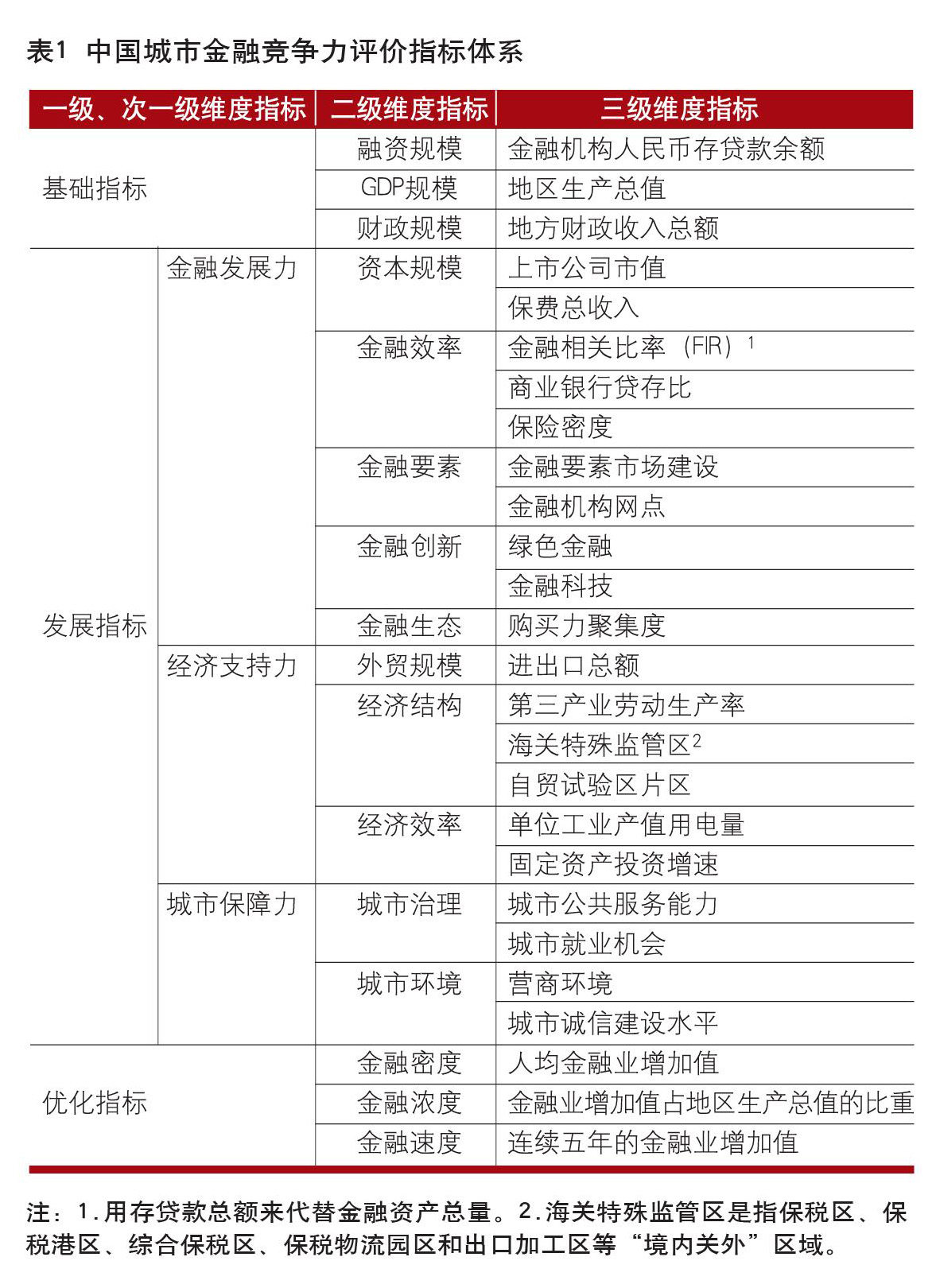
2020年中国城市金融竞争力评价报告
前言 城市是国家经济社会运行的核心载体,城市发展水平决定着国家经济社会现代化建设程度,城市金融竞争力的高低决定着金融服务实体经济的综合能力。为了深入研究城市金融竞争力,中国社会科学院金融研究所、特华博士后科研工作站和《银行家》研究中心联合组建了课题组,并将研究成果汇总成了《2020年中国城市金融竞争力报告》。本报告包括中国城市金融竞争力总报告和四个专题报告,总报告是2020年中国298个地级以上
专题 |
中国城市金融竞争力评价结果排名
见图
宏观经济 |
央行数字货币发展应致力于国际结算
央行数字货币特征及全球发展态势 2008年爆发的金融危机及随后的应对措施加剧了部分公众对中心化货币和金融体系的质疑。在技术进步的催化下,当年11月,中本聪发布《比特币:一种点对点的电子现金系统》论文,历史上第一个加密货币就此诞生。与法定货币相比,比特币最大的特点是去中心化,即没有集中发行方。比特币的这一理念与著名经济学家哈耶克在《货币的非国家化》中表达的观点相似。此外,数字货币赖以运行的底层技
宏观经济 |
全球央行数字货币发展进展及其影响
全球央行数字货币研发进展 2021年1月,国际清算银行(BIS)发布了一份调查报告显示,截至2020年末,全球65家央行积极从事CBDC工作的占比已达到86%,比四年前的水平增长了30%以上。不仅如此,各国央行对CBDC的研发也逐步迈向更高阶段,约60%的央行正在进行概念验证或实验,这一占比在2019年末尚为42%,并且,14%的央行已经在推进试点工作了。 2 0 2 0 年1 0 月2 0
商业银行 |
商业银行发展科创金融业务的思考
加快科技创新是推动我国高质量发展、实现人民高品质生活、构建新发展格局、开启全面建设社会主义现代化国家新征程的迫切需要。科创企业是最活跃的创新主体,是科技研发和成果转化的核心载体。金融是现代经济的血脉,科创企业的发展,离不开金融的有效支持。作为我国金融体系的主体,商业银行理应扛起科创金融服务的大旗,努力突破科创金融业务发展面临的瓶颈,有效支持科创企业发展,助力国家创新驱动发展战略的实施。 商业银行
商业银行 |
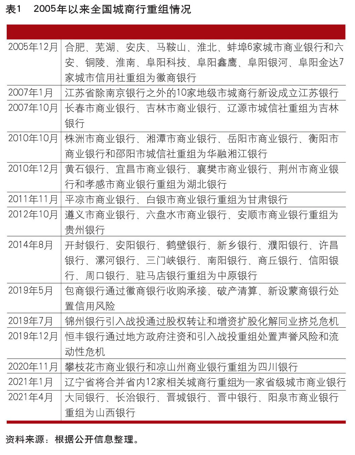
城商行重组过程中不良资产处置的启示及建议
近两年随着金融严监管及宏观形势变化,我国城商行经营问题逐渐暴露,合并重组加速,数量大幅缩减。本文通过梳理国内城商行重组模式,总结归纳不良资产的处置方式,针对未来城商行重组过程中不良资产的处置提出四方面启示及建议:厘清不良资产真实价值、妥善处理各方利益、平衡政府与市场关系、各级政府要承担风险管理责任。 我国城商行重组过程中的不良资产处置 城商行经营发展概况 近两年,城商行改革重组加速,数量
商业银行 |
农商行零售贷款拓展模式研究
对于农商行资产管理而言,当前最大挑战来源于大行普惠金融业务下沉后,对农商行零售业务不断挤压及其“掐尖”甚至“挖根”的作法。当前大行业务下沉所形成的竞争局面,一方面作为利率市场化深化的体现,有利于扩大普惠金融市场的深度和广度,缓解“贷款难”的普遍性难题;另一方面,对众多深耕于县域和乡村的农商行来说,可能是一场“生与死”的考验。鹿死谁手尚需时间来证明,但对于农商行来说,这是一场“输不起”的战争。 农
商业银行 |
新时期农商行县域存款营销策略探析
在利率市场化、同业竞争加剧的大背景下,农商行的存款营销工作面临前所未有的挑战和压力。特别是,随着越来越多的国有大型银行和股份制银行通过下沉网点、提升利率等形式涉足县域存款市场,农商行在县域乡村的优势地位逐步削弱,存款客户的“增户扩面”不容乐观。面对竞争和挑战,农商行必须始终站稳县域及农村主阵地,继承好多年探索出来的经验与做法,在传承中创新,有所变而又有所坚持,拓展维护好千家万户的客户群,破解存款营
商业银行 |
城商行合规管理体系的构建与提升
合规管理是商业银行一项核心的风险管理活动,是银行全面风险管理的重要组成部分,它不仅是外部监管机构对银行的要求,也是银行自身实现可持续发展的要求。要有效提升合规管理成效,必须构建面向未来的科学的合规管理体系,这对城商行具有非常重大而深远的意义。 银行业较早引入合规管理,合规风险管理已成为银行业化解金融风险的重点领域和手段。城商行要想长期可持续发展,必须构建起面向未来的、科学的合规管理体系。 合规
商业银行 |
现金管理类理财产品转型发展的经营策略和建议
2021年6月11日,中国人民银行、银保监会联合颁布关于规范现金管理类理财产品有关事项的通知(以下简称“新规”),在距离《关于规范现金管理类理财产品管理有关事项的通知(征求意见稿)》(以下简称《征求意见稿》)一年半之后,牵动几万亿元规模市场的现金管理类理财产品的规范性文件正式落地。 现金管理类理财产品的认购和赎回方便,具备良好的流动性,同时收益远高于活期存款以及货币基金,十分契合追求低风险和确定
商业银行 |
“3060”目标对商业银行的挑战
《2021年国务院政府工作报告》中明确提出“3060”目标,即在2030年之前达到碳排放峰值,努力争取在2060年前实现碳中和,为存在已久的绿色金融、碳金融增加了新动能。作为金融市场的重要主体,商业银行应该积极应对,调整信贷结构、创新绿色金融产品、加强气候风险管理能力,助力“3060”目标的实现。 商业银行应对“3060”的条件 在“3060”目标下,国家相关部委将推进一系列政策与项目,推进
商业银行 |
民营银行小微金融业务现状及趋势分析
小微企业普遍具有规模小、经营风险高、存活周期短、风险承受能力弱等特点。2020年突如其来的新冠肺炎疫情更是让小微企业生存条件雪上加霜。小微企业对我国经济发展和社会就业有着举足轻重的作用,长期以来一直受到监管机构与全社会的高度关注。民营银行一般定位于服务“长尾客群”,对于提供小微金融服务,践行普惠金融理念有着天然优势。 民营银行小微业务现状 根据目前民营银行披露的年报数据,整个民营银行普惠型小
全球视线 |
通胀走势与美联储的货币政策走向
作为2021年最关键的宏观变量之一,美国通胀走势具有全球性意义。随着复苏前景日趋明朗,通胀高企正加速演化为后疫情时代美国经济面临的“灰犀牛”事件。处于通胀压力漩涡中的美联储正面临一个关键问题:如何调整政策策略和路径,以合理的加息步伐保证经济平稳运行,避免重复其20世纪60~70年代的历史教训。 美联储政策现状与市场泡沫化程度 低利率、宽供给、广救济成为新冠肺炎疫情暴发后美国宏观经济政策的显著
全球视线 |
信用债违约应对机制的国际经验及启示
经过多年的探索和发展,美日韩等国构建起了规模庞大、品种丰富的信用债券市场,并形成了较为完善的运行机制和监管体系,其中一些有益经验值得我们借鉴。美日韩三国摒弃了信用债发行“保姆式”的审核制理念,将发债交由市场参与主体决定,豁免审核报备,并对信息披露和信用评级做出十分严格的规定;同时,注重投资者利益保护,建立违约偿债机制,债券违约处置由专业机构负责。从市场监管体制来看,美日韩三国均采取以立法为基础、政
新书推荐 |
耕耘在中国金融学园地里的大先生
2021年4月19日,习近平总书记在清华大学考察时强调“教师要成为大先生,做学生为学、为事、为人的示范”,我国著名金融学家、2019年中国金融学科终身成就奖获得者邱兆祥教授就是长期耕耘在我国金融学园地里的一位大先生。近日,《邱兆祥论文精选集》已由中国财政经济出版社出版,该书集结邱兆祥教授代表性学术论文81篇,凝聚着他在经济金融园地里耕耘半个多世纪的辛劳和汗水的主要研究成果,记录了他在漫长学术道路上
金融市场 |
两起境外金融风险事件引发的警示
金融创新产品或工具通常具有概念新、收益高、监管弱的特征。金融创新为逐利的金融机构创造了高额利润,同时为冒险的金融家们带来了高收入,因此成为了他们竞相追捧的“神灯”。然而,高收益和弱监管往往对应着高风险。缺乏必要的监督管制和有效的风险防控,现在的金融创新可能会演变成未来的“火药桶”。近期,Greensill资本有限公司倒闭和Archegos资本管理有限合伙公司爆仓便是例子,其间的教训引人深思。 两
金融市场 |
上市公司破产重整抵债股价研究
破产重整程序是暂时陷入困境的企业实现重生的重要手段。该程序有利于最大限度地保护债权人、债务人、投资者和破产企业员工等各相关方利益,也是银行等金融机构不良资产处置的重要手段。从近年来发生的上市公司破产重整案例看,用公司自身股票来抵偿其对债权人的债务(以下简称“以股抵债”)案例逐渐增加。以股抵债的抵债股票价格(即抵债股价)将决定债权人的受偿比例,进而影响相关法律、税务和经济关系。因此,对于抵债股价的研
资产管理 |
坚守专业价值 服务财富管理
私人银行是与时间为友的行业,总要经历时间的检验,才能收获信任的果实。2007年,中国银行于业内首开私人银行业务。十四年来,中国的私人银行业呈现出快速增长态势,头部机构规模已跻身全球前列,比肩国际老牌私人银行的百年积累。可以说,我们走出了一条独特的发展道路。在奔赴新时代的起点上,既有成长的喜悦,也应该有冷静的思考:我们在哪里,我们应当如何坚守,我们应当如何改变。 我们仍处于私人银行发展的初级阶段
资产管理 |
现金管理类理财新规对商业银行的影响及对策
2021年6月11日,银保监会、央行联合制定并发布《关于规范现金管理类理财产品管理有关事项的通知》(以下简称“理财新规”)。理财新规是银行理财业务转型中伴随业务发展产生的监管需求,该项制度的颁布,标志着银行现金管理类理财产品正式被纳入监管范畴,执行与货币基金基本一致的监管标准。理财新规颁布执行后,对现金理财、银行理财业务以及商业银行经营运作有何影响,商业银行应当如何应对,本文将对这两个问题进行分析
资产管理 |
从三井住友信托商业模式看中国信托公司转型
三井住友信托集团的前身是1924年设立的三井信托银行,至今已有98年的经营历史。20世纪末日本泡沫经济破灭后,三井信托银行开始转型,回归信托本源,大力发展手续费相关业务,逐步形成了具有信托与银行、金融与实业混业经营的独特商业模式。然而,目前国内对日本信托业的了解基本停留在一些信托业务的概念上,对信托银行的商业模式缺乏深度研究。如今在业界广泛探讨如何借鉴日本信托银行模式之时,全面深入了解日本信托业排
资产管理 |
民国时期信托业发展特点及启示
尽管信托制度源于英国,信托公司源于美国,但是信托文化尤其是信义文化与中华传统文化也是一脉相通的,如“三纲五常”中的“父为子纲”、晋商东掌制度以及义庄中蕴含的信托关系。2020年5月8日,中国银保监会颁布《信托公司资金信托暂行管理办法(征求意见稿)》,对信托公司的转型发展提出了新的要求和挑战。为借鉴历史经验,本文梳理了从民国初期到新中国成立初期信托业务的监管体系、组织架构、业务模式、服务体系和特色创
金融科技 |
商业银行反洗钱智能识别模型应用探析
在当前科技与金融深度融合的时代背景下,我国反洗钱监管体系不断完善,惩罚力度不断加强,各金融机构的反洗钱监测系统亟须借助大数据、数据挖掘、机器学习、图计算等智能技术进行迭代升级。本文从商业银行反洗钱业务实际出发,对构建反洗钱智能识别模型存在的难点进行归纳,并创新提出商业银行构建反洗钱智能识别模型的“GREAT框架”。而后,针对反洗钱样本数据量大但正负样本极度不平衡的特点,运用仿真模拟方法对数据进行样
金融科技 |
科技创新推动金融数字化服务转型发展
当前科技赋能金融的几个新变化 金融科技服务金融,金融服务实体经济。数字新基建、产融结合、碳中和等新经济范式的创新发展,都对金融服务提出新的诉求,也是金融科技需要认真思考的课题。根据《中国数字经济发展白皮书(2020年)》,近年来我国数字经济快速发展,数字经济规模已在2019年扩张至35.8万亿元,位居世界前列,占国内生产总值(GDP)的比重达36.2%。2021年上半年,多个发达地区纷纷将数字
金融史话 |
晋商的八大金融创新
编者按:中国商业史学会第四届“货殖论坛·商联天下”研讨会于2021年7月9日在北京举办,山西省社科院副院长高春平在会上分享了“晋商的八大金融创新研究”。晋商在几百年的发展中逐步成为了世界知名商帮,其影响势力之大、影响范围之广,都是其他商帮难以企及的。晋商在做生意的时候有非常多的“规矩”,这些“规矩”逐步传承演变为晋商文化,也就是大家所说的“晋商精神”。笔者此次重新探访当年晋商的财富之路,不仅仅是为
金融史话 |
马翁睿识王茂荫 妙论独入《资本论》
马克思在《资本论》中指出:“但不妨顺便提一下,正如本来意义的纸币是从货币作为流通手段的职能中产生出来一样,信用货币的自然根源是货币作为支付手段的职能(83)。” 随后, 马克思为( 8 3 ) 作注云: “清朝户部右侍郎王茂荫向天子上了一个奏折,主张暗将官票宝钞改为可兑现的钞票。在1854年4月的大臣审议报告中, 他受到了严厉申斥,他是否因此受到笞刑,不得而知。审议报告最后说: ‘臣等评阅所奏…
农村金融 |
集建地抵押贷款场景及适用策略
编者按:新《土地管理法》实施后,集体经营性建设用地改革由试点阶段转为推广阶段,农村集体经营性建设用地使用权抵押贷款的制度基础和市场秩序也进入新阶段。本文总结了农村集体经营性建设用地使用权抵押贷款在新阶段下适用的监管规定,梳理了改革实践中产生的四种典型融资场景,提出了新阶段下商业银行开展农村集体经营性建设用地使用权抵押贷款的业务策略和管理建议。 随着新修订的《中华人民共和国土地管理法》(以下简称《
农村金融 |
中国农村金融存在的问题及对策分析
三农问题是关系国计民生的根本性问题。党的十九大报告提出的乡村振兴战略,是解决三农问题的关键。实施乡村振兴,全面实现农业现代化,离不开农村金融的支撑作用。如何解决当前农村金融发展所面临的问题,更好地发挥农村金融在乡村振兴中的战略支撑作用,有效推动农村金融的健康发展,具有重大的现实意义。 中国农村金融发展现状 按照是否受到政府监管部门的监管,农村金融机构可分为正规金融机构和非正规金融机构。前者主
地方工作 |
智信仁勇严:支行长的基本素质
支行是商业银行这一庞大网络的神经节点,是直接服务于客户的营销机构,是确保总行和分行部署最终落地的战斗堡垒,是银行抵御各类风险的第一道防线。其直接领导——支行长的选择决定着这家支行的兴衰成败,甚至有可能衍生出很多次生风险——声誉风险、挤兑风险。因此,如何选择和培养合适的支行长已经成为商业银行家不得不重点考虑的问题。 《孙子兵法》始计篇中有云:“将者,智、信、仁、勇、严也”,曹操称此为“五德”,注曰
地方工作 |
西北地区房贷风险成因及其缓释路径
甘肃省庆阳市地处陕甘宁三省区交汇处,是长庆油田的发源地,近年来该市经济在第二产业带动下取得了全面发展,2020年末国民生产总值在甘肃排名第二,仅次于省会城市兰州,在西北地区有一定的代表性。2010~2020年,庆阳市居民住房价格每平方米从2600元上涨到7000元,10年间房价涨幅达270%。在住房价格快速上涨的大背景下,笔者通过调查当地房地产市场相关数据,实地走访银行和房企,发现庆阳市房地产信贷
金融法苑 |
算法歧视对金融消费权益的损害与保护
平台经济下的算法歧视问题 平台经济方兴未艾 自2012年以来,我国陆续实施“互联网+”行动和“国家大数据”等国家战略,有力推动了互联网平台经济蓬勃发展。尤其是2020年以来,虽然实体经济受到新冠肺炎疫情的影响和冲击,但平台经济逆势而上,仍然呈现持续高速增长的态势。中国信息通信研究院发布的数据显示,截至2020年底,我国市场价值超10亿美元的数字平台企业达197家,较2019年增加23家;价
金融法苑 |
乡村振兴下政策性农业融资担保作用分析
政策性农业融资担保机构(以下简称“农担公司”)的出现,主要目的是为了解决农业发展中“融资难、融资贵”的问题,为乡村振兴提供金融支持。农担公司这一角色定位也被写入2021年6月1日开始实施的《中华人民共和国乡村振兴促进法》。该法第六十三条规定:“国家综合运用财政、金融等政策措施,完善政府性融资担保机制,依法完善乡村资产抵押担保权能,改进、加强乡村振兴的金融支持和服务。财政出资设立的农业信贷担保机构应