期刊详情
查看往期
期刊目录
2022年07期
特别关注 |
拨开信贷需求的迷雾:中国经济发展的韧
编者按:2022年6月10日,央行公布的最新金融数据显示,5月社融显著放量,信贷也大幅走强,扭转了4月同比大幅下滑的趋势。这让人们长舒了一口气,也许我国的信贷数据并非那么令人担忧。然而,央行的“有效融资需求明显下降”的论断言犹在耳,市场关于5月信贷数据“总量改善、结构偏弱”的隐忧也未能散去。 一段时间以来,“有效信贷需求不足”持续搅动着人们的神经,关于其有何特征、成因为何、该如何应对,甚至于到底
特别关注 |
提升有效融资需求,增强经济发展韧性
近期,中国人民银行针对有效融资需求变动状况明确指出:“4月当月人民币贷款增长明显放缓,同比少增较多,反映出近期疫情对实体经济的影响……有效融资需求明显下降”。这是一个非常重要的现象,需要密切关注。有效融资需求有明确的内涵,既突出了需求,又突出了有效,两者缺一不可,“脱实向虚”类的融资需求不能包括在内。有效融资需求既可为实体经济发展提供重要支持,也是实体经济良性发展的重要反映。社会融资规模及人民币贷
特别关注 |
有效信贷需求不足的特征、成因和对策
2022年4月,我国新增信贷与2021年同期相比明显放缓,中国人民银行指出,这反映了有效融资需求明显下降,这一现象引起了广泛关注。5月,新增信贷总量明显改善,但结构仍然不够理想,中长期信贷增长不足。在当前的实体经济运行中是否还存在有效信贷需求不足问题、其有什么特征、成因是什么、如何解决等一系列问题,都关系到稳住经济一揽子举措的实施效果,值得深入探讨。 有效信贷需求不足的特征 在表象上,有效信贷
特别关注 |
从信贷市场看当前的经济及政策应对
2022年5月公布的货币信贷数据在一定程度上扭转了4月信贷数据同比大幅少增的局面,显示出经济有了一定程度的稳定和恢复。但从信贷数据结构来分析,这种稳定和恢复还相当脆弱。5月,人民币贷款同比多增3900亿元,但票据融资同比多增就达到5600亿元,意味着票据融资外的信贷仍同比少增1700亿元,其中住户贷款仍同比少增3344亿元,房地产需求的恢复仍需要继续观察。从货币的数据来看,M1同比增速反而有所下降
特别关注 |
贷款增长率趋势性下降是经济发展的必然结果
据中国人民银行公布的数据,2022年4月,人民币贷款增加6454亿元,同比少增8231亿元;4月社会融资规模增量为9102亿元,比上年同期少9468亿元。对此,央行指出:“4月当月人民币贷款增长明显放缓,同比少增较多,反映出近期疫情对实体经济的影响……有效融资需求明显下降。”这进一步加剧了一些人对中国经济前景的担忧。对此,我们应当更长远地来分析中国的信贷增长。笔者认为,中国的贷款增速下降已是一个中
特别关注 |
“稳增长”下的商业银行信贷支持策略
近期,面对严峻复杂的社会经济形势,习近平总书记作出“疫情要防住、经济要稳住、发展要安全”的明确要求,国务院提出“当前正处于决定全年经济走势的关键节点”的判断。稳增长成为中国经济主基调,商业银行作为货币政策传导的重要抓手,经济形势越是复杂,越要主动担当,深入挖掘并高效对接有效信贷需求,坚决扛起支持实体经济的重大政治责任。 信贷需求不足的深层次特征 随着稳住经济大盘支持措施密集落地,我国在经历20
特别关注 |
“稳信用”再考察
2022年以来,中国经济所面临的内外部环境更趋复杂,疫情冲击、地产下坠、俄乌冲突、美联储激进加息等多重因素影响交织叠加。前5个月的社会融资规模增速“一波三折”,背后是实体经济融资需求不足,金融机构的信贷投放缺乏抓手。在二季度中国经济“努力实现正增长”的情况下,实现全年5.5%的经济增速目标面临极大挑战,货币政策需要在稳定下半年货币信用环境、支持经济增长动能的恢复上发挥更大作用。本文重点探讨2022
专题 |
党领导下的金融事业发展
2022年7月1日是中国共产党建党101周年纪念日。一百多年来,在党的正确领导下,我们祖国从一个贫穷落后的农业国转变成了富强民主的社会主义现代化国家,国民经济正经历着从高速发展向高质量发展的转变,并实现了全面建成小康社会的既定目标。 中国共产党自成立之初起就高度重视金融业的建设和发展,始终将其作为一项重要的工作。忆往昔峥嵘岁月,中国共产党以坚定的理想信念,坚守为人民服务的初心,克服重重困难,使得
专题 |
“四个自信”引领中国金融监管
改革开放40多年来,中国经济社会发生了翻天覆地的变化,取得了人类发展史上的伟大成就。中国由改革开放前的贫穷、落后、封闭的国家转变成小康、进步、开放的社会主义现代化国家。随着中国经济的发展和市场化改革的推进,中国金融无论在规模、结构、业态,还是在功能、竞争力和国际影响力等方面都发生了深刻变革。中国金融已从改革开放之初的传统、落后的计划性金融,转变为初具现代金融功能特征的市场化金融,金融监管也越来越成
专题 |
中国共产党百年金融史的历程与启示
历史是最好的教科书,我们可以向历史学精神,向历史求经验,向历史探未来。了解红色金融史,才能更好赓续红色金融精神血脉,不忘红色金融的初心,牢记红色金融的使命。中国共产党自诞生之日起,就高度重视金融工作,保障金融事业朝着正确的方向前进,从支持革命战争,到创立新政权,再到服务社会主义现代化建设,金融业实现了一次又一次的跨越发展。 中国共产党领导下的金融工作 革命战争时期金融事业的建立与发展 革命战
专题 |
守住不发生规模性返贫的底线
2022年是伟大的中国共产党成立一百零一周年,也是自党成立一百周年后新征途的第一年。中国共产党是一个把马列主义理论同中国革命具体实践相结合的政党,自建党之初就极为重视中国农村问题和农民问题。党的十八大以来,以习近平总书记为核心的党中央把解决中国农村极端贫困问题作为一项重大国策来抓,经过不懈努力,2020年末实现我国农村贫困人口全部脱贫、贫困县全部摘帽的脱贫任务,在我国历史上几千年来第一次解决了绝对
宏观经济 |
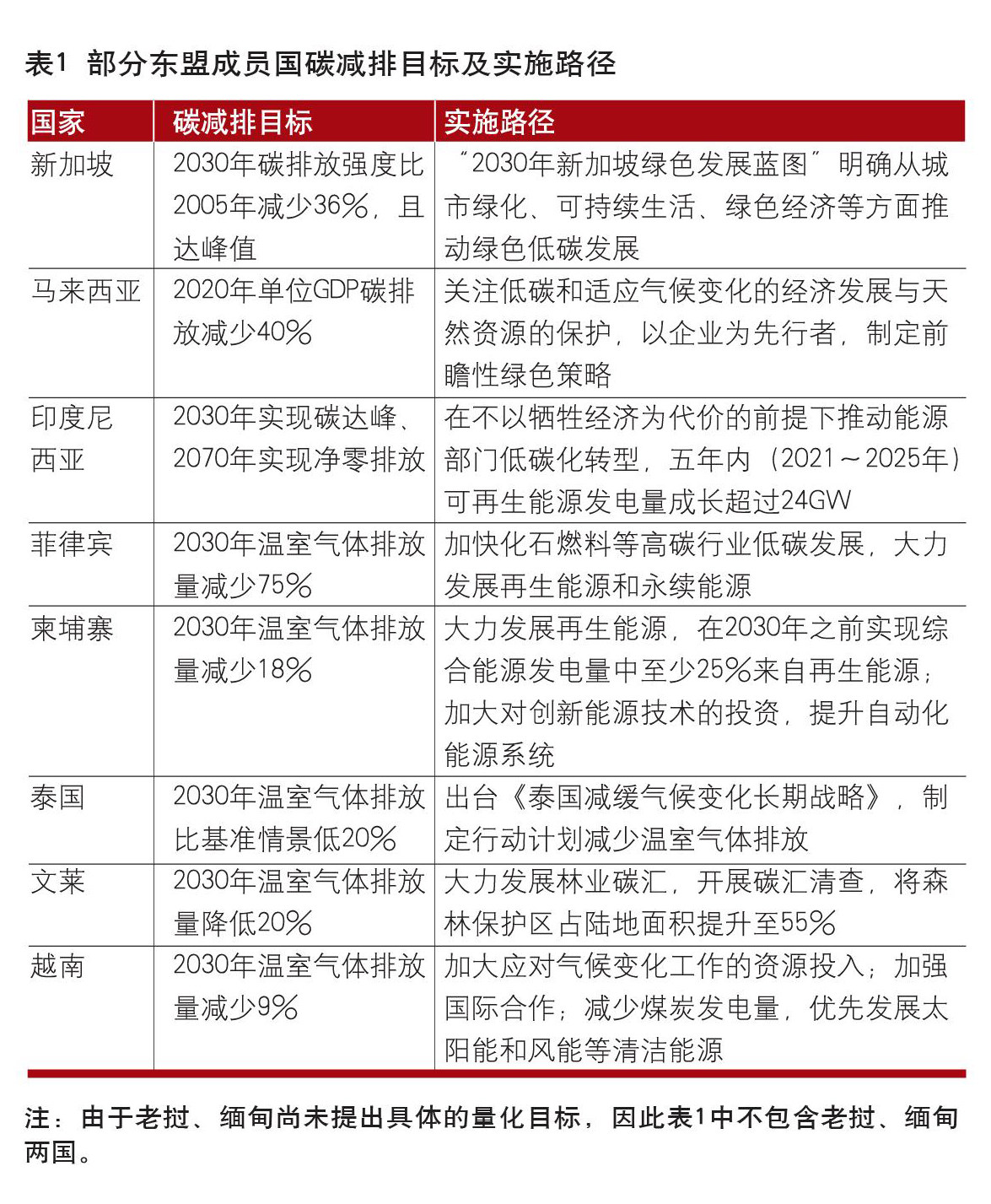
中国—东盟绿色金融合作路径探索
中国—东盟绿色金融合作现状 中国—东盟已形成稳定的环保合作机制。一是达成绿色低碳发展共识。为完成《巴黎协定》目标,中国和东盟相继提出低碳发展目标(见表1)。中国提出2030年前二氧化碳排放达到峰值,2060年前实现碳中和。二是建成国家层面的环保合作框架。2003年,中国和东盟启动环境政策对话。2007年,第十一次中国—东盟领导人会议提出成立中国—东盟环境保护合作中心并制定合作战略,此后,双方环保
宏观经济 |
大变局下外汇储备问题的再审视
当今世界面临百年未有之大变局,全球经济的不确定性明显抬升,各国对于安全资产的需求日益旺盛。长期以来,增加美元等强势国际货币的外汇储备一直是外围国家的一种惯性避险选择,截至2021年12月底,全球外汇储备总额高达12.94万亿美元。然而,当前国际格局的剧烈变化和地缘政治冲突的频繁发生,使得尾部风险概率正在大幅上升,一旦考虑到外汇储备存在冻结或罚没风险,外汇储备的积累便成为一个追逐安全性的悖论——在正
宏观经济 |
对我国反洗钱处罚趋势的思考
近年来,随着我国公示的反洗钱罚单信息的逐渐增多,越来越多的义务机构开始注意到反洗钱工作的重要性,加大了对反洗钱工作的投入力度,但涉及非法集资、网络赌博、地下钱庄等领域的洗钱案件还时有发生。FATF第四轮互评估对我国也提出了加强反洗钱监管力度的建议。义务机构在提升对反洗钱工作重视程度的同时,也暴露了其存在的洗钱风险,亟须关注。在未来一段时期,我国反洗钱监管将继续保持高压态势。 近年来我国反洗钱处罚
商业银行 |
商业银行“转型金融”发展的重点
2019年,“经济合作与发展组织”(OECD)率先提出“转型金融”(Transition Finance)的概念,指在经济主体向可持续发展目标转型的进程中,为其提供融资以帮助其转型的金融活动。转型金融专注于设计企业转型轨迹、惩罚条款、激励机制等,促进实体经济的减排和业务转型,包括为其研发提供资金,以在低碳经济中保持竞争力。转型金融的本质是引发实体范围的变革,从而降低转型风险。 对社会经济而言,转
商业银行 |
区域性商业银行的数字化转型之道
中国人民银行于2019年8月发布《金融科技(FinTech)发展规划(2019-2021年)》及中国银保监会发布《关于银行业保险业数字化转型的指导意见》(银保监办发〔2022〕2号)等数字化转型文件,为各家商业银行推动数字化转型指明了发展方向。区域性商业银行在回归本源、服务本土实体经济过程中,如何积极运用金融科技手段实现数字化转型成为各家机构的重要战略考虑和面向未来的一道必答题。 在传统业务发展
商业银行 |
商业银行个人碳账户分析
2020年9月,习近平总书记在第75届联合国大会上向世界庄严承诺“中国二氧化碳排放力争于2030年前达到峰值,努力争取2060年前实现碳中和”。“双碳”目标的提出,对外是我国践行全球命运共同体理念和彰显负责任大国的庄严承诺,对内是推动我国经济增长方式和产业结构深度挑战的重要举措。金融是实体经济的血液,随着“双碳”目标的推进,我国经济增长的动能将不断迭代升级,经济结构将逐步高级化,这个动态演进过程将
商业银行 |
保优势 补短板
随着2021年内上海农商银行与瑞丰银行在A股上市,东莞农商行在香港上市,上市农商行增加到13家。其中在A股上市的有10家农商行,在H股上市的有4家农商行,重庆农村商业银行同时在A股及H股上市(见表1)。所有上市农商行均在2022年4月30日前公布完整年报。 从2021年的年报来看,上市农商行不论总资产还是贷款、存款都能保持了增长,存款结构和贷款结构都能坚持自身的传统持续优化,保持零售业务和涉农服
全球视线 |
韩国产业市场变迁与中资银行在韩经营思考
1997年亚洲金融危机爆发后,韩国一度成为“重灾区”,国民经济濒临崩溃。危机迫使韩国政府加快产业改革进程,不仅对韩国支柱产业转型升级和走向现代化起到积极作用,也进一步增强了韩国大型企业集团对国内关键产业的支配地位,大企业集团主导型经济成为韩国经济的一大特点。大型企业集团作为市场主体在经济中的核心地位,以及金融危机后韩国产业市场的特征,构成中资银行在韩经营的重要外部环境因素。在韩中资银行有必要依据自
全球视线 |
日元大幅贬值的背景、诱因及未来走势
日元一直被认为是避险货币之一。在1998年亚洲金融危机、2008年次贷危机,甚至2011年东日本大地震、福岛核泄漏时,日元都大幅升值。按照历史经验,俄乌冲突后,国际上套息交易的资金加上日本投资机构自身的资金都会大量回流,推动日元升值。但令人意外的是,被制裁的俄罗斯卢布在贬值后重新回归正常水平,反倒是身为避险货币的日元突然暴跌,并且在持续贬值了一个多月后跌到了历史低点。可见这次逻辑不一样。 日元以
全球视线 |
关于我国股票市场“韧性”的比较分析
导语:笔者尝试用波动性、流动性、定价效率三个指标来反映股票市场的韧性,并分别用这三个指标将A股与美国、日本等国家的股票市场及板块进行比较分析。研究结果表明:A股波动性较大、交易成本相对较高,但A股流动性更好,冲击成本表现更好。从时间序列看,我国股票市场的主要指标均出现好转的趋势,A股市场的韧性正在增强。 2018年底的中央经济工作会议提出“要通过深化改革,打造一个规范、透明、开放、有活力、有韧性
全球视线 |
互联网销售平台对公募基金营销范式的重塑
编者按:当前,公募基金行业已经成为大资管领域最耀眼的赛道,成为服务实体经济和居民财富管理的重要力量。基金行业大爆发中的一个重要现象是基金代销渠道的变迁。基金销售代销渠道从传统的银行、券商垄断为主到目前第三互联网销售平台和银行、证券公司三分天下的局面。传统渠道下的基金营销就是不断发行新基金和组织“运动式”的销售,由此导致客户投资体验不佳,基金赚钱基民不赚钱成为行业顽疾。互联网销售平台兴起后,公募基金
全球视线 |
地方资产管理公司发展方向探析
在世纪疫情的冲击下,我国经济发展面临需求收缩、供给冲击、预期转弱三重压力,百年变局加速演进,外部经济环境更趋复杂严峻和不确定。2022年3月5日,国务院总理李克强在《政府工作报告》指出:今年经济社会发展任务重、挑战多。在俄乌局势阻碍全球经济复苏,世界经济加剧动荡的背景下,后疫情时代的地方资产管理公司(以下简称“地方AMC”)应如何克服诸多现实困难、突破发展的瓶颈,怎样激发潜能、化危为机、快速转型并
资产管理 |
财富管理普惠时代的数字化转型
在中国经济高质量发展和共同富裕的大背景下,财富管理进入了普惠时代。其中,数字化既是财富管理进入普惠时代的重要推手,也是普惠时代财富管理发展的核心引擎,财富管理应加快实现数字化转型,充分利用数据要素,做好数字化服务,把握住新时代的发展机遇,满足广大人民日益增长的财富管理需要。 财富管理进入普惠时代 随着中国经济的长期较快发展,居民财富持续增长。据万得统计,2010~2020年,个人可投资资产总规
资产管理 |
财富管理从业规范评述
2021年12月29日,中国人民银行发布《金融从业规范财富管理》(以下简称《规范》),明确财富管理的核心竞争力是客户满意度,首次从官方文件角度定义财富管理与资产管理的区别为:财富管理贯穿人的整个生命周期,不限于金融服务,目的还包括财富创造、保护、传承等;而资产管理业务的属性是金融服务,目的是资产保值增值。在此基础上,从服务流程、职业能力、职业道德与行为准则、职业能力水平评价几个维度对财富管理金融从
金融科技 |
隐私计算赋能未来银行发展
编者按:我国《个人信息保护法》已于2021年11月1日起施行,银保监会消保局于今年开展银行业保险业个人信息保护专项整治,推动银行业保险业落实《个人信息保护法》,提升个人信息使用的规范性,保护消费者信息安全权。个人信息与隐私保护既是高度依赖银行治理能力、管理能力、执行能力,以及数据技术能力的实务性工作,也是渗透在银行文化与管理基因中的数字化思维与数据道德的重要内涵之一。 我国银行金融机构近年来在治
金融科技 |
隐私计算驱动数字化基础设施建设
“十四五”数字经济发展规划指出,数字经济是继农业经济、工业经济之后的主要经济形态,是以数据资源为关键要素,促进公平与效率更加统一的新经济形态。数字经济发展速度之快、辐射范围之广、影响程度之深前所未有,正推动生产方式、生活方式和治理方式发生深刻变革,成为重组全球要素资源、重塑全球经济结构、改变全球竞争格局的关键力量。 在数字经济时代,如何通过数据新基建发挥数据要素价值,利用海量数据和丰富的应用场景
金融科技 |
银行数字化转型中的隐私计算
当前,全社会各行各业都在围绕大数据进行转型,人们的一举一动、一言一行等信息无时无刻地被各类电子终端收集和使用。人类社会实现了前所未有的高效连接,使得社会的运转效率得以大幅提升,也促成了大数据时代的到来。 在人们享受大数据便利的同时,个人隐私的安全性也同样面临挑战。随着大数据的不断发展,传统的数据隐私保护技术已经难以规避数据计算环节存在的安全隐患,数据信息泄露问题越发凸显。我国的《网络安全法》《数
金融科技 |
银行数据虚拟化技术应用前景广阔
2021年11月1日,《中华人民共和国个人信息保护法》正式施行,标志着我国的隐私立法时代正式开启。同时,随着数字经济的发展,数据要素重要性的确立与数据基础设施、数据法律法规、数据交易生态不够完善之间的矛盾日益凸显。面对越来越严格的合规与监管,特别是数据安全、信息保护、个人隐私保护等法规和技术标准的逐步健全,原来野蛮生长、明文传输个人隐私数据的大数据服务模式出现断崖式阵痛。 在隐私立法时代,隐私计
金融科技 |
隐私保护落地要点及金融业典型实践
近年来,隐私与个人信息保护已经逐渐完成从立法到落地的过程,银行作为金融业重合规体系下的先锋,这方面的探索实践首当其冲。本文旨在总结近年来个人信息保护的立法趋势,理解合规及实务要点,提供银行业典型实施路径与实操建议。 全球隐私保护趋势 自2018年欧盟《一般数据保护条例》(以下简称“GDPR”)正式生效并引发全球关注以来,全球多个主要国家和地区也先后配置了一系列与隐私保护相关的法规和标准。例如:
经济随笔 |
“经济随笔”栏目寄语
得益于广大读者的长期关注和众多作者的不懈提携,我刊20多年来已经成长为金融领域栏目较为齐全的大型媒介。在与读者群和作者们的各种交流中,我们感受到开设经济随笔栏目的必要性。a 经济活动是人类走向文明的重要阶梯。现在人们越来越清晰地认识到,经济的每个进步都是人们心中经济理念和金融理念不断更新的结果。随着社会分工的发展和社会的进步,经济体系越来越复杂,人们对经济运行规律的把握似乎越来越困难。这时,我们
经济随笔 |
厂商理论(二)
北宋元丰七年(1084年),由黄州改迁汝州的大文豪苏东坡路经九江,与友人同游庐山时,在西林寺壁留下了千古名篇《题西林壁》:“横看成岭侧成峰,远近高低各不同。不识庐山真面目,只缘身在此山中。”在经济学发展历程中,企业作为特定生产方式的承担主体,受到了广泛关注。作为专业化生产组织,企业是主要的商品生产者及技术创新者,企业竞争力从一个侧面展示了国家实力。企业是社会生产中物的要素与人的要素“结合”的载体,
经济随笔 |
现代货币理论:来自古代中国的实践
2022年6月中旬,在中国宏观经济论坛(CMF)宏观经济国际研讨会(第2期)上,美国学者兰道尔·雷(Randall Wray)在线上对中国参会者发表演讲。他被认为是“现代货币理论”(Modern Monetary Theory,MMT)的创始人之一,也是美国后凯恩斯主义的主要代表人物之一。演讲中,兰道尔·雷解释了MMT的核心内容,回顾这一理论产生25年来的经历,自新冠肺炎疫情以来,MMT纷纷被各国
金融史话 |
“滕杨方案”实施前后的经济考察(上篇)
编者按:党史是最好的教科书和营养剂。历时14年的抗日战争是一场关系到中华民族生死存亡的战争。当时社会经济残破,尤其是进入1940年后,自然天灾和战乱人祸交相叠加,中国人民面临空前严重的经济困难。为此,根据地的党组织和抗日民主政府,发动军民克服各种困难,用减租减息、互助合作、部队机关大生产等办法渡过了难关。通过加强对农业生产的组织领导,开展以发展经济、保障供给为主的大生产运动,收到自己动手、丰衣足食
金融史话 |
金代“天眷通宝”小平钱
历史悠久的太原,古名大原。别称晋阳、并州、龙城。战国时期赵国的第一个都城设立于此,遂与“真龙天子”结缘;隋朝末年,李渊、李世民父子在此起兵开创大唐基业。太原因此而得名“龙城”。 八年前,上党钱币学会一行十二人曾作“龙城行”,有幸观摩钱币珍品“天眷通宝”。当时,在“三晋民间古钱币精品展”现场,大厅中央玻璃展柜里,一枚“天眷通宝”异常耀眼——绿迹斑斑,通体透出青铜质地古钱币的“龙钟老态”,泉币界称此