期刊详情
查看往期
期刊目录
2021年06期
刊首语 |
写在自贸试验区建设八周年之际
设立自由贸易试验区是我国主动融入全球经济治理新格局、对接国际贸易投资新规则的重大战略举措。2013年9月29日,中国(上海)自由贸易试验区挂牌成立,标志着我国自贸试验区建设正式拉开帷幕。八年来,我国已陆续批准设立了21个自由贸易试验区,形成了覆盖东部沿海、中部内陆和西部沿边的全方位、多层次的自贸试验区发展格局。目前,自贸试验区已成为我国对接区域协调发展、扩大对外开放和推动经济高质量发展的战略新平台
特别关注 |
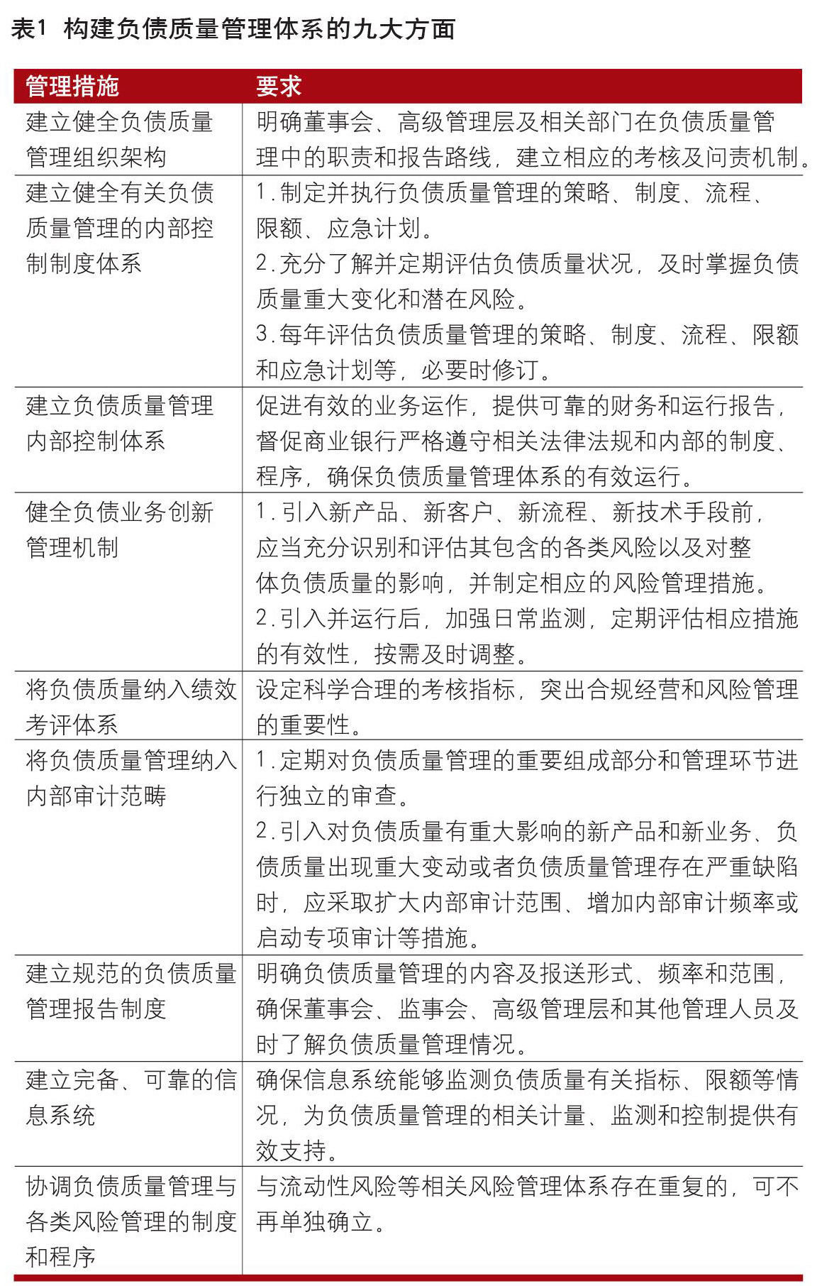
透视商业银行负债质量管理
编者按:近年来,我国经济已转向高质量发展阶段,随着利率市场化的推进和资本市场、互联网金融、影子银行等金融业态的发展,商业银行负债业务复杂度上升、管理难度加大,而良好的负债质量是商业银行稳健经营的基础,是商业银行服务实体经济的支撑。为了督促商业银行强化自身负债业务管理,提升其负债管理水平,2021年3月,中国银保监会出台《商业银行负债质量管理办法》,从负债质量管理体系、负债质量管理要素、负债质量管理
特别关注 |
金融深化背景下银行负债质量管理
良好的负债质量管理是商业银行稳健经营的基础,是商业银行服务实体经济的支撑。近年来,我国金融改革深化持续推进,金融监管框架不断完善,利率市场化进程加快,直接融资快速发展,资本市场、互联网金融、影子银行等新金融业态不断涌现,银行客户端和资金端呈现双向脱媒趋势,在金融深化背景下,我国商业银行负债质量管理既面临挑战及压力,也面临较多发展机遇。 近年来大型银行负债质量管理成效明显 近年来,我国大型银行恪
特别关注 |
商业银行负债监管政策:历史、现状与展望
近年来银行外部经营环境持续发生着深刻的变化,其负债模式也日趋多元化、复杂化。在众多外部因素中,负债监管政策对银行负债行为的影响毫无疑问占据着核心支配地位。2021年3月,银保监会发布《商业银行负债质量管理办法》(以下简称《办法》),首次从政策层面对银行负债管理质量做出规定。回溯负债监管政策发展历史、总结负债监管政策现有特征,有助于银行合理预期政策走势,及时调整负债业务发展战略。 银行负债监管政策
特别关注 |
智慧银行视角下的商业银行负债质量管理
2021年3月,银保监会《商业银行负债质量管理办法》出台,明确要求银行从负债的来源稳定性、结构多样性、与资产匹配合理性、获取的主动性、成本适当性及项目真实性六个方面加强负债质量管理,对银行构建更加全面的负债业务管理体系提出了新的要求。 商业银行负债管理发展概述 银行负债管理理论主要经历了“存款负债论”“购买负债论”“销售负债论”等发展阶段。我国银行业早期主要遵循“存款负债论”开展业务,该理论重
特别关注 |
中小银行负债质量现状与管理建议
近年来,随着利率市场化的推进、金融脱媒的深化以及金融科技的兴起,商业银行负债业务复杂程度日益上升,管理难度加大。部分银行为追求规模扩张,盲目吸收存款,造成线上违规吸储、线下高息揽储等乱象,一定程度上扰乱了银行业负债业务的拓展秩序,也给金融体系带来风险隐患。在此背景下,2021年3月,银保监会发布《商业银行负债质量管理办法》(以下简称《办法》),制定了负债业务管理评价标准,构建了全面、系统的负债业务
特别关注 |
商业银行负债质量管理:国际经验及借鉴
商业银行负债质量管理已经成为决定银行金融机构可持续发展的关键。从国内商业银行发展趋势看,一方面是商业银行负债管理面临严监管、金融市场波动性加快等因素增多,另一方面是负债成本管理、低成本资金渠道开发和创新产品设计等需求剧增,同时还面临全球货币政策分化和宽松政策退出等衍生风险,可能会对银行金融机构负债成本管理、风险应对等带来更大的挑战。对标国际先进同业负债管理经验,国内商业银行既要加强主动负债管理、现
封面人物 |
锐意进取求实转型 打造全国知名的区域品牌银行
濯锦江边两岸花,春风吹浪正淘沙。近两年,面对严峻复杂的国内外形势特别是新冠肺炎疫情的严重冲击,有一家西部地区的城商行——成都银行却逆势飞扬,经营指标持续全面向好,增速大幅领先同业,在全国130多家城商行中脱颖而出,令人刮目相看。作为四川省首家城市商业银行和全国第八家A股上市城商行,成都银行自2018年1月上市以来,资产总额连续三年每年跨越千亿台阶,业绩增速始终位居A股上市银行前列,主要经营指标跻身
行长视点 |
扎根齐鲁大地践行大行担当
中国工商银行山东省分行(以下简称“山东工行”)作为服务全省经济社会发展的主力银行,多年来始终坚守服务初心,扎根地方经济、强化履职担当,作出了重要贡献。山东省是工业制造业和外贸大省,当前正处在新旧动能转换的关键阶段,离不开金融业尤其是银行的全力支持。2020年以来,山东工行以工总行党委“48字”工作思路为指导,坚决贯彻省委省政府决策部署,制定了“一年夯实基础,两年提质起势,三年全面振兴”的“三步走”
行长视点 |
商业银行负债质量管理之大行视角
2020年以来,监管机构加大银行业存款管控力度,规范存款“创新”产品、互联网存款业务,加强存款利率管理。特别是2021年3月,银保监会发布《商业银行负债质量管理办法》,明确了商业银行负债质量管理的核心要素,对推动商业银行负债业务健康发展、增强风险防范能力、提升服务质效意义深远。国有大型商业银行是我国银行体系的基石,在负债管理方面具有丰富的经验,但同时也面临内外部环境快速变化带来的新挑战。在此背景下
宏观经济 |
新发展格局下资本市场高水平开放的风险与对策
导语:党的十九届五中全会提出了“加快构建以国内大循环为主体、国内国际双循环相互促进的新发展格局”重大战略部署,而推动资本市场向更高水平开放是落实与服务这一重大战略部署的必然要求,也是中国资本市场发展到一定阶段的必然选择。新发展格局下,资本市场开放风险呈现出新的复杂交互特征,如何有效防范和化解新时期伴随资本市场开放的一系列风险是资本市场开放的关键问题。为此,笔者提出决策部门及监管机构应当完善金融体制
宏观经济 |
说说当下的碳排放权交易及配额模式
国际碳排放权交易与配额模式 国际环境下减排责任划分原则 为控制温室气体排放,联合国环境与发展大会于1992年5月通过了《联合国气候框架公约》(以下简称《公约》)。《公约》提出,全球温室气体排放最大部分源自发达国家,发展中国家的人均排放仍相对较低。1997年12月在日本京都举行的第三次《联合国气候框架公约》缔约方大会上通过了《京都议定书》。《京都议定书》遵循“共同但有区别”的原则,约定了《公约》
宏观经济 |
数字供应链金融助力双循环新发展格局
导语:在金融科技赋能和数字经济蓬勃发展的背景下,数字供应链金融开启了产融结合新生态新模式,契合了数字经济的发展趋势,维护着产业链供应链稳定,将有助于充分发挥金融在双循环新发展中的润滑剂和加速器作用。笔者在文中陈述了数字供应链金融面临的新发展格局以及数字供应链金融助力双循环新发展格局的逻辑,并提出了相应的发展建议。 我国正着力构建以国内大循环为主体、国内国际双循环相互促进的新发展格局,旨在提升产业
商业银行 |
新经济下的商业银行综合化经营转型
“新经济”的概念最早来源于美国,用以描述由信息技术革命带动的、以高新科技产业为龙头的新兴经济形态。当前,我国经济结构也在发生深刻转型,以科技创新和技术变革为特征的新经济在2016年首次写入政府工作报告。党的十九届五中全会明确强调要加快构建双循环新发展格局,加快发展现代化产业体系,推动数字经济与实体经济融合,我国已然处于新旧经济动能转换的关键时期。 金融的本质是服务实体经济,然而现阶段我国金融供给
商业银行 |
“十四五”期间商业银行资产负债管理策略
党的十九届五中全会审议通过的《中共中央关于制定国民经济和社会发展第十四个五年规划和二三五年远景目标的建议》指出,“构建金融有效支持实体经济的体制机制,提升金融科技水平,增强金融普惠性”,进一步明确了“十四五”时期商业银行经营发展的目标定位。资产负债管理是商业银行经营管理的重要核心工作,面对“十四五”时期国际国内经济金融环境不确定性的持续增加,如何通过优化资产负债经营策略,实现商业银行经营管理发展目
商业银行 |
商业银行不良贷款处置方式探析
随着金融创新的不断发展和银行业务的不断扩张,商业银行始终要在盈利性和安全性之间寻找平衡。截至2020年底,银保监会公布的数据显示,商业银行不良贷款率已经达到1.92%,但许多业内人士认为这个比例偏低。潜在的不良贷款风险会影响银行的经营业绩,甚至可能会传导至整个金融体系,进而导致金融危机的爆发。因此,如何处置商业银行不良贷款,降低不良资产风险,始终是银行业的一项重要课题。 不良贷款处置的必要性
商业银行 |
碳达峰、碳中和背景下商业银行的转型策略
碳达峰、碳中和目标是中国进入新发展阶段、贯彻新发展理念、建设现代化经济体系、构建新发展格局的重要抓手。在碳排放自主贡献目标下,中国需要逐步压缩高污染、高能耗、高排放行业占经济的比重,推动经济、产业、能源结构转型升级,加强绿色技术创新,大力发展清洁能源,推动经济高质量发展。同时,还需要商业银行在帮助企业进行节能减排的生产线改造、支持绿色低碳项目、参与碳排放权交易等方面发挥重要作用。 碳达峰、碳中和
商业银行 |
商业银行借力人民币国际化推动海外发展的思考
导语:我国“十四五”规划明确指出:“稳慎推进人民币国际化,坚持市场驱动和企业自主选择,营造以人民币自由使用为基础的新型互利合作关系。”在人民币国际化新形势下,商业银行海外业务面临区域发展集中度较高、与人民币国际化布局契合度不高、人民币金融业务服务广度与深度有待提升等挑战。面对挑战,笔者结合人民币国际化为商业银行带来的发展机遇,在区域发展策略、金融产品创新及风险管理等方面提出建议。 人民币国际化与
商业银行 |
“远程银行”赋能普惠金融的探索与实践
近年来,中国银行业日新月异,但普惠金融服务供给侧的发展仍旧滞后于银行业整体发展。其中,日益突出的矛盾之一是银行提供的传统金融服务无法高效、便捷地满足客户日益增长的多元化金融需求。为满足客户对金融服务的新期待、新需求,国内商业银行纷纷发力线上服务,以“远程银行”为代表的新型服务模式价值凸显,已成为加快转变发展模式、实现数字化普惠金融服务的重要手段。 数字化转型是普惠金融服务供给侧改革的迫切要求,“
商业银行 |
国内商业银行风险管理成效及启示
截至2021年4月底,各主要银行2020年年报已公布。为盘点各主要银行风险管理情况,对标主要银行实践,我们选取了资产规模在4万亿元以上的13家主要商业银行进行对比分析,考察我国银行业风险管理发展趋势,以期对我国银行业风险管理现状有更准确的认识,有效把握未来银行风险管理的发展趋势,更好地开展风险管理工作。13家主要商业银行包括6家国有大型银行和7家股份制银行,具体为工商银行、农业银行、中国银行、建设
商业银行 |
中小银行网贷风控短板透析
2021年2月20日,银保监会办公厅印发了《关于进一步规范商业银行互联网贷款业务的通知》(以下简称《通知》)。《通知》是针对《商业银行互联网贷款管理暂行办法》(以下简称《办法》)实施过程中遇到的实际问题,根据《办法》授权,对商业银行互联网贷款落实风险控制提出具体数量要求,进一步规范互联网贷款业务行为,以便促进业务健康发展,切实防范金融风险。两项监管新规要求商业银行强化风险控制主体责任,独立开展互联
全球视线 |
从美国反金融犯罪管理看金融机构合规建设
美国银行业系统作为全球金融体系内反金融犯罪管理最为严苛的监管领域之一,有着罚款数目惊人、处罚条例繁多以及牵涉高级管理层个人处罚等特点。美国监管机构在反金融犯罪合规领域的合作与联合执法,以及银行业机构的反金融犯罪合规职能建设对中国银行业机构完善合规建设具有重要意义。 美国银行业监管机构在反金融犯罪合规领域的合作 美国银行业监管体系是由联邦监管机构和州监管机构共同监管的双轨道体制,最主要的银行监管
全球视线 |
美国商业银行负债质量管理经验及借鉴
编者按:2021年3月26日,银保监会发布《商业银行负债质量管理办法》,商业银行的负债质量管理受到监管层的高度重视。本文通过对美国商业银行在负债质量管理方面的监管发展以及结构变化的分析,为我国进一步完善商业银行资产负债管理体系提供了经验与启示。近年来,与互联网金融、影子银行有关的金融风险事件频繁发生,特别是一些区域性的中小银行为了迅速抢占市场,以金融创新的名义在外部互联网渠道高息揽储,冲击了存款利
全球视线 |
美国商业银行破产清算对相关利益人保护实践与启示
自2019年5月包商银行被中国银保监会接管以来,地方性商业银行的经营问题受到了广泛关注,部分城市商业银行存在不良资产规模大、贷款不良率偏高、计提的风险准备难以有效覆盖不良贷款、风险较高的非标投资规模及占比偏大、资本充足率偏低等风险。在经济下行压力持续增加的环境下,商业银行一旦面临破产清算,相关利益人的保护机制问题势必引起社会各界的高度关注。我国商业银行市场退出的案例远不及美国丰富。因此,美国应对商
全球视线 |
美国银行处置计划的若干要点
“生前遗嘱(Living Wills)”,即银行处置计划,是旨在解决“大而不倒(Too Big to Fail)”问题的一系列监管规定中的一类。如果政府因为某金融机构破产会破坏经济而被迫干预以防止其破产,则该金融机构被视为“大而不倒”。各国政府试图通过要求银行设计和实施处置计划来解决“大而不倒”问题,以期银行在遇到重大财务困境或危机时执行“快速有序的处置方案(rapid and orderly r
金融市场 |
第三支柱养老保险发展的问题与建议
2021年《政府工作报告》提出“规范发展第三支柱养老保险”。“十四五”规划和2035年远景纲要提出“发展多层次、多支柱养老保险体系,规范发展第三支柱养老保险”。我国于2000年进入老龄化社会,不仅进入老龄化社会的速度较快,而且在此之后人口老龄化水平快速提高,未来人口老龄化水平长期处于高位,面临人口老龄化的“高原”而非“高峰”。正是如此,需要实施积极应对人口老龄化的战略,也需要发展多层次、多支柱养老
金融市场 |
PE市场募资困境的分析与对策
中国的股权投资市场继全民VC之后,出现了PE“大跃进”,资管新规则将飘在空中的VC和PE市场拽回地面。行业的怪状依然存在,尤其是募资靠PR(公共关系)的现象愈演愈烈,以至于排名机构的年度榜单排名席位竞价越来越高。 股权投资市场“寒气逼人” 2017年“去杠杆”和2018年资管新规的发布,使整个私募股权投资界弥漫着一股低沉的气息。业内整体感受:尽管新的投资机构还在增加,但资本的寒冬真的来了;各种
金融市场 |
我国上市公司高管薪酬激励及其效果分析
近年来,上市公司高管的薪酬问题越来越成为社会上普遍关注的问题,尤其是国有企业高管的薪酬问题,更是引起社会的议论。基于高管薪酬问题的关键性,以及社会上对上市企业高管薪酬问题的关注,有必要对现阶段我国上市企业高管的薪酬进行统计分析,然后对此进行评价。上市企业虽然仅是我国企业中的一个小的群体,但是基于这些上市企业的代表性以及数据的可得性,我们对这部分企业进行分析,同样也可以得知我国企业高管的薪酬现状。只
道口观察 |
有效降低居民信用卡债务负担的方法探析
居民负债对于经济发展是一把双刃剑。适度的负债有利于居民更好地平滑收支和更好地消费,促进经济增长。过度的负债则会对家庭和金融体系造成重大冲击,不利于经济和社会的稳定。我国住户消费性贷款(不含房贷)余额从2010年初的0.68万亿元增长至2020年末的8.7万亿元,十年内增长12.8倍,年均增长29%,远超同期国民经济和居民收入增长速度。目前我国居民总体负债水平(家庭债务除以国内生产总值)已经接近成熟
资产管理 |
慈善信托的进展、瓶颈和优化路径
2016年出台的《慈善法》中专章规定慈善信托,是为了增加人们参与公益事业的途径和方式,让人们做慈善时有更多的选项,从而满足人们更多的公益需求,更好地服务人民的美好生活。总的来说,这几年来,我国慈善信托依法合规开展,不断创新模式,开拓慈善信托财产来源,助力脱贫攻坚,服务人民美好生活,没有发生任何丑闻和负面信息。 我国慈善信托的进展 据中国慈善联合会慈善信托委员会统计,截至2020年底,我国共备案
资产管理 |
建构银行新型资产负债表的意义与途径
我国经济正处于转向高质量发展的关键时期,提高直接融资比重,金融业全面服务实体经济是以习近平同志为核心的党中央在面向“十四五”这一新的历史起点做出的重大决策部署。金融业构建更符合实体经济要求的新型资产负债表的逻辑应根植于此。研究能力是适应新发展时期的核心能力,也是短板。我们有幸生逢其时,参与到金融业全面服务实体经济的研究中。 从业务流程划分,建立金融机构新型资产负债表在夯实传统存贷业务基础上,可以
资产管理 |
资产管理公司改革探析
导语:四大资产管理有限公司在完成历史使命之后,均进行了商业化转型,随之而来的风险也不断增加, 因此,现阶段监管机构提出资产管理公司应回归主业、做精专业。本文结合资产管理公司目前存在的风险及各家资产管理公司业务转型的模式,对资产管理公司成立、发展、转型、回归主业等各阶段的业务和风险进行分析,并探讨我国资产管理公司改革方向,以适应其自身的实际发展需要以及我国金融经济发展的新要求。 1999年,“华融
金融科技 |
商业银行大数据应用质效研究
编者按:这是一篇关于Fintech最新应用的启发性文字,如果不是身先士卒的实践者,不会写出看问题如此有针对性的文章。 作者总结出当前大数据应用快速融入商业银行实际工作中所引发的种种问题,其中最应当引起读者重视的是大数据应用的目的,最终要落实到经济效益和提高客户满意度上。不能出现科技开发团队只顾孤军深入高科技的纵深领域进行开发,却与实际日常工作、客户需求发生脱节的现象,否则先期的大量投入不能尽快地
金融科技 |
微众银行小微企业供应链金融服务模式
近年来,在破解小微企业“融资难、融资贵”难题上,供应链金融被寄以厚望。但受限于小微企业信息不透明、风险识别难、评估效率低等诸多因素影响,尽管各类市场主体在供应链金融的“风口”上一拥而上,市场上模式优、规模大、效益好、能真正通过供应链金融解决小微企业融资难题的金融机构仍不多见。 微众银行自2018年12月开始不断创新尝试,围绕核心企业上下游供应商、经销商客户,依托大数据和金融科技上的优势,逐步打造
理论探索 |
负利率政策:实施逻辑、理论创新与全球实践
摘要:负利率政策是近年来中央银行应对全球公共危机事件的一种新尝试,其最终目标在于缓解通货紧缩与本币升值压力,操作形式主要体现为对商业银行超额准备金设定分层存款便利利率,传导渠道覆盖传统利率渠道、银行贷款渠道以及银行风险承担渠道,理论创新在于突破“零利率下限约束”。迄今为止全球已有9家央行进行负利率政策尝试,其效果与副作用仍存争议。对于尚未实施负利率政策的经济体而言,加快对负利率政策理论与实证研究,
理论探索 |
普惠性货币政策如何影响商业银行资产质量?
摘要:2020年,中国人民银行创设普惠小微企业贷款延期支持和信用支持直达实体经济货币政策工具。两项直达实体工具实施效果突出,但对于两项直达实体工具实施效果的调研分析较为缺乏。本文通过设计模型,估算两项直达实体工具对资产质量的影响情况,进一步估算2021年年末资产质量、普惠小微信用贷款占比、两项直达实体工具的资金申请情况。研究发现,延期支持工具短期内可明显缓释资产质量压力,但长期资产质量依然承压,预
地方工作 |
农村金融机构应强化声誉风险管理
近年来,随着新媒体的迅速发展,各类事情突发的舆情演变越来越迅速和复杂,农村金融机构面临的困难和挑战也越来越严峻。在当下银行业竞争愈发激烈的形势下,全面强化声誉风险管理迫在眉睫。2021年2月8日,中国银保监会印发《银行保险机构声誉风险管理办法(试行)》(以下简称“新规”),明确银行保险机构声誉风险管理应遵循“前瞻性、匹配性、全覆盖、有效性”四个原则,同时对治理架构、全流程管理、常态化建设等进行了强
地方工作 |
对县域法人金融机构考核评价机制的探讨
为加大县域法人金融机构在属地的信贷资金投入,发挥好地方性中小银行服务乡村振兴的主力军作用,2010年,中国人民银行牵头、原银监会参与下发了《关于鼓励县域法人金融机构将新增存款一定比例用于当地贷款的考核办法(试行)》(银发〔2010〕262号),并于2011年开始施行。从近年来运城市县域法人考核的实施效果来看,考核达标率未出现明显增长,考核并未有力地促进县域法人金融机构在属地的信贷资金投入,地方性中
新书推荐 |
一位金融理论践行者的跬步之行
因常年从事金融领域研究工作,深知金融业界人士著书立说之事常有,但大多都偏向高深的理论或实证的学术研究,或者通俗易懂的金融知识集类研究。偏偏这本《金融琐记》与众不同,它身披文学色彩,又与金融实践紧密相关,于是读来心得俯拾即是。 此一琐记,倒是满本的琐意,但隐在字里行间的是人生的玉声,如一部大戏,一时细腻婉转,一时又如洪钟大吕。又如涓涓细流,徐徐地记录着作者对于身处的金融世界的细细品味和点滴感悟。尤
新书推荐 |
商业银行月度资讯
再保理业务须纳入统一授信管理 5月10日,中国银行业协会公布《中国银行业协会跨行再保理业务指引(试行)》,再保理行办理再保理业务时应根据风险实质承担情况占用债务人(买方)额度或信用风险担保银行额度。 兴业银行获批筹建私人银行专营机构 5月11日,银保监会发布关于筹建兴业银行私人银行部的批复,同意兴业银行筹建私人银行部,为该行所属分行级专营机构。此前,持牌经营私人银行的商业银行只有工行、农行、
新书推荐 |
金融市场月度资讯
银保监会发布《银行保险机构许可证管理办法》 5月7日,为规范统一银行业保险业许可证管理规则,进一步强化银行保险机构许可证管理要求,银保监会制定了《银行保险机构许可证管理办法》,并将自2021年7月1日起施行。 2020年信托行业初评结果发放 5月11日,据中国信托业协会消息,2020年信托行业评级A类名单基本“敲定”,包括中信信托、平安信托、五矿信托、重庆信托、百瑞信托等在内的10家以上的信
新书推荐 |
宏观经济月度资讯
我国进出口连续11个月正增长 5月7日,海关总署公布数据显示,2021年前4个月我国外贸进出口总值达11.62万亿元人民币,比2020年同期增长28.5%,比2019年同期增长21.8%,外贸进出口已连续11个月实现正增长,与2019年同期相比增速高达21.8%。 4月末M2余额同比增长8.1% 5月11日,据央行数据,4月末,广义货币(M2)余额为226.21万亿元,同比增长8.1%;狭义
新书推荐 |
全球视线月度资讯
欧盟委员会发布2021年春季经济预测 5月12日,欧盟委员会发布经济预测,预计欧元区2021年经济将增长4.3%,2022年将增长4.4%;2021年失业率将为8.4%,2022年失业率将为7.8%;通货膨胀率将在2021年达到1.7%,在2022年达到1.3%。 美国4月CPI增速大幅高于市场预期 5月12日,美国劳工部公布了美国4月CPI。整体CPI同比大增4.2%,大幅超出此前3.6%