期刊详情
查看往期
期刊目录
2021年11期
刊首语 |
对三次分配地位作用的几点认识
2021年8月17日,习近平总书记主持召开了中央财经委员会第十次会议,会议提出要坚持以人民为中心的发展思想,在高质量发展中促进共同富裕,正确处理效率和公平的关系,构建初次分配、再分配、三次分配协调配套的基础性制度安排。三次分配作为初次分配和再分配的重要补充,在我国迈向全面建设社会主义现代化国家新征程中,日益凸显出重要的地位和作用。 如何认识初次分配、再分配和三次分配 “分配”是指按一定标准支配
特别关注 |
恒大债务危机的启示
编者按:最近两个月,中国恒大集团的债务问题引发了各方关注,特别是由于其发行了不少美元债,也引发了国际热议。虽然正如中国金融主管机构的领导们声明的那样,恒大债务危机所引发的风险尚在可控之中,并且只是企业个案,不会引发系统性风险,恒大债务危机的处置将会依照市场化和法治化原则有序进行,各利益相关方的权益也会得到最大的保护。 然而,恒大债务危机给我们提供了哪些启示,企业、银行、政府应当从中吸取哪些教训,
特别关注 |
恒大债务危机带来的四点启示
恒大债务危机仍在持续发酵中。入秋以来,围绕该企业的求救、援救和自救, 消息或实或虚,不一而足。与近来其他几家企业债务危机引发的舆情不同,恒大或许因举借外债,境外媒体追逐得多一些。10月份在多个场合,从国家领导人到监管部门负责人,都针对此事表态。归纳起来有三点:一是恒大债务危机所引发的风险尚在可控之中,其中金融机构债务仅占三分之一,集中度也不高,不会蔓延扩散。二是此事只是企业个案,并非行业性、区域性
特别关注 |
反思恒大债务违约
进入2021年9月以来,恒大债务违约引发国内外高度关注。“唯恐天下不乱”的西方媒体将恒大违约称为中国的“雷曼兄弟事件”、中国经济的“明斯基时刻”,宣称恒大违约可能引发中国金融市场全面风暴。 笔者认为,恒大违约绝非中国的“雷曼事件”,更不是中国经济的“明斯基时刻”,但恒大这样一家全球500强企业,世界第一大房地产企业,从神坛跌落,走向债务违约,确实让人唏嘘不已,恒大违约给出的风险警示需要关注。
特别关注 |
从恒大债务危机看银行经营模式转型
近期恒大集团债务危机引发了社会的广泛关注。作为房地产龙头企业,恒大债务问题是中国房地产行业野蛮生长背景下高杠杆、高周转模式的一次集中风险体现,是财政、土地、信贷、人口等多方面制度交织下的局部错位。这场风波不会成为中国的“雷曼时刻”,更大可能是阶段性的流动性问题。从银行业视角来看,恒大债务危机加大了银行面临的涉房贷款资产劣变风险、押品价值波动风险、同业传染风险以及治理失效风险,暴露了银行在资产结构、
封面人物 |
关山初度尘未洗 策马扬鞭再奋蹄
西南财经大学的曾康霖教授,是我国著名金融学家和金融教育家,金融学基础理论建设的创新者,中国转轨金融理论奠基人,中国金融学科终身成就奖获得者。 他心系国运,肩负使命,在数十年如一日知行合一的学习、研究和执教生涯中,发表了诸多有影响力的著述,推动了中国金融学理论的发展,培养了一大批优秀的金融人才,在学界、业界享有崇高的地位。本文仅从以下五个方面展现这位大家的风采和学术初心。 从学党史看一位高校教授
行长视点 |
打造价值领先的综合金融服务商
厦门自古便是通商裕国的口岸,也是开放合作的门户。改革开放以后,厦门成为我国首批设立的经济特区之一,是两岸区域性金融服务中心、两岸新兴产业和现代服务业合作示范区。历经40余载春风化雨,如今的厦门已成长为一座高素质的创新创业之城、高颜值的生态花园之城,而这座城市爱拼敢赢的精神也孕育了一家富有特色的本土城商行——厦门银行。作为大陆首家具有台资背景的城商行以及福建首家上市城商行,厦门银行始终坚守“立足地方
银行家论坛 |
财富管理与共同富裕创新探讨
共同富裕的国策为中国经济、社会各行业的未来发展指明了方向,也对财富管理行业,特别是对为高净值人群提供财富管理服务的行业提出了新的要求。在共同富裕背景下,金融机构究竟应该扮演什么样的角色,又该有哪些创新机制与创新举措,这是一个新的话题。为此,2021年9月24日,在《银行家》杂志社主办的“中国金融创新论坛暨2021年中国金融创新成果线上发布会”召开期间,特设主题为“财富管理与共同富裕的创新探讨”圆桌
银行家论坛 |
中小银行数字化转型的实践探索
由《银行家》杂志社主办的“2021中国金融创新论坛”特设主题为“中小银行数字化转型实践探索”的圆桌论坛。论坛由中央财经大学互联网经济研究院副院长欧阳日辉和《银行数字化转型:路径与策略》副主编王炜主持,邀请来自银行与科技企业的多位专家共同探讨中小银行数字化转型的实践与探索,以期为中小银行数字化转型提供一些有参考价值的新经验和新思路。 中小银行数字化转型是一个大的话题,涉及银行的方方面面,本次论坛限
专题 |
2020年中国四大城市群城市金融竞争力报告
在新发展格局视角下,城市之间的竞争已不再局限于各自为主、分散式发展模式,而是转变为以城市群为载体的城市间的竞争。城市群作为金融资源优化配置主体,对中国区域经济高质量发展的作用不容忽视。京津冀、长三角、珠三角以及成渝城市群是中国城市经济高质量发展的重要载体,它们在国家城市层级、经济体量、协同创新、产业分工等方面占据着举足轻重的地位,被称为国家级城市群。 结合城市群发展特点及国家重大区域发展战略,本
宏观经济 |
疫情后全球债务状况、风险识别与政策应对
在新冠肺炎疫情冲击下,全球债务规模大幅扩张,整体债务负担再创历史新高。与2008年全球金融危机相比,本轮债务积累潮来势更加凶猛。从债务规模的扩张幅度看,政府部门的债务积累速度大于私人部门,发达经济体大于发展中经济体。疫情后,公共部门加杠杆的主要原因在于货币宽松和财政刺激政策的实施,而纾困政策实施力度的差异则是导致发达经济体和发展中经济体债务增速不同的主要原因。随着各国纾困政策的退出,债务危机的范围
宏观经济 |
如何理解宏观调控由“逆周期”向“跨周期”转变
改革开放以来,我国建立了以“逆周期”调控手段为主的宏观调控体系,在保持经济平稳运行、稳定物价、促进就业等方面取得了瞩目的成就。然而,“逆周期”调控只关注短期,可能会造成政策超调、过度干扰市场运行等问题。更为重要的是,“逆周期”调控缺乏对中长期经济发展需求的考量。针对于此,2020年7月30日,中共中央政治局召开的“7·30”会议,首次提出“跨周期”宏观调控。时隔一年,在2021年的“7·30”会议
宏观经济 |
全国县域金融发展现状及影响因素
由于县域具有空间大而散、交通通信相对不便、先进科教资源缺乏、金融发展水平偏低等特点,县域经济相对城市经济存在较大的发展劣势,更需要足够力度的政策支持来对冲城市过于强大的虹吸效应。特别是区域金融发展水平直接关乎资金流向,深刻影响各类资源在不同区域间的有效配置,不断缩小城市和县域之间金融发展差距,对于县域经济充分发展具有特别重要的战略意义。 县域与市辖区的金融发展水平比较 我们选取金融深化程度、存
商业银行 |
从上市银行半年报看商业银行高质量发展新动向
根据上市银行发布的上半年报,总的来看,2021年上半年, 上市银行经营业绩呈现出诸多亮点,如净利润实现同比增长、不良率实现同比下降等。在上市银行自身向高质量转型的同时,其通过加大信贷投放、优化信贷投放结构等方式不断加大对实体经济重点领域和薄弱环节的金融支持,服务实体经济的质效明显提升。但同时,我们也看到,当前上市银行也面临着净息差收窄、资本充足率下滑、业绩经营分化等挑战。今后,商业银行需要进一步深
商业银行 |
新形势下存款定价改革与金融业高质量发展
随着LPR(贷款市场报价利率)等一系列改革措施的持续推进,我国金融服务实体经济的质效显著提升。但从实体经济的需求看,进一步降低融资成本仍有必要;从商业银行可持续发展看,负债端存款成本的刚性严重制约了资产端利率的进一步下行。在此背景下,为推动金融业的高质量发展与我国经济社会的高质量发展“同频共振”,近期我国银行业在利率自律机制的统一协调下,共同决定对存款定价机制进行改革。 新发展阶段我国存款市场的
商业银行 |
大湾区金融互联互通下银行如何提升跨境金融综合服务能力
金融市场双向开放、互联互通,建设国际金融枢纽是粤港澳大湾区建设的重中之重。在此背景下,银行应立足粤港澳大湾区规划定位,充分利用境内外“两个市场、两种资源”,不断提升粤港澳大湾区跨境融资、资本市场、资金管理、财富管理等综合金融服务能力,打造“本币+外币”“境内+境外”“商行+投行”的跨境综合金融服务体系,全力支持大湾区建设和实体经济发展。 粤港澳大湾区金融互联互通的机遇 监管政策推进金融市场双向
商业银行 |
加强和改进商业银行声誉风险管理的几点思考
新形势下商业银行声誉风险管理面临的新挑战 当前,商业银行声誉风险管理形势正面临着新的变化:宏观经济增长方式由“重速度”转变为“重质量”,声誉风险监管要求由“常态”转变为“趋严”,互联网背景下的媒体发展由“传统”转变为“融合”,商业银行声誉风险管理迎来新的严竣挑战,亟待进一步加强和改进声誉风险管理,推动塑造良好的企业形象,助力商业银行高质量发展。 经济增长方式由“重速度”转变为“重质量”,商业银
商业银行 |
汇丰银行碳中和战略分析及启示
2020年10月,汇丰银行(以下简称“汇丰”)提出了中长期碳中和战略目标——成为“净零银行”,计划分两步走:在2030年前实现自身运营净零排放,未来10年内提供7500亿美元至1万亿美元支持客户低碳转型;2050年前实现投融资组合净零排放。“净零排放”不是零排放,而是指新排放出多少温室气体,就通过各种方式消除等当量的温室气体,达到的最后结果是大气中温室气体增量为零。围绕“净零银行”目标,汇丰构建了
商业银行 |
中小商业银行科技金融产品体系优化建议
银行业科技金融产品的政策环境分析 根据美国营销学家科特勒的理论,战略营销的核心内容是企业在一定的市场细分(Segmentation)基础上,选择适当的市场目标(Targeting),最后将企业产品定位在目标客户所偏好的位置上(Positioning)。企业产品体系是突破市场的关键要素,产品成功取决于:外部因素,准确细分市场目标定位,有足够的客户和需求;内部因素,强化的战略和能力,可提供客户需要的
商业银行 |
大型银行助力中小银行稳健经营的路径探索
当前,商业银行从战略规划上非常重视数字化转型,但是大部分中小银行因资源投入有限,在技术布局方面基本上以外包服务为主,能够自主研发的特别少,中小银行因此面临着创新性技术与原有的业务模式融合难度较大等一系列挑战。大型银行在服务国家治理体系建设、服务经济高质量发展中承担着历史使命,在新金融行动中,有责任积极推动银行间深度合作,向中小银行输出技术与管理经验,为其提供前沿金融科技服务,助力中小银行在复杂环境
商业银行 |
低碳转型中的机遇和风险
为了实现2030年碳达峰和2060年碳中和的目标,未来中国的经济结构和体系将会发生重大变化,商业银行作为经济社会系统中的重要金融中介机构,持续加大绿色金融发展成为必然选择。对于国内商业银行来说,一方面要通过完善体制机制、优化产品结构等把握绿色金融业务中出现的潜在机会;另一方面要强化低碳转型下可能出现的气候风险管理,推动信贷业务结构健康稳定,向绿色低碳转型。 双碳目标将加速产业和区域经济结构调整
全球视线 |
美国如何监管数字资产
监管架构:无特别立法的联邦与州政府双层监管 目前美国尚未针对数字资产特别立法,依旧基于传统的美国法律体系对数字资产进行监管,监管架构明显分为联邦政府和州政府两大层面。 联邦层面,美国将数字资产分为证券和非证券两大类。根据美国证券交易委员会(SEC)在2017年发布的DAO Report以及在2019年发布的关于数字资产是否属于证券的《分析框架》,“豪威测试(Howey test)”是美国监管机
全球视线 |
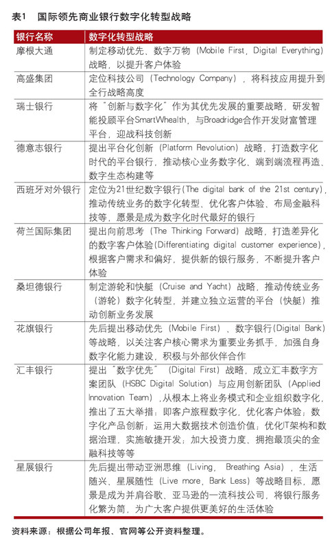
商业银行数字化转型的国际经验及启示
2008年国际金融危机后,在世界经济增速下滑、监管合规要求趋严、金融科技公司分流等多重压力下,各国银行业收入增长均出现明显下降,全球银行业净资产收益率连续十年低于10%。目前,数字化转型已成为拉动经济增长的重要引擎。为顺应数字化发展趋势,国际领先商业银行均已着手探索转型之路,为未来的发展奠定基础。 国际领先商业银行数字化转型经验 近年来,国际领先商业银行纷纷开始数字化转型。根据安永2018年的
金融市场 |
公开市场股份回购现状及其对公司治理的影响
股份回购作为一种价值分配方式和资本退出机制,日益受到监管者、管理者和投资者的重视。2018年(《中华人民共和国公司法》以下简称《公司法》)的专项修订宣告了我国新一轮股份回购制度改革的开启,沪深交易所《实施细则》的颁布则意味着此轮回购制度改革的落地。随着实践发展,股份回购被赋予新的内涵与意义,但国内研究多集中在回购的财务动机和市场效应层面,缺乏对公司治理与回购作用机制的探讨。通过对A股上市公司股份回
金融市场 |
完善政策性融资担保体系助解小微企业融资难题
近年来,国家和地方都不断加快政策性融资担保体系建设。2018年7月,国家融资担保基金有限责任公司成立,明确了服务小微企业的定位。政策性融资担保体系作为普惠金融体系的一部分,具有准公共产品性质,承担着为小微企业融资服务的重要职责。北京市政策性融资担保根据地方产业政策导向与担保体系建设要求, 分别设立了专注于科创、文创、小微、三农等四大普惠金融领域的市级政策性融资担保公司与十几家区级担保公司,其发展始
金融市场 |
信息披露制度下“不披露即解释”的规则设计与重构
随着证券市场注册制改革的全面推行,作为注册制核心制度之一的信息披露制度也日臻完善。一方面,我国现有信息披露制度基本形成了“法律法规+部门规章+行业规定”的三阶层体系,为公司实施信息披露提供了指引;另一方面,据不完全统计,2021年前5个月沪深交易所合计采取监管措施432条,针对信息披露违规行为的有200余条,占比过半,监管机构针对信息披露违规行为持续“高压”监管。 大多数学者认为,基于信息不对称
资产管理 |
转型调整期的信托业风险状况
当前评估信托业风险状况面临相关行业统计数据缺失的困难和挑战。从2020年第二季度开始,信托业协会陆续不再公布风险资产规模、特色业务以及新增信托项目规模等指标数据。同时部分信托公司被接管或陷入经营困境,加剧了人们对行业风险状况的担忧。即使截至2021年第一季度时一些重要经营数据再现转机,观点分歧也依然较大。严重的信息不对称削弱了常规的分析判断。为提高分析效果,需要进一步探索信托业的一些特殊事实及内在
资产管理 |
银行财富管理业务的数字化转型
随着中国居民财富的积累,中国财富管理市场的潜力逐渐释放。财富管理业务本质是“信息服务业”,主要是财富管理机构以对客户、市场以及金融产品相关信息的综合分析为基础,给出客户财富管理解决方案并落地执行。随着数字技术的发展,作为一个本质是信息服务业的财富管理市场必将是一个数字化的市场。银行在客户、渠道、品牌、产品以及从业者等方面具有天然的优势,应进一步借力财富管理业务的数字化转型,在即将到来的数字化财富管
资产管理 |
银行理财子公司发展的路径比较、机遇挑战和政策建议
作为《关于规范金融机构资产管理业务的指导意见》(以下简称“资管新规”),直接催生的一类新兴资管机构“银行理财子公司”肩负着我国规模最大的资管产品——银行理财的运作管理及合规发展的重任。银行理财子公司自诞生以来就一直受到监管机构、市场同业和社会公众的高度关注。自2019年5月建信理财和工银理财两家理财子公司开业以来,银行理财子公司的批筹开业络绎不绝。截至2021年9月末,已有29家理财子公司开业运营
金融科技 |
如何利用区块链技术破解文化产业融资困境
党的十九届五中全会审核通过的《中共中央关于制定国民经济和社会发展第十四个五年规划和二三五年远景目标的建议》指出,要繁荣发展文化事业和文化产业,建立现代文化产业体系,提高国家文化软实力。融资具有先行性和前瞻性的特征,融资问题是困扰文化产业发展的一大瓶颈,如何有效地解决融资,实现有效“供血”,是实现文化产业发展的重要影响因素。近年来,我国的文化产业投融资市场快速发展,有效地促进了文化产业的创新和发展;
金融科技 |
金融科技赋能绿色金融支持碳达峰、碳中和
绿色金融支持碳达峰、碳中和的发展趋势 金融支持体系更加完善 中央政府层面:绿色金融支持碳达峰、碳中和偏向长效机制。2020年12月, 中央经济工作会议指出,要制定统一的、适应“碳达峰”要求的绿色金融标准体系,凸显绿色金融在助力碳达峰、碳中和目标中的作用。同月,中国人民银行易纲行长在新加坡金融科技节上提出,完善以碳中和目标为约束条件的绿色金融标准将是中国人民银行未来的重点工作。陈雨露副行长撰文表示
金融科技 |
金融科技时代的反洗钱问题研究
近年来,金融科技发展非常迅速,以人工智能、云计算、大数据、区块链等为代表的创新技术全面应用于支付清算、借贷融资、财富管理等金融业务领域,成为金融行业在资产定价、风险决策、投资配置等业务中的重要应用技术手段。但与此同时,这些技术手段也使金融领域中各种违法犯罪活动拥有了新的手段和方法,其中在洗钱活动的表现尤为值得警惕。当然,新技术也为打击新的违法犯罪活动带来了增益的效果,使得风险控制在这个时代更为便利
理论探索 |
农村居民移动支付采用意愿的影响因素分析
2013年以来,我国移动支付业务呈现飞速发展态势,移动支付规模全球排名第一。移动支付业务的发展壮大,使其由城市迅速向农村延伸。长期以来,农村经济金融发展受城乡二元结构制约,导致移动支付城乡差异化问题突出。随着农村经济多元化发展,庞大的农村消费市场日渐活跃,农村居民对享受便捷化移动支付服务的愿望增强,农村移动支付市场发展潜力巨大。然而,面对农村人口的巨大体量,金融基础设施薄弱和服务供给不足仍然是目前
理论探索 |
法定数字货币发行对我国货币政策传导机制的影响
数字货币从概念提出到实际发行试点,大约经历了20年。随着“天秤币”(Libra)等稳定币的发布、G20部长会议及IMF、金融稳定理事会等国际组织发布的风险报告与理论研究的深入,越来越多的中央银行和货币当局开始关注数字货币对货币主权、资本管制、支付体系及金融监管等带来的挑战。2020年4月,中国人民银行宣布在深圳、雄安新区、成都、苏州及2022年冬奥场景试点法定数字货币(英文简称“DC/EP”),引
地方工作 |
基层银保监机构突破效能约束五重藩篱的实践与思考
如何在现有监管资源约束的情况下, 实现监管效能的提升与突破,是摆在基层银保监分局面前的一大难题,特别是对编制较少的分局更是如此。对此,必须直面现状, 通过对五大藩篱的突破,推动监管资源供给侧结构性改革,努力实现在人少、事多、压力大情境中的自我革命与动力激发。 把握干事五重境界,突破思想藩篱,做到守底线、争高线 必须明确想干事、能干事、干成事、共好事、不出事的“干事五重境界”,引导全体干部职工行
地方工作 |
金融服务实体经济路径优化探析
本文以朔州市为例,阐述金融服务实体经济的现实意义,分析当前所面临的障碍和问题,提出相关对策建议。 朔州金融服务实体经济现状 存款稳步增加,为信贷投放提供稳定的资金来源。2020年末,朔州市银行业金融机构本外币各项存款余额为1867.4 亿元,增长10.9% ,高于山西省平均水平0.2个百分点。其中:住户存款余额为1387.2亿元,增长15.8%;非金融企业存款余额为268.6亿元,增长0.4%