期刊详情
查看往期
期刊目录
2022年09期
新闻与传播研究 |
国际传播研究的学术场域发展与对比
【摘要】进入21世纪以来,“国际传播”作为一个现实投射的学术领域,其重要性与日俱增,引起了不同学科的广泛关注。在世界“百年未有之大变局”的今天,从传播学理论分析角度全面、深刻理解“国际传播”,对于加强我国国际传播能力建设极为重要。在重点梳理国内外“国际传播”整体学术发展脉络的基础上,对1991年至2021年Web of Science收录的SSCI期刊和中国知网收录的CSSCI学术期刊中的相关研究
新闻与传播研究 |
互联网平台企业三大议题的理论综述
【摘要】互联网平台的演化、本质与治理思路是互联网平台企业发展与治理的三大议题。梳理分析国内外相关议题的重要学术成果先从中介性媒体、技术与资本以及社会规制的角度探讨互联网平台的演化进路,接着从双边市场、数据资产与赢家通吃的维度呈现互联网平台企业的本质,最后结合国际治理经验进行本土化思考,以对互联网平台企业发展与治理提供理论基础。 【关键词】互联网平台企业;本质;治理思路 互联网平台崛起被看作数字
本期关注:纪念焦裕禄同志诞辰100周年 |
“人民之子”与“干部楷模”
【摘要】焦裕禄的媒介形象具有跨越时空、历久弥新的特质,成为一个时代的集体记忆与宝贵的精神财富。在焦裕禄“县委书记的榜样”“干部楷模”背后,是他“人民之子”的本色及在他身上党性与人民性的高度统一,其亦官亦民的自我身份认知、为官为民的职业信仰、做官与做人的政德、群众路线的工作方法等,都体现了党性与人民性的高度融合。在新媒体语境下,要打破焦裕禄精神传播的“过时论”“包袱论”等偏见,不仅需要紧紧围绕党员干
本期关注:纪念焦裕禄同志诞辰100周年 |
凝固、互补与发展:社会化媒体语境下焦裕禄记忆的呈现
【摘要】社会化媒体平台是红色记忆重要的载体,微信公众号和知乎网汇聚了大量与“焦裕禄”相关的文本。研究通过数据挖掘和内容分析发现,“焦裕禄”记忆的建构由传统媒体主导、智库参与,其中包含着重复、遗忘和发展。普通网民很少进行创造,但会表达判断和理解,并打捞被遗忘者。历史遗留问题、焦裕禄形象的国际化和年轻化问题得到了回应。 【关键词】焦裕禄精神;集体记忆;社会化媒体 一、背景与问题 焦裕禄是“党的好
本期关注:纪念焦裕禄同志诞辰100周年 |
自发、自觉与组织化:论焦裕禄精神建构与传播的三个阶段
【摘要】焦裕禄精神是中国共产党人精神谱系的重要内容,60年来,焦裕禄精神的建构与传播经历了三个阶段:一是在其去世后即开始的自发性阶段,表现在焦裕禄精神由河南率先提出,并成为全国性的学习典型;二是改革开放尤其是20世纪90年代之后开始的自觉性阶段,随着焦裕禄精神重新进入意识形态领域,其精神内涵得到了有意识的更新和丰富;三是新时代以来的组织化阶段,随着习近平总书记对焦裕禄精神的凝练和定位,焦裕禄精神的
新媒体研究 |
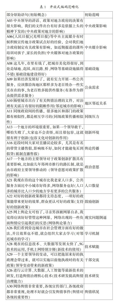
基于扎根理论的网络舆情治理政策扩散影响因素研究
【摘要】完善网络舆情治理政策体系,营造清朗的网络空间,对全面贯彻网络强国战略具有重要意义。为揭示由点到面的网络舆情治理政策扩散的影响因素,运用扎根理论,对47位受访者进行了深度访谈。经过对访谈资料等进行开放式编码、主轴编码、选择性编码和理论饱和检验,最终挖掘出经济社会环境、政府资源、府际关系、舆情生态等4大关键影响因素,并由此构建了网络舆情治理政策扩散影响因素的概念模型。 【关键词】网络舆情治理
新媒体研究 |
“文化+”背景下微媒体传播力提升研究
【摘要】“文化+”战略赋予新闻传播新的内涵。随着媒体融合的趋势不断加强,微媒体在新闻传播过程中发挥的作用越来越大,探索“文化+微媒体传播”的转型之路已迫在眉睫。基于“文化+”背景,通过详细分析提升微媒体传播力的必要性与可行性,并在归纳总结微媒体传播现状和存在问题的基础上,结合相关的文化战略,针对提升微媒体传播力提出了建设性建议。 【关键词】“文化+”;新闻;微媒体;传播力 “文化+”是文化传承
新媒体研究 |
社交媒体传播中的表达自由及合理边界研究
【摘要】伴随着网络科技的发展,网络传播浪潮日益高涨,社交媒体平台作为人们日常接收信息和表达反馈的主要渠道之一,不仅反映出了当下受表达自由理论影响的社会舆论现状,同时也暴露出了“表达自由”在实际应用中展现出的种种问题。通过对网络传播过程中的个体以及商业群体发布的信息内容来思考表达自由的合理边界,据此提出个体及商业单位在表达时应遵循和承担的社会责任。新媒体时代,表达自由的含义得以扩散,且在网络世界中发
报海钩沉 |
延安时期《解放日报》的宣传实践及探究
【摘要】延安时期《解放日报》在中国新闻事业史和党的宣传史上占据举足轻重的地位,开创了“全党办报”和“全民办报”的宣传模式,为党的宣传思想与实践积累了丰富的历史经验,起到了统一思想、凝聚人心、引导舆论的政治动员作用,为抗日战争和解放战争的胜利奠定了坚实的政治基础和思想基础。 【关键词】《解放日报》;宣传实践;全党办报;政治动员 延安时期《解放日报》是中国共产党在革命根据地创办的第一张大型日报,在
报海钩沉 |
解放区新闻界反“客里空”运动的历史背景、理论逻辑和现实意义
【摘要】从延安整风运动中对“客里空”问题的警惕,到《晋绥日报》对“客里空”报道的揭露,1947年至1948年解放区新闻界发起的反“客里空”运动,以批评和自我批评的方式,对新闻失实现象和错误舆论导向进行了检查和纠正,有力地维护了解放区报刊新闻的真实性,密切了党与人民群众的关系,对改进和完善党的新闻舆论工作产生了持久影响。当今时代,回顾和总结这段历史,研究和探讨其历史逻辑和现实意义,可以得出这样的结论
出版广角 |
历史回顾与现实观照:胡愈之译介出版的当代启示
【摘要】胡愈之在译介出版工作中积极传播西方科学知识,推介先进思想,为我国的翻译出版事业作出了积极贡献。他译介出版的国外书刊特别是《西行漫记》,在出版史上产生了重大而深远的影响,在推动中国现代性进程方面有着不可低估的意义。胡愈之对译介出版事业的热情执着及其民族情怀、译介理念不仅在当时发挥了时代先锋的作用,而且为今天的翻译界、传播界树立了职业标杆,值得学界进一步开展全面深入的研究。 【关键词】胡愈之
出版广角 |
新中国出版史的分期建构
【摘要】新中国出版史是中国出版通史上一个新阶段的宏伟开启,在世界出版史上也将产生重要影响。新中国出版史的首要工作是分期。根据马克思主义历史分期原则提出“行业分期法”之分期理论,以当前出版行业内在运行规律为主体确定分期标准,并阐述该方法所包含的时代因素、效果因素和科技因素。运用“行业分期法”建构新中国出版史体系,每期提取显著标志命题,揭示内涵,并列举事实数据证明分期的科学性。具体分为出版奠基计划期(
传媒与法治 |
重大突发事件背景下媒介治理的新范式
【摘要】重大突发事件背景下,新闻媒介的报道、转发不仅会引发网络舆情,甚至会影响局部的政治生态。新媒体时代所有信息都可以进入网络,“新闻自由”体现得更为明显,但很容易诱发观点极化、分化等问题,一旦发生重大突发事件,则会因为国内外不良媒体的介入,导致社会矛盾升级。因此,应准确把握新媒体时代媒介功能的发展变化规律,探索媒介治理的新范式。 【关键词】重大突发事件;媒介治理;国家治理;社会治理;“新闻自由
文化传播研究 |
论电视节目模式的文本建构与解构机制
【摘要】电视节目模式自身具备文本属性,半开放性文本特征使得能够从建构与解构双重角度探讨其生成和发展机制。“变”和“不变”的双重特征与“建构”和“解构”的双重机制之间存在对应关系,进而融通电视节目模式的文本本体与制作实践。 【关键词】电视节目模式;半开放性文本;建构;解构 20世纪90年代开始,电视节目模式(TV Format/TV Program Format)开始作为独立的概念被进行系统的研
文化传播研究 |
元宇宙视域下文化旅游数字化传播探索
【摘要】近年来,国家高度重视数字技术及数字经济发展,密集出台了相关政策。基于元宇宙的视角,对文化旅游数字化进行研究,阐明文化旅游资源数字化的现状,并结合案例分析元宇宙背景下文化旅游传播方式的变革,积极探索文化旅游数字化传播路径。 【关键词】元宇宙;文化旅游;数字化传播 随着5G、大数据、人工智能、区域链、云计算等信息技术的广泛应用,科技与产业的融合发展逐渐成为时代新趋势,文化旅游数字化已成为文
文化传播研究 |
中原学话语体系建构及对外传播
【摘要】中原学是一门为更好地解决中原地区经济和文化发展过程中出现的问题,提升地方人文水平的综合性多学科体系。话语是社会现实的再现。中原学话语体系建构需要从理论上梳理中原学的核心理念和凝练出反映中原学的学理依据,对中原地区的经济和文化发展等事件作出富有创新性的解释。在此基础上,通过合理翻译塑造中原学的对外话语体系,并采取多元化对外传播策略,在讲好河南故事和中国故事的过程中,消解西方强势话语体系在国际
文化传播研究 |
文化类综艺节目的文化表达与传播策略
【摘要】综艺节目逐渐出现“娱乐过度”的情况,观众也逐渐出现审美疲劳。在此背景下,文化类综艺节目增多,作为肩负着传播社会美德和社会主义核心价值观的电视节目,在纷杂的电视节目环境中成为“一股清流”,为电视综艺节目发展带来了广阔的想象空间。为了促进电视文化类综艺节目的良性发展,结合几档较为知名的文化类综艺节目的实际情况,对其文化表达与传播策略进行分析,希望能为相关从业者提供参考借鉴。 【关键词】文化类
黄河文化传播研究 |
黄河音乐文化传播的问题、出路及展望
【摘要】《黄河流域生态保护和高质量发展规划纲要》为黄河音乐文化传播指明了方向、制定了任务,但鉴于自身存在的问题以及当前较为复杂的国内环境,黄河音乐文化传播想要打破当前的困局,还须从源头上找线索、想出路、定调子,以当前具有典型意义的文化产业发展作为传播问题揭示的信源和寻找出路的突破口,进一步辨识传播渠道、传播主体中的其他问题根由,即可形成传播及发展的登高设计。 【关键词】黄河音乐文化;传播;问题;
黄河文化传播研究 |
黄河古诗词的新媒体传播策略研究
【摘要】黄河古诗词是历代诗人对黄河风物、人文、历史等的描写与感思,是诗人故事与黄河故事的交织,蕴含重要的黄河文化艺术价值,是阐释并传播黄河文化的重要文献。将古诗词蕴含的黄河文化核心内涵借助新媒体技术进行有效传播,讲好诗人故事与黄河故事,有助于增强黄河文化的传播效力。 【关键词】古诗词;黄河文化;新媒体;传播 黄河流域有3000多年是我国政治、经济、文化的中心区域,形成了多元统一的文化体系,黄河
应用新闻研究 |
外媒报道视角下中国国际传播的实践路径探索
【摘要】中国冬奥会的国际传播既是展示真实、立体、全面中国的重要契机,也是世界了解中国的重要窗口。中国冬奥会的国际传播,除了中国媒体的对外传播外,外国媒体是其他国家民众了解中国冬奥会更为主要的渠道。因此,研究外媒对中国冬奥会的报道,不但可以了解中国冬奥会的国际传播情况,还可以发掘外媒涉华报道国际传播的内在特征与逻辑,进而深化对中国国际传播的理论创新与实践探索,为中国国际传播能力建设提供思路借鉴和参考
应用新闻研究 |
回应时代,彰显品质:新时代重大主题策划的特性与要求
【摘要】重大主题策划是大众媒体发挥职能作用、彰显特色品质、提升影响力与竞争力的有效载体。新时代重大主题策划更承载着应对复杂多变的社会情势,回应时代要求、回答时代之问的特殊使命。新时代重大主题策划必须在回应时代中彰显特色,在服务人民对美好生活的需求中积聚优势。 【关键词】主题策划;竞争力;回应时代;服务人民 重大主题策划是大众媒体发挥主观能动性,事先设置议题、报道程序和报道方式,以有效宣传引领主
应用新闻研究 |
数字经济背景下传统文化电视作品传播路径研究
【摘要】数字经济背景下传统文化传播进入融媒体时代,跨屏传播成为主要的传播形式,对内容视听化的需求越发强烈,作品是视听传播最基本的单元。以电视作品为研究对象,传统文化视听作品的传播主要分为综艺节目、电视剧和纪录片三类。数字经济背景下传统文化电视作品传播中,综艺节目要聚焦受众需求做好视听语言现代化转码,电视剧要处理好传统文化符号具象化问题,纪录片要创新视听表达方式,三者共同推动视听传播系统的数字化变革
应用新闻研究 |
用心用功用情打造新闻精品力作
【摘要】面对各类新兴媒体的竞争,作为地市党报的核心竞争力,新闻作品的质量直接关系到媒体的传播力、引导力、影响力、公信力,更直接关系到我们地市党报自身的生存。作为一名党的新闻工作者,我们肩负的使命要求我们必须弘扬工匠精神,树立创优意识、精品意识,全心全意创作精品力作,只有这样,才能在激烈的竞争中打好主动仗,守好主阵地。 【关键词】地市党报;新闻精品;主题;基层;视角 长期以来,地市党报作为地方党
应用新闻研究 |
情感传播:媒介化基层社会治理的新路径
【摘要】随着媒体逐步向智能化迈进,以媒介深度融合嵌入基层的治理模式,成为技术赋能基层社会治理的新常态。“情感传播”打破了基层壁垒,有效缓解了“科层制”结构衍生出的弊端,满足了媒介化基层社会治理中群众在多维度的逻辑空间对美好生活的新期待、新要求,是推动国家治理体系和治理能力现代化纵深发展的新路径。 【关键词】情感传播;基层社会治理;媒介化 基层社会治理是国家治理体系和治理能力现代化的基石,统筹推
应用新闻研究 |
元宇宙视域下主流媒体布局多维跨维信息传播之格局
【摘要】互联网信息技术的发展以及云计算、5G时代的到来,使得主流媒体在传播信息方面产生重大变化,以往单维性的信息传播格局将随着时代的发展逐渐在元宇宙视域下转变为多维跨维信息传播的格局。很显然,主流媒体在整个过程中具有极大的优势,但是同时也面临着较大的挑战,包括其数据计算与处理能力、信息传播软硬件缺乏成熟度等挑战都极大地阻碍着主流媒体本身的发展。针对已有的挑战,需要从多方面入手,促进主流媒体更好地布
应用新闻研究 |
地方广播电视台大型活动本土化策略思考
【摘要】伴随着政治、经济、文化以及信息传播技术等方面的迅速发展,新兴媒体日益壮大,同时也推动了我国媒体行业的成熟发展,而地方广播电视台也因此得到了全新的发展机遇与挑战。为更有效地应对媒体发展的新形势,地方广播电视台必须积极进行相应的改革与创新,以便能在愈加激烈的媒体市场竞争中占有更多的市场份额。深入挖掘本土传播素材,制作具有本土特色的大型活动,是地方广播电视台应对新媒体冲击,吸引大众注意力的有效手
应用新闻研究 |
“大象新闻”获客路径解析
【摘要】受重大环境因素叠加影响,主流媒体正处在救亡图存的关键节点。媒体客户端作为主流媒体深度融合发展的尖兵,却陷入客户端难见“客户”的沼泽。大象新闻客户端以用户需求为工作导向,努力探寻连接用户的解决方案,用户数量获得较快增长。现以解析大象新闻获客路径为切口,探讨“新闻+政务服务商务”运营模式之于媒体深度融合发展的意义和可行性。 【关键词】媒体客户端;获客;“新闻+政务服务商务”;赋能;转化 全
应用新闻研究 |
AI智能传播的转型迭代与生态重构
【摘要】自2016年谷歌人工智能程序决胜人机围棋大战后,沉寂了60年的人工智能成为传播技术的新兴焦点,丰富着传播媒介的发展图景,促使传播内容生产多元化、传播价值进一步变现盈利、传播流程赋能人工智能技术。但在人工智能满足用户精准需要的同时,应注意技术内卷、媒介权力膨胀、人机关系异化等问题,以期未来智能传播生态的绿色创新发展。 【关键词】人工智能;传播媒介;用户需要;范式重构;迭代检视 在传播世界
应用新闻研究 |
5G时代南水北调移民精神的智能化传播研究
【摘要】南水北调移民精神是中华民族优秀文化的重要组成部分,在5G这一新传播生态中实现其创新性发展和创造性转化具有重要的历史意义。研究发现:5G技术赋能下南水北调移民精神的传播要在夯实数据的跨时空共享力的基础上,着力强化超级连接力以及提升沉浸式体验力,进而构建其智慧传播体系,实现智能化传播。基于此,5G时代南水北调移民精神智能化传播研究不仅可以实现其传播广度和深度的延展,而且能够为中华优秀文化的智能
应用新闻研究 |
地方广播电视台新闻报道创新路径探析
【摘要】随着信息技术的快速发展,媒体格局、舆论生态、传播渠道和传播方式发生了深刻变化。面对媒体格局前所未有之大变革,地方广播电视台需创新传播手段、内容特色和工作机制,重视渠道贯通、讲好中国故事、把握机遇挑战,发挥好地方主流媒体引导舆论、传播正能量的作用。 【关键词】地方广播电视台;媒体融合;新闻报道 面对媒体格局前所未有之大变革,习近平总书记强调:“要加强传播手段和话语方式创新,让党的创新理论
应用新闻研究 |
从应急宣传剖析《焦作日报》融合传播深耕服务之路
【摘要】在纸媒发展遇冷的今天,如何从新闻主业入手,挖掘客户资源,扩大生存空间,成为党报面临的迫切任务。焦作日报社通过联合开办专刊、托管微信公众号的形式,开拓出了报业发展增收的新路径,这一转型经验受到报业同行的广泛认可。在与市应急管理局的合作中,双方构建了包含文字、图片和视频的全媒体传播格局,对应急管理工作进行全方位的深入报道,展示了主流媒体在新媒体时代依旧强大的影响力。焦作日报社也为今后更多的合作
应用新闻研究 |
“微文化”背景下电视节目全媒体传播的创新及思考
【摘要】在“微文化”背景下,电视节目“全媒体传播”突破时空限制,以多样的形式呈现,满足多元的受众需求,彰显其全媒体传播的优势,但内容与形式、积淀与表现、分流与吸引的矛盾依然存在。习近平总书记强调,推动媒体融合发展、建设全媒体是我们面临的一项紧迫课题。只有坚持以理服人、以文化人、以美动人、以情感人,才能打造有底蕴、有品质、有情怀、有情感的优秀电视节目,才能在“微文化”背景下实现电视节目全媒体传播的良
应用新闻研究 |
民族复兴:《人民日报》新年献词的修辞策略分析
【摘要】20世纪40年代末起在阶级矛盾的修辞情境下,《人民日报》提出运动要义为启发民智,参与主体的身份则为被压迫的底层人民;21世纪在经济落后的修辞情境下,《人民日报》提出运动要义为改革发展,参与主体的身份则被建构为当家作主的人民群众。通过对《人民日报》新年献词的修辞策略分析,试图为新时代的民族复兴提供参考。 【关键词】新年献词;修辞;民族复兴 在党的百年征程中,我们通过不断地尝试找到了实现中
应用新闻研究 |
新媒体时代群众文化结合新闻传播路径研究
随着人民经济生活水平不断提高,人们对精神文化生活的追求也在不断提升——不仅仅通过某种方式放松身心,同时也希望能从文化活动中获得一定的技能提升、审美体验、思维成长或是智慧启发等。随着互联网的日趋成熟,人们的思维模式和生活习惯早已发生了翻天覆地的变化,尤其在信息的输入和输出方式上,俨然进入了“人人皆媒体”的时代。新媒体时代的信息自由在一定程度上推动了公民意识的觉醒和民主诉求的强化,也激发了人们对于精神
应用新闻研究 |
新时代高校思想政治教育现代化研究
加快推进高校教育现代化是我国落实教育强国战略的重大布局之一,也是党和国家赋予高校的时代使命。推进高校思想政治教育现代化作为推进高校教育现代化的重要任务,在遵循中国特色,服务国家发展、社会发展和人民发展的同时,展现出具有时代性、阶段性和民族性的基本特征,是一个由传统到现代的动态演变过程。《中国教育现代化2035:从规划到实践》一书由朱益明、王瑞德等著,2020年11月上海教育出版社出版。该书立足于2
应用新闻研究 |
新媒体时代主体间性的重塑
新媒体作为一个宽泛的动态概念,包含显性和隐性两重内涵。一方面,它指的是由技术革命所引发的媒体嬗变,这种变革是显性的。另一方面,在不同以往的交互模式中,信息的消费者和生产者逐渐结合在一起,大众参与到媒体内容的制作、传播与发布中,在更深的层次上重塑了媒体业的生产力和生产关系,就此而言它又是隐性的。当信息流动的新法则改变了媒体业,新媒体时代也就悄然降临了。《新媒体革命2.0》(仇勇,2021年电子工业出
应用新闻研究 |
多媒体互动中的美术教学变革
互动性和针对性是现代多媒体教学的重要特征。在多媒体教学中,能够实现师生间、学生间与媒体间的实时互动,促进美术教学的变革,构建富有创意性的新型教学模式。《如何读中国画》[美](何幕文MaxwellHearn),2015年11月北京大学出版社出版]一书以丰富的史料、精美的画卷而深受读者喜爱,它以过去几十年大都会博物馆展出的中国书画为对象,对其进行原色精印与解读研究,为美术研究和美术教学提供了丰富的理论
应用新闻研究 |
互联网传播背景下图书馆档案信息管理模式
互联网传播创新了图书馆档案信息管理模式,有效提升了其工作效率,为其存储质量提供了重要保障,且能够快速匹配和满足用户的个性化需求,丰富了资源获取模式。然而,如何借助互联网传播创新图书馆档案信息管理模式则是亟须探究的问题。 《图书馆资源管理与档案服务创新》(陈越华、何生荣、陈小琴著,2018年11月中国纺织出版社出版)一书研究了图书馆信息管理及档案服务工作的原则、原理、方法及技术,以从不同角度和视野