期刊详情
查看往期
期刊目录
2021年08期
新闻与传播研究 |
红色革命根据地的三大喉舌
【摘要】土地革命战争时期,中共中央和中华苏维埃共和国临时中央政府的宣传阵地主要由红中社、《红色中华》报和《红星报》三大喉舌构成。在临危蹈难的岁月,三大喉舌的主编、编辑和技术人员殚精竭虑、坚韧不拔地贯彻党报的战斗精神,发挥了宣传党的伟大战略、鼓舞根据地军民士气的巨大作用。 【关键词】根据地党的喉舌;红中社;《红色中华》报;《红星报》 犹如朝阳初升,中国劳苦大众的红色政权——中华苏维埃共和国临时中
新闻与传播研究 |
“人体的延伸”:技术革命下身体的媒介化范式
【摘要】保罗·莱文森提出了补偿性媒介的概念,认为后续媒介都是对先前媒介之不足的补偿。这样的观点难以摆脱媒介中心论的倾向,忽视了人通过媒介认识真实世界的永恒渴望与追求。从身体补偿的角度考察媒介技术的流变是一种更加人本主义的媒介发展的考察范式,它对媒介中的社会交往动机也有一定的解释力。在互联网时代,人们通过媒介对不在场的身体进行生理上、心理上与时空关系上的媒介化补偿,身体本身通过媒介得到呈现,成为媒介
本期关注·国际传播能力建设 |
论国际传播“五力”
【摘要】加强我国国际传播能力建设,要着力提高国际传播影响力、中华文化感召力、中国形象亲和力、中国话语说服力、国际舆论引导力。提高国际传播影响力关键在于有效传播,提高中华文化感召力应着眼于提升文化软实力,提高中国形象亲和力要力破几种“刻板印象”,提高中国话语说服力要注重重构话语逻辑和叙事策略,提高国际舆论影响力则要增强国际舆论场全方位舆论控场能力。 【关键词】国际传播;国际传播影响力;中华文化感召
传媒经济研究 |
中外影视贸易的现状、困境与对策
【摘要】近年来,中国电影票房屡创新高,国产大片不断涌现,电视剧、动画等电视节目也展现出蓬勃的生命力,现象级作品层出不穷。与国内影视市场的“热”截然相反的是国产影视作品在国际贸易中的“冷”遇。通过分析近年来中国影视贸易相关数据,发现存在进出口额长期大幅逆差,改变乏力;进口需求特点鲜明,出口难觅优势;进口被跨国企业垄断,出口缺少龙头企业;影视企业“走出去”意愿弱,政策支持不够有力等问题。最后,提出做强
传媒观察 |
中国国家形象的“他者”传播:来华留学生的中介机制
【摘要】国家形象的认知与传播具有主观性,来华留学生在中国的亲身感知有助于其修正之前基于境外媒体形成的对中国形象的虚拟认知,使其成为讲述中国故事、传播中国形象的“他者”主体,从而通过留学生这一群体的中介作用提升中国形象的国际认同。要做到这一点,应树立全民传播观念,为留学生塑造正向认知环境,并通过多元途径的教育引导,提升留学生对中国的深度认知。 【关键词】国家形象;传播;“他者”;来华留学生 在世
传媒观察 |
媒介生态学视阈下中国传统文化的短视频传播研究
【摘要】5G技术支持视频内容的全面爆发,短视频种族将迎来全新的发展空间和生态升级。现从媒介生态学视阈出发,将短视频与中国传统文化的生态位结合分析,以中国传统文化在网络短视频“抖音”平台上的传播为例,来看互联网时代传统文化传播的新特征、新发展、新面貌。 【关键词】短视频;媒介生态;生态位;中国传统文化传播 互联网作为21世纪的新媒介,正在给人类带来巨大变革。电子媒介和数字技术变革的不仅是我们的生
传媒观察 |
试论智媒时代新闻实践的后现代转向
【摘要】后现代主义作为对现代主义的批判性哲思,凭借其“碎片化”“娱乐化”“反权威”和“去中心化”的特质引领了社会思想的新潮流,成为表征当代社会的一种显要性理论话语范式,对社会领域的诸多方面产生了极具震荡性效果的影响。置身于人工智能时代,新闻实践的理念变革与流程再造日益被后现代话语所裹挟,并构成一种全新的结构话语。现将立足于人工智能的时代语境,借助于后现代主义的理论资源,探寻新闻实践的主体、内容、形
传媒观察 |
交通场景的沉浸式传播探究
【摘要】以玻璃、透明面板等介质为代表的显示设备,是近年来交通领域的热门技术,同时智能化浪潮渗透到交通场景中,人与交通工具间的交互方式回归以人为本,新一代显示技术可在载具空间内建构虚拟信息与现实融合的场景。通过研究智能透明显示设备在未来交通场景中营造沉浸式体验的可能性,以期解决此类场景的伦理困境和对技术的展望。 【关键词】沉浸传播;智能座舱;具身交互;泛在媒介 一、交通场景中的透明显示技术 (
传媒观察 |
沟通、包容与城市正义:当地媒体与中国城市治理的现代化
【摘要】自改革开放以来,在逐渐清晰的现代化治理的图景中,当地媒体和城市的关系是一个重要的考察维度。现以深圳为案例探讨媒体如何介入城市治理现代化。作为城市一级的大众媒体中心之一,深圳广播电台在节目设置和内容生产上通过对公私议题的呈现和处理,促进并调试改革开放以来现代化治理的制度—技术转向。这主要体现在对城市的想象及不同面向的问题提出上,如城市建设的正向宣传、民生问题的公共化、媒介化的个体表达。当地媒
传媒观察 |
论网络谣言治理的平台责任
【摘要】网络谣言治理不仅需要政府规制,作为传播媒介的平台也有相应的监管治理义务。平台治理语境下网络谣言的范围具有特殊性,无论是从治理效率、平台控制力、传播渠道抑或平台与用户形成的私法关系上考量,平台都应负担法定的治理义务。相较于政府规制,平台治理因其私法属性,更侧重于谣言禁止而非处罚惩戒。为实现保障言论自由和维护社会秩序之间的平衡,平台有义务在事前、事中和事后采取举措以阻止网络谣言的传播。 【关
传媒观察 |
如何落实好“以人民为中心”的报道理念
【摘要】在泛娱乐化、过度商业化的互联网时代,主流媒体如何准确传达大众的声音,特别是对弱者的关注,体现着媒体的责任和担当。《河南日报》(农村版)积极践行以人民为中心的报道理念,记者转作风改文风,俯下身、沉下心,和农民交朋友,让农民成为报道的主角,讲好他们的精彩故事,全媒体的报道方式增强了贴近性和亲和力,收到了良好的传播效果。 【关键词】人民至上;农民主角;转作风;贴近性;亲和力 在这个伟大的时代
出版广角 |
视觉的救赎与超越:韩日图书视觉文化转向及其中国启示
【摘要】视觉文化转向语境下,韩日图书出版业视觉化建设从视觉低温走向高温预警:为摆脱出版“式微”困境拥抱“视觉化”,希望借此完成图书发行上的“救赎”,却走向“泛视化”极端。“泛视化”没能完全止住下滑趋势,却在另一层面上带来“文化的堕落”。在此窘境下,为了实现对“文化堕落”的“超越”,韩日政府和社会广泛开展公民视觉素养教育,发起各种读书振兴运动、社会行动者网络等活动,力图跨越“视觉化陷阱”。在东亚互镜
出版广角 |
论互联网时代教辅出版的数字化转型升级
【摘要】21世纪以来,随着互联网技术迅猛发展,新媒体、新技术快速应用于社会生活的各个方面,特别是在教育教学领域,如电子书包、智能学习机、手机App应用等,这些新产品、新技术凭借其丰富的内容和显著的应用优势,有力地推动了教辅出版产业在互联网时代的数字化转型升级。通过对我国传统教辅出版产业在互联网时代面临的数字化转型升级进行研究,指出了传统教辅出版产业存在的问题,分析了数字化教辅出版的优势,对传统教辅
出版广角 |
深耕专业领域 推动融合出版
【摘要】大学出版社是我国出版业的重要组成部分,承担着服务教学科研、学科建设、人才培养的责任,是大学使命的延伸与拓展。在媒介融合时代,面对新的出版环境带来的挑战,大学出版社应依托母体大学的学科与专业优势,抓住机遇,在突出特色、深耕专业领域、打造学术精品、尝试数字出版、探索多态化融合出版和建设复合型编辑人才队伍等方面积极探索可持续发展路径。 【关键词】高校优势;专业领域;大学出版;融合发展 面对“
报海钩沉 |
《晋绥日报》典型报道的话语实践及意义建构初探
【摘要】《晋绥日报》是中国新闻实践史上具有重要研究价值的地方党报。《晋绥日报》刊登的典型报道主要集中在1942—1948年之间,总量1100多篇。通过已有的一手资料,从晋绥边区典型报道产生的历史背景、典型报道的话语实践及其意义建构等方面进行研究,对于特定历史时期报刊的力量以及地方党报的党性意识和责任意识作出初步的整理和挖掘。该报典型报道的大量实践,是革命战争年代晋绥革命根据地报刊工作的重要组成部分
报海钩沉 |
百年党史的国际传播叙事模式研究
【摘要】百年党史是塑造党的形象、营造良好国际发展氛围的重要资源,需要立足于国际话语情境特征来构建专门的叙事模式。在简要阐述百年党史国际传播价值的基础上,系统总结出国际传播话语情境特征,据此从主题、内容、策略三方面提出了百年党史国际传播叙事模式,深化了对百年党史国际传播价值的认识,推动党史国际传播工作的发展,发挥多样化的党建与国家发展价值。 【关键词】百年党史;国际传播;叙事模式 世界经济一体化
报海钩沉 |
郑州地区明清地方志文化传播及研究趋势评述
【摘要】郑州地区明清地方志蕴含着丰富的政治、经济、地理等地方史料,近期以来其历史文化价值的影响力稳步提升,传播范围逐渐扩大。国内研究者在古籍整理及影印出版、专题史料研究等方面已取得不少优秀成果,但在研究深度上还有待进一步突破,在郑州区域历史特色总结上亦需要继续深入。加强对郑州地区明清方志历史内涵的研究,对于提升其文化传播影响力以及当代郑州历史文化名城建设,有着积极的现实意义。 【关键词】郑州地区
报海钩沉 |
传统美学“赋比兴”与图像叙事中的语言构境
【摘要】在传统美学视野下,“赋、比、兴”的艺术表达形式最早见于我国古代的诗歌总集《诗经》,后成为文学创作常用的一种修辞方法。而在电视媒介的写实纪录之中,“赋、比、兴”的表意方式带着中华民族特有的美学特征也逐步融入现代电视节目的制作之中,其镜头的巧妙组合构成了节目内容表达的基本叙事语言。央视《匠人·匠心》系列纪录片通过平铺直叙,娓娓道来的镜头语言,使每一帧电视画面的意境突出而又余韵悠长。由此传统美学
黄河文化传播研究 |
黄河非遗衍生品传播与经济开发协同发展研究
【摘要】从黄河非遗衍生品的使命担当、旅游文化吸引力、推动居民增收、产业升级等维度探究其传播与经济开发协同发展的必要性,同时对“品牌+IP”“平台+云端”“传统+现代”文化产业链等传播新路径予以阐述,旨在厘清黄河非遗衍生品的传播路径与经济开发协同发展策略,以期他山之石可以攻玉,对黄河非物质文化遗产的弘扬与传承有所裨益。 【关键词】黄河非遗衍生品;传播;经济开发;协同发展 一、文化传承是黄河非遗衍
黄河文化传播研究 |
后疫情时代科普类微视频创新生产传播路径探索
【摘要】庚子岁始,新冠肺炎疫情肆虐。时至今日,疫情仍然在全球蔓延,欧美经济强国的经济停摆继续,失业人口不断增多;中国虽然已经从整体上控制了疫情的蔓延,却也在这场没有硝烟的战争中受到重创。世界格局在疫情的加速下面临着重新洗牌,各国都希望能够尽快恢复生产,发展经济。那么,在后疫情时代,全球性经济发展缓慢甚至是局部倒退的大背景下,我们的学术传播和知识传承又会走出一条怎样的道路,科普类和知识类信息的创新生
应用新闻研究 |
《隐秘的生活》中的本真性思考
【摘要】在2019年上映的电影《隐秘的生活》中,导演泰伦斯·马力克用一个较为完整的传统故事结构,讲述了二战期间一位奥地利农民在应征中拒绝向希特勒无条件宣誓从而身死的悲剧故事。在当代社会“后现代”的语境当中,英雄主义宏大叙事式微,崇高性常被解构,因而即便是还原历史真实事件的英雄叙事,也需要经受新的考验。将人物放置在当代思潮中拷问,将道德放置在困境中讨论就是当代电影所必须面对的挑战。用“本真性”这一概
应用新闻研究 |
传承与创新:智媒时代西安城市形象的影视化传播研究
【摘要】城市形象是一座城市整体精神风貌的体现。智媒时代构建和传播良好独特的城市形象,影视化发挥着不可取代的作用。西安的城市形象不仅关乎城市自身发展,还直接作用于构建“一带一路”倡议精神的传承与创新。基于对西安城市形象影视化传播现状的实证调查,结合智媒体传播规律、受众接受习惯,提出西安城市形象影视化传播的传承与创新路径,进而力求为提升西安城市形象的影视化传播力度提供有益的借鉴与启示。 【关键词】智
应用新闻研究 |
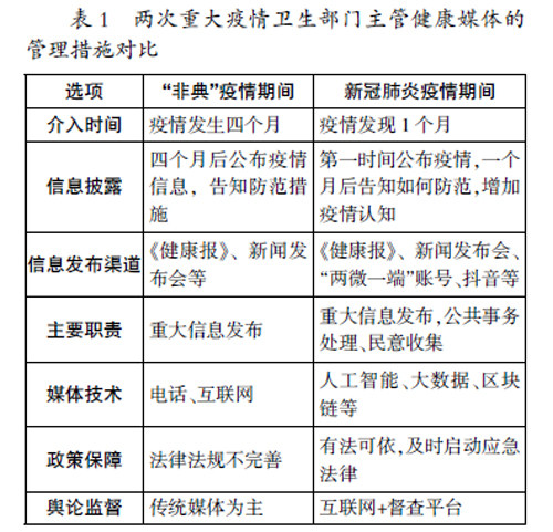
突发性公共卫生事件中“健康媒体”的信息治理
【摘要】在“非典”和新冠肺炎疫情中,作为政民互动的喉舌,国家卫生健康部门主管的媒体是如何发挥其风险沟通职能的?在不同传播环境以及不同危机阶段采取了怎样的信息治理策略?研究发现:中国健康新媒体,目前已成长为政府主导下、多元主体共享疫情信息与政务沟通的平台,其信息治理水平显著提高,正在发挥“健康新媒体 政务”的优势。 【关键词】公共卫生危机;健康媒体;信息治理 一、研究缘起 此次新冠肺炎疫情较“
应用新闻研究 |
2020年主流媒体制止餐饮浪费的媒介治理实践分析
【摘要】2020年8月以来,我国主流媒体积极参与了制止餐饮浪费的社会治理工作,对新时期媒介参与社会治理工作进行了有益的探索。通过对《人民日报》、中央广播电视总台等主流媒体的分析,发现这些媒体报道了节约粮食的措施,向社会发出了粮食安全警报,诠释了粮食危机、节约粮食的文化意义和国家发展战略意义,从而较为全面地参与了国家粮食安全治理工作,推动了粮食节约和粮食立法工作,成为媒介社会治理工作的成功范例。
应用新闻研究 |
新闻工作中对常识的把握与回归
【摘要】随着社会受教育水平的不断提升,今天的新闻报道不论是从内容上讲,还是从形式上讲,都越来越专业,当然其出发点是为了优化新闻品质,为群众提供更优质的新闻服务。然而,这却使得新闻用语的专识性升高,常识性降低,对广大群众的新闻信息认知、理解带来了难度,甚至可能使群众产生错误的认知和理解,这就完全背离了新闻工作的初衷。因此,在如今的新闻工作当中,应当注重新闻对常识的把握,通过“返璞归真”使新闻更接地气
学术综述 |
非凡事业 红色传承
百年征程波澜壮阔,百年初心历久弥坚。从石库门到天安门,从延河到中南海,中国共产党团结带领全国人民创造了彪炳史册的非凡事业。为庆祝中国共产党百年华诞,2021年5月15日,“非凡事业、红色传承”百年中国共产党新闻传播:历史、理论与实践学术论坛在复旦大学、延安大学、清华大学同步举行。论坛采用视频直播、三地主旨发言共享一屏、线上线下相结合的形式,这在国内类似学术论坛中尚属首次。来自全国学界、业界的近30
广告·书评 |
新媒体时代音乐传播理论研究与实践
新媒体是互联网技术高速发展下的重要产物,与传统媒体一起,共同拓展了现代传播学理论与实践研究的广度和深度,现代传播学也随之成为学科交叉融合研究的“常客”。在音乐研究领域中,传播学理论的拓展与应用推进了新媒体时代音乐传播理论体系的构建,以及音乐传播产业实践的发展。李小莹所著的《新媒体音乐传播——理论与实践》(2020年7月中国传媒大学出版社出版)一书是新媒体视域下探讨音乐传播理论与实践研究的专著。就研
广告·书评 |
新媒体平台在戏曲文化传播中的运用研究
戏曲是中华优秀传统文化大花园中的一朵奇葩,是我国传统文化的重要表现形式,具有丰富的内涵和独特的审美价值。因此在社会主义现代化建设时期,我国高度重视戏曲文化的传承与推广工作,致力于将传统戏曲文化发扬光大,取得了显著成效,戏曲文化一定意义上已经成为丰富群众文化生活、繁荣社会主义文艺的重要形式。传统戏曲文化在现代社会展现出了其独特的艺术魅力,就更为长远的视角而言,戏曲文化的传承与推广是一场“持久战”,需
广告·书评 |
大众传播媒介对现代文学书写的影响
文学是贯穿我国历史发展始终的重要艺术形式,汉赋、唐诗、宋词、明清小说构成了我国古典文学独具特色的发展谱系,现代文学在整体文学发展史上扮演着承上启下的角色,它一定意义上与古典文学具有紧密的内部联系。同时也孕育着当代文学的某些重要基因,而现代文学的发展与特定时代的环境密不可分,特别是随着清末民初报纸杂志等大众传媒形式的兴起,现代文学的生产方式、传播路径等都发生了变化,这一定意义上直接影响着现代文学的发
广告·书评 |
高校思想政治教育与新媒体的融合研究
高校学生通常社会阅历少、三观不够稳定,却对新事物、新工具、新思想、新观念极其敏感,也极易接受并尝试,不可避免地成为新媒体最广泛的受众。这就使得新媒体时代背景下的高校思想政治教育显得尤为重要,也使得高校思想政治教育进行与时俱进的创新和发展成为必然。由经济管理出版社于2019年出版、左柏州著的《新媒体时代下的高校思想政治教育研究》一书,即是一本研究在新媒体视域下为何及如何进行高校思想政治教育工作和革新
广告·书评 |
新媒体时代民族音乐传播路径探析
习近平总书记多次强调,“文化自信是最基本、最深沉、最持久的力量”,文化是“一个国家、一个民族的灵魂”。民族音乐文化是中华民族文化的重要组成部分,传播民族音乐文化,正是增强文化自信的彰显,也是提升中国文化软实力的必然要求。在新媒体环境中,民族音乐文化传播承受着多元制约,媒介利用率不高、多元文化的冲击和侵蚀等,给民族音乐国际传播带来了极大影响。 《中华民族音乐文化的国际传播与推广》(王耀华等著)一书
广告·书评 |
新媒体视阈下高校的创新创业教育
新媒体时代,传播技术的变革推动新媒体展现出强大的社会影响力和生命力,并延伸应用到各领域,高校创新创业教育同样如此。在“大众创业,万众创新”的时代背景下,创新创业已成为高校教育改革与经济社会发展的热点之一,成为经济新常态发展的新引擎。新媒体技术的变革与应用,与高校创新创业教育的契合度较为紧密,为高校创新创业教育开辟了新路径,为其创新范式发挥着纽带作用,为大学生创新创业带来新的契机,但挑战也相伴而至。
广告·书评 |
西班牙语传媒报刊阅读教学中的文化导入
在语言教学中,文化教学极为重要。外语教学既是学生语言能力的培养,又是文化知识的学习。外语学习中,听说读写能力是衡量学生外语水平的关键指标,而学生对对象国历史文化知识、风俗习惯的了解正是提高此能力的手段之一。外语报刊是外语学习者了解对象国文化知识的有效渠道。报刊报道的新闻事件,也是相关文化的传播,报刊语言中蕴含着此国的民族价值观、行为准则、思维方式、民众心态、人际关系、风俗习惯和精神风貌。西班牙语传
广告·书评 |
“传媒英语”课程中学生思辨能力的培育探析
当前,思辨能力缺失是大学英语教育中颇受关注的问题。思辨能力主要是分析能力、解释能力、推理能力,以及反思、提出观点和处理各种问题的能力等。《国家中长期教育改革和发展规划纲要(2010-2020)》明确指出,高等教育必须促进学生全面发展,重视培养学生的思维方式。在此纲要指导下,高校十分重视培养学生的思辨能力,明确高校可以利用辩论赛、主题讲座等方式去实现此教学目标。然而,一直以来,高校英语教育多注重专业