期刊详情
查看往期
期刊目录
2022年09期
理论研究 |
减税降费对农业企业研发投资的影响研究
摘要:研发投资是企业创新的根源和关键,驱动创新的减税降费是否影响企业研发投资是值得学界关注的重要话题。本文以2009-2020年沪深A股农业上市公司为研究对象,实证检验了减税降费对企业研发投资的影响。研究结果表明,减税降费与农业企业研发投资的强度、持续性、自主性均存在U形关系;减税降费有效激励了农业企业研发投资的强度、持续性和自主性。本文从税收政策视角拓展了企业研发投资影响因素的研究范畴,为政策制
理论研究 |
市场下沉背景下农村电商发展的消费效应研究
摘要:本文基于2013-2019年全国25个省市面板数据构建中介效应模型,考察农村电商发展的消费效应及其传导机制。研究发现:(1)总体上,农村电商发展显著提高了农村居民消费水平,其中,对居住、交通通信、教育文化娱乐、生活用品及服务与医疗保健消费的影响较大,对食品烟酒、衣着消费的影响较小;(2)从影响机制来看,农村电商发展主要通过“畅通农产品上行渠道—促进农村居民增收”这一中介渠道来刺激农村居民消费
农村改革与发展 |
乡村振兴视域下我国城乡融合发展的实践困境与应对之策
摘要:乡村振兴和城乡融合其本质和目的具有内在的一致性,都是为了破除城乡二元结构的藩篱,协调发展缩小城乡差距,以实现乡村全面振兴和城乡深度融合。基于此,本文在乡村振兴战略视域下探究我国城乡融合发展在实践中所遇到的困境,并从产业、生态、文化、要素等四个方面提出有效的应对之策,以促进城乡深度融合。 关键词:城乡融合 乡村振兴 城市 乡村 党的十九大报告提出了“城乡融合”发展道路,第一步就是实施乡村振
农村改革与发展 |
马克思反贫困思想对我国乡村振兴的启示
摘要:马克思在《1844年经济学哲学手稿》中,初步探索了无产阶级产生贫困的根源,并且批判了国民经济学的伪善与黑格尔哲学的贫困。只有通过无产阶级革命废除私有制与资本主义制度,才能为解决无产阶级贫困创造先决条件。只有消除异化劳动,使无产阶级的劳动建立在自由自觉的基础之上,才能为无产阶级摆脱贫困、实现自身的解放奠定基础。马克思在《1844年经济学哲学手稿》中的反贫困思想,对我国当前的乡村振兴工作具有重要
农村改革与发展 |
乡村振兴战略背景下农村共享模式研究和思考
摘要:党的十九大报告提出“实施乡村振兴战略”,明确“建立健全城乡融合发展体制机制和政策体系,加快推进农业农村现代化”的整体布局,为调动农村生活动力、推进机制体制改革和创新农作方式指明了发展方向。在当前惠农、扶农、利农背景下,农村自主振兴大有可为,农民主动脱贫、脱低更有抓手。本文结合北京郊区农村、农户和农产品现状,在“共享”经济兴起的今天,紧贴乡村振兴战略实施和农村、农业发展趋势,研究“共享小院”形
问题探讨 |
日本乡村振兴模式:“故乡税”的实践与启示
摘要:日本老龄化程度加剧,随着农村人口不断涌入城市,“空巢”现象严重。青壮年劳动力要素外移,在故乡享受教育、医疗等公共资源的人口,转移到城市工作后,在工作居住地缴纳税款,造成了城乡间资源分配不均。基于此背景下,日本从2008年正式实行故乡税制度,本文通过分析故乡税制度的背景及现状,发现故乡税在实施过程中具有发展地方经济、缓解地方财政困难、改善故乡居民生活、链接捐款抵税人与故乡等作用,但实施过程也存
问题探讨 |
乡村振兴背景下农村财务会计监督体系的建设与完善
摘要:乡村振兴战略着重强调优先发展农业农村经济,而财务会计监督体系的完善程度直接影响着农村经济的发展,在规范化、制度化管理农村工作,保护集体财产,财务公开等方面有重要意义。目前农村财务会计监督体系存在如下问题:农村财务会计制度不健全;监督管理员不作为;记账方式与监督手段落后、监督效率较低;农村财务会计人员的文化以及专业水平不高。本文建议完善与农村会计相关的法律法规,加大对农村财务会计及监督管理人员
问题探讨 |
乡村振兴战略背景下村级干部队伍建设的对策思考
摘要:我国正处于已经实现第一个百年奋斗目标,全面建成了小康社会,向第二个百年奋斗目标奋进的新阶段,乡村建设也从过去的脱贫攻坚阶段迈入全面实施乡村振兴阶段。大力实施乡村振兴,关键在党;而村党组织和村级干部是党在基层力量的主要代表,奋战在执政的第一线。村级干部素质的高低将直接影响乡村振兴的成效。围绕村级干部队伍建设,本文重点论述了在乡村振兴战略背景下加强村级干部队伍建设的重大意义,探讨分析了村级干部队
政策法规与解读 |
关于印发《农民专业合作社财务制度》的通知
各省、自治区、直辖市、计划单列市财政厅(局)、农业农村(农牧)厅(局、委),新疆生产建设兵团财政局、农业农村局: 为加强农民专业合作社和农民专业合作社联合社(以下统称“合作社”)财务管理,规范合作社财务行为,保护合作社及其成员的合法权益,依照《中华人民共和国农民专业合作社法》和国家有关法律、法规的规定,结合合作社的实际情况,我们制定了《农民专业合作社财务制度》,现予印发,请遵照执行。 附件:农
现代农业 |
数字化改革背景下的财政支持乡村产业高质量发展政策研究
摘要:农业农村高质量发展的最优出路在于深化改革,最大潜能在于数字赋能。以数字化改革为牵引,以设施改善、科技应用为切入点,集中财力支持推动乡村产业高质量发展,既是高水平推进乡村振兴、打造农业现代化建设标志性成果的必然要求,也是促进农民持续增收、扎实推动实现共同富裕的重要抓手,更是深化财政支农体制机制改革创新、构建涉农资金统筹整合长效机制的具体实践。本文基于对财政支持开展乡村产业高质量发展的探索实践,
现代农业 |
气候变化视角下农村基层公共卫生安全治理研究
摘要:本文简要介绍了国内外气候变化研究情况,基于强化多部门联防联控合作机制,聚焦弱势和贫困群体、农村社区和基层公共卫生工作者适应气候变化能力的提升进行探索,提出加强适应气候变化的中国基层公共卫生安全治理能力建设的政策建议。 关键词:适应气候变化 农村 公共卫生 安全治理 习近平总书记指出:“抓紧补短板、堵漏洞、强弱项,完善重大疫情防控体制机制,健全国家公共卫生应急管理体系。要健全公共卫生服务体
现代农业 |
南宁市现代特色农业核心示范区发展的实践分析
摘要:为了进一步提高农业质量效益、增强竞争力,促进农业结构不断优化升级,南宁市正建设一批高水平、高质量的特色产业示范区,目前已初见成效。本文在深入分析南宁市农业核心示范区的建设现状和存在问题的基础上,提出支持机制创新以释放发展红利、增加科技赋能强化支撑能力、推动区域品牌创建促进农产品销售等建议,以推进示范区发展,加快构建支撑高质量发展的现代农业产业体系。 关键词:现代农业 特色农业 示范区 *
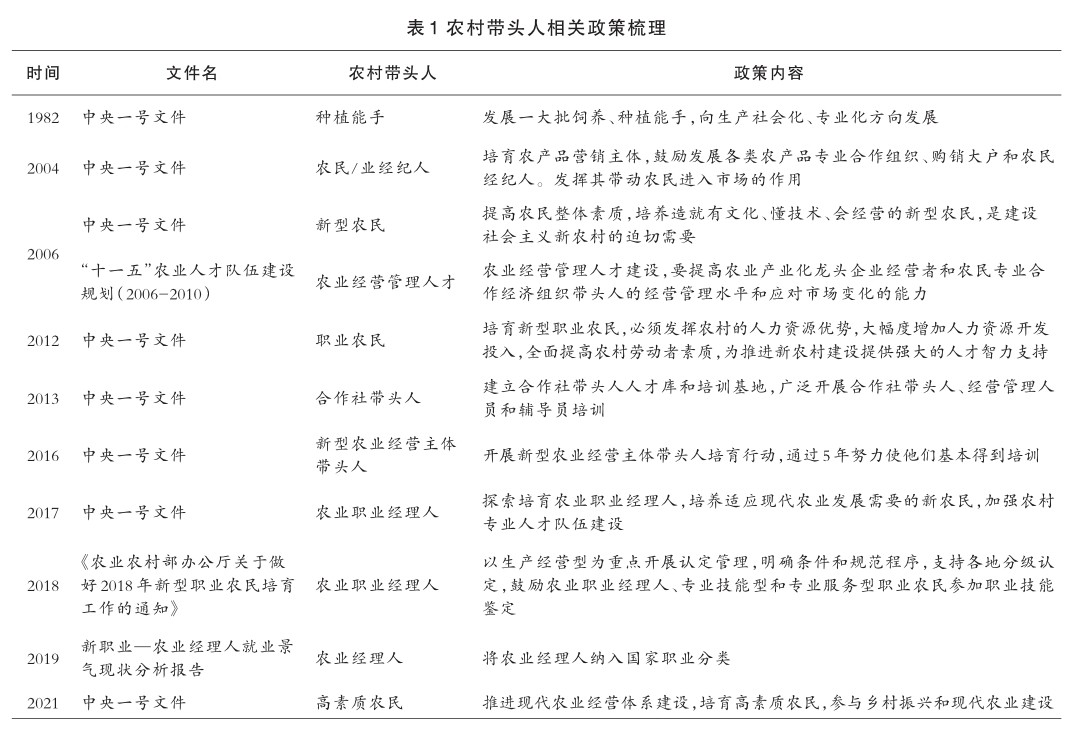
现代农业 |
我国农业经理人的政策演变与实践进展
摘要:基于农村人才匮乏的现实困境,农业经理人作为农业经营管理人才,有助于畅通智力、技术、管理下乡通道,是乡村振兴中人才振兴的重要推动力。文章梳理了近年来我国农业经理人的政策演变、研究脉络与实践进展,并总结了农业经理人培育、引入、融合以及创业融资等实践所面临的问题及对策,以期推动现代农业经理人队伍成长,助力乡村振兴战略和农业农村现代化进程。 关键词:农业经理人 乡村振兴 政策演变 实践进展 解决
农村金融 |
“农村金融+AI”赋能农村经济发展研究
摘要:农村金融是保障我国农村经济稳健发展的中坚力量,对改善农村经济现状至关重要。当前,农村金融发展水亟待提高高,基于此,通过分析我国目前农村金融监管过程存在短板、防范风险能力弱、较难破冰内部风控难题和服务范围狭小等问题,结合人工智能应用在农村金融的PEST分析,针对性地提出具体的对策,以点带面,希望为我国农村经济建设贡献微薄之力。 关键词:农村金融 经济 人工智能 *基金项目:2021年度哈尔
工作交流 |
陕西铜川:乡镇财政金融支农为镇域经济发展提供坚实财政支持
陕西省铜川市围绕乡镇财政在农村社会经济发展和基层治理中的作用,在乡镇财政所设立“财政金融支农岗”,不断充实健全农业信用保险和农业担保等金融服务体系,进一步增强乡镇财政对“三农”的金融服务能力,努力把乡镇(街道)财政所搭建成政策、管理、服务的供给平台,财政“放管服”改革红利的释放窗口,凸显现代财政基层治理效能,为镇域经济发展提供坚实财政支持,助推乡村振兴战略实施。 科学定位,加强顶层设计。围绕乡镇
工作交流 |
徐州市铜山区:财政精准发力支持三大主粮作物首次实施完全成本保险
自2022年起,江苏省徐州市铜山区三大主粮作物政策性农业保险可在直接物化成本保险、完全成本保险中自主选择投保产品,本次扩大政策实施范围,将适度规模经营农户和小农户都纳入保障范围,将全面提高农户种粮积极性。铜山区财政局推出多项硬核措施,切实做好三大主粮作物农业保险政策扩面提标工作。 一是提高思想认识,主动担当作为,工作形成合力。铜山区财政局主动担起农业保险牵头部门职责,协调区农业农村局、人保、紫金