期刊详情
查看往期
期刊目录
2021年05期
全面实施乡村振兴战略专题 |
全面推进乡村振兴需要把握四个关键词
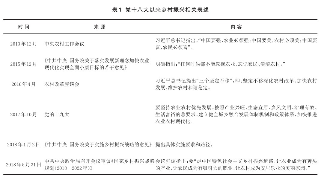
党的十九大提出实施乡村振兴战略,这是打破城乡二元结构、推动城乡融合发展的重大战略部署,为开创“三农”工作新局面、加快农业农村现代化指明了方向。 实施乡村振兴战略是新时代做好“三农”工作的总抓手。2017年到2020年,是脱贫攻坚战和乡村振兴战略的叠加期,打赢脱贫攻坚战处于治国理政的突出位置。进入2021年,随着脱贫攻坚战取得全面胜利,中央提出全面推进乡村振兴,这是“三农”工作重心的历史性转移,是
全面实施乡村振兴战略专题 |
乡村振兴战略思考
2021年中央一号文件明确指出,“三农”工作重心转向全面推进乡村振兴阶段,这既是实现农业农村现代化的有力举措,又是建设社会主义现代化国家、实现中华民族伟大复兴的重要支柱。脱贫之后怎么干、粮食安全怎么保、乡村产业怎么兴、农村环境怎么建、城乡之间怎么融,都是在进入新发展阶段、贯彻新发展理念和构建新发展格局中亟需解决的问题。本文在梳理全面推进乡村振兴的背景、内涵及意义的基础上,分析了可能要面临的机遇和挑
全面实施乡村振兴战略专题 |
浙江财政:探索完善有利于促进共同富裕的财政政策制度
摘要:浙江财政支农工作坚持农业农村优先发展,把握“三农”压舱石战略定位和财为政服务理念,在“十三五”期间支持粮食生产稳定发展、支持生猪产业高质量发展、支持乡村产业提升发展、支持质量强农绿色兴农、支持美丽乡村建设、支持打赢脱贫攻坚战。浙江财政建立健全了一套涉农资金统筹整合长效机制、多元化乡村振兴投入保障机制、乡村振兴绩效提升奖补机制。其中,设立了总规模100亿元的浙江省乡村振兴投资基金,采取市场化运
全面实施乡村振兴战略专题 |
财政如何助力乡村绿色发展
2021年的中央一号文件提出全面推进乡村振兴,加快农业农村现代化。农村的最大优势和宝贵财富是良好的生态环境。我国乡村农业绿色发展目前现状如何?面临的困难和问题怎么解决?如何坚持以绿色发展为引领去实施乡村建设行动?如何让财政更好地去助力乡村的绿色发展?如何在激活乡村生态资源价值的同时确保乡村资源环境与可持续发展?带着这些问题,本刊记者专访了中国农业科学院高级研究员、农业农村部农业环境污染咨询委员会委
理论研究 |
农村居民健康状况对家庭收入的影响分析
摘要:本文基于中国家庭追踪调查(CFPS)数据,通过控制访问形式、省份、家庭规模和一系列个人特征,利用多元回归检验了子代基本特征变量和父辈自评健康状况、医疗总费用、医疗保健支出等变量对于子代收入的影响。研究结果显示,子代受教育程度和父代医疗保健支出对子代收入的影响是正向的,其他健康变量对子代收入显著性影响。在利用分位数回归(QR)模型,研究对比不同子代收入条件下的变量差异,结果显示子代中等收入与高
农村改革与发展 |
丹寨县巩固拓展脱贫攻坚成果同乡村振兴有效衔接的几点思考
摘要:近年来,贵州省丹寨县举全县之力、集全民之智,打赢了脱贫攻坚战,目前已进入巩固拓展脱贫攻坚成果同乡村振兴战略有效衔接的阶段。本文在总结丹寨县脱贫攻坚成果的基础上,分析了巩固拓展脱贫攻坚成果同乡村振兴战略有效衔接面临的问题,并提出了相应的对策建议。 关键词:脱贫攻坚 乡村振兴 有效衔接 对策建议 近年来,贵州省丹寨县举全县之力、集全民之智,打赢了脱贫攻坚战:2018年,在黔东南州第一批顺利实
农村改革与发展 |
齐鲁样板村“西唐答卷”的成功实践与思考
摘要:为贯彻落实习近平总书记“打造乡村振兴的齐鲁样板”的指示精神,山东省济南市开展了乡村振兴“齐鲁样板村”建设。西唐村是平阴县玫瑰镇一个基础落后的小山村,短短一年多时间,华丽转身蝶变成一个生态淳朴、石巷石色、精致幸福的乡村振兴“齐鲁样板村”。本文总结了西塘村的主要做法,并对西唐村打造乡村振兴“齐鲁样板村”的成功经验进行思考,以对各地农村实施乡村振兴战略提供借鉴。 关键词:西塘村 齐鲁样板 成功经
农村改革与发展 |
绿色发展视角下的乡村振兴途径探析
摘要:新时期乡村振兴必须摆脱传统发展方式走绿色发展之路,这不仅能够满足人们日益增长的生态环境需求,也是乡村振兴的必然要求。本文通过分析绿色发展视角下的乡村振兴战略要求,从绿色发展的角度进行多维、多角度的整合,形成相互促进、共同繁荣的格局,以期通过绿色生态手段提升乡村振兴中的环保意识,促进农村生态环境保护振兴。 关键词:绿色发展 乡村振兴 途径探析 农业、农村、农民问题一直是关系到国计民生的根本
问题探讨 |
中国城乡产业融合的动力机制、障碍因素与应对策略研究
摘要:城乡产业融合是城乡融合的重要内容。推动城市的人才、资本、技术等要素向农村转移,与农村的优势资源相结合,实现城市与农村产业的交叉、融合、渗透,是推进农业现代化与农村经济转型发展的重要途径。本文从政策推动、市场空间拓展、市场价格机制、要素边际收益率提升等四个维度分析了中国城乡产业融合的动力机制,并据此对障碍因素作了剖析,最后从体制机制构建、政策扶持体系建立、平台搭建、基础设施建设等四个方面提出了
问题探讨 |
财政支农资金折股量化扶贫机制及绩效研究
摘要:加强扶贫项目资金资产管理和监督是当前迫切需要解决的一个重大问题。温州财政支农资金折股量化扶贫在实践中初步构建了扶贫项目资金来源与选择机制、资产管理监督机制和资产收益分配机制,虽不够完善,但已取得较好的制度绩效。调研发现,温州财政支农资金折股量化扶贫项目选择物业类较多,选择乡村产业发展项目偏少;折股量化扶贫项目管理的精细化、信息化还不够;扶贫资产收益分配机制尚有待完善。建议从提升乡村产业项目比
问题探讨 |
风险导向审计模式在农村审计中的应用探讨
摘要:加强农村审计监督,是乡村振兴背景下“治理有效”的有力保障。风险导向审计是一种科学、有效的审计模式,其在农村审计中的应用还有待于广大农村审计人员的积极探索和实践。在农村审计中应用风险导向审计模式,能够提高审计效率,降低审计成本;能够保证审计质量,避免审计失败。在具体应用这一模式时,首先要实施风险评估,识别错弊风险;其次要实施控制测试,确定控制效果;最后要实施实质性测试,锁定错弊事实。这样就可以
问题探讨 |
确保口粮绝对安全的思考
摘要:受全球疫情影响,2020年国际粮食市场出现了一定程度的恐慌和波动。由于我国基本建立健全了符合国情、粮情和农情的粮食安全保障机制,我国粮食市场整体趋稳可控。“十四五”时期,我国应当继续遵循粮食安全底线思维,全面检视粮食安全战略环境的变动不居并适时提出因应之道,重中之重是要“确保口粮绝对安全”。 关键词:粮食市场 口粮绝对安全 对策建议 进入2020年以来,包括新冠疫情全球蔓延、沙漠蝗灾、澳
政策法规与解读 |
关于印发《2021—2023年农机购置补贴实施指导意见》的通知
为指导各地规范实施农机购置补贴政策,充分发挥政策效益,推动农业机械化向全程全面高质高效转型升级,有效支撑粮食安全、重要农产品有效供给和农民增收,促进农业高质高效发展,助力全面推进乡村振兴、加快农业农村现代化,我们制定了《2021—2023年农机购置补贴实施指导意见》,现予印发,请遵照执行。 农业农村部办公厅财政部办公厅 2021年3月12日 2021—2023年农机购置补贴实施指导意见 一
政策法规与解读 |
农业农村部财政部就2021—2023年农机购置补贴政策实施工作答记者问
3月12日,农业农村部办公厅、财政部办公厅印发了《2021—2023年农机购置补贴实施指导意见》(以下简称《意见》),对新一轮农机购置补贴政策实施工作作出了全面部署。近日,两部有关司局负责人就《意见》的主要精神要求和贯彻落实有关问题接受了记者专题采访。 记者:农机购置补贴政策实施以来取得了怎样的成效? 答:农机购置补贴是党中央、国务院出台的一项重要的强农惠农富农政策,是《农业机械化促进法》明确
现代农业 |
需求与对策:优化农民专业合作社发展的生产要素环境的思考
摘要:良好的生产要素环境有利于推动市场主体发展。土地、劳动、资本、技术等生产要素是农民专业合作社发展所需的核心生产要素。但我国农村生产要素环境还存在一些制约农民专业合作社发展的瓶颈问题,如土地要素资源供给不足,劳动要素资源质量偏低,技术要素资源供给滞后,资本要素资源获取困难。政府应当加大对农民专业合作社发展所需的核心生产要素环境的优化,实现各类要素资源供给充沛、质量优良、流动活跃、配置合理,更好地
现代农业 |
试论新型农业经营主体与小农户的协同发展
摘要:农业经营主体是农业现代化发展的实践主体。新时代下,新型农业经营主体不断涌现,促成新型经营主体与小农户两大农业经营主体协同发展对于构建新型农业经营体系,进而推动农业现代化发展,最终实现乡村振兴的战略目标具有重要的实践价值。然而实践过程中由于新型经营主体仍处于发展的初级阶段,小农户发展长期形成的弊端难以即可解决,致使二者的协同发展存在不同环节的制约因素。针对制约新型经营主体与小农户协同发展的因素
现代农业 |
社会农产品流通创新发展研究
摘要:推动社会农产品流通创新发展,是我国全面建成小康社会后面临的现实课题。本文结合湖南省长沙市的情况,认为推动后小康社会农产品流通创新发展必须贯彻落实2018年9月26日中共中央、国务院印发的颁布的《国家质量兴农战略规划(2018-2022)》和2020年中央1号文件,更新发展理念,建立完善高效管理机制,增加资金投入,扩大市场规模,提高农产品市场占有率,改善交易方式,加快农产品电子商务发展,健全管
农村金融 |
山东滨州:创推“1234”涉农金融工作思路
近年来,为集中金融优势资源开展好涉农工作,山东省滨州市创新推出“1234”涉农金融工作思路,即建立1项涉农金融服务机制、用好省市2个融资服务平台、推广3项涉农贷款模式和试点4项涉农金融工作,目前已取得明确成效。 建立一项涉农金融服务机制,完善多部门协同发力格局。为提升金融服务乡村振兴工作效能,滨州市成立金融服务乡村振兴工作小组,确立“1234”涉农金融工作思路作为金融服务乡村振兴的方向指引,推动
工作交流 |
乡村振兴要抓好村级审计这个重要支撑点
村级审计是国家审计体系中重要组成部分,是实施乡村振兴战略的重要支撑点。以山东省莒县为例,近年来莒县审计局不断拓宽审计领域,积极推行村级领导干部经济责任专项审计,进一步加强对村干部参与农村经济活动的监督和约束,确保村级组织的正常职能得到充分发挥,及时查出村干部在行使权力过程中的违规违纪问题,防止权力的滥用和寻租,取得了明显成效。 与此同时,通过对农村干部的专项审计,发现在农村干部监督方面存在不容忽