期刊详情
查看往期
期刊目录
2021年02期
理论研究 |
高质量发展视角下乡村产业振兴路径研究
摘要:乡村产业振兴是党的十九大提出的乡村振兴战略的重要内容。《国务院关于促进乡村产业振兴的指导意见》指出:我国乡村产业发展存在产业门类不全、产业链条较短、要素活力不足和质量效益不高等问题,亟需加强引导和扶持。本文深入剖析乡村产业发展存在的问题,提出乡村产业振兴路径:创设有利条件,丰富产业门类,破除链条壁垒,拓长产业链条,激发内生驱动,释放要素活力,助力乡村产业振兴,实现乡村振兴战略,推进乡村经济高
理论研究 |
基于SWOTT分析的赣南脐橙特色产业发展现状分析
摘要:本文通过运用SWOT分析方法对赣南脐橙特色产业发展中的优势、劣势、机遇和威胁进行研究分析,并针对赣南脐橙产业发展提出增强农业科技含量、建设现代化农业、发展电子商务、完善交通物流、加强赣南脐橙品牌建设等对策建议。 关键词:赣南脐橙 特色产业 SWOT分析 *基金项目:江西农业大学经济管理学院研究生创新专项资助项目“江西省乡村生态宜居度评价及其政策研究—基于‘百村千户’数据库”(项目编号:J
农村改革与发展 |
实施乡村建设行动的财政支持机制优化研究
摘要:乡村建设行动涉及大量的农村基础设施和公共服务设施的建设和维护,需要财政资金支持。完善实施乡村建设行动的财政支持机制,是乡村建设行动能否有效实施的关键。本文在分析财政支持机制在实施乡村建设行动中作用的基础上,系统梳理了财政支持乡村建设机制的短板及原因,提出了健全和完善支持乡村建设行动的财政支持机制的政策建议。 关键字:乡村建设 财政 乡村振兴 机制优化 党的十九届五中全会审议通过的“十四五
农村改革与发展 |
湖南中方:积极推进脱贫攻坚与乡村振兴有效衔接
摘要:近年来,湖南省中方县坚持以党建为引领,不断加强基层党组织建设,继续巩固提升脱贫攻坚成果,积极推进乡村振兴战略实施,促进脱贫攻坚与乡村振兴有效衔接。本文总结了中方县的成功做法。 关键词:党建引领脱贫攻坚 乡村振兴 有效衔接 中方县地处湖南省西部怀化市城郊,系国家武陵山片区集中连片特殊困难地区县、革命老区县。近年来,中方县坚持以党建为引领,不断加强基层党组织建设,继续巩固提升脱贫攻坚成果,积
农村改革与发展 |
牢牢把握乡村振兴战略这一总抓手
笔者在调研中发现,当前包括农村党员、干部在内的相当一部分基层群众,要么觉得决战脱贫攻坚、决胜全面建成小康社会任务完成之后,传统意义上的农业农村农民问题即已解决,从此可以高枕无忧、悠哉游哉;要么对于全面建成小康社会之后的“三农”工作如何百尺竿头、更进一步,感到迷茫与焦虑,并由此秉持等待、观望的态度,看看上面有何新的部署与要求。 “好经应常念”。对于上述错误想法,应重温乡村振兴战略的初衷,不忘初心方
问题探讨 |
益阳市构建相对贫困群体稳定脱贫长效机制的探索*
摘要:近年来,湖南省益阳市把贫困地区和贫困人口的发展与同步建成全面小康社会作为重大战略任务,不断加快贫困落后地区的社会经济发展。本文在总结益阳市脱贫攻坚取得成就的基础上,针对当前脱贫攻坚存在的问题,提出了相应的对策建议。 关键词:脱贫攻坚 相对贫困 长效机制 对策建议 *基金项目:2020年湖南省党校(行政学院)系统社科规划课题“后疫情时代调动民间投资积极性研究”(2020DX109)、202
问题探讨 |
东海县财政支持脱贫攻坚的实践、经验与启示
摘要:“十三五”以来,江苏省东海县财政局以实施乡村振兴战略为统揽,以打赢打好精准脱贫攻坚战为重要抓手,以实现经济薄弱村、低收入农户“两个增收”和石梁河库区整体帮扶为突破口,坚持创新脱贫攻坚工作机制,圆满完成“十三五”脱贫致富奔小康目标任务。本文总结了东海县财政支持打赢脱贫攻坚战的基本情况、主要做法、取得成效,并归纳了其成功经验和启示。 关键词:东海县 财政脱贫攻坚 经验启示 财政作为国家治理的
问题探讨 |
沂水县脱贫攻坚工作情况调查
摘要:作为山东省重点脱贫县,沂水县扎实做好精准识别、产业扶贫、资金分配、整改问题等四项工作,突出四权分置、健康脱贫、差异分配等三大经验,赢得群众认可,得到上级肯定。本文在总结沂水县脱贫攻坚成功经验的同时,针对沂水县脱贫攻坚工作存在的资金整合、收益不稳、内力不足、形式主义等问题,提出了做好合理筹资、长效管理、激活内力、开拓进取等工作建议。 关键词:精准脱贫 成功经验 对策建议 山东省沂水县是革命
问题探讨 |
农村审计模式及其评价探究
摘要:加强农村审计监督,是乡村振兴背景下“有效治理”的重要手段和有力保障。农村审计的实施主体不同,决定了农村审计的不同模式。目前,我国农村审计模式主要包括内部审计模式、派驻审计模式、外包审计模式和双重领导审计模式。不同的审计模式各有利弊,在农村审计领域,也各有其适用范围。如何保证审计主体的独立性、专业性和权威性,是有效开展农村审计的前提,当然也是农村审计改革的方向。 关键词:农村审计 审计模式
政策法规与解读 |
国务院办公厅关于进一步做好困难群众基本生活保障有关工作的通知
各省、自治区、直辖市人民政府,国务院各部委、各直属机构: 党中央、国务院高度重视困难群众基本生活保障工作。2020年以来,各地各有关部门克服新冠肺炎疫情、洪涝灾害、罕见低温等不利影响,扎实做好“六稳”工作,全面落实“六保”任务,广大困难群众基本生活得到了较好保障。当前,春节临近,为进一步保障好困难群众生活,确保他们度过一个温暖祥和的春节,经国务院同意,现通知如下: 一、保障市场供应充足和价格平
政策法规与解读 |
关于进一步加强惠民惠农财政补贴资金“一卡通”管理的指导意见
各省、自治区、直辖市人民政府,国务院有关部门: 近年来,随着国家惠民惠农政策力度不断加大,大量财政补贴资金通过直接汇入受益群众银行卡(含社会保障卡银行账户)、存折等(以下统称“一卡通”)方式发放,对方便服务群众起到了积极作用,但也存在补贴项目零碎交叉、补贴资金管理不规范、补贴发放不及时不精准等突出问题,影响了政策实施效果。2019年,国务院有关部门深入开展专项治理活动,在严肃查处相关突出问题的同
政策法规与解读 |
关于印发《海洋生态保护修复资金管理办法》的通知
各省、自治区、直辖市财政厅(局): 为加强海洋生态保护修复资金使用管理,我们制定了《海洋生态保护修复资金管理办法》,现予印发,请遵照执行。 附件:《海洋生态保护修复资金管理办法》 财政部 2020年10月30日 第一条为了加强和规范海洋生态保护修复资金管理,提高资金使用效益,加强海洋生态保护修复,改善海洋生态环境质量,促进海洋生态文明建设,根据《中华人民共和国预算法》、《中华人民共和国海
现代农业 |
天津市促进生猪产业发展的财政政策研究
摘要:党的十九届五中全会提出,要提高农业质量效益和竞争力,推动农业供给侧结构性改革,健全动物防疫体系,保障粮、棉、油、糖、肉等重要农产品供给安全。本文选择生猪这一战略性产业,从财政角度系统分析研究,探究天津市财政政策对生猪产业发展的促进作用,力求进一步扶持生猪产业做优做强,为带动现代都市型农业整体上水平提供案例支撑和参考借鉴。 关键词:生猪产业 供给侧改革 财政政策 党的十九届五中全会提出:要
现代农业 |
浙江省家庭农场发展现状及培育对策
摘要:本文分析了浙江省家庭农场的发展现状,针对存在的主要问题,提出了设立合作协会、增强经营者品牌意识、加强资金的统筹规划、引导转变生产方式、推进农业保险体系建设以及规范化家庭农场的管理等6方面的对策建议。 关键词:家庭农场 发展现状 对策建议 家庭农场的发展,既与农户的内部因素如人力资本、社会资本、家庭资本等有关,又受外部环境如政府的扶持政策、融资信贷状况、土地流转等因素的影响。本文以浙江省农
现代农业 |
东营市发展智慧农业的思考与探索
摘要:本文从山东省东营市智慧农业发展现状出发,对智慧农业在大田作物种植、畜牧养殖、渔业生产、农村电商等方面展开分析,针对东营市智慧农业在管理体制、信息系统、专业人才等方面存在的问题,提出了加强规划、统一管理,强化硬件、加强基建,加强培育、壮大队伍等对策建议。 关键词:智慧农业 存在问题 发展对策 智慧农业是农业生产中一个比较高级的阶段,集互联网、GPS、云计算以及物联网技术为一体,可以实现对农
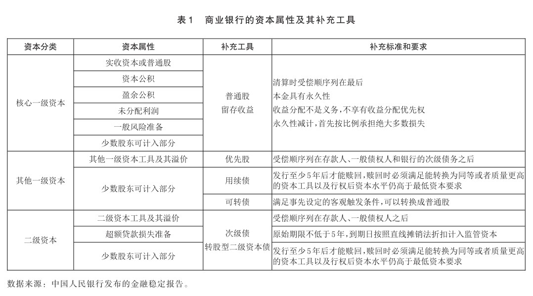
农村金融 |
农村中小银行资本补充渠道和路径研究
摘要:随着我国经济金融形势变化,农村中小银行的资本补充问题凸显。本文以研究农村中小银行资本属性和类别为出发点,对当前农村中小银行的资本补充现状、补充渠道来源进行了分析,针对当前农村中小银行在资本补充中存在内源性补充受到较大限制、市场化补充资本能力有限、相关配套政策不够充分等问题,结合本次地方政府专项债补充资本相关要求,提出了细化专项债的管理实施细则、优化专项债的可转债条件、完善现有资本补充方式、健
学会动态 |
中国农村财经研究会赴河南汝州调研脱贫攻坚衔接乡村振兴问题
2020年12月28日至29日,中国农村财经研究会常务副会长王朝才、秘书长申学锋等,赴河南省汝州市开展“脱贫攻坚衔接乡村振兴”专题调研。调研组通过座谈、走访等方式,深入了解汝州市脱贫攻坚衔接乡村振兴的相关政策与经验成效,客观分析实施脱贫攻坚衔接乡村振兴过程中存在的问题,为进一步提出政策建议夯实了基础。 调研组实地走访了汝州市纸坊镇和陵头镇的石桥村民俗园、王湾特色民宿村等,与基层工作人员和相关企业
工作交流 |
江苏灌南:吹响脱贫攻坚胜利“集结号”
近年来,江苏灌南县财政局紧紧围绕中央和省市县关于打赢脱贫攻坚战的各项决策部署,紧扣壮大经济薄弱村集体经济、促进低收入农户增收两大核心任务,强化政治担当,压实主体责任,加大财政投入,创新工作机制,统筹各类资源,加大保障力度,助力脱贫攻坚目标如期实现。 提高政治站位,深化系统观念。灌南县财政局始终把脱贫攻坚贯穿于财政工作全过程,全面落实中央和省、市、县脱贫攻坚对财政工作的各项要求,增强财政脱贫攻坚政
工作交流 |
坚持“三个着力”稳步提升粮食产能
2020年,湘潭县坚决贯彻习近平总书记关于粮食发展的指示精神,积极应对疫情灾情影响,全力抓好粮食稳产保供工作。全年完成粮食播种面积126.31万亩,粮食总产61.61万吨,超额完成全年工作任务,实现了稳面积、稳产量、提品质、提效益的工作目标。 1.着力于“保”,全面压实工作责任。一是组织领导“实打实”。成立以县委书记、县长为双组长的发展粮食生产领导小组,县委县政府多次召开县委常委会议、县政府常务