期刊详情
查看往期
期刊目录
2023年11期
理论研究 |
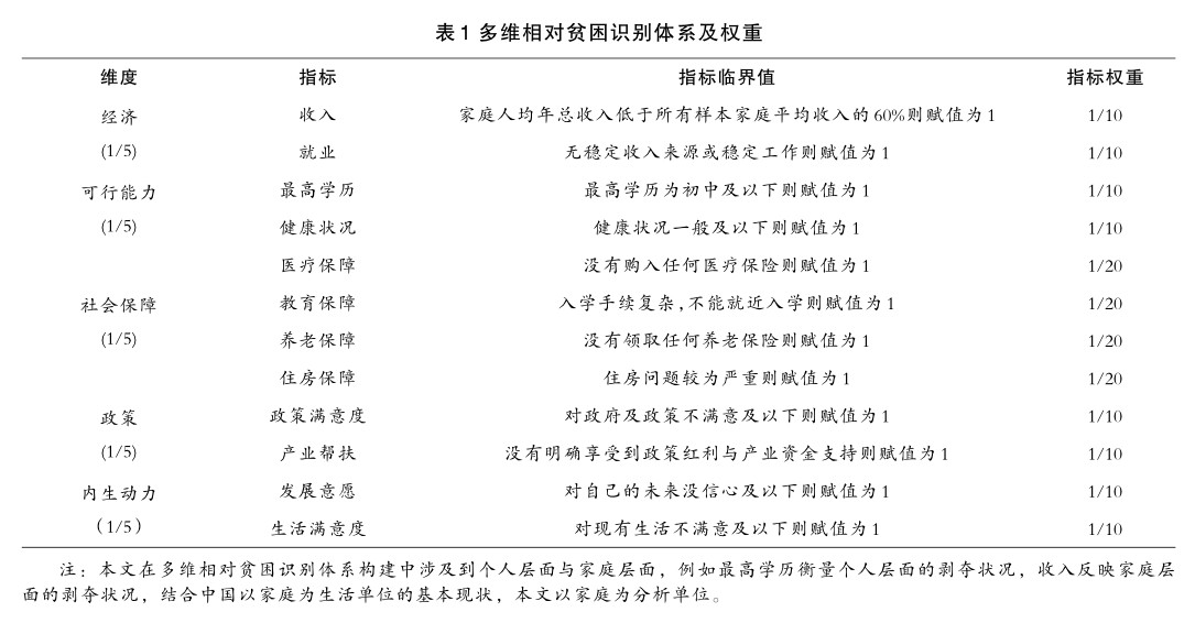
多维相对贫困测度与影响因素研究
摘要:湘鄂渝黔省际交界处集“大山区、大农村、少数民族聚居地”于一体,摆脱绝对贫困后,相对贫困治理后劲仍有所不足。本文构建包含经济、可行能力、社会保障、政策、内生动力在内的多维相对贫困识别体系,运用A-F法对多维相对贫困进行识别、测度和分解。研究发现,区域内30.90%的家庭在2个维度上存在贫困,家庭在内生动力与政策维度的相对剥夺感最高。在此基础上,通过二元Logistic模型进一步对农户家庭的致贫
理论研究 |
数字金融对农户创业的影响研究
摘要:本文利用2019年中国家庭金融调查(CHFS)农村样本数据,实证检验农户参与数字金融对其创业决策产生的影响效应及其异质性和作用机制,并运用IV-Probit模型验证结果的稳健性。研究发现,数字金融能够促进农户创业的概率以及提升农户创业绩效,并且数字金融可以通过降低农户的风险厌恶水平对农户创业选择产生正向作用。异质性分析发现数字金融对不同地区的农户创业选择所发挥的促进程度有差异,对中部的促进作
农村改革与发展 |
政策工具视角下我国数字乡村政策文本分析
摘要:本文以26份数字乡村的相关政策文本为样本,运用Nvivo12采用内容分析法对数字乡村政策从供给型政策、环境型政策、需求型政策三个方面进行编码分析。分析发现,在现行的数字乡村政策中数字乡村建设缺乏资金支持和人才培育;地方性的法律法规重视程度不够;数字建设中的政府购买明显不足。基于此,应加大资金投入,注重数字乡村人才培养;因地制宜出台数字乡村政策,加强风险防控体系建设;提高政府购买力度,加快数字
农村改革与发展 |
乡村振兴背景下数字技术赋能农村农民共同富裕的动因、掣肘及其消解
摘要:随着现代信息技术的更迭发展,数字技术已然应用于我国经济社会发展的各个领域,数字技术的推广应用改变了人们的生活方式、社交方式以及消费方式,为我国数字经济发展提供源源不断的增长动力。实现全体人民共同富裕是中国共产党的重要使命,实现农村农民共同富裕则是基础性和战略性目标,在全面推进乡村振兴的时代背景下,深入分析数字技术赋能农村农民共同富裕的理论动因,探究其在数字基础设施建设、农民数字素养能力、农村
农村改革与发展 |
新发展阶段全面推进乡村振兴的现实困境与优化路径
摘要:伴随我国全面建成小康社会,乡村振兴的工作指向发生了相应变化。在新发展阶段,全面推进乡村高质量振兴,要着重把握其发展规律,正视城乡收支差距、乡村基础设施和公共服务供给、乡村振兴所需的人力和人才、乡村数字化信息化科技支撑动力等现实难题,有效拓宽农民就业增收富裕渠道与完善多样化经营分配体系和帮扶机制,加快补齐乡村硬软件基础设施和公共服务设施短板,推进人才引入与人力回流并举,强化农业农村数字信息科技
问题探讨 |
公共价值视角下农村集体产权制度改革的问题与对策研究
摘要:农村集体产权制度改革是我国农村当前全面深化改革的一项关键任务,已取得阶段性成果。本文在公共价值视角下重新审视了我国农村集体产权制度改革现状,发现改革存在公共价值迷失、合法支持有限、管理能力欠缺等问题,进而从理念优化、基础优化、核心优化三个方面对深化改革提出相关建议,以期为巩固提升改革成果提供借鉴。 关键词:农村 产权改革 公共价值 乡村治理 *基金项目:国家社会科学基金项目“土地督察制度
问题探讨 |
盘活用好财政资金的思考
摘要:本文在对北大荒六安农服公司发展情况进行实地调研的基础上,对盘活用好财政资金、促进粮食增产农民增收进行了思考,并提出政策建议。 关键词:财政资金 粮食增产 农民增收 2022年国家财政累计下拨支农补贴资金400亿元,促进了农业发展,优化了农民收入结构,拓宽了农民增收渠道,提高了农民种植积极性。通过对北大荒六安农服公司发展情况进行的实地调研,我们认为对财政支农资金,必须集中管理,统筹安排使用
现代农业 |
村集体经济持续提质增效的实践探讨
摘要:实施乡村振兴战略是党中央提出的重大决策部署。农村集体经济是乡村经济发展的重要模式,是乡村振兴的重要途径。当前,石城县村级集体经济增长趋于稳定,但由于受资金、人才、土地等要素制约,各村收入水平差距大、发展模式单一以及基层干部群众认识不到位、收入使用不规范等,村集体经济发展仍较为缓慢,导致乡村振兴动力不足。本文是基于在全县范围内开展的农村集体经济发展的调研,深入剖析石城县村级集体经济发展的制约因
现代农业 |
数字平台助推广东省都市农业高质量发展的路径研究
摘要:都市农业在完善农业多元供给能力、增加城市食物供给弹性和缩小城乡收入差距等方面都有重要的作用,广东省在推进农业农村现代化和城乡融合的进程中,充分挖掘都市农业的多元化功能。数字平台作为一种技术手段和资源配置的方式,具有经济、社会和生态三重属性,成为发挥都市农业食物供给、社会功能和生态涵养的重要载体。通过数字平台与都市农业的深度融合,农业经营与城乡的“人、地、钱”等诸要素得到高效的配置,促进了农业
现代农业 |
数字经济赋能龙江乡村产业振兴的思考
摘要:乡村要振兴,产业振兴是基础。数字经济是推动乡村振兴的新引擎、加速乡村产业融合的黏合剂、壮大乡村产业的助推器、孕育乡村人才的培养皿。目前,黑龙江省乡村产业振兴面临着冬季寒、产业散、风险大、用工难等一系列难题与障碍。因此,亟须发挥数字经济对乡村科技、产业结构、资源、教育等方面的赋能作用,为黑龙江乡村产业振兴提供创造力、牵引力、驱动力、支撑力,进而有效促进黑龙江省乡村产业振兴。 关键词:数字经济
农村金融 |
基于棉花产业链“保险+期货”模式创新
摘要:“保险+期货”是分散农业风险的创新模式,已连续八年写进中央一号文件。本文采用单案例研究法,以新疆玛纳斯县银天棉业棉花“保险+期货+订单”项目为例,理论解析案例背后的机制特征,并与传统“保险+期货”模式进行对比,探究该模式的创新之处与存在的问题。得出的结论是:基于棉花供应链的“保险+期货+订单”模式,有利于核心企业锁定棉源稳定生产和锁定棉花价格波动风险;亚式价差看涨期权模型和“区间浮动”赔付机
农村金融 |
乡村振兴背景下中国农村金融改革路径研究
摘要:农村金融是我国金融体系的重要组成部分,在农村经济发展中发挥着重要作用。为解决农村金融服务方式固化、金融服务产品单一、金融生态环境欠佳以及风险治理能力不足等问题,文章提出健全农村金融服务体系,推进金融产品多元化、金融运营范围标准化,增强服务保障能力,普及数字金融,创新金融主体,打造有温度、有力度的金融服务,支持乡村发展工作,推进乡村全面振兴。 关键词:农村金融 农业保险 普惠金融 金融服务
基层农财 |
关于提升衔接资金支持产业发展政策效果的研究
摘要:为巩固拓展脱贫攻坚成果,推进乡村振兴战略实施,中央政策将原财政专项扶贫资金调整优化为财政衔接推进乡村振兴补助资金(简称衔接资金),重点用于发展产业,并形成联农带农富农效应。用好衔接资金支持产业发展具有多重政策目标,但我国部分地区还存在产业发展基础不牢、联农带农机制不够持续稳固、产业配套支持政策落实不够精准有效等问题。对此,本文提出建议:不断夯实产业发展基础,充分发挥市场在资源配置中的决定性作
基层农财 |
校地合作为乡村振兴送“智”赋能
摘要:邯郸市复兴区康庄乡在全面推进乡村振兴过程中,牢牢把握京津冀协同发展战略机遇,以人才破题进行大胆探索和实践,通过深化与高校院所产学研合作,引进科技领军人才,探索校地企合作、人才培育与孵化产业相结合的乡村振兴发展思路,为全方位推进高质量发展提供人才与技术支持。 关键词:产业研究 校地合作 人才集聚 乡村振兴 为深入贯彻落实习近平总书记视察河北重要讲话精神及河北省委十届四次全会精神,牢牢把握京