期刊详情
查看往期
期刊目录
2021年01期
卷首语 |
发展农村集体经济,助力乡村振兴和农业现代化
改革开放初期,我国实行家庭联产承包经营,极大地激发了广大农民的农业生产积极性和责任心,不仅实现了农业生产持续发展,粮食生产连续攀登新台阶,确保了国家粮食安全,而且农民的收入水平也大幅提升。进入新世纪以来,中央采取多种措施支持“三农”,特别是通过实施脱贫攻坚战略,不仅解决了农村人口的绝对贫困问题,农村人居环境也明显改善。 新时期,中央提出乡村振兴战略,按照产业兴旺、生态宜居、乡风文明、治理有效和生
发展壮大农村集体经济专题 |
农村集体经济的历史跃迁与发展路径
摘要:农村集体经济是我国农村地区一种独特的社会主义生产方式,是社会主义公有制经济的重要形式。新中国成立70多年来,我国农村集体经济历经几次跃迁,取得了历史性成绩。在“十四五”规划乃至2035年远景目标的指引下,需要采取积极措施,推动农村集体经济发展壮大,促进其为实现农业现代化和第二个百年奋斗目标发挥更大作用。 关键词:农村 集体经济 跃迁 历史机遇 未来路径 发展壮大农村集体经济是党的十九大明
发展壮大农村集体经济专题 |
牢记总书记的嘱托闯出一条农村集体经济的发展新路
2020年9月16日至18日,习近平总书记到湖南考察3天,对湖南人民提出了殷切期望,强调要在推动高质量发展上闯出新路子。“在农村集体经济发展上也要闯出一条新路子。”对总书记的期望,朱有志深有感触。朱有志是一名农村工作研究者,曾担任过湖南省社科院院长、农业经济管理博士生导师,长期研究农业经济。11年前,朱有志找到湖南省长沙县委“跑官”,要求到落后的农村村支部任职。因此,从花甲之年开始,从湖南省社会科
发展壮大农村集体经济专题 |
发挥财政资金的引领作用 把每一分钱都用在刀刃上
内容摘要:针对解决财政资金投入到村级建设项目时由于没有建立与村民的利益联结机制,项目的后续运营管护反而成为村集体的负担,资产甚至变成了债务,人才资金缺乏,管理不到位,导致农村集体经济面临发展瓶颈等突出问题,我们选择湖南省平江县横冲村,对财政资金在村集体经济发展过程中的运用情况做了深入调研和案例分析。调研发现,针对这个普遍问题,横冲村作为一个贫困村,通过财政资金的引导、与村民股份合作,建立起一套发展
发展壮大农村集体经济专题 |
泊头村集体经济运营两年记
五年前,黄购奇从外地回村时,不会想到有朝一日自己能够创立够奇酱干厂、甚至会成为整个泊头村集体经济的经营者。 两年前,刘斌樑作为财政部扶贫干部从湖南省平江县加义镇丽江村转到泊头村担任第一书记时也没有想到,短短两年时间,整个泊头村的集体经济会发生这样大的变化。 两年过去了,泊头村的发展可谓蒸蒸日上:截至2020年10月,碧桂园扶贫帮扶项目村民每年获得稳定租金收益10万余元,村集体每年可从碧桂园公司
理论研究 |
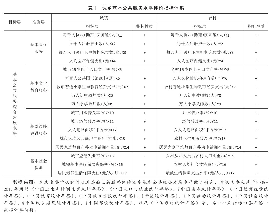
城乡基本公共服务均等化对劳动力转移、城乡收入差距的影响机理分析及实证检验
摘要:城乡基本公共服务均等化水平的提高对新疆城乡居民收入差距的缩小有着重要的影响。文章在“乡村振兴战略”的背景下,剖析了城乡基本公共服务均等化对农村劳动力转移、城乡收入差距的影响机理,认为城乡基本公共服务的非均等化会造成城乡居民基本权力的差异,进而影响到劳动力转移和城乡收入差距。在通过对新疆数据的实证分析后发现:①新疆城乡基本公共服务均等化水平呈上升趋势;②城乡基本公共服务均等化对缩小城乡收入差距
农村改革与发展 |
精准扶贫工作实施中的扶贫对象识别问题研究
摘要:对贫困人口精准识别是完成精准扶贫工作的基础和前提。本文采用文献分析法和访谈法对精准扶贫识别机制运行情况进行实证分析。通过对各方的访谈调查,从精准识别方法、城乡二元结构、扶贫政策制度和贫困人口道德素质对现有贫困人口识别方法的问题进行了分析,最后从整合多维数据、构建村民民主评议小组、加强扶贫干部能力培养、建立贫困对象动态进出机制、加强贫困人口思想道德教育等角度提出了针对性的建议。 关键词:精准
农村改革与发展 |
脱贫攻坚与乡村振兴有效衔接的逻辑与实现路径
摘要:脱贫攻坚与乡村振兴有效衔接,是拓展中国特色社会主义反贫困学说的理论必然,也是新时代我国社会主要矛盾转变后的历史必然。站在全面建成小康社会与本世纪中叶全面实现现代化“两个一百年”目标的历史交汇期,我国的战略重点由解决绝对贫困问题为主,逐步向解决相对贫困问题为主转变,只有实现解决阶段性脱贫攻坚与解决长期性相对贫困相衔接,才能进一步巩固脱贫成果,激发农村发展活力,实现持续稳定脱贫,从根本上解决农村
农村改革与发展 |
山东兰陵:构建“财金”融合机制赋能乡村振兴
摘要:山东省兰陵县全力实施省财政金融政策融合支持乡村振兴战略制度试点,逐步形成了“财政引导、金融支持、社会参与”的乡村振兴多元投入格局,有效缓解了涉农主体融资难融资贵问题。本文总结了兰陵县的成功做法。 摘要:财政金融 政策融合 成功经验 近年来,山东省兰陵县聚焦省委打造乡村振兴“齐鲁样板”部署,扎实推进财税金融改革攻坚,以临沂市争创国家金改试验区为契机,以促进乡村产业振兴为支撑,以创新破解乡村
问题探讨 |
从《民法典》视角看新型城镇化背景下农村土地要素流转问题
摘要:农村土地资源要素的市场化配置是我国新型城镇化建设的重要路径之一。2021年1月1日起正式施行的《民法典》势必从法治层面对农村土地资本化产生深远而持续的影响。本文分别从农村土地权利“三权分置”的物权制度基础和确权登记、用地指标管理和集体建设用地入市等关键环节分析了《民法典》具体相关条款将会产生的影响,并提出了完善法治建设的若干建议。 关键词:民法典 土地资本化 三权分置 物权公示原则 近年
问题探讨 |
进一步完善贵州省级财政信息公开的对策建议
摘要:省级财政信息公开是我国财政信息公开的关键环节,也是“十四五”时期建立现代财税体制的应有之义。贵州省地处西部高原地区,经济基础及教育水平与其他省份相比处于较后位置,财政信息公开起步较晚、经验不足,一定程度上制约了财政改革步伐。本文从问题导向出发,针对贵州省级财政信息公开存在的不足,从优化财政信息公开内容、创新信息公开方式、提升财政信息公开意识、打造立体化信息公开监督机制等视角提出对策建议。
问题探讨 |
农户自我发展能力提升路径探析
摘要:农户是农村人口的主要组成部分,农户自我发展能力的提升对农村发展而言十分重要。目前我国农户依然存在着文化程度不高、互助意识薄弱、内生动力不足、谋生技能缺乏、创业意识不强以及部分农村发展潜力欠缺等阻碍农户自我发展能力提升的因素。针对上述问题,本文提出了加大农户教育力度、物质发展与精神提升并重、引入社会组织、激发农户的内生动力、开展农户技能培训、建立风险共担机制以及挖掘农村发展潜力等促进农户自我发
问题探讨 |
推动乡镇财政建设高质量发展的思考
摘要:作为乡镇政府的重要职能部门,乡镇财政肩负着管好乡镇政府“钱袋子”的职责。本文结合笔者多年财政工作实践,提出了推动乡镇财政建设高质量发展的对策建议。 关键词:乡镇财政 高质量发展 对策建议 乡镇是最基层的行政机构,一头连着城市,一头连着农村。乡镇政府承担着管理乡村各项政治、经济、文化和社会事务的职能,发挥着促进农村经济发展、提供农村公共服务、维护农村社会稳定、发展农村民主政治、建设农村先进
政策法规与解读 |
国务院办公厅关于促进养老托育服务健康发展的意见
各省、自治区、直辖市人民政府,国务院各部委、各直属机构: 促进养老托育服务健康发展,有利于改善民生福祉,有利于促进家庭和谐,有利于培育经济发展新动能。为贯彻落实党中央、国务院决策部署,更好发挥各级政府作用,更充分激发社会力量活力,更好实现社会效益和经济效益相统一,持续提高人民群众的获得感、幸福感、安全感,经国务院同意,现提出以下意见。 一、健全老有所养、幼有所育的政策体系 (一)分层次加强科
政策法规与解读 |
国务院办公厅关于推进人工影响天气工作高质量发展的意见
各省、自治区、直辖市人民政府,国务院各部委、各直属机构: 近年来,我国人工影响天气工作快速发展,作业能力和管理水平不断提升,在服务农业生产、支持防灾减灾救灾、助力生态文明建设和保障重大活动等方面发挥了重要作用。为推进人工影响天气工作高质量发展,经国务院同意,现提出以下意见。 一、总体要求 (一)指导思想。以习近平新时代中国特色社会主义思想为指导,深入贯彻党的十九大和十九届二中、三中、四中、五
政策法规与解读 |
中华人民共和国国务院令第733号(政府督查工作条例)
第一条为了加强和规范政府督查工作,保障政令畅通,提高行政效能,推进廉政建设,健全行政监督制度,制定本条例。 第二条本条例所称政府督查,是指县级以上人民政府在法定职权范围内根据工作需要组织开展的监督检查。 第三条政府督查工作应当坚持和加强党的领导,以人民为中心,服务大局、实事求是,推进依法行政,推动政策落实和问题解决,力戒形式主义、官僚主义。 第四条政府督查内容包括: (一)党中央、国务院重
现代农业 |
乡村振兴背景下民族特色村寨特色产业发展探析
摘要:特色产业是民族地区乡村振兴过程中实现产业兴旺的基础。本文以贵州省纳雍县枪杆岩村为例,总结了该村立足自身优势,积极探索特色产业发展之路,分析了该村产业发展中面临的村民自我发展积极性和主动性不够、劳动力不足、乡村振兴的动力不强、产业结构单一以致抗风险能力不高等问题,并提出了相应的对策建议。 关键词:乡村振兴 民族村寨 特色产业 *基金项目:教育部人文社会科学研究青年基金项目(项目编号:17Y
现代农业 |
福建光泽:服务乡村振兴 财政奖补领跑
摘要:农村公益事业财政奖补项目多,覆盖面广,资金运行风险较大。行政村作为项目实施主体,乡镇作为项目监管的主体,县级财政作为项目的指导和监督主体,其执行水平直接关系到农村公益事业财政奖补政策的执行效果。本文结合光泽县的实际工作,分析存在的问题和取得的成效,并提出相应的建议。 关键词:农村公益事业财政奖补政策 成效 问题 建议 自2010年被纳入全国普及开展村级公益事业建设“一事一议”财政奖补县以
现代农业 |
湖南中方:坚持民生为本 突出就业优先
摘要:湖南省中方县近年来出台一系列政策,全力促进农村劳动力转移就业,取得显著成效。本文总结了中方县八个方面的成功经验。 关键词:民生为本 就业优先 成功经验 近年来,湖南省中方县紧紧围绕“民生为本、就业优先”工作主线,全力促进全县农村劳动力特别是贫困劳动力转移就业,城镇登记失业率稳定控制在4.5%以内,城镇零就业家庭动态就业援助率达100%。 一、全面掌握就业信息,推动供需无缝对接 中方县
学会动态 |
“中国农村财经研究会科研基地”揭牌仪式在陕西铜川举行
2020年12月12日,中国农村财经研究会与陕西省铜川市财政局达成战略合作协议,决定在铜川设立“中国农村财经研究会科研基地”。中国农村财经研究会常务副会长、财科院原副院长王朝才,铜川市财政局局长杨磊为“中国农村财经研究会科研基地”正式揭牌,中国财政科学研究院副院长傅志华出席仪式。 近年来,铜川市委、市政府深入贯彻中央和陕西省关于高质量发展的决策部署要求,作出了加快镇域经济社会发展的重大决策,先后