期刊详情
查看往期
期刊目录
2023年34期
城乡建设 |
云浮市人口、经济、环境耦合协调发展与障碍度分析
摘要:正确协调统筹人口、经济与环境之间的发展关系是新时代建设和谐可持续发展社会的战略思维。以粤北地区典型区域云浮市为例,运用耦合度模型、耦合协调度模型和阻碍度模型对云浮市2010-2020年人口、经济、环境三系统的发展情况进行研究。研究结论为推进云浮市抓住融湾协同发展机遇,推动广东省高质量均衡全面发展和加快协调“一核一带一区”新格局的构建提供建议,同时为全国其他发展不均衡区域提供经验模式参考。
城乡建设 |
基于AHP的信阳市土地可持续利用评价
摘要:土地可持续利用是区域可持续发展的核心内容,是推动国民经济发展的重要保障。对信阳市土地可持续利用进行评价,有助于掌握信阳市土地利用现状及其存在的问题,为完善土地利用规划提供科学依据。文章以河南省信阳市为研究区,构建包括环境资源可持续性、经济可行性、社会可接受性3个因素,9个参评因子的综合评价指标体系,基于层次分析法(AHP)计算指标权重,客观评价2016-2020年信阳市土地可持续利用水平
经济观察 |
中国房地产上市企业杠杆水平影响因素研究
摘要:近年来,我国房地产行业资产负债水平高企,已经成为一个需要重视和积极应对的挑战。文章以2011-2021年中国房地产上市公司作为样本,利用双向固定效应模型探究房地产企业的成长性、债务担保能力、偿债能力、盈利能力和公司规模对房地产全行业资产负债率的影响;进一步研究发现,不同的财务因素会对生命周期不同的企业产生差异化的影响。文章对房地产企业资本结构的优化提出一些参考建议。 关键词:房地产
经济观察 |
偿债能力视角下企业高质量发展路径研究
摘要:新发展格局下,企业在众多不确定性因素影响下实现高质量发展目标的关键在于提升盈利能力,获得良好的经营效益。偿债能力是企业能否高质量发展的关键,从偿债能力视角探究企业高质量发展的路径具有重要意义。文章分析了短期偿债能力和长期偿债能力对企业信誉、生产、高质量获益以及资产结构、债权人信任度方面的影响,在此基础上提出加快资金周转速度、加强应收账款管理、加强存货管理、控制固定资产规模、提高无形资产比
经济观察 |
经济增长方式的转型对就业的影响研究
摘要:随着经济全球化和技术的进步,许多国家都在努力转变传统的经济增长模式,寻求更加可持续和创新驱动的发展道路。新型经济增长方式注重创新、绿色和高技术产业的发展,以提高经济效率、降低资源消耗和环境污染、增加高技能就业为目标。这种转型对就业产生了许多重要影响,包括就业岗位结构的变化、劳动力需求的转移、就业结构调整的挑战等。因此,研究经济增长方式的转型既有助于揭示转型过程中的挑战和机遇,也有助于为政
经济观察 |
金融创新视角下的金融风险管理
摘要:随着数字经济的发展,数字金融在金融业的发展也如火如荼,金融行业纷纷步入数字化改革浪潮中,金融创新与金融风险相关问题日益凸显。而在现行的宏观经济环境下金融创新和金融风险的关系也在不断发生变化。文章从金融创新的角度对金融风险管理进行了分析,分别对其现状、导因及产生的作用进行研究,发现金融风险管理存在的问题,并提出深化金融体制改革、增强金融风险管理意识及提高金融产品创新品质等措施。 关键
经济观察 |
积极优化县域营商环境谱写高质量发展新篇章
摘要:营商环境的改善是县域经济发展的基础,N县营商环境改善主要体现在优化行政审批服务流程、优惠的税收政策、优越的投资环境、建立健全信用体系等多个方面,为企业和个人创造了一个更加优质、便捷和稳定的投资环境。在优化营商环境的过程中,仍然存在一些不足之处,如部分地方政府、部门在措施上仍然不够主动,或者执行力不足,导致企业和个人在创新创业过程中面临一些困难;部分环境法律法规、政策滞后,难以适应不断变化
战略研究 |
基于高质量发展理念的资源型城市转型发展效果评价与研究
摘要:资源型城市高质量转型发展是实现我国高质量发展的基本保障。文章以高质量发展理念为核心,以博弈论组合赋权法和径向基神经网络法(RBF)为研究方法,测算了鄂尔多斯市2005年到2019年的高质量转型效果,并分析了其影响因素。通过评价分析得出结论,第一,通过径向基神经网络法构建的评价模型具备极强的收敛能力和映射能力,可以较好地拟合期望值,有效地评价资源型城市高质量转型发展状况;第二,鄂尔多斯市资
管理创新 |
基于价值增值视角的企业内部审计成果运用与审计价值提升研究
摘要:内部审计的目标是为组织增加价值,要实现该增值目标,审计的后续整改与审计中发现的问题同等重要,两者应同步执行。须将推动审计整改视为常规监督工作的关键环节,并把审计结果纳入干部的评价、选拔、奖惩标准中。对于整改不积极、表面整改或伪造整改的行为,必须采取严格的问责措施。创造高质量的内部审计结果并推动其转化和运用,是实现内部审计功能的根本保证。内部审计结果运用的质量和水平是内部审计作用发挥程度的
管理创新 |
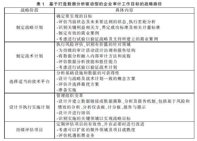
大数据背景下企业审计数据统计分析研究
摘要:数字经济时代,以大数据技术为代表的一系列新兴技术正在全面改变企业的生产经营和组织管理活动。在这一时代背景下,企业审计工作也较大程度受到了相关技术的影响。大数据背景下企业审计数据统计分析工作已经呈现出了诸多的新变化,并产生了相应的实质性影响。因此,对大数据背景下的企业审计数据统计分析进行研究,找寻现阶段应用过程中存在的不足之处并加以革新、改进,对于企业更好地应对变革中的市场环境、竞争环境,进而
管理创新 |
员工持股计划与企业业绩表现
摘要:员工持股计划是学术界近年来研究的热门话题之一。文章从沪深A股制造业企业视角出发,利用2014年至2022年企业财务数据,对员工持股计划与企业业绩表现的关系进行探究。实证研究发现,实施员工持股计划可以提高企业业绩表现,这是由于员工持股计划可能会提升员工工作积极性,从而激发企业创新水平,赋予员工以股东身份,从增强对企业管理层的监督,提高企业治理水平等方面共同促进企业绩效表现的提升。论证结果也
管理创新 |
基于财务共享的业财融合模式构建探微
摘要:市场经济体制不断完善,市场竞争也在愈演愈烈,在这样的环境下,企业需要以“变应变”,积极改善经营管理。但是长期以来,企业财务信息与业务信息相互分离,这种分离状态一定程度上给企业决策与管理造成了不利,而要想改变这一局面,业财融合刻不容缓。加快业财融合,可以杜绝业财信息孤岛局面发生,有效防范财务风险,提高企业经营效益,推动企业的稳定发展。 关键词:财务共享;业财融合模式;构建 财务
管理创新 |
企业全面预算管理问题及其对策研究
摘要:随着企业规模的扩大和业务的复杂化,全面预算管理作为一种重要的企业管理工具,越来越受到广泛关注。然而,由于各种因素的影响,企业在进行全面预算管理时,常常面临一系列问题。因此,文章就企业全面预算管理问题及其对策展开研究,希望通过深入剖析全面预算管理的问题和原因,为企业提供有效的管理对策,以期实现更高效、更精细的预算管理,推动企业持续健康发展。 关键词:全面预算管理;企业战略;预算评价
管理创新 |
内部审计在企业财务风险控制中的作用研究
摘要:经济全球化快速发展导致市场竞争日益激烈。在给企业发展带来巨大机遇的同时,企业的财务风险也日益增加,并对企业的持续生存和高质量发展造成负面影响。内部审计在企业财务风险控制中的作用不容忽视,文章在分析内部审计和企业财务风险控制内涵的基础上,对内部审计在企业财务风险控制中的作用进行阐述并指出企业财务风险控制中内部审计存在的不足和相应对策,以期帮助现代企业做好财务风险的监控及防范工作,提高企业经
管理创新 |
新常态下企业内审工作的应对策略
摘要:内部审计是一种相对独立的活动,即运用系统的、规范的方法管理企业的各项工作,如内部风险控制,业务活动等等,并对这些活动和业务开展情况做相应的评价与审查。企业实施内部审计,意义重大,不仅能够帮助企业更好的防范财务风险,同时还能提升管理效率,保障企业发展的可持续运行。在新常态背景下,企业内部审计工作开展还存在很多问题和不足,对内部审计作用的充分发挥,存在一定的制约,所以本文针对企业内部审计工作
管理创新 |
浅析大数据时代管理会计转型
摘要:随着信息技术的发展,企业内部的经营管理压力也越来越大。管理者为了能够更好地适应激烈的市场竞争环境开始加强内部管控。财务管理属于企业内部管理的重要组成部分,其在日常运营和管理中的重要位置进一步凸显。很多管理者开始实施财务会计向管理会计的转型。希望由此减轻管理压力,通过有效的数据支撑实现企业经营管理决策水平的全面提升。随着大数据信息技术的应用,财务人员从财务核算工作中解放出来,财务人员拥有了
管理创新 |
财务共享服务与铁路企业管理创新思考
摘要:铁路行业作为基础设施行业,影响国民出行、旅游、物流产业发展等多个方面。当前铁路管理中仍然存在管理成本高、信息传递质量慢,缺乏统一、规范化标准等问题,影响了铁路行业在市场上的竞争力,因此应该以财务共享服务为着力点,通过信息的整合,服务效率的提升,成本的优化来进一步促进铁路企业管理创新,以期能够进一步提升铁路企业在市场上的竞争力,能够满足国民经济发展需求。 关键词:财务共享服务;铁路;
管理创新 |
合理规划企业财务战略降低经营风险
摘要:随着我国市场现代化水平不断提高,财务战略是否合理,已经成为企业能否在竞争中制胜的关键,但通过实地调研可以发现,大多数企业都没有意识到财务战略对企业发展的重要性,还有些企业已经开始尝试规划财务战略,但仍缺少健全的管理制度,因此经营风险始终居高不下。为此,文章首先简述了财务战略的相关内容,随后分析了企业经营风险与投资战略、筹资战略、分配战略之间的关系,再之后介绍了企业财务战略规划要点、财务战
管理创新 |
电网投资项目效益管控机制初探
摘要:主业投资项目效益水平关系到电网企业可持续发展能力,因此成为电网企业的核心业务活动。基于此,文章从电网企业强化投资项目效益管控需求切入,分别从项目投资事前决策、事中执行以及事后评价等环节提出机制优化建议,以期望对电网投资项目效益管控水平提升有所裨益。 关键词:投资项目;资产组;后评价 在宏观经济高速增长时期,电网项目建成不久,往往就可实现高负荷运行,科学投资决策压力相对较低。但
理论探讨 |
构建现代生态产业理论和产业体系
摘要:基础理论研究的薄弱和缺乏创新产业成果的引领,是当前基于数字技术的产业现代化面临的主要问题。由于对现代产业缺乏全面系统的认识,数字基础设施和工业互联网等关键设施的建设并未脱离传统经济理论和产业模式的范畴,仍沿袭传统产业分工和行业管理方式,局限于为各传统产业赋能,并不具备为现代产业服务的能力。文章对现代产业的概念内容、形态结构、供应链和产业发展模式等基础理论进行了创新定义,系统地阐述了能够为
理论探讨 |
家庭负债与家庭消费的辩证关系研究
摘要:近年来,我国家庭负债规模增长迅速,消费端刚性消费比重增加,整体消费水平略显乏力。文章聚焦我国家庭负债及家庭消费的辩证关系,在对相关理论进行梳理的基础上,对我国家庭负债及家庭消费现状进行定量剖析,梳理目前相关研究并从三个维度针对负债对消费的辩证影响提出观点论证,并在结论部分提出针对性建议,以推动家庭在合理负债的基础上能够促进消费,保障民生及社会的更优发展。 关键词:家庭负债;家庭消费
财税金融 |
个税改革对保险公司经营策略的影响与创新
摘要:随着个税改革的不断推进,保险行业也面临着新的挑战和机遇。文章旨在探讨个税改革对保险公司经营策略的影响与创新。首先,概述了个税改革的背景和目标,在此背景下,分析了个税改革对群众个人收入分配和个人理财观念与行为的影响,并重点探讨了个税改革对保险产品需求和保险市场竞争格局的影响。在此基础上,提出了保险公司在个税改革背景下的经营策略创新,包括挖掘新领域业务机会和调整市场定位与营销策略,以供参考。
财税金融 |
集团企业供应链金融发展问题及解决对策分析
摘要:供应链金融作为一种新的融资方式,在提升供应链运作效率、优化资源配置等方面发挥着积极作用。目前,国内商业银行开展供应链金融主要集中在核心企业或其上下游的中小企业,集团企业因具有一定的资源优势,成为供应链金融的主要参与方式之一。目前,国内商业银行正通过提供供应链金融服务支持集团企业发展,但集团企业的供应链金融发展仍处于起步阶段。文章对其存在的问题展开分析,并提出解决对策,以供参考。 关
财税金融 |
游戏研发企业涉及税种的政策分析
摘要:游戏研发企业的收入主要来源于游戏授权金、提供信息技术服务、销售无形资产等。国内的游戏研发企业一般不涉及运营业务,由此,在开展税务管理中主要结合研发活动、软件销售等展开。一方面,游戏研发企业需要缴纳企业所得税;另一方面,游戏研发企业销售软件等产品也涉及增值税问题。此外,游戏研发企业还需要支付研发人员薪酬、福利、租赁办公场地、搭建研发环境相关开支等,经营压力较大。文章针对游戏研发企业在经营过
财税金融 |
融资担保体系建设存在的问题及对策
摘要:融资担保是一种增信方式,强化银行与中小企业间的融资“桥梁”,能够有效地缓解中小微企业融资难问题。推进融资担保体系的建设,构建良好的投融资环境,促进经济高质量发展。在我国经济发展进入“新常态”背景下,中小微企业作为市场经济的主力军,在就业、税收、创新等领域地位显著,但在经营过程中,始终面临着“融资难”的问题。由此,地方政府推进融资担保体系的建设,采用政府扶持、风险共担的模式,能够有效地发挥
人力资源管理 |
数据挖掘技术在企业人力资源管理中的应用
摘要:随着大数据时代的到来,数据挖掘技术的应用越来越广泛,企业人力资源管理作为其中一个重要的应用领域,逐渐开始接受并应用这项技术。数据挖掘技术能够从大量的人力资源数据中提取出有价值的信息,以支持企业作出更为科学和精确的决策。然而,如何更好地将数据挖掘技术应用在人力资源管理中,仍然是一个值得探究的问题。文章将通过梳理数据挖掘技术的定义和方法,探讨数据驱动人力资源管理的机遇与挑战,分析数据挖掘在人
文化产业 |
基于KANO模型的非遗文创产品消费者需求分析
摘要:目的与意义,从用户满意度出发将非遗文创产品消费者需求层次进行排序,通过KANO模型找到关键影响因素。方法与过程,对非遗文创产品消费者需求进行调研,分析消费者的需求偏好。结果与结论,可将非遗文创产品消费者需求划分成5种期望型、3种魅力型、3种无差异型,从而为非遗文创产品设计和营销提供参考借鉴。 关键词:KANO模型;非遗文创;消费者需求 根据中国旅游研究院发布的《2022年上半
财务管理 |
科学动态协同提升财务精益化管理水平
摘要:文章旨在研究科学动态协同对财务精益化管理水平的提升作用。财务精益化管理作为一种重要的管理理念,致力于提高财务部门的效率和质量,并为组织的决策提供准确的财务信息支持。科学动态协同作为一种协同工作方式,通过有效的沟通、协作和数据共享,可以加强财务精益化管理的实施效果。介绍财务精益化管理的概念和目标,并探讨科学动态协同在实现这些目标中的作用。同时,提出了一个科学动态协同框架,并提供相应的实施策
财务管理 |
论企业战略财务管理与成本控制的融合改进
摘要:近几年,随着经济和技术的快速发展,部分企业出现产能过剩、产品同质化严重、行业竞争加剧等现象,虽然一些企业利润不断增加,但是净利润指标增长迟缓,这对于企业可持续发展十分不利。在大环境的影响下,企业亟须寻求新的路径强化自身管控能力,为战略实施提供助力。战略财务管理与成本控制是企业经营管理中的重要内容,战略财务管理基于可持续发展视角,重塑成本控制流程,改善企业经营管理环境,这与企业的发展需求不
财务管理 |
ESG报告对企业财务绩效的影响探究
摘要:ESG概念自21世纪初提出以来影响持续扩大。文章分析了ESG报告对企业财务绩效的影响;通过对ESG中的治理(G)评分对融资成本影响来进行实证检验;基于问题分析,提出编制完善ESG报告的相关建议。研究结果表明,ESG报告对企业财务绩效影响越来越显著;治理(G)评分与融资成本关系的检验结果展现了ESG对财务绩效的积极作用;同时,针对目前存在的问题,我国ESG体系建设仍需要进行优化完善。
财务管理 |
大数据背景下财务会计向管理会计转型的思考
摘要:随着大数据时代的到来,企业管理面临着前所未有的机遇和挑战。在这个信息爆炸的时代,如何准确获取并充分利用海量的数据成为企业管理的关键。特别是对于交通投资集团这样的大型企业,财务会计已经不能满足对信息的及时性、准确性和全面性的需求,因此向管理会计的转型成为当务之急。文章旨在探讨大数据背景下交通投资集团财务会计向管理会计的转型思考。首先,分析现行财务会计的挑战与限制,深入了解财务会计在大数据时
财务管理 |
业财融合下的精细化财务管理模式分析
摘要:在市场经济快速发展的背景下,企业之间的竞争也日益激烈,企业要在市场竞争的过程中抓住机遇,就必须积极开展精细化财务管理,充分发挥出精细化财务管理在风险防控、运作效率方面的优势,并通过业财之间的融合,辅助业务高效、合规运行,以此来促进管理决策的正确率及经济效益的最大化。但是由于大多数企业并没有正确认识到精细化财务管理的重要性,不仅财务管理的基础相对薄弱,并且没有配备专业的财务工作人员,导致业
财务管理 |
人工智能时代企业财务数字化转型的路径探究
摘要:21世纪以来,人工智能技术迅速兴起,渗透于各行各业,与人们的生活、生产息息相关。现代企业在实施财务管理的过程中,引入智能技术开展数据的归整、分析与挖掘工作。一方面,可以将原有重复、繁琐的记账与核算工作采用数智平台化操作,手工记账逐步被智能化操作所代替,很大程度节省了人力资源,提高了财务核算的效率与准确性。另一方面,财务管理已不再拘泥于传统的账务处理,而是跳出了“财务”这一视角与企业的业务
财务管理 |
论如何做好珠宝行业企业财务管理
摘要:近几年受疫情和行业竞争双重因素影响,珠宝行业竞争进入白热化阶段,加上部分珠宝企业产品创新能力不足,经营能力和盈利能力下降,一些小型珠宝企业不堪“重负”出现了破产和倒闭的风险。在大环境的影响下珠宝企业急需寻求新的途径,强化内部管控能力,提升综合竞争能力,抢占更多的市场份额。有效的财务管理是珠宝企业可持续发展的一剂“强心针”。财务管理应用先进的管理方法,对主要企业投资、筹资、现金流以及利润分
财务管理 |
大数据背景下企业会计人员角色变化新趋势研究
摘要:在全球范围内,大数据的崛起正在改变着各个行业的运作模式,企业会计也不例外。大数据提供了前所未有的信息和洞察力,为企业决策提供了强大的支持。然而,大数据的引入也对企业会计人员的角色和技能要求提出了新的挑战。会计人员必须适应数字化环境的变化,从单纯的财务记录员转变为能够理解和解析数据的分析师。文章将探讨大数据环境下企业会计环境的变化,企业会计人员角色的转变,以及应对这些变化的策略和趋势。
财务管理 |
全面预算管理在国有企业财务管理中的应用
摘要:面对全球化和信息化时代的复杂经济环境,企业财务管理的重要性日益突出,尤其是对国有企业而言。全面预算管理,作为现代企业重要的财务管理手段,可以帮助企业更好地进行财务预测、决策和控制。目前,全面预算管理在实施过程中存在一些问题,如预算编制与实际业务脱节、预算管理的执行力不足、预算管理的信息化水平低等,需要找到对应的解决策略。为此,文章全面探讨了全面预算管理在国有企业财务管理中的重要性、理论基
财务管理 |
互联网视角下纺织企业财务会计与管理会计协同发展研究
摘要:现代企业在运营过程中,会计发挥着重要的作用,且渗透到各个业务模块,对资金实施集中统一管理,对资源进行优化配置,对流程进行重新梳理与重构,对企业的可持续绿色发展发挥支持与服务作用。纺织企业作为制造业,其内部管理复杂,随着互联网技术的发展,会计与信息技术实现了深度融合,并实现了会计工作信息化操作。然而,财务会计与管理会计并非独立运营,而是在纺织企业内部相互影响、相互促进,通过构建会计协同机制
财务管理 |
新收入准则在工程监理类企业中的应用探析
摘要:新收入准则的实施对于工程监理类企业而言,一定程度上影响了其会计核算体系及收入确认方法,该准则的修订主要是为了提高企业会计核算效率,确保账目核算准确性,以帮助企业更好地展开决策,以推动我国经济建设的持续健康发展。文章对新收入准则在工程监理类企业中的应用展开了分析,从监理企业执行新编收入准则的总体情况来看,有助于提升本行业财务管理水平,对于企业创造更高的经济收益,提高自身影响力,在市场竞争中
财务管理 |
PPP项目财务管理的创新策略探究
摘要:改革开放持续推进,我国经济呈现快速发展态势,与此同时,国家基础设施建设力度持续加大,如机场、地铁、公路、医院、垃圾处理等项目。为了有效减轻政府前期投资压力,许多民生领域的工程采取了PPP项目模式,即通过引入私人资本参与投资,通过项目的资本、政府结款的有限承诺,向银行申请贷款资金,且这一融资模式在大型基础设施建设中得到广泛运用。PPP项目具有投资大、建设周期长、涉及业务广等特征,要实现项目
科技创新 |
浅谈汇率管理机器人的探索实践
摘要:在日新月异的技术浪潮下,通过拥抱更多的科技产品重塑财务管理基础工作,可以更敏捷、更高效赋能企业战略管理决策,进一步助力财务数字化转型。探索财务机器人的应用实践,思考RPA技术在数据化和智能化时代下的更多可能性,将RPA技术与汇率管理业务相结合,打造了重塑汇率日常管理工作的汇率管理机器人,助力汇率日常管理工作的提升和提高汇率经营管理决策的敏捷度。 关键词:汇率管理机器人;RPA技术;
科技创新 |
数字化转型环境下大数据技术在会计应用中的路径研究
摘要:在数字化转型发展背景下,将大数据技术引入企业会计应用中,不仅能够提升企业财务管理的工作效率,而且还能降低企业成本支出,增加企业整体经济效益。但任何技术都具有“双面性”,大数据技术在为企业会计提供便利条件的同时还存在数据安全的风险。基于此,以Y企业为案例,详细分析数字化转型环境下大数据技术在会计应用中存在的问题,并针对问题提出应对策略,以期为今后会计业务的数字化发展提供借鉴。 关键词