期刊详情
查看往期
期刊目录
2021年20期
城乡建设 |
浅析美丽乡村建设的理论依据
摘要:我国高度重视乡村发展,至今连续15次聚焦“三农”,现已转变为乡村建设的重点问题。美丽乡村建设虽然工程浩大且复杂,但建设刻不容缓,既是解决“三农”问题的关键,又是新时代的伟大篇章,也是实现伟大复兴中国梦的重要举措,建设进程需要稳步推进。弄清美丽乡村建设的理论依据,有利于更好的指导美丽乡村建设。 关键词:“三农”;美丽乡村建设;理论依据 早在1950年,为解决一直以来存在的“三农
城乡建设 |
中部地区实施乡村振兴战略的路径选择研究
摘要:近些年,我国城乡发展差距过大,存在着严重的发展不平衡问题,“三农”问题已成为我国全面建成小康社会中严重的民生短板。党的十九大报告首次提出实施乡村振兴战略,是为了让改革开放的发展成果更多的惠及农村,解决农村的民生短板。中部地区人口密度大,城镇化水平较低,农村人口众多,农村基础设施建设滞后,中部地区的农村存在较多的历史欠账。 关键词:乡村振兴;产业兴旺;城乡差距;中部地区 一、引
经济观察 |
“三大变革”加速经济高质量发展
摘要:当前,经济高质量发展已从思想和理论的构建阶段步入全面实施阶段,质量变革、效率变革、动力变革这“三大变革”是加速经济高质量发展的重要抓手。文章通过阐述经济高质量发展的内涵以及当前经济发展存在的问题,探寻如何通过“三大变革”加速实现经济高质量发展。 关键词:高质量发展;质量变革;动力变革;效率变革 党的十九大报告指出,我国经济已由高速增长阶段转向中高速增长阶段,为应对经济增速出现
经济观察 |
中国外贸环境不确定性下的区域和行业风险分析
摘要:国际范围内,我国的外贸依存度水平在主要经济体中是偏低的。随着“国内大循环为主体、国内国际双循环相互促进的新发展格局”的逐步构建,我国外贸依存度有望进一步下行,外贸依赖有望进一步减弱。研究发现,广东、浙江、江苏等三省份的外贸依赖程度较高,地区经济风险较高。从行业层面来看,计算机通信和电子设备制造业、纺织服装皮革鞋类、铁路船舶航空航天设备、电气机械和器材、橡胶和塑料制品、通用设备制造等六行业
经济观察 |
副中心城市建设下洛阳房价变动产生的影响及对策分析
摘要:洛阳副中心城市建设是省委省政府的一项重要部署,对于重振洛阳老工业基地雄风、重塑洛阳古都辉煌有着举足轻重的作用。为促进洛阳副中心城市建设,撤县设区、人口迁移、经济发展质量提升、市区边缘地价上升等难免会对洛阳的房价产生一定影响,而房价的变动又会对人口流动、制造业、招商引资、居民生活水平等产生影响。文章通过对以上因素及现象分析,提出可行性建议,助力洛阳副中心城市建设。 关键词:副中心城市
战略研究 |
低碳农业发展影响因素及路径探究
摘要:在低碳农业发展大背景下,我国需要通过开发低碳农业科技的方式,调整产业结构,降低农业生产能源消耗,提升农业绿色发展水平。目前,我国在发展低碳农业的过程中遇到了一定问题,阻碍农业事业发展。为此,应该探究解决低碳农业发展问题,保证农业发展水平。文章主要概述了低碳农业与低碳经济,研究了推动低碳农业经济的必要性,探究了影响低碳农业发展的因素,提出了低碳农业发展措施,以期助力低碳农业发展。 关
战略研究 |
提升郑州国际文化影响力的对策研究
摘要:自2016年12月26日,国务院正式批复,支持郑州建设国家中心城市以来,郑州实现了前所未有的突破。郑州作为中华文明的发源地,自身具有深厚的文化积淀,文章通过大量文献和数据,从郑州文化产业发展现状出发,又使用SWOT模型综合分析了郑州提升国际文化影响力的优势和机会,结合本身优势资源,积极寻求外部有利的环境条件,以郑州独有的强势文化品牌大力提升郑州国际文化影响力,并进一步明确给出了郑州提升国
管理创新 |
企业集团全面预算管理问题分析与应对策略
摘要:全面预算管理是企业以战略规划和经营目标为导向的一项现代企业会计管理活动。全面预算管理在实施过程中,可以保证企业各项经济活动的顺利开展,逐步实现企业降本增效的基础目标及经济效益最大化的发展目标,所以全面预算管理对企业的生存与发展有着极其重大的影响。企业应严格控制经营风险和管理风险,实施全面预算管理,并进行动态监控以确保全面预算管理的有效执行,以更好地促进企业的健康发展。文章阐述了企业集团实
管理创新 |
浅析业财融合在企业全面预算管理中的应用
摘要:在当今经济迅速发展、市场多元化程度不断提高的背景下,企业不断探索如何有效通过全面预算管理增强核心竞争优势。业财融合的全面预算管理作为一种全新的预算管理思路,打破了传统预算管理模式的弊端,通过将业务、财务数据信息进行共享和整合,实现业务预算指导财务预算,财务预算引领业务预算,最终达到运用财务数据和结果规划、调整和配置业务过程,实现企业价值最大化的目的。目前全面预算管理模式虽然在企业中已经得
管理创新 |
小微企业风险管理研究
摘要:在小微企业发展过程中,尤其是在初创阶段,企业抗风险能力就是企业的核心竞争力,企业风险管理水平的高低、抗风险能力的强弱决定着企业能否从初创期顺利过渡到成长期、稳定期、持续发展期。小微企业风险管理是指小微企业为了企业生存发展目标,对不确定性事件进行合理应对的管理过程,结合其管理现状处于参差不齐的状态,剖析了其在企业管理中重要性。当前,小微企业风险管理主要存在如下五个方面的突出问题:风险管理意
管理创新 |
汽车零部件制造业全面预算管理存在的问题及完善措施
摘要:随着我国经济和社会的飞速发展,国民的生活质量水平有了显著的提高,越来越多的家庭对汽车的需求量也随之不断增加,由此推动了汽车行业的发展和进步,从而也逐渐形成了汽车零部件行业,并在激烈的市场竞争中获得了发展的机遇。汽车零部件制造业要想在激烈的竞争中获得长远发展,企业需要依靠有效的全面预算管理手段,提升企业的综合实力,最终达成战略目标。文章分析了汽车零部件制造企业全面预算管理相关方面的问题,并
管理创新 |
工程建设物资供应与施工进度协调管理的策略研究
摘要:工程建设物资品种繁多、数量规模巨大,为保证工程建设项目的有序推进,施工单位对工程建设物资数量、质量和供应时间都有非常严格的要求。某工程项目从物资计划、物资供应等方面健全与完善了各项规章制度,做到了有章可循和有据可依。文章结合实际案例对物资供应与施工进度协调管理进行详细的分析与探讨,以供同类工程项目参考与借鉴。 关键词:工程建设物资;供应与施工进度;协调管理 随着经济与社会的不
管理创新 |
新农村建设环境下农业经济管理的优化
摘要:以推动新农村建设为目标,分析当前农业经济管理在实施过程中需要解决的问题。文章根据新农村建设环境对农业经济管理提出的要求,分别提出建立健全农业经济管理制度、培养高素质农业经济管理人才、加强农业技术创新、深入开展农业经济管理信息化建设、加强农业产业体系建设这五项建议,提高农业经济管理水平,促进农业发展。 关键词:新农村建设;农业经济管理;社会主义建设;三农产业 社会主义新农村建设
管理创新 |
大数据时代下住房公积金服务与管理
摘要:信息技术的快速发展,不仅改变了人们的工作和生活方式而且对于住房公积金服务与管理也产生了深刻的影响。大数据时代的到来,已成为不争的事实,对住房公积金服务与管理工作带来了一些严峻的挑战,有些地区为了提高住房公积金服务与管理的质量,近些年在大数据应用方面进行了不同的尝试,这些尝试取得了不错的成果,但同时也暴露出一些问题。有鉴于此,为了进一步优化住房公积金服务与管理的质量,新时期有必要进一步探索
管理创新 |
基于扶贫领域的企地合作党建新模式探索与实践
摘要:2016年中国三峡集团积极响应党中央、国务院号召,与四川省人民政府签订了支持四川凉山彝区脱贫攻坚合作协议,在2016~2019年每年支持四川省脱贫攻坚资金4亿元,共计16亿元,助力四川凉山彝区3个州市18个县市打赢脱贫攻坚战。在“政府主导、企业帮扶、部门配合、州(市)负总责、县抓落实”企地合作帮扶模式下,中国三峡集团通过创新帮扶措施、拓展帮扶内容,以党建新模式引领扶贫工作,取得了一定成效
管理创新 |
解析城市轨道交通建设项目经营管理与风险管控的问题
摘要:城市轨道交通建设项目数量逐渐增多,因为工程建设时间比较长且受到各种因素的影响,风险也时有发生,此种状况下如果不及时处理,风险因素便会逐渐扩大化,最终出现经济损失,甚至是人员伤亡。由此可见,在城市轨道交通建设项目中做好风险管理控制工作是非常必要的,其中对于建设中可能存在的各种风险因素都要予以考虑,做好风险因素的识别工作,明确资金风险、环境风险对经营管理所造成的影响,并提出应对措施,保证施工
管理创新 |
煤炭企业物资采购招标管理规范化探析
摘要:物资采购招标管理工作在煤炭企业的整体管理工作之中,占据着十分重要的地位,直接关系到煤炭企业的生存与发展。近年来,尽管煤炭企业日益提高对于物资采购招标管理工作的重视力度,然而,现阶段煤炭企业在物资招标管理实践之中,仍然存在着一系列问题与不足,不利于煤炭企业可持续发展目标实现。为此,文章主要对煤炭企业物资采购招标管理过程中存在的问题加以分析,阐明煤炭企业推动物资招标管理实践走向规范化的重要价
管理创新 |
煤炭企业优化物资管理模式的路径探索
摘要:近年来,随着社会的不断发展,煤炭企业在我国市场经济中的地位越来越重要。在煤炭企业的运行过程中,除了重视对生产组织的管理,还应该重视物资管理模式的优化。煤炭企业的物资管理模式的科学性,不仅是保证企业安全生产的基础,同样是企业获得高生产效益、社会效益的重要保障。可以说,煤炭企业的物资管理与财务管理同等重要。然而,当前我国大多数煤炭企业的物资管理模式仍存在诸多不足,导致企业运行难以高效率进行。
管理创新 |
民航空中管制的人为安全风险及对策
摘要:随着当前我国经济水平的不断提高,航空企业飞速发展,彰显了我国的综合国力,极大提升了我国的国际地位。近年来,民航空中管制工作出现了一些安全问题,其中人为安全风险对航空事业的发展造成了严重的影响。因此,需要相关部门加强民航空中管制工作,提高民航空中管制水平,促进民航事业的健康发展。文章分析了民航空中管制中人为安全因素,并结合民航空中管制中的环境风险、管理风险和技术风险,提出了规避民航空中管制
改革论坛 |
中国农地制度变革趋势探讨
摘要:文章从生产力与生产关系基本原理出发,分析了我国耕地承包制度演变的历史逻辑,分析了在当今形势下耕地及其他集体资源对我国三农发展及国家的价值意义、提出对农民和农民收入的概念要重新认识、探讨了我国农地制度变革的现实需求,指出了我国农地制度未来的发展趋势。 关键词:农地制度;变革趋势;探讨 农地制度在我国农业政策中具有基础性、决定性作用,农地制度是决定农业生产关系的基本制度,正如马克
改革论坛 |
广东省某国有企业改革发展探索
摘要:十九大报告强调:“要完善各类国有资产管理体制,改革国有资本授权经营体制,加快国有经济布局优化、结构调整、战略性重组,促进国有资产保值增值,推动国有资本做强、做大,有效防止国有资产流失。”这是在新时期以习近平同志为核心的党中央对国有企业改革做出的重大部署。《推进中央党政机关和事业单位经营性国有资产集中统一监管试点实施意见》强调:“推进中央党政机关和事业单位经营性国有资产集中统一监管试点,要
改革论坛 |
关于浙江银轮机械股份有限公司转型升级的调查报告
摘要:随着“工业4.0”概念的出现,要从“制造大国”转向“智造强国”,传统制造业的全面转型升级对于我国经济发展已是大势所趋。而有效地实现传统制造业的转型升级不仅要依靠外部力量的推动与助力,更关键的是企业内部的改革与创新。文章将以浙江银轮机械股份有限公司为例,探索传统制造业在工业互联网高速发展、经济全球化的时代中如何实现转型升级,这对于厘清我国制造业发展格局,开辟制造行业发展新道路具有重要意义。
经营之道 |
企业内部控制的现状及改进措施
摘要:经济的发展推动市场环境不断变化,市场环境中的机遇、竞争和风险等因素,影响、制约着企业的生存和发展。在多变的市场环境中如何保持健康长足的发展是企业目前面临的重要问题。解决问题的关键是控制风险、建立企业内部风险控制机制、提升内部风险控制水平;在经营发展中有效地控制内部风险,把内部风险控制落实为一项常态化工作,才能让企业无后顾之忧,健康稳步发展。文章主要从内部控制管理体系、风险评估机制、监督检
经营之道 |
市场经济制度下中小企业市场营销管理的创新
摘要:中小企业作为我国市场经济的主体部分,在中国经济蓬勃发展中起到了极大的促进作用。中小企业想在竞争激烈的市场中占有一隅之地,企业市场营销管理不容忽视。但是,我国中小企业因市场营销方面中还存在亟待解决的问题使之不能紧跟市场经济的快速发展,最后消失在竞争的洪流中。中小企业规模小、成本低、融资难等特点造成了中小企业现阶段企业营销停留在喊口号、盲目进行销售宣传的营销现状。同时我国中小企业大多存在营销
经营之道 |
关于加强国有企业下属机构内部控制的思考
摘要:随着我国经济的持续发展,人民的生活质量日益提高,对国有企业下属机构,特别是所属幼教机构内部控制重视程度也越来越高,这对幼教机构教育事业的发展起到了良好的推动作用。随着我国学前教育改革的不断深化,内部控制作为国有企业所属幼教机构内部管理的核心内容,面临的挑战越发突出,许多幼教机构在内部控制方面存在的问题不容忽视,其内部控制问题主要包括内部控制制度不完善,对财务部门的重视程度不够,信息系统不
经营之道 |
工业企业成本核算存在的问题及对策
摘要:近年来,我国经济发展进入了新的阶段,社会产业逐渐多元化,因而工业企业的类型与数量大大增加,加剧了行业竞争。许多工业企业通过保证财务环境的健康与稳定,来提升自身的综合实力。成本核算工作是财务工作的核心内容,文章阐述了工业企业成本核算的基本理论,通过对目前工业企业成本核算现状中在成本核算体系、成本核算理论知识、成本及成本核算人员方面存在的诸多问题进行剖析,提出了对应的优化策略及措施。
经营之道 |
民航业发展现状及未来民航经济发展趋势
摘要:民航经济的发展受到国家经济大环境影响,和人们的生活、工作、出行选择方式密切相关。民航旅客结构和消费习惯,市场竞争格局都产生变化。立足当下环境对民航业冲击所带来的启发,探索未来民航经济发展趋势,是当前民航业创新求变、适应市场的关键。文章在分析当下环境下民航业发展现状的基础上,对未来民航经济发展趋势问题进行探讨。 关键词:环境冲击;民航业现状;民航经济 2020年大环境给全球民用
经营之道 |
企业业财融合问题研究
摘要:随着经济的快速发展,商业环境日趋复杂,企业迫切需要变革管理。企业按照管理会计的融合性原则要求企业财务管理要嵌入业务流程,实现业务和财务的有机融合。业财融合逐步发展成为企业现阶段经营管理创新的方向标,如果业财融合能得到顺利的推进,势必会促进企业管理协同发展,提高企业运营效率。但是,在现阶段企业管理中,业财相互融合的过程还存在一些关键问题亟待解决,如管理人员及相关工作人员对于业财融合理念意识
经营之道 |
论财务战略在出租车企业新业态下企业合并发展的运用
摘要:伴随互联网时代的快速发展,使得各业态推陈出新,各行各业都在不断创新和发展,出租车营运企业在互联网时代如何拥抱互联网的同时调整战略,对未来的发展至关重要。文章主要从出租车营运企业现阶段发展存在的问题入手,并分析其原因,并从未来企业发展提出相应的战略对策,并结合财务战略在整个企业战略中的运用,从而便于出租车企业能在新时代的发展中留有一席之地。 关键词:财务战略;出租车营运企业;新业态;
经营之道 |
“互联网+”背景下我国成品油新零售模式的构建
摘要:“互联网+”时代成品油零售企业要留客增利,需紧紧围绕消费者的消费习惯和消费需求升级零售模式,深度融合互联网技术与传统加油站零售模式。文章基于成品油销售行业“互联网+”营销的尝试及存在的问题,提出以客户群海量大数据驱动为基础、以客户体验为核心,倾力打造成品油线下“互融、互通、互促”的新零售模式,带动成品油销售业务迈向新零售时代。 关键词:成品油;“互联网+”;销售模式 随着原油
经营之道 |
机动车检测企业成本管控研究
摘要:现阶段,机动车检测企业为了适应市场化改革,实现经济效益,就必须进行成本管控。在企业经营管理过程中,成本管控存在哪些问题和困难,企业应该采取什么措施进行解决,以期更好地实现企业经营目标,是每个企业管理层必须面对并急需解决的问题。文章针对目前机动车检测行业成本管控存在的问题及其相应的解决方案展开研究与探讨。 关键词:成本管控;考核机制;利益最大化;机动车检测企业 一、引言
经营之道 |
旅游观光果业优势分析及发展策略研究
摘要:旅游观光果业是农业产业结构调整的时代产物,也是发展农业经济的必然需求,对促进区域经济发展具有重要意义。文章针对旅游观光果业的发展现状,结合果业优势资源,科学规划、合理布局,并提出创新发展策略,推动旅游观光果业快速发展。 关键词:旅游观光果业;优势分析;策略 随着我国社会经济不断发展,旅游观光果业亦面临着前所未有的发展机遇,产业趋向性多元化发展,尤其是在山东、河北、新疆等省份涌
经营之道 |
“互联网+”背景下海底捞公司成本控制研究
摘要:在“互联网+”背景下,新兴技术如后浪般,一波又一波的冲击着传统餐饮行业。除了菜品可口美味,服务优质贴心外,成本管理也是企业在竞争激烈的餐饮市场中占据一席之地的关键要素,而“互联网+”技术的发展正好为企业提供了成本控制的新方法。海底捞公司顺应时代发展,将科学技术与成本管理结合,创立了一套全新的智能化成本管理体系。然而,在其实践智能化成本控制的新方法时,出现了一些亟待解决的问题,影响着公司成
理论探讨 |
住房租赁关系中职业偏好与婚姻偏好研究
摘要:文章借助真实数据,探究职业和婚姻两者因素在住房租赁中的表现。凭借OLS模型证明职业偏好和婚姻偏好的存在性与异质性;采取分组回归得到:学历高、收入高、工作时间长、年龄在30~40岁的租客受到职业偏好的影响较小;采取分组回归和建立交互项两种方法分析得出:拥有车产的租客相比无车产的租客受到的婚姻偏好的影响更大,即车产会增强住房租赁下婚姻偏好的正向效益。最终使用Logit模型对所有证明进行检验,
财税金融 |
企业并购融资方式的现状及存在的风险与应对措施
摘要:随着经济的不断发展,并购融资已经逐渐成为我国企业发展的主要方法。并购,顾名思义就是指各个企业之间的合并与收购;而任何企业的运行与发展都离不开资金,企业取得这些资金的方法和途径叫做融资。并购融资主要是遵循优胜劣汰的淘汰机制,为企业的进一步运营和我国经济的发展起到了促进作用。并购融资对企业来说是一个很重要的项目,它决定着企业未来的发展及经济业务的方向,所以,越来越多的企业开始进行并购融资。我
财税金融 |
中小企业融资环境分析
摘要:随着我国社会市场经济的不断变化,国内各企业融资环境也随之发生改变。作为我国经济发展主体的中小型企业,在融资过程中也遭遇了诸多问题,其中融资困难极大限制了中小型企业健康发展。在此情况下,如何采取有效措施解决中小型企业融资难问题成为当前社会及政府亟待考虑的问题。文章对中小型企业的融资环境进行分析,提出新形势下中小型企业融资问题,分析此类问题成因,进而探索新环境下中小型企业融资新途径,促进中小
财税金融 |
金融科技背景下股份制商业银行零售业务发展探究
摘要:在利率市场化的环境下,金融脱媒愈演愈烈、同业竞争不断加剧,加之互联网金融的蓬勃发展,商业银行零售业务面临巨大的挑战,数字化转型已成为其发展的必然要求。股份制银行作为数字化转型的“前沿阵地”,尽管各行近年来已进行了积极探索,经营效率和业绩水平有了较大提升,但在风险防控、精准营销等多方面仍存在不足之处。文章对股份制银行零售业务转型现状进行了梳理,并针对性地提出相应建议,以供参考。 关键
财税金融 |
实现股权单一化 破除发展障碍 再次扬帆起航
摘要:禾港公司连续3年经营亏损,存在主营业务单一、业务结构不合理、流动资金短缺、融资难融资贵、股东优势发挥不足、灵活的业务模式难以符合管理制度,以及部分应收账款难以收回等问题。其根本原因是国、民两类股东间经营理念的差异所致,可通过民营股东的退出,实现股权单一化的方式解决。禾港公司在进出口贸易、商品展销、国内配送物流等方面有专营资质和经验积累,应继续前序业务、开拓新业务、承接其它业务,与集团物流
财税金融 |
我国银行业同业业务风险防范路径探究
摘要:随着我国经济实力不断增强,银行的同业业务也在金融创新中快速成长,传统的同业业务和金融衍生品呈现交错、渐进式发展。然而机遇与挑战同在,风险与收益并存。文章针对同业业务中银行可能面临的风险进行梳理,并提出相应的措施,以推进同业业务健康可持续发展。 关键词:同业业务;风险防范;商业银行 如今谈到我国商业银行的同业业务,已经不仅仅是传统意义上的“银行间市场”概念,更不仅仅是代理业务、
财税金融 |
减税降费助推制造业产业升级
摘要:文章从目前减税降费政策对台州制造业的影响出发,分析当前减税降费政策实施过程中存在的问题,并提出改进措施,希望制造业借助减税降费的优惠政策加快产业升级。 关键词:减税降费;制造业;增值税改革;社保费率 台州以制造业为主业,改革开放以来,从利用地域和制度优势占领市场,实现量的扩张,到产业结构调整实现由粗放型向集约型转变。目前,台州有制造业企业6.81万家,35个工业行业大类(共4
财税金融 |
金融体制改革对企业投融资行为的影响探析
摘要:为了适应全球经济化的发展,完善我国的金融体系,健全与金融相关的法律制度,因此我国的金融体制也在不断发生改变。金融体制的改革对企业的投融资行为也具有一定的影响力。文章就金融体制改革对投融资行为的影响展开叙述,以供相关人士交流参考。 关键词:金融体制;改革;企业;投融资行为 作为引领现代经济的金融行业,决定着一个国家经济的地位或者面貌。我国继党的十七大提出推进金融体制改革后,十七
财税金融 |
基于供应链金融的企业融资模式创新
摘要:近几年,随着我国各个行业的稳定发展,企业成为促进我国经济稳定发展及技术改革创新的关键所在,是我国国民经济发展中不可或缺的一部分,保证企业健康发展是非常必要的。但是,融资困难成为影响各个企业运营发展的重要因素。怎样才能在保证以银行为主体的融资方资金安全的情况下,配合适宜的资金给一些管理体系规范、发展方向明确的企业,已经成为社会各界重点关注的内容。文章结合供应链金融基本概述,重点分析供应链金
财税金融 |
房地产开发企业融资的方式、难点问题及解决对策
摘要:现阶段,房地产业已逐步成为中国的支柱产业之一,在国民经济中占有很大的市场份额,对促进中国经济的发展具有一定的作用。房地产业的发展与国家政策和社会环境等因素密切相关。自2018年以来,房地产市场融资规模总体呈收紧态势,许多房地产开发企业面临较大的还债压力,探索多元化的融资渠道,研究融资风险的同时加强风险控制对房地产企业获得持续的资金支持和确保其稳定发展具有深远的意义。文章通过对我国房地产企
财税金融 |
基于模糊层次分析的企业信贷信用风险评估模型研究
摘要:文章主要针对中小企业信贷问题的研究,利用了层次分析法、模糊综合评价、BP 神经网络及多元回归理论等理论或者方法,做了风险模型、信贷政策等模型,综合运用了 EXCEL、SPSS、MATLAB 等软件编程求解得出了企业信贷风险量化分析模型、银行贷款策略优化分配模型、疫情下的银行贷款策略优化分配模型等,结合实际给出相应合理化建议。首先,要求解决有信贷记录的企业数据进行预处理,包括量纲处理、归一
财税金融 |
关于全年一次性奖金过渡优惠政策的探讨
摘要:新个人所得税法改变了原有按月征收的方式,通过引入年度综合所得和专项附加扣除等制度普惠了社会各收入群体。全年一次性奖金过渡优惠政策允许居民个人取得的全年一次性奖金可以选择使用一次性奖金计税方法单独计算纳税,也可以合并当年综合所得计算缴纳个人所得税。过渡优惠政策颁布一年多以来,给各个收入人群带来了不同幅度的减税效应。文章通过分析各个收入群体对一次性奖金过渡政策的使用,比较其纳税差异,提出最优
财税金融 |
试论税务师事务所税收筹划的涉税风险与规避
摘要:随着社会主义市场经济体制在我国的建立和完善,市场在资源配置中发挥着决定性的作用。而市场和经济环境变化多端,在国家大幅度减税的情况下,部分企业并没有抓住这一机会,及时利用税收优惠这一政策来减少企业的负担压力。所以,税务师事务所在遵循国家法律法规的基础上,对于合理规划企业税收、利用政策制度降低企业税收负担、规避税收风险具有重大意义。企业在激烈的市场竞争中面临着税收环境的变化,一定程度上涉及税
商贸流通 |
果业物流供应链存在的问题及对策研究
摘要:构建高效的物流供应链体系一直是果业经济发展的研究重点,随着林果业结构的快速转变,使得物流供应链尤为重视,果业经济高质量发展必须融入物流要素。果业市场竞争愈加激烈,物流成本偏高、信息平台落后等问题开始逐渐凸显,基于此,文章从政府积极引导、连锁超市及信息化技术入手,提出了针对性的应对策略。 关键词:果业;物流供应链;问题;对策 一、引言 果业物流供应链是加工和消费的重要连接
商贸流通 |
社交电商平台发展面临的问题及对策研究
摘要:社交电商作为电子商务与社交流量相融合的一种模式,成为电子商务发展的新引擎。社交电商平台拼多多把社交拼团作为自身核心模式,迅速发展成为三大电商平台巨头之一。但拼多多在发展过程中存在的商户出售假冒伪劣商品、物流体系不健全、售后服务缺失等问题制约了拼多多的可持续发展。为此,文章在分析拼多多现存问题的基础上,提出了创新营销方式、加大商家监管力度、完善物流体系等促进拼多多发展的对策与建议。
商贸流通 |
区块链视角下东南亚地区跨境电商问题与对策探析
摘要:近年来,由于国际金融危机及国际贸易摩擦的滋生,加之国内电子商务市场临近饱和,跨境电子商务映入很多电商企业的眼帘,而东南亚作为“一带一路”战略重要的经济区域,推动东南亚国家和中国跨境电子商务的友好合作,有利于实现国家间的互利共赢。然而,在推动东南亚和中国跨境电子商务的进程中,跨境物流、跨境支付及跨境产品质量等问题阻碍了东南亚地区跨境电子商务的快速发展。区块链的蓬勃发展能够解决跨境电子商务中
经济与法 |
浅析民间借贷的司法认定
摘要:随着经济的不断发展,关于民间借贷的问题也层出不穷。民间借贷,是指除以贷款业务为业的金融机构以外的其他民事主体之间订立的,以资金出借及本金、利息返还为主要权利义务内容的民事法律行为,是一种广泛存在的民间金融活动。民间借贷纠纷案件关系复杂,案件定性难、争议查清难、利率及违约损失确定难,审理工作更是难上加难。然而当前这类案件随着民间借贷需求的增长呈现上升趋势,对于如何提高民间借贷纠纷案件的审理
经济与法 |
知识产权价值评估在市场经济中的应用刍议
摘要:随着社会的进步和经济的发展,人们越来越注重知识产权价值,并且越来越多的个人和企业开始进行知识产权价值评估。其中包含商标权、专利权、著作权等。价值评估是知识产权在市场经济中运用的重要前提,准确的价值评估可以更好地分析知识产权价值与市场经济之间的关系。文章主要从知识产权评估的意义和方向入手,介绍知识产权价值评估的几种主要方式,探究知识产权价值评估在市场经济中运用,希望为相关工作者带来一定的帮
人力资源管理 |
人力资源与可持续发展的关系模式
摘要:自1983年“可持续发展”这一概念提出以来,许多学者和领导人试图从自然、社会、经济、科技的角度对其进行界定,同时基于自身持续发展需要,各国在环境保护和资源利用方面都表现出极大的积极性,相关领域也已取得长足进展。然而当今世界各国之间的竞争,已不再简单取决于理论进步和科技成果的转换,一切物质资料最终还要靠人来具体组织协调,所以保持核心竞争力的秘诀,归根结底离不开人才的培养与薪火相传的文化:人
人力资源管理 |
基于网络招聘的国内旅游管理职位特征与人才需求研究
摘要:随着“互联网+”时代的到来,人力资源招聘发生了巨大的变化,网络招聘现已成为外部招聘的一种重要手段。对招聘网站上的旅游管理职位的招聘信息进行数据分析,能了解用人市场的人才需求量和职位特征,帮助应聘者根据自身条件匹配职位,提高求职成功率。文章采用内容分析法,对智联招聘网站上旅游管理的职位特征、岗位数量、地域分布、薪酬水平等内容进行研究,得出以下结论:第一,华北地区的相对职位数量(省均职位)显
人力资源管理 |
浅析企业招聘存在的问题与解决对策
摘要:随着科技创新与市场转型,企业招聘模式也不断革新,传统招聘方式弊端逐渐显露,亟需一种高质量、高效率的招聘方式。所以,实行合理、科学的招聘程序,招聘高素质的员工是企业重要的任务。基于此,首先,分析人力资源管理理论,以某工程公司为例,论述其招聘现状;其次,深入探析工程公司在招聘方面存在的问题;最后,提出解决对策,以期对提高企业竞争力与招聘质量有所帮助。 关键词:工程公司;员工招聘;问题对
人力资源管理 |
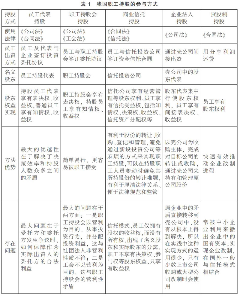
新形势下集体经济企业职工持股制度的研究与思考
摘要:职工持股制度是自改革开放以来,企业产权制度改革中出现的一种股权形式,党的十九大召开以来,集体经济企业中的职工持股制度逐步完善,对推进集体经济企业产权制度的改革,增强企业凝聚力,激发广大职工参与企业经营的有着重要的积极作用。文章试图以集体经济企业N公司的职工持股会为例,结合我国现有的职工持股参与方式,对集体经济企业中的职工持股制度进行研究、分析与思考。 关键词:新时代;集体经济企业;
人力资源管理 |
企业裁员管理
摘要:企业裁员从2018年以来都是热议话题,2020年初突如其来的新冠疫情更是将企业裁员推向高潮。文章将从制定基于企业发展战略的裁员计划、严格规范的绩效考核、提前告知并预留足够的离职缓冲期、深入沟通开展有效离职面谈、关心被裁员工、关心幸存员工六个方面构建一种有温情的裁员机制,对企业裁员进行管理,使企业顺利度过裁员危机。 关键词:裁员;绩效考核;危机管理 一、引言 2018年以
人力资源管理 |
建立企业马尔科夫模型提高人力资源配置的精准度
摘要:马尔科夫模型是人力资源预测中一种适用于较大型企业的定量分析技术,它可以发现企业人员变动规律,为当前企业人力资源合理配置提供较为准确的依据。文章通过统计大理烟草商业历史人员分布状况和人员转移状况,用统计估算法建立了企业马尔科夫模型,预测了未来企业各类人员的分布情况,进而提出了企业在盘活当前人力资源存量,提高招聘的精准度,优化好人力资源结构方面的措施。 关键词:马尔科夫模型;人员转移概
文化产业 |
乡村休闲旅游气象服务研究
摘要:在乡村的经济产业链中,乡村休闲旅游和农业是其中非常重要的组成部分,对工农城乡的新产业新业态相互联系。影响乡村休闲旅游的主要因素就是气象条件,河北省致力于打造乡村休闲旅游,构建最美乡村的发展规划,为了促进河北省乡村旅游业的快速发展,从而对乡村的休闲旅游气象服务进行详细研究,文章主要从河北省休闲农业和乡村旅游发展基本情况,来分析和明确现阶段发展乡村旅游的气象服务现状,以及实践工作过程中出现的
财务管理 |
探讨会计信息化对企业财务管理的影响
摘要:随着信息化技术的不断发展,企业在对经营业务进行会计核算的过程中逐渐将互联网等信息化技术纳入使用。会计信息化不仅能够提升财务管理工作的质量和效率,为企业的财务管理活动注入新的血液,同时也可以规范企业内的经营行为,进而促进企业实现长久发展。但是会计信息化对于企业内部管理活动也带来了一定的影响,会计核算、财务信息的安全等等都会受到一定的影响。为了帮助企业内部管理人员有效应对会计信息化对企业内部
财务管理 |
模糊聚类分析在上市企业财务风险评估中的应用
摘要:财务风险评估是上市企业运行过程中的重要内容,是确保企业长远运行的命脉,良好准确的评估与把控财务风险对上市企业管理运营至关重要。文章首先了解财务风险背景,然后建立模型,基于选定的财务分析指标并结合上海上市企业的样本数据,从盈利能力、偿债能力、成长能力、运营能力和现金能力五个方面进行上市企业财务风险分析,并依据模糊聚类分析方法对企业财务风险进行等级分类,得到低风险或财务状况良好、财务状况一般
财务管理 |
如何加强企业资金安全管理
摘要:资金作为企业正常运营的基本条件,关系着企业的生存和发展,资金安全管理是企业财务管理工作中的重要内容。最近几年,伴随着社会经济的不断提升,资金安全隐患也不断增大。而我国各类企业在重视经济利益的同时,忽视了资金的安全状况,这样一来引起众多资金管理问题。所以,为了做好企业资金管理工作,实现资金使用效益最大化,文章首先阐述了资金安全管理的主要内容,其次探讨了加强企业资金安全管理的措施。 关
财务管理 |
新时期国有企业财务管理工作的优化
摘要:当前我国经济正步入高质量发展时期,国有企业在深化改革的进程中,也需要努力提高管理质量,提升效益水平,积累核心竞争力。财务管理是国有企业各项经营活动有序开展的保障,积极推动财务管理工作的优化是企业高质量发展的需求所在。但是长期以来国有企业财务管理理念滞后,在制度、方法和人才建设方面仍有不足。因此,新时期国有企业应当及时创新财务管理理念,健全财务管理制度,深化财务信息化建设,培育高素质人才队
财务管理 |
会计信息化对企业财务管理的影响研究
摘要:如今,企业也进入到了网络信息时代,企业财务管理的会计信息系统由会计电算化阶段过渡到了会计信息化阶段,因此会计信息化被更多的企业领导层看重,被越来越多的企业采用。文章简单阐述了会计信息化及财务管理的内涵与意义,并在此基础上针对会计信息化对财务管理带来的多种影响进行了分析,并对会计信息化仍存在的一些不成熟问题提出改善措施。 关键词:会计信息化;财务管理;财务数据 一、会计信息化与
财务管理 |
财务报表审计的风险及其防范措施
摘要:财务报表审计工作是当前企业经营发展过程中必不可少的一个环节,时常采取常规审计与高级审计等手段,对企业当前的经济状况加以审核,以此通过科学导向来决策企业今后发展方向,并且有利于企业规避经济风险隐患。企业在进行财务报表审计工作过程中,需要增强审计工作人员专业技能,从而保证企业审计工作具有更高的准确性和可靠性,进而为企业提供精准无误的审计结果,提高企业运营质量。基于此,文章在分析财务报表审计风
财务管理 |
关于上市公司财务管理风险防范与控制相关问题的探讨
摘要:随着我国综合国力的大幅提升,经济发展水平迅猛提升,上市公司不断增多。但是无论国际还是国内,经济市场的变化都越来越波谲云诡,全球化既带来了资本融通的各种便利,也使得金融危机的影响更加广泛。中国的经济发展受到金融危机的极大威胁,很多上市公司面临的风险不断加剧,若想减少风险,稳步发展就必须及时了解市场的变化,同时根据市场变化不断调整自己的战略,提升应对经济风险的能力。纵观国内外经营成功的上市公
财务管理 |
新收入准则下建筑施工企业建造合同收入确认的具体方法
摘要:随着全球经济不断一体化及深化,为了进一步推动企业会计准则国际化趋同,财政部于2017年7月颁布了企业会计准则第14号——收入,该准则统一采用同一模型来确认收入,明确指出了需要以控制权转移作为判断是否可以确认收入的相关依据,而不再是以风险报酬转移作为相关判断标准。该变化对建筑施工企业建造合同收入的确认带来了较大的影响。文章首先介绍了新旧准则变化的情况,然后分析了建筑业施工企业实际操作中履约
财务管理 |
财务分析如何有效为企业经营决策提供参考
摘要:随着全球经济一体化和信息化的不断发展,现代企业面临更加复杂的内外部环境和竞争压力,企业的管理模式逐步从粗放型管理模式向精细化管理模式转变。伴随而来的,是在新经济背景形势下,财务逐步实现由核算财务向管理财务、战略财务的转型,这是财务管理的必然趋势。与此同时,为了充分发挥财务的价值,深入实现业财融合,现代企业管理层也越来越重视财务分析,更加注重通过财务模型、财务分析来支撑企业的经营决策,制定
财务管理 |
财务分析有效助力企业经营决策的探讨
摘要:随着市场经济的快速发展,企业间的竞争愈加激烈,企业的生存、发展面临严峻的考验。在企业内部,管理层需要不断做出及时、正确的经营决策,来把握发展机遇,化解经营风险。科学合理的经营决策,需要可靠的数据支撑,财务人员优势在于对公司整体数据的掌握,财务人员需要充分发挥自身优势,对数据进行深入分析,形成全面的,有预见性的财务分析报告,供企业管理者经营决策参考使用。另一方面,随着人工智能的发展,做账机
财务管理 |
珠宝企业加强存货和应收账款管理的思考
摘要:2009~2019年,我国珠宝市场规模从2384.98亿元增长至7502.95亿元,现已位居世界首位。珠宝产品根据类型可以划分为黄金产品、珠宝镶嵌产品及铂金、K金产品,其中黄金产品是我国珠宝行业最主要消费品类。与发达国家相比,我国人均珠宝消费量仍处于较低水平,珠宝企业未来发展具有较大的市场空间。由于珠宝的特殊性,企业资产管理面临更大的风险。珠宝企业存货和应收账款管理的主要风险表现为:存货
财务管理 |
制造业企业资金管理存在的问题及对策浅析
摘要:伴随着现阶段我国市场经济的不断发展,国内外市场竞争异常激烈,我国经济发展已经步入了全新的发展阶段,从传统的制造大国向着制造强国的方向发展。强化资金管理工作对于制造企业而言有着十分重要的现实意义。面对当下的市场运营环境的转变,制造企业要真正实现健康稳步的发展不仅需要促使自身销售、生产以及设计等业务水平得到有效的提升,还应当充分能提升资金的利用效率,最大限度控制财务风险,促进企业的长久发展。
财务管理 |
“互联网+”时代地方政府融资平台公司财务风险控制研究
摘要:伴随着当前网络信息化技术的快速发展,我国逐渐进入互联网时代,在此背景下地方政府融资平台公司(以下简称“政府平台公司”)之间也出现了越来越激烈的竞争,政府平台公司的运营出现了各种各样潜在的风险。为了进一步提升企业的竞争力,并且在这种激烈的竞争中获得更加广阔的生存与发展空间,必须要不断增强对于风险的控制,并增强企业的管理水平。文章基于互联网时代背景展开研究,对政府平台公司的财务风险进行分析,
财务管理 |
大数据分析在现代企业财务管理工作中的作用
摘要:随着经济发展,科技进步,互联网技术的广泛应用,大数据成为新时代的产物。作为企业内部管理中重要组成部分,财务管理工作的效率与效果将直接影响到企业的经营与收益。过去,在没有大数据的时代,企业很难获得全面的市场信息,从而导致反应滞后,效率低,资源浪费等问题。而随着大数据时代的到来,财务职能部门不再仅局限于年终报告。不仅供给方和需求方从中获益,大数据还为监管企业的财务问题提供了极大的便利,大幅度
财务管理 |
基于服务水平约束的通用件库存成本控制
摘要:文章研究了通用件对单周期模型的影响。分析了用通用件替代不同零部件的经济意义。通过比较三个模型的库存成本,表明在一般和特定的零部件成本结构下,某些形式的通用化并不总是首选的策略。此外,提出了不应使用通用件的条件,并对结论进行了扩展。 关键词:单周期;库存;服务水平;通用性 一、引言 在当今的市场环境下,为响应顾客多样化的产品需求,通用件的作用得到高度重视。许多公司减少供应
财务管理 |
试论成本会计核算中的问题及解决措施
摘要:当前我国一些企业在开展企业成本会计核算工作时还存在很多不足,直接阻碍了企业的健康发展。为了全面提升企业整体管理水平,文章详细分析成本会计核算中的问题,并根据实际情况提出完善的解决措施。希望成本会计核算能够在企业经营管理中充分发挥出其优势和作用,从而全面提升企业整体成本管理质量,促进企业的可持续发展。 关键词:解决措施;问题;成本会计核算 随着我国经济的快速发展,企业在经营发展
财务管理 |
高速公路PPP项目财务管控研究
摘要:随着我国高速公路PPP项目陆续进入运营阶段,PPP项目模式财务管控工作在较长的合同期内要不断完善和巩固,真正发挥“风险共担,利益共享”的PPP模式理念,推动高速公路PPP项目的良性发展。文章围绕高速公路PPP项目全周期的财务风险管控关键点,探讨如何加强财务风险识别与管控,结合实践经验提出高速公路港PPP项目财务管控措施建议,以期提高PPP项目运营效益。 关键词:高速公路;PPP项目
财务管理 |
EPC项目财务风险管控研究
摘要:近些年来,我国社会经济的高速发展,基础设施建设的高投入给基建工程提供了难得的发展机遇,也带动其管理模式发生了较大的变化。EPC工程总承包模式,以其节省投资、提高建设效率、明确责任主体、实现设计、采购、施工、试运行深度融合多方面的管理优势,被广泛采用,同时,由于EPC工程总承包模式具有涉及的资金量较大、周期较长、管理任务复杂等特点,也给承包方在管理上提出了更高的要求。文章将从设计企业角度,
科技创新 |
试论人工智能技术在档案管理信息化中的应用
摘要:《中国人工智能行业市场前瞻与投资战略规划分析报告》表明,预计2021年我国人工智能市场规模将高达千亿元,2023年该市规模将达到2000亿元。然而,我国档案管理行业依然处于起步阶段,各地信息化建设程度差异较大,面对人工智能的崛起,档案管理该如何适应?对此,文章重点论述了人工智能技术在档案管理信息化中的运用,以此来强化档案管理能力。 关键词:人工智能技术;档案管理;信息化 随着
科技创新 |
农村失能老人长期照护服务供给不足的困境及对策
摘要:随着老龄化社会的到来,失能率也随之提高。农村地区经济不发达,缺乏专业的医疗卫生资源和护理人员,随着近几年农村地区青壮年劳动力大规模向城市流动,家庭照护已经不能发挥其应有的功能,而且农村地区机构照料、社区照料不普及,如何缓解农村失能老人的长期照护困境令人深思。农村老人失能程度较低、失能的经济损失较大、社会性需求高,针对这一特殊人群的长期照护问题,文章以农村失能老人的照护供给主体为切入点,分