期刊详情
查看往期
期刊目录
2023年02期
城乡建设 |
农业转移人口基本公共服务均等化探析
摘要:农业转移人口基本公共服务均等化是我国推进新型城镇化的核心内容。推进农业转移人口基本公共服务均等化是以人民为中心的发展思想的现实表现,为促进社会公平正义提供强大动力进而为实现中华民族伟大复兴提供坚实支撑。当前推进我国农业转移人口基本公共服务均等化的主要困境有:制度配套不协调、政策落实不到位、权益保障不完善、治理体系不完备。因此,需要在协调制度、落实政策、完善权益保障、完备治理体系来逐步推进
城乡建设 |
我国脱贫县可持续发展能力评价及时空变迁研究
摘要:2020年年底我国顺利完成了全国的脱贫攻坚任务,实现了全体人民共同迈进小康社会的目标,提升脱贫县可持续发展能力是巩固脱贫成果的重要途径。文章从农户个体-产业-政府三个角度出发,在自我发展能力视角下对我国国家级贫困县进行脱贫后可持续发展能力的测算,研究了处于不同时期扶贫阶段的贫困县的脱贫现状并对其可持续发展能力进行评价,更进一步从时间和空间两个维度对其进行了变迁研究,研究结果表明:我国脱贫
城乡建设 |
关于河西走廊乡村振兴的一些思考
摘要:河西走廊是甘肃重要的国家储备粮基地之一,尤其是张掖市,自古以来就有“金张掖”的美誉。得益于得天独厚的地理条件,自改革开放以来,张掖市在产业、人才、组织、文化和生态振兴等方面取得了一定的成绩,也由于历史和现实等方面原因,存在一些不容忽视的问题。文章在党寨镇雷寨村的调研基础上试图对张掖乃至河西走廊乡村振兴提出一些思考与建议,以期为下一步乡村振兴工作提供一些借鉴和参考。 关键词:产业振兴;组织振
经济观察 |
中国与“一带一路”沿线主要国家纺织产业竞争力比较研究
摘要:进入21世纪,我国纺织产业发展迅速,并取得了一系列巨大的成就,纺织大国的地位举世公认。但是,随着经济社会的发展以及国外政治经济环境的变化,中国纺织产业面临诸多的问题与挑战,削弱了中国纺织产业的竞争力。文章利用偏离份额分析模型,比较中国与“一带一路”沿线国家纺织产业竞争力;再通过影响纺织产业发展的具体指标的比较,分析我国纺织产业竞争力的优势与劣势。 关键词:纺织产业;“一带一路”;偏
经济观察 |
山东省民营企业发展状况研究
摘要:近年来,山东经济稳健攀升,民营企业也实现了快速发展,为经济持续稳定增长注入了朝气。看到山东省民企发展优势的同时,也要看到在发展过程出现的问题和弊端。文章在对问题进行具体分析的基础上,对下一步推动山东省民营企业又快又好发展提出相关的对策建议。 关键词:山东省;民营企业;发展状况 一、背景 2020年末,全国工商联发布了2020年的全国民企五百强名单,全国民企五百强企业遍布
经济观察 |
新时代天津夜间经济发展环境与路径选择
摘要:在国内国际双循环大环境下,夜间经济也成为城市经济发展的新增长点,多元化的夜间经济产业,有利于促进消费升级,具备服务第三产业拉动内需的作用,提升城市魅力,更好地满足城市居民的社交需求等。可见,夜间经济繁荣程度可体现出现代城市的活力。天津有关部门颁布的《关于加快推进夜间经济发展的实施意见》中明确指出,要打造以“夜津城”为主题的夜间经济。文章主要从夜间经济的概念和国内外发展经验为出发点,分析新
经济观察 |
基于可持续发展的四川省高质量发展评估指标体系构建
摘要:基于可持续发展对我国四川省的高质量发展的评价指标体系进行构建。在该基础上以包容性绿色增长框架的视角,运用CRITIC赋权方法与综合评价对四川省高质量发展的评估指标体系进行建模,以方便对我国四川省2003~2018年间的高质量发展情况进行分析,以模型指数的内部结构变迁与动态演变探究出四川省发展的实际情况。经该评估指标体系分析得出,四川省在可持续发展背景下其高质量发展进程总体呈现波动式上升,
战略研究 |
金沙江下游水库移民帮扶可持续发展探索与实践
摘要:水电移民的后期帮扶工作关系到整个水电开发项目的全局成败,也关系到整个库区的稳定发展和经济社会可持续发展。金沙江下游四电站涉及30余万移民,在后期帮扶过程中面临诸多困难和挑战,中国三峡集团公司通过不断探索与实践,推动落实了一系列举措,对金沙江下游移民进行了不同程度的帮扶,有力地推动了移民工作的可持续发展。 关键词:金沙江下游;水库移民;移民帮扶;可持续发展 一、引言 水电移民是大水电工程
战略研究 |
乡村振兴战略下昭通苹果提质增效路径研究
摘要:文章选取影响昭通苹果产业发展的六个因素,运用SPSS软件对各因素进行线性分析。研究表明,苹果种植面积逐年增长,苹果产值近三年增长迅速,年涨幅为262.7%,昭通苹果产业种植面积、增加值及中间消耗随着产值增加均呈上升趋势,化肥农药施用量对苹果产值的发展负向相关。昭通苹果产业应从品牌建设、果品质量、品种结构、管理模式四个方面解决问题,进而促进农村经济社会繁荣,凸显苹果产业在昭通市乡村振兴战略
管理创新 |
提升企业全面预算管理水平的策略探究
摘要:在市场竞争愈发激烈的环境下,企业正在积极寻求提升内部管理的变革方式与管理手段,全面预算管理是一种较新的管理方式,主要作用是提升企业管理水平,帮助预防企业经营风险。在企业发展过程中,对外业务的扩展是决定企业每年营收的重要部分,而对内管理水平则体现在企业的成本节省方面,在市场竞争进入白热化的背景下,全面预算管理在企业的各项内部管理工作中日益受到重视。近期国家对企业进行了更加严格的监管,很多大
管理创新 |
管理层能力和企业金融化
摘要:随着我国实体经济盈利水平的收窄及人口红利的下降,部分企业走上结构化转型升级的道路,也有不少企业为获取短期收益,加大对金融领域的投资。文章选取我国A股上市公司2010~2019年年度数据,从企业内部管理层视角出发,探究管理层能力对企业金融化的影响,并探究管理层能力影响企业金融化的中介路径。结果表明:管理层能力能显著抑制企业金融化水平,本研究为我国经济高质量发展提供了政策建议。 关键词
管理创新 |
创业板上市公司治理与企业绩效关系研究
摘要:创业板的建立促进了中小企业的发展,满足了资本市场的需要,是我国资本市场不可或缺的一部分。探究其公司治理情况与企业绩效的关系十分必要。文章构建了衡量创业板上市公司治理水平的CGI指标体系,选取创业板上市公司2015~2020年440家公司为样本,运用主成分分析法计算治理指数CGI,并通过面板回归模型实证分析公司治理与企业绩效的关系。研究发现,创业板上市公司治理与企业绩效正相关,公司治理水平
管理创新 |
利益相关者视角下中小企业社会责任现状研究
摘要:文章基于利益相关者理论,依托问卷调查、政企访谈等方式,从企业员工、一般公众、基层政府、企业本身等层面研究中小企业履行社会责任的现状。利用图表等形式整合调研数据,分析其在面向不同利益相关者时存在的履责意识淡薄、投入不够、动力不足等问题和相应的原因,并从促使各方利益相关者形成合力治理的角度提出合理建议,为加强我国中小企业的社会责任建设提供参考。 关键词:企业社会责任;中小企业;利益相关
管理创新 |
作业成本管理在煤炭企业中的运用分析
摘要:一直以来,煤炭行业都是促进中国经济发展的支柱型产业,对我国社会的发展也有着至关重要的影响。但是由于经济社会的全球化发展趋势,国民经济已进入新常态,为适应人类生活与经济社会的发展需求,很多能源被大规模开发与利用。在此环境下,我国传统的煤炭行业正式进入了周期性调控阶段,而高利润时代也一去不回,开始走向了微利甚至亏损的道路。随着煤炭企业经济效益与生产成本的不均衡发展,成本管理也变得越发重要。在
管理创新 |
电商业务精益成本管理思路探究
摘要:在政府加大力度,鼓励“互联网+”飞速发展的时代进程中,国内众多行业积极响应号召、加大转型发展和管理建设的力度,尝试着向电商领域突破、挑战和转型,最终形成了线上与线下相互协调、融合、共同拓展前行的发展趋势,也为传统行业寻求更为广泛的市场提供了可能性。也是在这样一种趋势和背景之下,国内的B2C业务逐渐发展成为电商运营的主流模式,强调出品方和用户的直接对接,表现出巨大的市场潜力和明朗的发展前景
管理创新 |
智能高效的广播(电视)广告合同管理系统建设探究
摘要:在现代社会发展中广播电视行业得到了充分的发展,在广播电视行业的合同管理工作中,正逐步以高效智能化的广播广告合同管理系统,对传统的管理模式进行取代。当前,各广播电视传媒公司在发展中,正对广播单元进行统一经营、统一管理,由此使得广播事业得到充分的发展。目前,我国广播电视传媒有限公司在发展中业务量逐步提升,而改革的深入也使传统信息化系统在应用中存在制约性无法满足,不断增加的工作需求需要应用更具
改革论坛 |
增量配电业务改革回顾与思考
摘要:增量配电业务改革作为电力体制改革的重要组成部分,自改革始就受到电力领域投资者的广泛关注,经过多年不断探索,增量配电业务改革已然取得了一定的成果,对配电网建设和运营效率的提高具有重要的促进意义。本文对增量配电业务改革的历史发展进行了梳理,对改革中存在的问题及原因进行了分析,并围绕增量配电业务改革的发展趋势提出浅见和建议,以期增量配电业务的发展能够取得更进一步的突破。 关键词:增量配电
经营之道 |
社交电商商业模式实例研究
摘要:随着以互联网为媒介的社交活动越来越普遍,将社交与电商融合的新型发展模式——社交电商成为近几年的风口。文章在介绍社交电商三种典型模式的基础上,借助3W2H模型,从目标顾客、产品和服务、目标市场、价值实现和盈利方式五个基本要素,对小红书、云集微店和拼多多三个实例企业进行了对比研究,分析了社交电商的优势以及可能存在的问题,并于最后提出了解决对策,希望为未来社交电商的完善发展提供参考。 关
经营之道 |
直播营销商业模式的规范化发展研究
摘要:助推直播营销的力量丰富多样,包括国家对新兴产业的鼓励、人们对生活品质的高要求、互联网网络技术的进步、消费者心理的变化、明星以及流量网红的加入。但在繁荣表象之下,直播营销这一商业模式也存在着诸多问题:流量趋利而不考虑商品品质、行业进入门槛太低且没有完善的监管,整个商业模式呈现出浮躁的态势。因此,直播营销商业模式需在规范前提下实现可持续发展。直播营销的参与者要提高自身的信用以及专业能力;整个行业
经营之道 |
研发支出资本化对高新技术企业绩效的影响研究
摘要:2007年,我国新会计准则对研发支出的会计处理方式由费用化修订为有条件资本化,那么,研发支出资本化是否促进了企业绩效的提升?鉴于此,文章利用2004~2011年上市高新技术企业数据,基于倾向得分匹配的双重差分法实证检验研发支出资本化对企业财务绩效的影响效应。结果表明:研发支出资本化对企业当期财务绩效没有显著影响,但导致滞后两期的财务绩效显著提升,即研发支出资本化的影响效应存在滞后性,进一
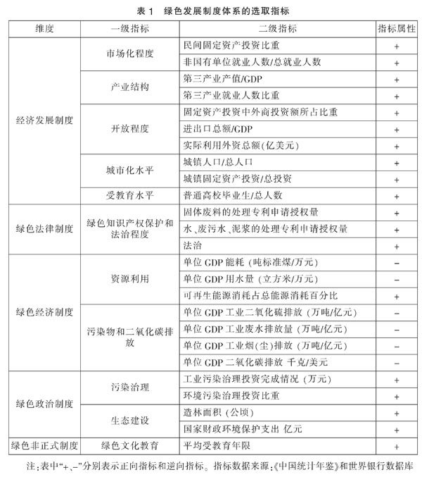
理论探讨 |
我国绿色发展的制度分析及其制度指标构建
摘要:绿色发展离不开制度保障,为了更好地推动绿色发展的制度建设,文章通过界定制度和绿色发展的概念,分析了法律制度、经济制度、政治制度和非正式制度等不同制度层面对绿色发展的影响,并从以上四种制度中选取反映生态环境保护的基础指标,结合反映经济发展的制度指标,构建了我国绿色发展制度的综合指标评价体系,对2012~2019年我国的绿色发展制度进行了量化评价。最后从以上四个制度层面提出推动我国绿色发展制
理论探讨 |
土地价格的数学分析
摘要:文章旨在分析区域一级交易市场土地出让均价的时空变化趋势,结合社会经济发展状况,运用数学分析理论探索在城镇化发展历程中土地价格的基本特征及价格规律。从宏观层面看,河北省2010~2020年土地出让均价与城镇人均可支配收入存在一定偏离;不同用途土地均价分化严重,社会经济结构面临调整;随着城镇化的快速发展,土地价格在地域上分化特征显著,局部地区出现价格倒退现象。以区域近十年土地数据为底数,通过
理论探讨 |
国际化人才培养文献综述研究
摘要:文章以现有国际化人才培养文献为基础,借鉴实践和理论研究经验,从国际化人才能力素质、专业技术国际化人才、高校国际化人才培养、铁路国际化人才和发达国家国际化人才培养等方面进行分析,针对我国发展需求提出当前国际化人才培养研究不足。 关键词:国际化人才;“一带一路”;人才培养 近年来,随着我国“一带一路”倡议逐步推进,为众多沿线国家和地区带来了开放合作、贸易投资,其中铁路、通信等基
理论探讨 |
BSC-GEVA环境绩效评价体系重构研究
摘要:随着中国经济的迭代升级,国内绿色发展战略的实施对企业运营提出了新的要求,而衡量企业环保活动,则需要绩效评价方法的创新与实施。文章贯穿绿色发展战略、将BSC与GEVA理论融合,提出了以绿色EVA为核心、以BSC为框架的绩效评价体系。该体系创新性地对原有的BSC框架进行再造,并以GEVA为核心评价指标,依托GEVA的双重属性平衡了经济发展与绿色发展双战略导向存在的矛盾;提出了具体实施原则,协
财税金融 |
地方财政环保支出对环境治理的影响效应研究
摘要:环境治理是指以政府为首要的各类主体对环境资源公共问题,通过采取各种制度、技术等途径来共同合作以实现环境治理目标的过程。环境治理的主体主要为政府,包括中央政府以及地方政府,其中地方政府主要为上级环境治理宏观战略的执行者和贯彻者。地方财政环保支出在环境治理中呈现环保支出规模不断扩大、支出结构逐渐合理化的良好发展趋势。在当下美丽中国建设的过程中,地方政府积极投入的环境治理支出是主要的资源投入,能够
财税金融 |
证券投资者的择股风向标
摘要:中国股市自1989年建立到2021年10月以来,股民数量一路发展到1.9亿,占据了我国总人口的13.48%。随着我国经济的发展,人均可支配收入的增加,我国居民的理财观念正在逐步提高,股票市场已经成为中国投资者资金的主要流向之一。在投资者对股票标的的选取过程中,容易产生羊群行为,北上资金这个被称为聪明钱的外来资金流向成为大多数中国股民的投资风向标。文章所涉及的数据来自WIND数据库以及通达信,
财税金融 |
新准则下施工企业涉税风险控制
摘要:在经济新常态下,随着市场环境进一步规划与企业之间竞争的日渐激烈,施工企业越来越重视内部管理,以规避企业发展阶段所面临的风险,尤其是针对涉税风险控制,已然成为施工企业内部管理的核心内容。通过对涉税风险的优化控制,提升工程经济效益,避免受风险影响导致工程效益无法保证。文章简要概述涉税风险管控的意义,并对“营改增”背景下施工企业涉税风险提出有效措施,通过固定资产核算、规章制度完善及流动资金管理
财税金融 |
商业银行服务营销的发展策略
摘要:所谓商业银行,就是通过吸引大众将存款存入银行,然后又通过贷款的方式将资金借贷给部分急需资金的人,从中赚取差额利息并在此基础上提供其他金融类服务并取得利润的一种金融机构。在我国,商业银行通常分为国营和私营两个大类,但随着现代化经济建设的不断发展,无论国营还是私营的商业银行,都同时迎来了激烈的经济市场竞争,同时面临着时代发展过程中的严峻考验。而商业银行发展过程中的营销,说到底是一种服务性的营
财税金融 |
基于风险控制的煤炭企业税收筹划研究
摘要:煤炭开采是我国重要的能源经济,在经济中具有战略地位,煤炭开采的稳健发展关系到国家发展的大局。在煤炭企业向现代企业转型的过程中,实施科学有效的税收管理已成为煤炭企业现代化的重要标志之一。特别是随着煤炭开采的不断发展,税收收入在国家税收收入中的比重越来越大,导致煤炭开采税收压力不断变大,税收筹划对于煤炭企业的影响非常重要。合理合法的税收筹划可以帮助企业减少税收开支,增加公司的经济利益。当前,
人力资源管理 |
复合型需求下的“一懂两爱”人才培养模式创新
摘要:复合型人才培养是推进乡村振兴战略与乡村建设行动的基础性工作。文章基于北京郊区农村在美丽乡村、社会治理和产业发展等领域对于人才需求的现状,以情景化教学等四种主要模式进行复合型人才培育工作的实践探索,并提出未来人才队伍的政策建议。 关键词:复合型人才;“一懂两爱”;人才培养模式 全面推进乡村振兴战略首要条件就是培养和造就一支懂农业、爱农村、爱农民(即“一懂两爱”)的“三农”工作队
人力资源管理 |
论薪酬调查的方式方法
摘要:企业员工是企业运营的主体。企业员工的薪酬管理水平,直接影响员工工作的积极程度和主动程度,并影响企业的经营效率。我国加入世贸组织以后,经济发展速度明显加快,每年都有大量公司成立,各公司之间的市场竞争也变得更加激烈。企业要在激烈的市场竞争中求得更好的生存与发展,就需要运用科学、合理、专业化的薪酬管理,来调动企业员工的积极性、主动性。因此,企业需要尽快发现薪酬管理阶段过程存在的不足,并且根据当
文化产业 |
文旅融合视角下研学旅行产品创新开发研究
摘要:近年来,得益于国家、地方宏观政策的有力推动和日益增长的市场需求,我国的研学旅行发展势头迅猛。研学旅行是满足游客自我提升需求的高层次文化旅游产品,市场前景广阔。高校具有区域代表性的文化旅游资源,教育和文化属性较高,是研学旅行的良好载体。高校研学旅行既能更好地提升高校的知名度和美誉度,又可以发挥人才、科学研究、服务社会等功能,获得广泛的社会、经济效益。鉴于此,文章在了解分析研学旅行及产品现状
文化产业 |
南澳岛旅游经济发展问题与对策研究
摘要:随着新型旅游产品的出现,海岛游成为越来越多内陆游客的追求。南澳县作为广东唯一的一个海岛县,集旅游、观光、度假等功能于一身,但在旅游竞争中存在交通条件、知名度、自然环境和资源方面的不足。因此,文章通过对南澳县旅游现状分析,发现问题,并提出改进措施,以期为其今后发展提供可行性建议。 关键词:海岛旅游;旅游经济;发展问题 一、引言 借着开放政策和经济的高速发展的东风,我国旅游
文化产业 |
可视化视角下的泸沽湖旅游研究现状及展望
摘要:对泸沽湖旅游现状进行可视化研究,更好地了解泸沽湖旅游研究热点和研究前沿,对泸沽湖旅游的发展具有重要意义。文章基于Cite Space以CNKI中1993~2021年间关于泸沽湖旅游研究的365篇文献为研究对象,从学科分布、研究作者、研究机构、关键词四个方面绘制知识图谱。结果显示,学科以旅游、环境科学与资源利用为主;作者呈局部合作密切、整体分散的特点;机构集中在我国西南部,形成两个合作网络
文化产业 |
眉县文化产业发展的对策研究
摘要:眉县是陕西省的文化产业大县,文化资源积淀深厚。近年来,眉县文化产业发展势头良好,文化产业体系不断健全,文化产业产值不断提升。然而,眉县文化产业在发展过程中,也存在市场发育不足、创意人才缺乏等问题和不足。通过对这些问题和不足的分析,笔者进一步提出了做大做强眉县文化产业应采取的对策,如培育市场主体、做好“文化+”、加强人才培训和引进等。 关键词:眉县;文化产业;对策 文化产业建设
财务管理 |
大数据时代企业会计信息系统发展研究
摘要:在大数据时代背景下,企业会计信息系统希望收集整合多方信息资源建立形成数据集合,快速完善企业经营过程并获取处理大量信息内容,满足企业高层决策精准化需求,确保企业会计信息管理工作更为完善。文章以某C企业为例,探讨了在大数据时代背景下C企业会计信息系统应用的基本需求,并就C企业的会计信息系统构建、实践应用、应用效果三大点展开研究,最后为C企业会计信息系统化发展管理工作提出有价值建议。 关
财务管理 |
基于财务风险管理的建筑施工企业内控建设
摘要:建筑施工企业在发展中会遇到诸多风险,如业务风险、资金风险、项目风险等,其中财务风险属于最容易阻滞企业发展的风险,如何对该风险加强管理,成为建筑施工企业要解决发展问题之一。在此背景下财务风险管理理论诞生,作为风险管理分支,具备特殊管理功能,可对财务风险予以识别、度量、评价,为企业选择风控手段提供依据,保障经营活动有序展开,对减免企业经济损失有利。文章基于财务风险管理探析建筑施工企业内控建设
社会视野 |
珠澳跨境务工人员生活满意度研究
摘要:珠澳跨境务工人数不断增加,形成了一种独特的双城生活模式。根据马斯洛需求层次理论及相关研究成果并结合珠澳跨境务工人员的实际情况,设计包含23个问题的珠澳跨境务工人员生活满意度测评表,运用因子分析法简化指标的结构和计算各层指标权重。分析结果表明:跨境务工人员对生活满意度的自我评价总体上属于“中等偏差”水平;应当从解决跨境务工人员最不满意、最关心的“社会融入需求”问题入手研究提升跨境务工人员生
社会视野 |
互联网使用对农村居民幸福感的影响及建议
摘要:近年来,互联网的应用和推广已经成为带动农村地区经济发展的重要引擎,其有望为我国农村居民过上美好生活提供坚实保障。因此,文章基于2017年中国综合社会调查(CGSS)数据,采用Ologit模型实证分析了互联网使用对农村居民幸福感的影响。研究发现:互联网使用能显著促进农村居民幸福感的提升。进一步异质性分析视角下,使用互联网能显著提升青年、老年群体和中西部地区的农村居民幸福感。 关键词:
国际视野 |
美国金融危机与中国股市危机期间股指联动性对比研究
摘要:文章将美国金融危机的股指与中国股市危机的股指纳入统一分析框架,研究美国金融危机和中国股市危机时期的联动影响。文章选取2007~2018年沪深300和道琼斯指数的每日收益率作为时间序列变量,通过建立VAR模型,针对美国金融危机和中国股市危机两个时间段的股指联动性进行实证研究。实证结果表明:道琼斯指数是沪深300的格兰杰原因,但沪深300不是道琼斯的格兰杰原因;从脉冲响应函数和方差分解分析中
国际视野 |
西方生态现代化理论发展评述
摘要:新发展格局下,随着工业化的不断推进和生产力的不断提高,生态环境治理保护和生态现代化愈发得到重视。生态现代化逐渐成为环境治理研究的主流理论,横跨经济学、社会学和管理学等多个学科,其核心目标就是实现经济发展与环境退化的脱钩。文章从生态现代化的角度出发,系统梳理西方国家环境经济状况、环境保护组织和主流经济思想的产生与发展,将生态现代化划分为弱和强两个发展阶段,在弱强两个阶段下依据对生态现代化理