期刊详情
查看往期
期刊目录
2021年15期
城乡建设 |
基于聚落复兴的村域规划研究
摘要:目前,在我国的乡村复兴建设中,发展旅游产业是重要的举措之一。然而在具体的实施过程中,诸多问题显露出来,实践成效好坏优劣不一而足。其主要原因在于,乡村规划设计方案和村落各方面具体情况未能紧密贴合,使方案凌驾于现实之上。文章以国家级贫困县丰宁为例,在与详细探讨、筹划乡村的发展方向、途径、形式以及建设方式、产业格局、具体实施政策等紧密结合的基础上,制定切实有效的村域规划,使乡村规划设计不再是图
城乡建设 |
发展经济 强村富民
摘要:村级集体经济的发展和壮大,是建设魅力农村、富裕农民和加强农业的重要手段,是振兴农村经济的根本。中国共产党第十九次全国代表大会报告指出,实施农村振兴战略“必须深化农村集体产权制度的改革,保护农民的产权,增强集体经济”。文章对南圩镇近两年来的经济发展情况进行分析,感受南圩镇经济逐渐强大,人口增长的发展势头。 关键词:村级经济;发展;南圩镇 我国农村落后的主要原因就是村级集体经济基
城乡建设 |
关于深化完善农村集体产权制度改革的 总体思路及路径选择
摘要:文章从宁波市江北区农村集体产权制度改革之后的实际出发,提出了深化完善的总体思路,以及“六化”路径即改制法治化、股权收益化、持股社会化、分配规范化、职能分离化以及治理企业化,并建议在六个“着力”上强劲采取新型集体经济发展措施。 关键词:农村集体产权制度;总体思路;路径选择;着力 实施农村集体产权制度改革之后,明晰了集体产权,壮大了集体经济实力,增加了农民财产性收入,促进了农村和
城乡建设 |
土地流转对农村经济发展的影响
摘要:我国是农业大国,随着现代经济和科技的不断发展,我国开启了“三农”新征程,这也是促进我国农业农村发展的关键一步。近年来,土地流转给农民带来的影响巨大,它不仅增加了农业的效益,更是给农民带来了更高的收入,使我国的农村经济发展日益繁荣。除此之外,土地流转也使我国原有的农业经营体制变得更加完善,对我国农业农村经济的发展起到了不小的推动作用。文章主要对我国农村土地流转所存在的问题、作用和影响进行了
城乡建设 |
我国村级集体经济发展的问题与对策研究
摘要:村级集体经济是农村经济重要构成部分,关联着基层群众的生活及生产。在当下城市化、工业化发展的影响下,现有的农村经济发生了变化,新的问题逐步显现,如何对村级发展集体经济,成为了各村镇的重要问题。文章分析国内村级集体经济发展问题,探究导致村级集体经济发展问题的因素,并针对村级集体经济的发展问题提出几点对策。 关键词:对策;发展问题;村级集体经济 村级集体经济的发展和农民群众的收入呈
经济观察 |
中国与“一带一路”沿线国家 能源双边贸易概况分析
摘要:“一带一路”战略的提出,为缓解我国当前面临的能源瓶颈开辟了一条新的途径,同时也为我国与沿线国家的经济发展指明了新的方向。文章首先对2007~2017年我国与沿线国家能源生产与消费概况进行分析,发现我国能源供需缺口增大,同时沿线国家具有较大的出口潜力。接着分析2007~2017年我国与沿线国家在能源方面的双边贸易情况,得出我国与沿线国家在能源贸易合作上有较大的发展空间。我国应加深双边的能源
经济观察 |
自贸港背景下海南资本市场现状分析
摘要:中央提出要建设多层次资本市场,海南建设自贸港离不开资本市场的建设,资本市场也是营商环境的重要组成部分。海南自贸港建设的总体方案对海南资本市场建设提出了政策措施,为海南资本市场建设指明了方向。然而,海南资本市场建设与香港、上海、深圳资本市场有所不同,定位也不一样,如何建设是一个值得探讨的问题。为此,文章对海南资本市场现状进行了详尽分析并提出了建议。 关键词:自由贸易港;资本市场;跨境
经济观察 |
乡村振兴战略下农村经济发展探析
摘要:我国是世界性农业大国,但是农业在我国经济总量中占比较小,我国部分农村地区经济发展依旧停滞不前。为了农村地区能够有更光明的发展前景,“乡村振兴战略”中提出,“三农问题”仍然是我国经济社会发展的前提,依据报告指出的“产业兴旺、生态宜居、乡风文明、治理有效、生活富裕”的总体要求,农村经济发展是乡村振兴的重中之重,文章通过深层次解析乡村振兴战略的核心内涵,得知现如今农村地区存在的问题,并提出有关
经济观察 |
陕西省制造业绿色技术创新能力浅析
摘要:陕西省制造业正在面临产业结构从“重型化”向“轻型化”的转变过渡时期,为了改变制造业生产方式和推动战略性新兴产业,就必须要积极提升企业绿色技术创新能力。建议从企业内外部“双管齐下”,加强企业绿色技术创新的主体地位,优化绿色技术创新的融资、法治、政策环境,进一步构建市场导向的绿色技术创新体系。 关键词:绿色技术创新能力;绿色制造;市场机制 环境保护与创新驱动是人类可持续生存与发展
战略研究 |
基于C-Vine Copula下 宏观经济指标的相关性研究
摘要:宏观经济指标的变动对我国居民的生活有着重要影响。文章选取1996~2020年的GDP、CPI、第三产业和M2的季度同比增长率数据,利用C-Vine Copula研究这4个指标间的相关性及其尾部依赖特性。研究发现,GDP与其它三个指标相关性最强,第三产业和其它三个指标的相关性次之,而M2和其它3个指标的相关性最弱。 关键词:C-Vine ;Copula;相关性;宏观经济指标 一
战略研究 |
产业政策与企业成长路径选择
摘要:产业政策作为我国政府干预市场的一种手段,受其影响,企业偏向做大而非做强。利用中国工业企业数据,文章以生产率作为高质量成长指标,以产能过剩作为低质量成长指标,实证检验了产业政策对企业成长路径选择的影响。研究发现:产业政策扶持了企业低质量成长并抑制了企业的高质量成长,且这种“扶低抑高”的效应主要集中在国有企业,而要素市场扭曲有助于加剧产业政策的扭曲效应。 关键词:产业政策;成长路径选择
管理创新 |
不忘初心、砥砺前行——做好新时代企业政工工作
摘要:政工工作是国有企业工作的重要组成部分。政工工作可以保障国有企业正确发展方向,强化国有企业文化建设,增强国有企业发展动力,也需要客观看待政工工作存在系统性还不够、融合性还不够、创新性还不够等问题,看到问题背后的根源。在此基础上,通过转变政工思想认识、提高政工人员综合素质、不断完善党建工作机制、不断完善政工考核机制,提升国有企业政工工作效果,以发挥政工工作应有成效。 关键词:国有企业;
管理创新 |
新形势下中小企业经济管理的 应对策略分析
摘要:20世纪以来,我国中小型企业的高速发展推动着社会经济发展。在此背景下,我国中小型企业经济应该顺应时代的发展趋势,与全球市场经济接轨,促进我国社会经济的持续发展。在新形势下,我国可以通过对中小型企业经济进行扶持,通过各项优惠政策来促进中小企业的发展,提高中小企业经济发展,以此进一步提升我国国民经济综合实力。文章基于新形势下中小型企业经济管理中存在的不足,提出相应解决策略,以供相关人士交流参
管理创新 |
企业审计存在的问题及对策探析
摘要:随着社会经济的不断发展,在当前经济全球化的背景下,我国企业所面临的市场竞争越发激烈,企业的生存和发展迎来了新的挑战和机遇,在发展过程中如何抓住机遇,应对挑战,是企业发展面临的永恒主题。在企业发展的过程中做好审计工作,对于提高企业的核心竞争力,促进经济效益的提升都有着极其重要的作用。纵观大多数企业在审计工作中都存在着一些问题,因此,需要进行深入研究,提出有效的对策,才能完善企业的审计工作,
管理创新 |
企业全面预算管理问题与对策研究
摘要:全面预算是对企业长期战略目标和计划在年度经营计划进行细化和落实的过程,是支撑战略实现的子系统。全面预算还可以协调各部门的工作,使之形成一个为共同完成企业总体经营目标的有机整体,抢抓市场机遇,积极组织生产经营。做好工艺优化、设备稳定运行、节能技改、降本增效等基础管理工作,克服各种不利因素,实现管理与效益的双提升。文章对全面预算的概念进行了阐述,分析了企业全面预算管理存在的问题及原因,提出了
管理创新 |
关于企业内部审计结果的运用思考
摘要:内部审计结果运用在整个内部审计工作开展过程中是非常关键的环节及最终目的,体现着企业内部审计工作的最终审计效果。然而在内部审计工作开展过程中,许多企业存在着“审多用少、只审不用”这样的情况,未能将内部审计结果应有的作用充分发挥出来,导致内部审计工作最终未能落到实处。基于此,文章试图就企业内部审计结果的运用展开研究探讨,并提出具体的运用对策,以供参考。 关键词:企业;内部审计;结果运用
管理创新 |
内部控制与风险管理的联系与区别
摘要:随着经济形势日益严峻,企业生存和发展的压力加大,经营风险愈发严重,企业实现持续良好发展,必不可少的是合理完善的内部控制和科学有效的风险管理,二者在保障企业的良性发展中占据着不可忽视的地位。文章简单介绍内部控制和风险管理的内涵,比较二者之间的内在联系及本质区别,并对如何提升企业内部控制和风险管理的效率提出改进措施。 关键词:内部控制;风险管理;联系与区别 一、引言 内部控
管理创新 |
浅谈如何改进基本单位名录库更新维护工作
摘要:在进行统计工作时,基本单位名录是比较重要的,主要就是对于数据的收集和整理,并且能够有效地保障统计数据质量。基本单位名录编制工作属于一种现代化的管理措施,能够有效配置单位的各项资源,而且可以改善国家经济结构,增强市场监督指导作用等效果,进而得到了社会各界的高度重视。 关键词:基本单位;名录库;更新;维护 在进行社会经济管理和统计工作的时候,基本单位名录库是比较重要的,直接影响到了统计工作的
管理创新 |
关于加强采掘业固定资产管理的几点思考
摘要:采掘业固定资产有的存放在野外而被风吹日晒雨淋,有的存放在井下阴暗潮湿的巷道里,导致管理难度加大。但企业固定资产是企业生产经营、创造效益、实现价值最大化的最主要成本。采掘业固定资产管理存在账实不符,资产闲置,运用效率低下,资产流失,失管失控,忽视退出管理等问题。企业必须及时沟通资产异动信息,健全固定资产管理制度,完善固定资产监管措施,加强固定资产盘点管理和退出环节的实物处置管理。 关
管理创新 |
H小贷公司管理会计在应用中 存在的问题与对策
摘要:管理会计能够为公司优化决策,通过改善经营管理有效地提高经济效益。因此,在公司管理中的重要性日趋突出。但是,由于管理会计在我国还处于发展阶段的初期,在企业实际运行过程中还存在许多问题,亟需加以完善。文章介绍了小贷公司实施管理会计的现实意义,以H小贷公司为例论述了小贷公司管理会计在应用中存在的主要问题,并据此提出具体应对措施,以期促进小贷公司财务管理水平的提高。 关键词:小贷公司;管理
管理创新 |
浅谈房地产企业全面预算管理实践
摘要:当前,随着国家对房地产行业调控政策持续收紧,房地产行业竞争日趋激烈,盈利水平也由高速增长进入微利时代。在这种态势下,房地产企业内控管理水平高低决定了其是否能在激烈的企业竞争中脱颖而出。全面预算管理作为重要的企业管理工具,能够有效提升房地产企业管理水平,增强企业核心竞争力。但是,在房地产企业实施全面预算管理过程中仍然存在很多问题,制约了其功能的充分发挥。文章在分析房地产企业实施全面预算管理
管理创新 |
十八大以来国企党建的研究热点变迁及趋势分析
摘要:十八大以来,国企党建工作进入新的阶段。基于中国知网文献数据库,研究运用文献计量的方法对十八大以来国企党建相关问题进行了文本挖掘分析,结果显示,国企党建研究数量显著增加,研究范围不断扩展;国企党建研究热点表现出阶段性特征,十八大时期国企党建传统研究模式的嬗变阶段和十九大时期新时代国企党建研究的新赋能阶段。 关键词:十八大以来; 国企党建;研究热点变迁 一、引言 坚持党对国
管理创新 |
浅析房地产企业全面预算管理
摘要:内控制度是企业管理的保障,全面预算管理是企业内控的重要组成部分。公司需利用全面预算管理控制各项资金使用,掌握资金流入,有效使用资金,实现资金的良性循环。大部分房地产企业已开始实施全面预算管理,但在运行过程中出现了诸多问题。文章分析了全面预算管理的重要性、存在的问题、解决对策。希望房地产企业能逐步完善全面预算管理的相关制度、提高企业执行力,真正将全面预算管理运用起来,促使房地产企业的平稳发
管理创新 |
关于加强国有企业资产管理的思考
摘要:资产管理工作是现阶段国有企业管理人员关注的重点,在国有企业经营过程中,需要重新审视和重视资产管理工作,建立健全企业内部的资产管理制度,优化企业资产的管理过程,提高企业资产管理质量,充分运用信息技术,合理配置国有企业优势资源,实现国有企业资产的保值增值。文章的分析过程中,主要介绍了当前国有企业资产管理的概况,剖析了国有企业资产管理过程中出现问题的成因,并提出了三点有效建议,以供借鉴分析。
管理创新 |
全面预算在国有企业成本管控中的应用探讨
摘要:企业成本管控的优劣关系到企业的直接经济效益。企业成本管控是国有企业财务管理的重要内容,贯穿于经营活动的每个环节,而成本管控的首要手段是运用全面预算这一成熟管理工具。随着国有企业改革的深化,预算管理越来越被重视。通过预算编制、调整、考核,可以做到对经营业务事项的事前、事中、事后控制,优化资源配置,提升企业效益。文章分析了全面预算成本管控存在的问题,并提出了具体的对策。 关键词:成本管
管理创新 |
强化会计成本管理 提升企业经济效益的有效路径探索
摘要:21世纪,技术发展水平的不断提高在带动我国市场经济发展的同时,也给各企业带来了巨大的竞争压力,很多企业为了提高竞争优势,都开始对造价成本进行管理,以期不断提高经济效益。强化会计成本管理能够有效提高企业的经济效益和社会效益,不断提高企业的市场竞争力,从而进一步推动企业的可持续发展。文章通过简析会计成本管理,分析强化会计成本管理的重要性,针对目前企业会计成本管理过程中存在的问题,提出相应的优
管理创新 |
推进国有企业业财融合的分析
摘要:我国经济近些年来实现了极为迅猛的发展,为各类企业发展带来机遇的同时,也对其管理观念产生极大的冲击。国有企业在市场中占据极为重要的地位,但由于其历史背景,往往存在“重业务、轻财务”的思想,其要想进一步提升自身经营管理能力,应该探索和引入业财融合,对传统管理模式进行更新。在国有企业推进业财融合的过程中,存在种种负面阻碍因素,文章主要对其进行了探究,同时提出相关改善措施以供借鉴。 关键词
管理创新 |
新形势下的电力企业 行政管理效率与创新思考
摘要:随着市场体制改革的不断深化,促进了我国市场经济结构的调整与完善。其中,电力企业作为国民经济的重要支撑,加强对其改革,尤其是行政管理的调整、创新,对于提高管理效率,增强自身发展实力具有十分重要意义。为此,文章从电力企业行政管理概述出发,分析了电力企业行政管理工作现存问题,并提出了新形势下电力企业行政管理效率提升与创新的建设。 关键词:新形势;电力企业;行政管理效率;创新方法 实
管理创新 |
加强表务管理 降低产销差率
摘要:随着城市化进程的加快,人们对于生活品质的要求逐步提升,加强城市水管理显得十分重要,满足城市用水需求,提高城市供水效率是城市供水管理的一项重要工作。产销差率则是以实物形态反映的供水企业投入与产出的离差程度,反映出企业的管理水平、市场意识及竞争能力,同时也反映出一个城市对于水资源的利用效率,因此,在保持供水总量不变的前提下,应尽可能的降低漏失,提升售水量,从而更好的节约水资源,而公众也应合理
经营之道 |
电子商务企业健康人力资本水平评估体系研究
摘要:在发展迅猛的电子商务行业中,健康人力资本是核心竞争力之一,其水平程度直接关系企业产出效益和长远发展。文章利用Delphi法和AHP法构建了电子商务企业健康人力资本水平指标体系,包括2个一级指标,4个二级指标,以及19个三级指标。通过权重计算和一致性检验,整理发现三级指标中健康培训与心理关注、合作竞争意识和社交沟通能力、职工体检管理等指标对其影响程度较大,并对此提出了针对性的提升策略。
经营之道 |
企业内部控制制度的建立与完善
摘要:近年来,汽车行业高速发展,竞争激烈。汽车4S店如果要实现可持续发展的目标,就必须提高自身的综合实力。加强内部控制不仅可以提高公司的综合竞争力,还可以提升企业的经营效益。目前,大部分汽车4S店虽然都建立了内部控制制度,但是由于大多数4S店没有专业的审计人员,同时缺乏科学有效的管理措施,导致内控能力不足,制约了业务利润的提升。因此,规范汽车经销商的内部控制成为企业实现长久发展,增强抗风险能力
经营之道 |
城市轨道交通工程招标策划的编制方式刍议
摘要:文章以城市轨道交通工程的整个编制过程及其方式进行了论述,对招标的策略方式、编制的依据、编制的方法和编制的内容等多方面进行了综合性的论述。文章将招标策划的方法一共归纳为“模板法”、“调研法”、“文献法”“对比法”“重点法”五个方面。并进行了详细的论述,以期望对城市轨道交通工程指标策划的编制做出一些贡献。 关键词:城市轨道交通:工程招标:策划;项目管理:招标代理 工程建设之前会对
经营之道 |
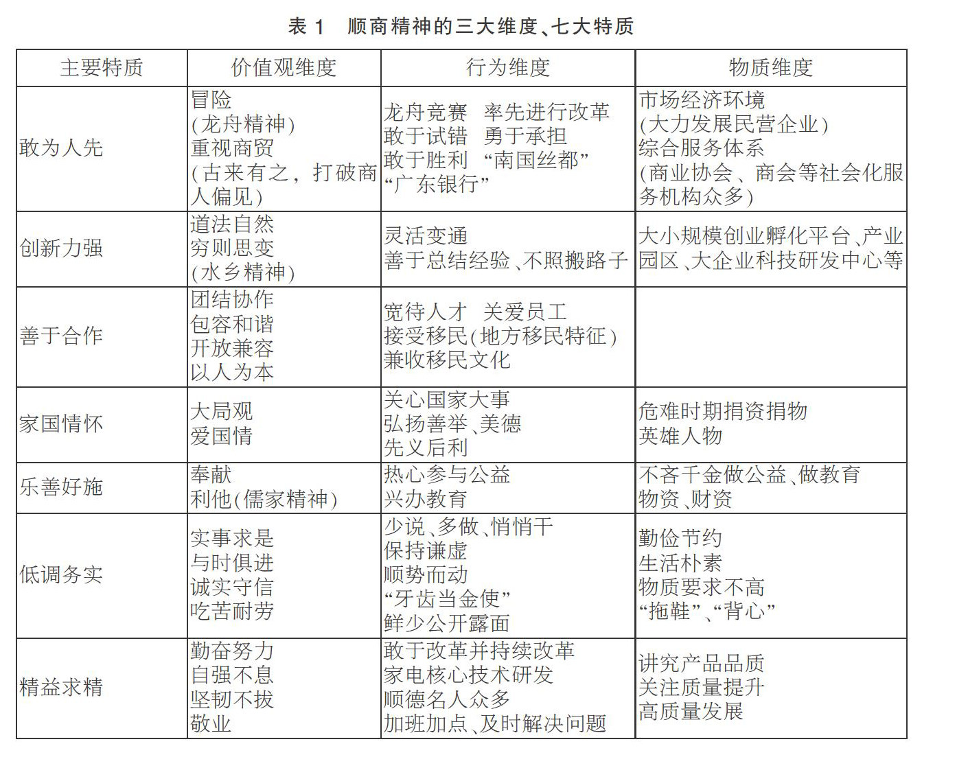
创业文化中融入本土企业家精神的路径研究
摘要:文章以广东顺德本土企业家精神为例,“顺商精神”涵盖三大维度、七大特质,在对顺商精神充分研究的情况下,从高职创业文化的内涵出发,形成了顺商精神融入高职创业文化结构上的匹配式路径,并由此阐述关于创业文化中融入本土企业家精神的几点思考。 关键词:顺商精神;创业文化;文化育人 一、顺商精神与高职学生创业文化的内涵和联系 (一)顺商精神——广东顺德本土企业家精神 顺商精神是
经营之道 |
定位理论在报纸经营中的应用与实践
摘要:近年来,随着科学技术与人工智能的不断发展,互联网及新媒体广泛兴起,令传统媒体尤其是报纸经营受到巨大冲击,不得不考虑战略转型,进行经营及管理方式的改进。文章阐述定位在报纸经营中的必要性、意义和运作方式,并选取典型报纸进行案例分析。 关键词:定位理论 ;报纸经营;实践 受互联网等新兴媒体的冲击,从2012年开始,我国国内报纸经营进入拐点,几大报业集团广告收入逐渐下滑。据不完全数据
经营之道 |
基于大数据时代的烟草精准营销模式探究
摘要:大数据时代的营销具有融合性、创新性和发展性,营销环境发生了变化,消费者的消费方式和消费力也发生了改变,传统的营销模式已经不适合大数据时代的营销模式。文章利用大数据技术,根据用户的消费方式、消费内容和消费行为对客户进行画像,分析用户的需求和消费特点,从而实现精准营销。然后分析了大数据精准营销的内涵和价值,基于大数据时代的烟草精准营销模式主要是对烟草精准营销模式的细节和功能模块进行设计,对消
经营之道 |
煤炭企业新旧动能转换的路径思考
摘要:近年来,虽然山东省煤炭产业依旧能保持相对稳定发展,但由于自身资源条件约束、产业特点及环境污染等原因,产生了产能过剩、转型难及产业链难以延伸等突出问题。山东省第十三届人民代表大会提出促进并保障新旧动能转换的思想,是提高其经济发展质量的有效途径。但如何转换旧动能以及如何培育及运用新动能,是煤炭企业面临亟需解决的新问题。文章分析总结了煤炭企业在新旧动能转换背景下可能存在的问题,探索其新旧动能转
理论探讨 |
福利国家认识与辨析: 兼论中国福利国家建设的选择
摘要:自英国宣布建成世界上第一个福利国家开始,“福利国家”变成为西方国家广为流传的词语。自20世纪50年代,中国学术界就开始介绍和研究福利国家,20世纪90年代,国内学术界开始系统研究福利国家。但是,当代对福利国家的认识是相当消极的。国内学术界在金融危机之后对“福利国家”的态度也大抵如此,总是将“福利国家”与“福利依赖”、“穷人”、“懒汉”等词汇联系在一起,对其持有消极的批判态度。从已有学术研
理论探讨 |
环境规制效果的实证研究
摘要:改革开放以来,我国经济飞速发展,但工业污染问题也愈发严重,如何减少工业污染是政府环境规制首要解决的问题。文章运用实证分析的方法排放,选取1992~2018年中国工业污水达标的时间序列数据,分析中国工业污水处理行业环境规制的效果。结论表明,随着环保意识的加强,政府的环境规制对工业污染物的排放取得了良好的效果。 关键词:环境规制;工业废水处理达标率;规制效果 一、引言 随着
理论探讨 |
双因素激励理论视角下的 北京大学生村官职业激励研究
摘要:北京市在2017年正式推行大学生村官与选调生并轨政策,这为大学生村官制度打开了新的局面,但由于大学生村官与选调生合并政策的实践时间较短及其他各种因素的影响,致使大学生村官在实际工作中存在着许多困境,制约了大学生村官的工作积极性,大学生村官的职业激励问题日益突显。文章以赫兹伯格的双因素理论作为理论基础,分别从保健因素和激励因素对大学生村官的职业激励进行分析研究,对大学生村官的现状、工作困境
理论探讨 |
海胶集团在海南自贸港 开展期货交割仓库业务的可行性研究
摘要:海南自贸港是对标当前世界最高水平开放形态建设的中国特色社会主义自由贸易港,集贸易规则、治理制度、金融开放、战略意义于一身,对航运、仓储和保税交割等大宗商品集散涉及领域的要求相对较高。期货交割仓库业务是检验和提升自贸港大宗商品集散能力的试金石和助推器。文章结合海南现有条件和海胶集团业务发展现状,对海胶集团开展期货交割仓库业务进行可行性研究,并提出衍生业务的发展思路。 关键词:海南自贸
财税金融 |
浅议深化财政税收体制改革
摘要:财政税收体制改革是社会经济发展下的必然趋势。随着财政税收体制问题的不断出现,改革势在必行,科学合理的体制能够让税收工作全面发展满足时代需求。让财政税收真正保障全国各级政府物资需求。文章以财政税收体制改革为切入点,分析了当前财政税收体制存在的问题,研究了改革的主要任务,并在此基础上提出建议。 关键词:财政税收;主要任务;改革趋势 国家经济实力的提升让国民生活质量有了显著改善。随
财税金融 |
城乡一体化建设中财政税收政策研究
摘要:在我国社会主义市场经济体制确立的同时,城乡一体化建设也逐渐成为一个重要话题。城乡一体化建设,需要在经济上缩小城乡差距,更需要财政税收政策的革新,并逐渐构建统一的城乡税制,从而降低农民的实际赋税,减轻农民的政策负担,实现农民的增收和农村公共设施、公共服务水平的提高。文章结合新形势下财政税收体系改革现状,就城乡一体化建设问题进行系统研究,以期促进农村经济的稳定发展。 关键词:财政体制;
财税金融 |
现行税法下个人所得税纳税筹划问题探讨
摘要:随着社会的不断发展与进步,人们的生活水平得到了很大的提高,社会福利和工资待遇等各个方面也在逐渐的完善,个人收入的不断提高使更多的居民关注自己的收入和所应该承担的税负。在新税法改革背景下,纳税额度、税收优惠、征收范围、计税方式等方面均有所调整,从而平衡和调节个体之间的收入分配,实现社会的稳定健康发展。文章通过分析个人所得税纳税筹划的现状和目前所面临问题的基础上,进一步提出相应的对策。
财税金融 |
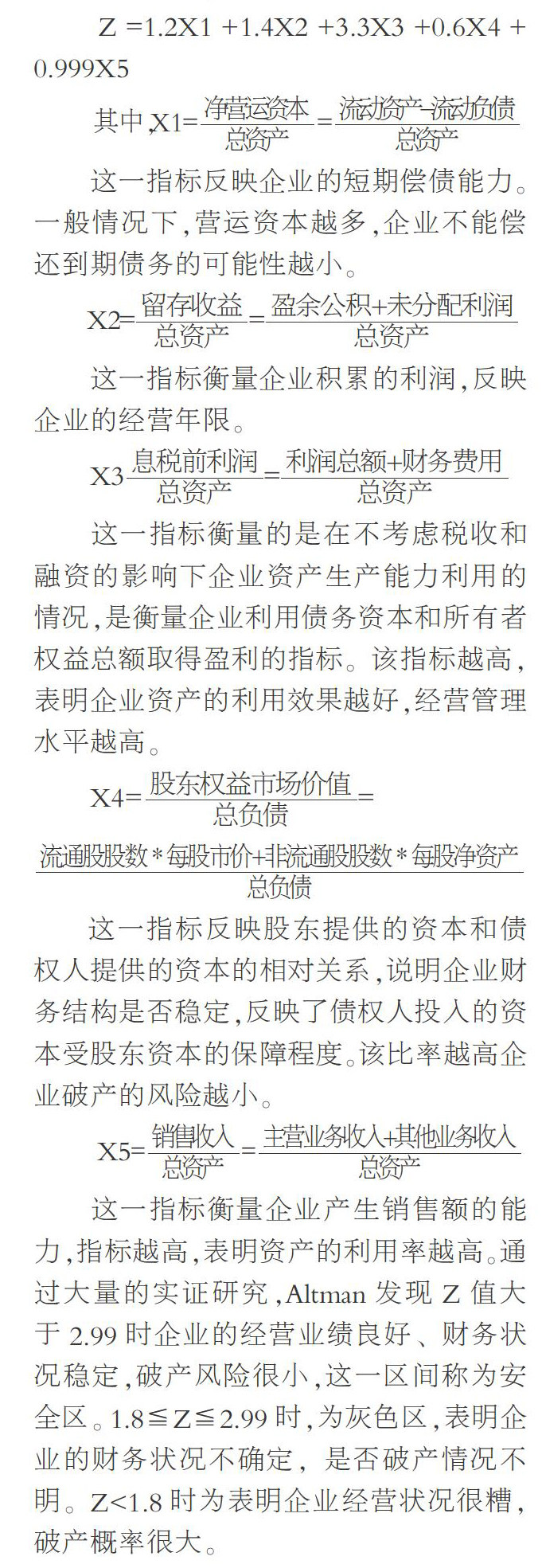
Z值模型在我国农业上市公司 财务预警分析中的应用
摘要:文章选取了2016~2019年在沪深上市的农业企业为样本,对Altman的Z值模型在农业上市公司财务预警中的适用性进行了实证检验。结果表明:Z值模型对ST企业受到ST处理前一年预测的准确率为100%,前二年预测的准确率为75%;把非ST企业正确判断为财务状况正常企业的比例为78.73%。 关键词:农业上市公司;财务失败;Z值模型;财务预警 一、引言 农业是国民经济的基础
财税金融 |
市场结构下小微企业融资困境 成因及治理机制研究
摘要:小微企业规模相对较小且经营方式多样,容易受到货币政策及金融危机的影响而造成融资困难。小微企业对于我国经济具有非常重要的影响,如何有效缓解小微企业融资难问题已经成为了各方关注的重要问题之一。文章分析了市场结构下小微企业融资困境成因,在此基础上提出了相应的治理机制,希望能够对相关人士有所帮助。 关键词:小微企业;融资困境;治理机制 一、引言 近年来,在政府的大力推动下我国的
财税金融 |
我国开征遗产税的可行性与必要性研究
摘要:我国国民经济迅速发展的同时,贫富差距之间的鸿沟日益扩大,且随着“营改增”等国家税收政策改革,政府的财政收入受到影响。而遗产税作为调节财富分配、增加财政收入的重要经济杠杆,已经成为人们关注的热点。文章从介绍遗产税提出的背景展开,在分析了现阶段开征遗产税的现实环境的基础上,对我国征收遗产税的必要性及可行性进行研究。 关键词:遗产税;可行性;必要性 一、遗产税问题的提出背景
财税金融 |
中国上市公司违规行为影响因素的实证分析
摘要:近年来,我国上市公司违规行为屡见不鲜,阻碍了资源的有效配置。因此,文章基于2019年中国A股上市公司的截面数据,从实证角度探讨上市公司违规行为的相关影响因素,分析结果表明,上市公司第一大股东持股比例、流动比率等指标数值越高,资产负债率、Beta值越低,公司违规的概率越低,并且相对于上市公司信息披露为不合格的公司,考核为优秀的公司违规的概率最低,其次是考核为良好的公司,最后是考核为合格的公
经济与法 |
个人破产制度的立法问题分析
摘要:受2020年新冠疫情的影响,我国个人和家庭过度负债、中小微企业破产的现实状况愈演愈烈,受到社会各界关注的个人破产制度呼之欲出,作为社会信用体系建设重要组成部分的个人破产制度,在加快推进制度建设的过程中被予以极大的期望。文章通过论述个人破产制度在我国的发展现状和现实意义,分析研究其中存在的发展难题并提出相关建议。 关键词:个人破产制度;自由财产;恶意破产 一、个人破产制度概述
经济与法 |
论附赠式有奖销售的界定及立法建议
摘要:附赠式有奖销售是指根据一定的条件,在消费者购买商品的时候,附赠一些金钱、物品或者其他的经济上的利益,其自身具有的普遍性决定了其与抽奖式有奖销售的区别,合法的有奖销售行为既是法律所倡导的,也是市场竞争中所推行的,因此,其与不具有合法性的商业贿赂行为具有本质上的区别。但是现今对附赠式有奖销售行为的法律规制依旧存在法律规范不明确、界限不清、适用法律存在争议等立法方面的问题,对此应当要完善相应的
经济与法 |
新形势下农民工劳动权益保障问题探究
摘要:随着经济的快速发展,农村人口逐渐向城市流动。农民工为城市建设贡献了巨大的力量,但同时也有一些农民工的劳动权益,无法得到保障,进而产生许多社会问题。关于农民工劳动权益保障问题能否得到有效的解决,对我国的经济发展和社会的和谐稳定有十分重要的影响。因此,现阶段应健全农民工劳动权益保障机制,进而有力保障国家的稳步发展,提高经济建设水平。文章主要针对新形势下农民工劳动权益保障问题进行探究,探讨了目
人力资源管理 |
企业劳动关系管理现状及改进策略
摘要:近年来,随着国家劳动法律制度的不断完善和职工维权意识的不断提高,面对企业各种劳动纠纷案件频发的局面,如何在企业构建和谐的劳动关系,保证企业劳动关系及职工队伍的稳定成为企业需要重点关注的问题,也是在当前建筑市场竞争大环境下提高企业综合竞争实力的关键。基于此,文章从企业劳动关系管理的普遍现状及其成因着手,结合当前新形势下企业劳动关系管理实际全面探讨了相应的改进策略,与众人资管理同仁共享。
人力资源管理 |
施工企业人力资源规划与管理的改进思路
摘要:随着当前建筑市场竞争的愈发加剧,人才逐渐成为工程施工企业稳健可持续发展的主要推动力,“人才强企”战略理念在企业的战略管理中也占据着极为关键的地位。当前,如何切实做好工程企业的人力资源规划与管理,建立适应企业发展的人才进出竞争机制,促进工程企业人力资源科学管理,成为保持工程施工企业竞争活力和动力的关键。基于此,文章结合施工企业人力资源规划与管理的普遍短板,提出了具体的改进思路,以期能为广大
人力资源管理 |
共享经济理念下的企业人力资源管理创新
摘要:在共享经济模式下,企业竞争日趋激烈,使得企业生存、发展愈加艰难。人才是企业提高自身在社会上竞争力的重要法宝,影响着企业可持续发展。基于此,企业应当高度地重视人力资源管理工作,构建完善人力资源管理体系,高效地解决各方面人力资源管理问题,为自身健康发展奠定坚实基础。文章主要分析了共享经济的内涵及其特点,研究了共享经济下人力资源管理的发展趋势,探究了共享经济下新型人力资源管理模式构建方式,希望
财务管理 |
浅析中小企业应收账款管理
摘要:随着市场经济不断变化,广大经营者对于工业厂房和办公楼的需求日渐显著,近十年以来,“二房东”模式在深圳等地应运而生,即将自己租赁的办公、工业用房再转租,从中获取租金收入。现行经济环境下企业应收账款坏账大量增长,很多企业破产倒闭,从而应更加注重应收账款管理。鉴于二房东企业以中小企业居多,文章以二房东企业为例,分析了中小企业应收账款管理存在的问题和不足,并提出了几点改进对策,以期具有一定的参考
财务管理 |
新形势下国有企业财务风险管理 存在的问题及防范措施
摘要:在新形势下,国有企业需要更加关注财务风险管理与防范工作,构建完善的财务风险管理与防范体系,以便自身适应灵活多变的市场经济环境。与此同时,国有企业需要细化财务风险管理与防范工作,并有效地落实这些工作,防止财务风险对自身经济效益产生负面影响。文章主要分析了新形势下财务管理的新特点,研究了财务管理对国有企业经营管理带来的影响,探究了国有企业财务管理存在的风险点,提出了新形势下国有企业财务风险管
财务管理 |
农村集体产权制度改革 需抓牢清产核资和财务管理
摘要:当前,农村集体资产存在着产权归属不清晰、权责不明确、保护不严格等问题,严重侵蚀了我国农村集体所有制的基础,并日益影响到了农村社会的和谐稳定。为了改善这一局面,国家大力推行了农村集体产权制度改革。文章就对农村集体产权制度改革过程中清产核资与财务管理工作进行了细致的探讨,希望能对其他农村地区集体产权制度改革工作的推进提供参考。 关键词:农村集体产权;制度改革;清产核资;财务管理
财务管理 |
民营企业资金管理问题与对策
摘要:改革开放以后,民营企业一直呈现出迅速发展的态势,在整个国家经济发展中占有重要的地位。文章对民营企业和资金管理的相关理论进行了概述,针对民营企业资金管理方面存在的资金管理制度不健全、资金管理意识薄弱、资金管理模式不适合、资金管理手段落后、财务人员缺少资金管理工作经验五个方面的问题和不足,分析其具体的原因和影响因素,提出了完善民营企业资金管理制度、选择正确的资金管理模式、提高民营企业资金使用
财务管理 |
房地产企业费用管理探讨
摘要:2020年房地产行业依然坚持“房子是用来住的,不是用来炒的”的定位,且面对突发事件的挑战,使得房地产行业各项经济指标锐减。在此形势严峻的局面下,房地产企业需要改变原先的粗放式管理模式,增加企业的核心竞争力,各项支出务必精打细算,以应对快速变化的市场需要。费用管理不仅是财务管理的重要手段,也代表房地产企业的精细化管理水平。文章从房地产企业费用管理的特点以及重要性入手,阐述了房地产企业普遍存
财务管理 |
改制型国有企业资金管理的 问题及措施研究
摘要:资金是企业的经济命脉和发展的动力,任何规模的经济实体都需要足够的安全资金维持它的正常运转,因此如何做好资金管理工作也是国有企业财务管理的重要内容之一。事业单位改革转制为国有企业的大型集团公司在经济体制改革的过程中,其自身在资金管理方面存在资本金不能及时到位、经营管理理念需要转变、资金使用效率有待提高等问题。据此,文章提出建立资金管理制度,利用信息化管理系统控制业务流程,做好财务预算工作等建议
财务管理 |
信息化在制造业企业资产管理中的作用
摘要:在这个信息技术发展突飞猛进的时代,信息技术已经渗透到了经济的各行各业,以人工智能取代传统账务模式的呼声也越来越高。资产作为制造业生产经营的重要要素,为提升企业实际效率,提高企业经济效益,挖掘内在的潜力,对其进行管理模式的创新是大势所趋。文章围绕制造业企业资产管理的重要性、资产管理存在的问题和加强资产信息化管理的对策建议这三个维度进行深度解析。 关键词:资产管理;制造业企业;信息化
财务管理 |
对企业财政专项资金管理问题的探讨
摘要:财政专项资金对经济发展、基础性领域研究,促进经济社会高质量可持续发展具有重大的作用。文章通过对企业财政专项资金的认识,分析财政专项资金管理中存在的主要问题,结合自己的学习和工作实践提出了创新财政专项资金管理措施的看法。 关键词:企业;财政专项资金;管理问题;探讨 一、对企业财政专项资金的认识 企业财政专项资金属于国家财政拨款的重要组成部分之一,是国家为了某一方面、某一项
财务管理 |
浅析外贸企业会计核算 存在的问题和对策
摘要:随着我国世界经济地位的提升,外贸企业的发展日益蓬勃,企业规模越做越大,业务形式也越来越多样化,会计核算的重要地位逐渐显现出来。外贸企业会计核算虽然与国内商品流通企业的会计核算内容相近,涉及到商品采购、入库、出库、销售这几个标准环节,但是因为是跨境商品交易,业务种类繁多,受国际贸易环境和政策的影响巨大,同时受汇率波动、不同国家政治制度影响,给外贸企业会计核算工作增加了很大的难度,也凸显出贸
财务管理 |
浅析高新技术企业财务管理 存在的问题及对策
摘要:随着时代的进步,科学技术的高速发展,人们的生活水平急速增高,高新技术企业成为了国家经济飞速发展的主要动力,科技发展的作用越来越被重视,各国都在加大科研的投入,发布了各种政策为高新技术企业的发展保驾护航,为高新技术企业的飞速发展提供有利的环境,科技创新推动企业发展壮大,加大了高新技术企业之间的竞争,也暴露了高新技术企业自身的不足,越来越多的企业管理模式创新速度追不上企业规模发展速度,在发展
财务管理 |
会计师事务所成本管理的主要问题与对策
摘要:所谓的成本控制,就是将在经营过程中所产生的耗费控制在规定标准的范围之内的一种财务管理活动,降低成本,增加利润是成本管理的直接结果,这种情况下也就说明了成本管理能够促使会计师事务所获得更好的发展。但是在会计师事务所实际成本管理的过程中,成本管理存在诸多问题,这些问题严重影响到成本管理的开展。基于此,文章将针对会计师事务所成本管理中存在的主要问题进行分析,并提出成本管理存在主要问题的相应解决
财务管理 |
管理会计与财务会计在 企业财务管理中的运用
摘要:科学有效的财务管理系统能够促使企业实现利润最大化,同时还能够使企业避免潜在的财务风险,使企业的资金利用率得到显著提升。在企业财务管理当中,管理会计和财务会计是两个重要内容,文章首先研究了管理会计和财务会计的差异与关联,进而对管理会计与财务会计在企业财务管理中的优势和运用情况进行了分析,以期为企业财务管理的研究提供借鉴。 关键词:管理会计;财务会计;企业财务管理 对于企业的财务
科技创新 |
航空发动机科研试制项目进度控制研究
摘要:航空发动机产业作为航空动力的重要研究对象,因其具有专业知识集中、生产科研资本密集、生产科研失败率存在高风险等特性,成为当今社会衡量一个国家的综合国力、国家科学技术和工业水平的重要标志之一。目前航空发动机科研试制过程中,价格与交付时间将影响整个试制项目的成本和进度。普遍存在项目计划混乱、控制不严格、协调沟通不理想的情况,为此,在符合我国航空发动机零部件采购规范的同时如何提高采购效率,增强航
科技创新 |
浅析算法合谋的规制路径
摘要:随着数字经济和人工智能的发展,算法在商业中的应用变得普遍而不可或缺,其在帮助经营者预测市场发展、改善商业模型、完善客户服务的同时,也更切实地影响了经营者,特别是平台经营者之间的竞争。就此,算法为价格合谋的认定与监管带来了新的挑战,面临包括垄断协议、主观意图以及责任承担等诸多法律认定难题。对此,应结合我国反垄断法现状,从算法合谋主观意图认定以及责任承担角度分析算法合谋规制困境,提出个人见解
科技创新 |
区块链技术推动保险业创新路径研究
摘要:伴随区块链技术的快速兴起,以及区块链技术在金融行业的逐渐运用,区块链技术受到了保险领域的关注,其安全性与去中心化等特性,能够有效解决保险数据信息安全与理赔欺诈等问题,可以助推保险创新发展。 关键词:区块链技术;推动;保险;创新路径 区块链技术的持续发展,促使金融行业产生了很大的变革,保险行业迎来了发展的机遇和挑战。科学运用区块链技术,可以促使保险产业多维场景应用得以实现。与此
科技创新 |
民营企业技术创新与管理研究
摘要:过去一段时间,民营企业发展所遇到的瓶颈值得深思。多方研究表明,技术创新是民营企业未来发展的重要问题,也是提升企业自身技术管理水平的必然选择。文章主要从技术创新和企业战略管理理论出发,对相关文献进行了梳理和分析,指出了民营企业技术创新与管理的重要性,并且从四方面指出民营企业技术创新与管理的难题,最终提出相应建议。民营企业技术创新与管理水平的提升不仅在于企业内部,而且需要外部条件的支持与辅助
职教培训 |
浅谈职业技能培训 存在的问题及建议
摘要:“稳就业”和“保居民就业”作为“六稳六保”之首,在保障我国社会稳定,促进经济有序健康发展方面起着重要的作用。社区、农村是我国现行政治体系中最基层、最广泛的一级政治组织。社区居民、农村居民是构成我国人口的最大群体,社区居民、农村居民的稳定、发展、幸福、和谐是我国保持社会和谐稳定,保障经济健康有序发展的基础和动力。如何促进就业创业,维护生产生活和谐有序,保持基层稳定团结,才是“六保六稳”的基
社会视野 |
实施科学: 社区医养结合项目评估新视角
摘要:随着医养结合养老服务业在我国迅速发展,如何评估这类项目的实施效果,找出促进和阻碍其发展的关键决定因素,显得尤为重要。作为一种科学方法,实施科学在社区医养结合项目评估中能起关键作用,其利益相关者的参与、实施科学框架的使用、实施战略和结果的评估三大核心领域对进一步改进社区医养结合项目设计和评估具有潜在贡献。 关键词:实施科学;医养结合;项目评估 一、社区医养结合项目评估应用实施科
社会视野 |
“互联网+”背景下 家庭医生签约服务发展探讨
摘要:家庭医生制度是实施健康中国战略的重要支撑,目前通过“互联网+”推动智能技术应用于家庭医生签约服务,已经成为家庭医生相关领域的发展趋势。家庭医生签约服务实践中存在着居民认识不足、家庭医生数量短缺和信息化建设水平低等问题,这些问题制约着家庭医生签约服务发展。针对这些问题,推动“互联网与家庭医生签约服务相融合,为家庭医生签约服务发展提供助力。 关键词:互联网+;家庭医生;家庭医生签约服务
社会视野 |
关于进一步扩大就业路径的思考
摘要:文章主要是通过对海安市就业创业工作的调研分析,对如何扩大就业进行研究。文章共分为三个部分:首先,从五个方面分析了海安就业工作的现状;其次,分析了海安就业工作面临的问题和挑战;最后,提出了进一步扩大就业路径的六个方面的举措。 关键词:海安就业;现状;问题;路径 李克强总理在《政府工作报告》中指出:努力稳定现有就业,积极增加新的就业,促进失业人员再就业;各地要清理取消对就业的不合
社会视野 |
施工企业社保基金征缴难的成因分析及应对策略
摘要:随着我国建筑市场和国家社会保障体系的不断完善,建立完善的福利保障体系,逐步提升企业职工幸福感,成为当前建筑施工企业需要关注的首要问题。针对当前建筑施工行业社保基金征缴的特殊性及难点,如何破解建筑施工企业社保基金征缴难题,发挥社保基金在社会主义市场经济中的平衡器作用,成为当前做好施工企业社保基金征缴的关键。基于此,文章从当前施工企业社保基金征缴难的成因着手,结合当前社保基金征缴政策实际提出
国际视野 |
在发展中国家开展国际工程的 安全风险及规避措施
摘要:“国际化”已经成为当前工程承包行业的一大发展趋势,尤其是在发展中国家开展境外工程项目。在项目建设过程中会涉及到国际工程安全管理。文章针对在发展中国家开展国际工程可能会遇到的安全风险和一些规避措施进行了实证的分析和综述。 关键词:国际工程;安全管理;风险规避措施;发展中国家 在中国工程公司向发展中国家开拓工程市场的同时,各种安全风险造成的公司财产损失和职工伤亡概率也随之增加。近
国际视野 |
浅谈乌兹别克斯坦经济体制改革
摘要:在苏联时期,乌兹别克斯坦形成了高度集中的计划经济体制。独立后,卡里莫夫政府出台了一系列经济体制改革政策,2016年,新任总统米尔济约耶夫上台后延续了前任总统的改革理念,以稳健的风格践行改革战略,国家经济稳步增长。三十年来乌兹别克斯坦走出了一条独具特色的改革之路,改善了国民经济,保持了国家稳定,但在这一过程中也存在一些诸如腐败、经济改革模式僵化等问题。研究其经济体制改革对我国转变经济发展方