期刊详情
查看往期
期刊目录
2021年05期
特稿 |
内蒙古服务和融入新格局面临的机遇和挑战
习近平总书记要求我们,“找准内蒙古在全国构建新发展格局中的定位,深入分析自己的优势领域和短板不足,进一步明确经济发展的重点产业和主攻方向”。立足“十四五”开局,结合内蒙古自治区实际,可以看到,探索以生态优先绿色发展为导向高质量发展新路子的机遇还在,参与全国全球分工、融入双循环的比较优势还在,但内涵正在发生变化。 一是传统资源优势仍在,但当前资源型产业面临低端市场饱和、国家政策限制、环保标准升级、
宏观 |
创新驱动国有经济高质量发展
摘要:国有经济是我国社会主义经济制度的基础,在国民经济中发挥主导作用。创新驱动国有经济高质量发展,意味着更高水平的全要素生产率、更加有效的供给质量、更加优化的产业结构、更加公平和富有效率的可持续经济发展。基于此,本文提出从新技术、新要素、新产业、新工程、新高地五个方面推进以科技创新为核心的全面创新,系统论证如何形成以创新为重要引领和关键支撑的国有经济体系和发展模式,实现创新驱动国有经济高质量发展。
宏观 |
南北经济分化视角下的“中部突破”
摘要:我国经济发展进入新常态后区域经济发展也不断呈现出新的发展变化,东中西协同发展取得一定成效,但我国南北地区经济发展的差距却在不断拉大。习近平总书记提出黄河流域生态保护和高质量发展的国家战略为黄河流域发展指明了方向,也为我们思考南北经济失衡问题提供了一个思路。本文以黄河中下游的山东河南陕西三省为基础,探讨南北经济分化视角下黄河中下游地区如何实现经济高质量发展。
特别策划 |
内蒙古生态产品价值转换:机制和路径
习近平总书记在深入推动长江经济带发展座谈会上强调:“要积极探索推广绿水青山转化为金山银山的路径,选择具备条件的地区开展生态产品价值实现机制试点,探索政府主导、企业和社会各界参与、市场化运作、可持续的生态产品价值实现路径。”4月26日,中共中央办公厅、国务院办公厅《关于建立健全生态产品价值实现机制的意见》正式出台。建立健全生态产品价值实现机制,是贯彻落实习近平生态文明思想的重要举措,是践行“绿水青山
特别策划 |
给绿水青山定价给“两山”转化找路
摘要:“绿水青山就是金山银山”是习近平生态文明思想的核心理念,生态产品总值(GEP)核算是新时代内蒙古践行“两山”理念,构建北方生态安全屏障的创新举措。本文基于内蒙古生态产品总值(GEP)核算,摸清了内蒙古生态系统的“生态家底”,诠释了生态系统蕴含的巨大服务功能,提出了内蒙古探索生态产品机制实现的对策建议,包括建立内蒙古生态产品市场交易体系、开展区域间生态补偿、推动GEP核算在决策中应用、试行GDP与GEP双考核机制,以期为内蒙古生态优先、绿色发展的高质量发展提供建议参考。
特别策划 |
建立生态产品价值转化机制的思考
摘要:良好生态环境既是最公平的公共产品,也是最普惠的民生福祉,本身蕴含着巨大的经济价值,能够源源不断地创造综合效益,实现经济社会可持续发展。习近平总书记提出的“绿水青山就是金山银山”科学论断,生动形象地揭示了经济发展和生态环境保护的关系。在“绿水青山就是金山银山”理念提出15周年之际,深入剖析领悟其丰富内涵,分析将绿水青山转化为金山银山的方法路径,对于保持生态优先、绿色发展定力,筑牢国家北方重要生态安全屏障具有重要的现实指导意义。
特别策划 |
内蒙古生态产品价值实现的机遇、挑战与路径
摘要:目前,生态产品价值实现工作已纳入国家和地方各级党委、政府重要议事日程。内蒙古作为国家重点生态功能区,既拥有生态优先、绿色发展为背景的生态产品价值实现良好机遇,也面临实践探索、机制创新的现实要求。如何把握机遇、应对挑战,关键在于深入贯彻习近平生态文明思想,践行“绿水青山就是金山银山”的理念,充分运用市场和政府“两只手”,不断创新实现机制,探索适宜本地区的实现路径、模式等。
开放 |
中国与“一带一路”沿线国家能源投资与合作
摘要:能源是一个国家经济发展的基础。中国是能源供给以及消费大国,对能源的需求量持续增长,导致能源的持续供给出现短板,能源依赖进口等问题严重影响国家的能源安全。“一带一路”沿线国家能源资源充足,与中国的能源合作不断扩大,与沿线国家构筑能源命运共同体,构建多样化的能源战略体系,延长能源加工与生产产业链,对促进中国与“一带一路”国家能源合作具有重要意义。
开放 |
中国与中东国家经贸及能源关系研究
摘要:中东作为全球最重要的能源供应基地,在全球能源资源体系中占据着重要的地位。“一带一路”倡议的深度推进, 促进了与中东国家的能源合作。本文主要考察中国与中东多国间的经贸及能源关系, 通过对中国与中东双方经贸发展及能源合作的全面了解,分析中国与中东能源合作面临的机遇与威胁,对中国与中东经贸与能源合作提出几点思考。
产经 |
内蒙古玉米产业发展特点及建议
一、内蒙古玉米产业基本情况 内蒙古是我国主要的玉米种植区,近年来,玉米种植面积一直稳定在5000万亩以上。自2016年国家实行玉米收储制度改革和镰刀弯地区(东北冷凉区、北方农牧交错区、西北风沙干旱区)玉米种植结构调整政策起,内蒙古非优势区玉米播种面积连续两年调减,玉米种植不断向优势产区集中。2018年以来,玉米的需求量稳定增长,伴随着玉米价格上涨及畜牧业和玉米深加工产业的快速发展,内蒙古玉米播种
产经 |
国家治理现代化环境下服务贸易的发展路径
摘要:对2006-2020年中国服务贸易数据分析得出:中国服务贸易的国际竞争力整体缺乏比较优势,具有比较优势的行业主要集中在建设、计算机信息、个人文化和娱乐及旅行行业。基于此,国家一方面需要通过积极参与国际服务贸易规则的构建、发挥政府在国际贸易中的协调机制和降低服务贸易壁垒等宏观层面的路径优化中国服务贸易;另一方面,国家需要通过积极参与数字服务贸易的构建、重点发展金融服务贸易和有效利用互联网平台等微观路径优化服务贸易。
产经 |
供给侧改革视域下新型农业经营主体高质量培育策略研究
摘 要:新型农业经营主体是相对于传统小而分散的小农而言,是传统农业经营主体的发展,具有集约化、专业化、组织化和社会化、创新性的特征,新型农业经营主体面临着前所未有的新形势和新机遇,本文梳理了新型农业经营主体面临的发展困境,就其深层次原因进行分析,提出了健全新型农业经营主体政策支持体系,提升支持效能,培育新型农业经营主体内生发展能力的政策建议。
区域 |
京津冀协同发展背景下张家口与北京绿色经济合作机制研究
摘要:京津冀协同发展的关键在于发展绿色经济。本文从梳理京张绿色经济合作的有利条件入手,在深入分析张家口与北京绿色经济合作面临挑战的基础上,提出了张家口与北京绿色经济合作机制创新的重点,力求探索出一条经济发展与环境保护相得益彰的绿色发展新路子。
区域 |
呼包鄂榆城市群产业协同发展研究
摘要:本文通过对呼包鄂榆四市的产业结构趋同化分析和产业结构专门化分析,发现四市产业发展存在不同程度的交叉,并且有同质性竞争现象,个别产业发展存在互补性,具有产业转移的可能性。呼包鄂榆城市群内存在产业协同发展水平较低、转型发展困难、创新发展动力不足、第三产业发展滞后等问题。针对问题,本文从强化城市群内产业分工协作、打造优势产业集群、合力提升创新能力、促进现代服务业发展方面提出建议。
区域 |
全球化背景下的贵州发展的对策建议
摘要:全球化是在人类社会生产力发展的基础上,随着国际交往和世界市场的扩大而出现的自然历史进程。这个进程是不以任何国家、民族、阶级、集团和个人的意志为转移的。作为全球化进程中的“后来者”,贵州省的发展与世界更加紧密地联系在一起。本文从全球化背景出发,对贵州省如何抢抓机遇,迎接挑战提出了相关对策建议。
区域 |
呼和浩特新型智慧城市发展现状及对策建议
摘要:如何加快新型智慧城市发展,推动物联网、大数据、人工智能等与城市建设深度融合,从而实现“五位一体”的建设目标,已成为当下研究热点。以呼和浩特市新型智慧城市建设作为研究对象,通过对“新型智慧城市”的概念进行辨析,梳理归纳了呼和浩特市新型智慧城市建设的顶层设计、基础设施建设、智慧应用情况及取得成效,深入解析呼和浩特在新型智慧城市建设中存在的问题,并有针对性地提出对策建议。
生态 |
黄河流域经济带生态补偿机制研究
摘要:黄河流域生态保护和高质量发展已成为重大国家战略,但黄河流域经济带生态保护与经济协同发展存在现实困境。建立和完善黄河流域生态补偿机制是解决黄河流域生态保护、促进经济高质量发展的有效手段。本文通过分析黄河流域经济带生态补偿机制中存在的问题,提出进一步完善的可行性建议。
生态 |
新时代天津立法引领生态文明建设的生动实践
摘要:习近平生态文明思想是习近平新时代中国特色社会主义思想的重要组成部分,开辟了人与自然关系和谐发展的新境界,为中国特色社会主义生态文明建设提供了方向指引,为建设美丽中国提供了行动指南。党的十八大以来,天津市深入学习贯彻习近平生态文明思想,把生态文明建设摆在改革发展和现代化建设全局位置,通过加快立法步伐、完善生态环境保护法规制度,健全立法机制、提升生态环境立法质量,加强立法引领、护航绿水青山,落实改革方案、破解生态难题等举措,推动生态文明建设,书写建设生态宜居现代化天津的壮丽篇章。
理论 |
农民专业合作社发展的生产要素环境优化
摘要:农民专业合作社在我国实现“乡村振兴”中有着不可替代的重要作用。生产要素是市场主体发展不可或缺的条件。从我国农民专业合作社发展的状况来看,其对土地、劳动、资本、技术等要素环境的优化有着更为特别的需求,但目前,我国农村的生产要素环境尚不能满足其发展需要。为更好地促进农民专业合作社的发展,必须优化其发展的生产要素环境。农民专业合作社发展的生产要素环境优化,必须走市场化的道路,通过市场在资源配置中的决定作用,将各类要素资源高效地合理地配置到农民专业合作社发展之中。
财经 |
我国商业银行数字化转型发展问题研究
摘要:随着数字科技的影响向金融领域渗透,商业银行的服务方式和载体已经发生深刻变化,商业银行数字化转型已在各银行陆续开展。本文以我国商业银行为研究对象,分析其目前发展存在的问题,并基于数字化转型提岀相应的对策建议。
财经 |
疫情背景下民族地区新三板中小企业融资效率动态分析
摘要:“新三板市场”的推出一定程度上改善了少数民族地区中小企业入市难问题,推动少数民族地区形成了创立中小企业的热潮。但少数民族地区新三板企业的构成以第一、二产业为主,与中国目前整体二三一产业占比不符;少数民族地区新三板企业增长趋势放缓,资金利用趋于合理,虽整体融资效率较低,但效率均值有向好趋势;企业规模与其经营管理水平、投入要素生产率的匹配程度逐年提高;目前少数民族地区对“精选层”政策落实力度不够;新冠肺炎疫情发生后,少数民族地区新挂牌的中小企业数量骤减。少数民族地区中小企业应针对疫情背景下的经济形势和企业发展阶段进一步改进企业结构,拓宽融资渠道,提高融资效率,把握机遇,应对挑战。
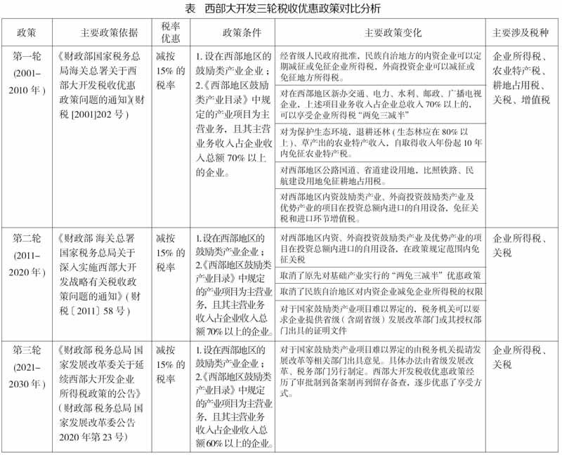
财经 |
西部大开发税收优惠政策执行情况分析
摘 要:西部大开发税收优惠政策自实施以来, 在缩小东西部差距、推动招商引资、促进经济增长等 方面发挥了积极作用。本文通过对三轮西部大开发税收优惠政策进行梳理,分析了内蒙古自治区享受西 部大开发税收优惠政策的执行情况及存在问题,并提出相应的完善建议。