期刊详情
查看往期
期刊目录
2021年02期
编者的话 |
城市社区的“中国特色”
2020年,颇受公众欢迎的社会学家项飙为年度热词贡献不少,最知名的莫过于“内卷”,用以描述消耗性内部竞争。我还注意到他的另一个说法:附近的消失。 项飙试图用这个概念说明一个现象:我们越来越少去关注生活周边的事物场景,而更多地将注意力转到公共事件的宏大叙述上。在他看来,附近意味着人与世界的真实连接,进而他认为“市场是附近消失的一个很重要的原因”,过度的交易钝化了我们对附近的感知。 年末,紧随蚂蚁
有意思 |
二度弹劾特朗普
在任期尾声,特朗普又创造了历史—成为美国首位任内被弹劾两次的总统。 2021年1月13日,美国众议院通过表决确定弹劾特朗普,距离特朗普上次被弹劾过去了一年,离特朗普卸任、拜登上台则仅剩一周。上一次,特朗普被弹劾时受到的两项指控是滥用权力与妨碍国会调查,而这一次,弹劾的理由是特朗普“煽动叛乱”。 这次弹劾无疑与1月6日发生的美国国会骚乱有关。当天,原本是美国国会参众两院召开联席会议,
有意思 |
A.C.Festival
A.C.意指“新冠后”(after corona)。 我们每期会从一个视角观察A.C.时代。 CES“上线”了 CES是全球最大的消费类电子产品展览会之一,去年的CES吸引了17万参会者。但今年,受新冠疫情影响,主办方取消线下活动,并给出了线上虚拟展示的替代方案。 CES在今年搭建的虚拟展厅本身并不算前卫,主办方主要通过官网构建一个多媒体“数字展厅”。线上展览划分为5G、智能城市、数字医疗
有意思 |
2021最受关注十大商业技术趋势
2021年的技术发展在某种程度上会是2020年的延续,我们的许多新行为在2021年将成为新常态的一部分。以下是《Inc.Magazine》发布的2021年十大商业技术趋势。 1.先进的测试手段,革命性的疫苗开发速度/新冠疫情引起了制药行业的重大改组,使其更快、更容易试用药物。远程临床试验可能会永久改变药物的开发技术。 2.远程工作和视频会议将持续下去/疫情期间远程办公行业迅速发展,到2021年
有意思 |
现实版“钢铁侠”盔甲,机械外骨骼
在嫦娥五号探测器的回收作业中,穿着外骨骼的作业人员一人就能搬起一箱原本需要两个人才能抬起的设备,并在崎岖的山路上行走百米。早在19 60年代,通用电气联合美国军方开发出第一套机械外骨骼Hardiman,但由于设备本身重达680公斤,未投入应用场景。近些年,在不断改良下,体积更便携、能源更充足的外骨骼设备开始出现。三星、松下、雷神公司是较为知名的开发者。 从功能上,外骨骼主要分两大类,其一
有意思 |
帕特·基尔辛格
2021年伊始,芯片巨头接连换帅。 1月5日,美国芯片制造商高通宣布,公司CEO史蒂夫·莫伦科夫 将于今年退休,现任总裁克里斯蒂亚诺·阿蒙继任CEO一职,任命由6月30日起生效。 和高通CEO提前通知的退休交接相比,英特尔的换帅则有些突然。1月13日,英特尔发布声明称,现任CEO鲍勃·斯旺将于2月15日离职,云基础架构和移动商务解决方案厂商威睿(VMware)公司CEO帕特·基尔辛格将成为
有意思 |
这些声音也值得听
全球经济能否从新冠肺炎疫情中复苏,将严重依赖新冠疫苗能否成功推广。 —2021年伊始,世界银行预测2021年全球G DP将增长4%,但如果疫苗接种因物流问题和人们的抗拒情绪延迟,那么2021年全球GDP可能仅增长1.6%。 2020年可能将是很长一段时间里最好的年份。 ——语出自企鹅兰登书屋CEOMadeline McIntosh。据《纽约时报》报道,在疫情之下,减少外出的人们有了更多读
有意思 |
开卷
《快公司》2020.12 24×7地工作不等于高产高效 过去7年,《快公司》每年都会安排一期杂志揭秘全球最高产的商业和文化领袖的习惯和日程安排。但我们的本意不是出一本工作狂手册。了解工作超人如何理清头绪、给自己充电和寻找灵感,这些要素愈发重要。 不幸的是,很多老板仍用员工花在工作上的时间来衡量工作效率。咨询公司的调查数据显示,远程办公后,员工每天的工作时间都延长了3个小时。但员工并没有觉
有意思 |
肠道也会左右心情
一直以来,我们将大脑当作掌控情绪的中枢,但最新的研究发现,你身体中部的肠道可能也会左右你的心情。 据《华尔街日报》报道,美国、欧洲以及中国科学家近期发现,我们之所以感受到压力、焦虑和严重抑郁,其实与寄生于我们肠道的数百种微生物的失调存在联系。 加州大学圣迭戈分校以及斯克里普斯海洋研究所的微生物学家杰克·吉尔伯特介绍,肠道微生物“通过化学方式改变了传输给大脑的神经信号,进而改变了大脑内部的化学反
有意思 |
前往绚丽的亡灵世界
如果你最近陷入“游戏荒”,不妨尝试一下Supergiant Games推出的《Hades》。在TGA 2020颁奖典礼上,这款高自由度的动作类游戏斩获最佳动作游戏和最佳独立游戏两项大奖。同时,它还在游戏平台Steam上创下了近10万玩家给出98.91%好评的好评率纪录。 《Hades》的最大亮点,是借用了古希腊神话作为故事背景,并将神话人物和游戏机制巧妙结合。玩家需扮演处于“叛逆期”的冥王哈
有研究 |
2020年公司人薪酬福利大调查
2020年公司人薪酬福利大调查调研背景 数据来源:《第一财经》杂志《2020年公司人薪酬福利大调查》 2020年的波折,既在新闻头条里,也在公司人的工资单上。 李瑞文的工资干脆和疫情趋势“完美贴合”—之前,她在澳大利亚一家咖啡设备与服务供应商做着年薪约25万元的工作,原计划在2020年年初工作签证到期后回国。1月国内疫情的暴发打乱了一切,她因为疫情变化被连续4次取消机票。3月疫情蔓延至当
有研究 |
“潮玩”的设计师们
2017年起,潮流玩具品牌泡泡玛特每年在北京和上海各办一次潮玩展。因为疫情,2020年的北京潮玩展被取消,上海潮玩展(STS)则推迟到了11月。 一再地推迟阻止不了消费者的热情。他们装备齐全,自带小马扎,队伍从上海世博展览馆的北门一直蜿蜒到街角。开展后,组成队伍的人冲散、奔跑,在展馆内的指定发售点组织起新队列。试图维持秩序的保安反复喊道:“不要挤,每个人都能买到。”他很快受到排队的人反驳,“怎么
有研究 |
重启春节档
2021年农历春节,内地电影市场即将迎来阔别两年的全年第一大档期。 对电影市场来说,这个迟到的春节档意义重大,毕竟2020年年初大规模暴发的疫情彻底改变了很多电影的发展轨迹,开端就是那个最终夭折的春节档。从营销公司、电影制作公司,到流媒体公司,“求变”成了它们这一年的核心词汇。 张文伯首先想的是如何让团队活下去。 他创办的伯乐营销有100多名员工,绝大部分客户是电影片方,但是随着电影院关
有研究 |
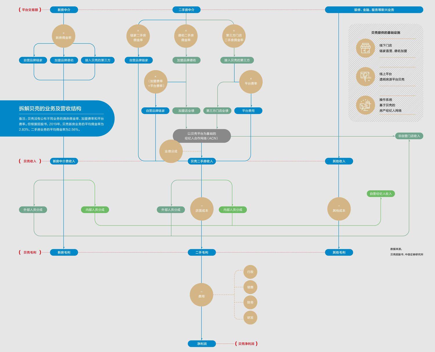
贝壳:既当运动员,又要建球场
数据来源:贝壳招股书、中信证券研究所 淘宝之后,中国第二大在线买卖平台是贝壳找房。 这个2018年才上线的房产交易平台,2019年全年总交易额(GTV)就达到2.13万亿元。2020年,贝壳用9个月就超过了这一成绩。 当然,考虑到它身处房地产行业,这个成绩就变得好理解一些。2019年,中国卖出了1500万套新房,426万套二手房,换算成交易额,这是一个超过20万亿元的市场。 其中接近一半的
有研究 |
内卷时代的囚徒
与4年前相比,我们对心理健康更关注了。这说明什么? 开年不久,已有不少新闻事件与人们的心理健康问题发生交集。 1月7日,34岁的女企业家罗力力疑因产后抑郁,连同自己5个月大的亲生女儿在香港坠楼死亡;1月9日,一名拼多多员工在长沙家中跳楼身亡,公司随后宣布在内网OA系统开通心理及特殊紧急事项咨询通道,安排专人为员工提供咨询服务。 以往,人们提到“健康”更多是指生理和身体层面;然而,根据世界卫生
有研究 |
当年会按下了暂停键
人们在拉斯维加斯参加活动。 对于活动策划行业的从业者而言,2020年是灾难性的一年。位于达拉斯的Todd Events公司的托德·菲斯库斯(Todd Fiscus)表示,自己的公司在2019年12月一个月里就通过为企业筹划聚会赚了240万美元,到了2020年12月收入却跌至19.1万美元。 往年,从感恩节到年末,Imprint Group的联合所有者克里斯·斯塔基(Chris Starkey)
有研究 |
数据中心的新机会
疫情之下,人们被迫转向数字化办公和居家娱乐,这种工作和生活方式严重打击了商业房地产。但专家表示,它同时也为该行业带来了一个惊喜:数据中心。 日益互联的世界中,企业和消费者对数据的需求大幅增加,它们也越来越依赖基于云端的技术。那些用于放置云技术硬件装置的建筑,也为开发商和投资者们创造了更多的机会。 Pacer Financial是宾夕法尼亚州马尔文市的一家投资咨询公司,其交易所交易基金部总裁肖恩
有故事 |
社区的胜利?
2002年,管理学大师德鲁克写过一本叫《下一个社会的管理》的书,探讨信息革命给社会带来的冲击,提醒管理者对即将产生剧烈变化的社会在心理上做好准备,并给出应对之策。 令德鲁克担忧的具体问题包括:人所处的物理边界被打破、社区被解构、好不容易在城市社区里熟络起来的人再次变得疏离。另外,他也担心人口结构方面的问题—年轻人口比例下降,老龄化社会来临。对这些问题,德鲁克认为新兴发展中国家受到的冲击要比发
有故事 |
最后1公里?不,是最后500米
家住合肥望湖城的陈玲玲一家,生活的大半消费都是在社区周边完成的。 一天24小时中,刨去早上8点到傍晚5点30分的上班时间,以及通勤路上用去的两个小时,陈玲玲一家剩下的时间要么待在家里,要么周末待在肥西的父母家——大人在家补觉、刷手机,女儿出门上兴趣班。 陈玲玲出生于1983年,2008年结婚,如今有一个9岁的女儿,一个3岁的儿子。结婚前,她和当时的男朋友也是现在的丈夫吃遍了合肥的大街小巷。结婚
有故事 |
25年养成,从小区到社区
瑞虹新城整体规划效果示意图。 编者注:1949年以前,上海民间对城区地段的划分,后多用于调侃。其中,上只角指富裕、繁华的地段;下只角指生活条件较差、不够发达的地段。 城市如人,地段情结是上海性格中比较敏感的那一部分。 过去,相关争议可能主要局限于稠密而紧凑的中心城区内对“上只角”与“下只角”近乎固化的讨论。但随着城市空间因经济发展不断变化,旧城内的“螺蛳壳”被一簇簇商品化的住宅取代。逐渐富裕
有故事 |
日本社区商业在做什么?
在中国,社区商业(community business)正在成为疫情期间发展起来的“热词”。但是在日本,它遵循的是另一套发展思路。 虽然同样称为“社区商业”,但中国各参与方对这个词的认知,仍然集中于解决“最后一公里”的社区周边生活服务问题。各类调研也集中于调查海外社区商业营收在消费零售中的占比,以此预估社区商业的未来潜力。这也导致关注社区商业的大多数主体是地产开发商与结合了电商和商超服务的公司们
有故事 |
如何理解“中国式社区”
中国社会学界对“社区”这个概念的辨析,最早可能是从费孝通先生上的一堂课开始的。 1930年代,芝加哥大学派克教授到费孝通就读的燕京大学社会学系讲学,他提到“Community is not society”,这句话肯定没办法翻译成“社会不是社会”,因此就要讨论“community”的概念。 费孝通的理解是:community既要有地缘、空间上的接近,也就是“区”;也要有人与人的联系,有直接的互
有态度 |
当“二房东”也要有敬畏心
Yi YiMagazine J 姜跃平 急速增长的灵活办公需求,对已在2019年经历过所有坏消息的WeWork来说,是个重新出发的机会。2020年9月,WeWork中国宣布获得老股东挚信资本追加2亿美元投资,至此挚信资本持有WeWork中国过半股份。此次融资也意味着WeWork中国全面实现本土化运营,真正与优客工场、氪空间等品牌站在同一维度上展开竞争。 曾任美团点评高级副总裁的挚信资本运营合
有态度 |
出境游受阻了,转国内游行得通吗?
Yi YiMagazine X 肖异 2020年伊始,疫情重创了旅游业,出境游至今没有恢复的迹象,这对于以出境游业务为主的穷游网来说是一项颇大的挑战,但同时也是一个调整业务结构的好机会。“当下的核心问题是,我们怎么把自己在出境游这块建立起来的用户口碑和信任,也在国内游的业务上建立起来。”穷游网创始人兼CEO肖异告诉《第一财经》杂志。 2020年穷游网重新梳理战略,连同最世界、JNE生活美学、
有态度 |
从“作品”到“人”,追星的年轻人变了吗?
邓紫棋王嘉尔 现阶段,新世代的追星风潮已经渗透到方方面面。大多数品牌主不得不面对的一个事实是:年轻人不再只看明星的作品,仅凭过去单一的明星代言策略,已无法与他们达成共识。 从“作品”到“人”——追星底层逻辑演变 过去的粉丝追星,大部分是从作品开始的。粉丝从作品中感受到价值共鸣随之投射到创作作品的明星本人,从而产生了基于作品联想的偶像崇拜。偶像因作品而立。 在这一阶段,作品良好、知名度高的演
有态度 |
为什么不投资银行股?
先来做个测试。假设有一个大罐子,里边放着若干枚红色和绿色的豆子。测试者不能看到罐子里的状况,只可以把手伸去,每次拿出一颗豆子。如果你已经从罐子里连续取出若干枚绿豆,那么你预测一下,下一次取出的豆子的颜色。 如果预期是绿色,那么你很可能是名趋势投资者;如果是红色,那么你可能是个均值回归投资者。哪种情况更趋近于理性呢? 告诉你答案—要是我设计这个试验,我会把一个打开的老鼠夹事先放到罐子里。 这是
有态度 |
不投资,少投资
公司/产业 Q为什么疫情没有影响到白酒行业,白酒的股价还在疯涨,特别是茅台? A茅台批发价格的上涨速度远远落后于居民收入的上涨速度,喝得起茅台的人越来越多,导致供不应求。 Q流媒体公司Neiflix的市场、销售和管理费用为什么会这么高,未来能降下来吗? A我认为会持续高,这是这个行业的特征。 Q你怎么看爱优腾三家公司以及长视频产业? A大家都说BAT垄断,赚走大家的钱。人家好好经营,经
有态度 |
把时间花在“令人心碎”的事上
G David Gelles M梅琳达·盖茨(Melinda Gates) David Gelles David G elles自2013年开始担任《纽约时报》记者,撰写关于并购、媒体、技术等方面的文章。在加入《纽约时报》之前,他曾担任英国《金融时报》驻纽约和旧金山记者。 梅琳达·盖茨(Melinda Gates)从达拉斯高中毕业的时候,作为毕业生代表在演讲中引用了拉尔夫·沃尔多·爱默生(
有态度 |
中国大卖场
原文选自《经济学人·商论》版权属于经济学人集团所有,未经授权不得转载。如需转载,请联系《经济学人·商论》(globalbusinessreview@economist.com)。 在中国,“奥斯汀”李佳琦几乎家喻户晓。这个28岁的“口红一哥”原先在南昌卖化妆品,现在在阿里巴巴旗下中国最大的互联网零售平台淘宝上向千百万消费者直播卖货,曾在5分钟内卖出1.5万支口红。有些人可能认得昵称“小怪兽”的陈
有腔调 |
以设计拯救
01 新冠疫情仍在持续。截至2021年1月,据世界卫生组织统计,全球已有近9000万人感染,近200万人因此失去生命。 这场危机提出了许多挑战。如何使公众对这场危机有深刻认知,鼓励人们保持社交距离并做好个人防护?如何提高医疗救助的效率,减少死亡率? 针对疫情发生后的问题,全球的设计师和品牌,从产品、平面、室内、建筑等各领域,提出了许多令人印象深刻的创新解决方案。 02 A 01-02
有腔调 |
看完各App年度总结:that's me??
事情的经过是这样的,一位叫皎皎月当楼的网友在刷网易云音乐的年度报告时,被告知她在春天、秋天、深夜里最爱的歌都是《小寡妇上坟》。这位网友立刻带着震惊的心情将这份报告转去了豆瓣“哈组”。这个分享即刻间成了网络热帖,并引发了一种人传人的听《小寡妇上坟》现象。不出意外的话,在2021年的年度回顾中,《小寡妇上坟》估计会出现在更多人的回顾清单里。这或许就是数据识人的尴尬。 每逢岁末年初,借着App的年
有腔调 |
用漫画纠正中西方认知偏差
姓名/曹思予 学历/美国亚利桑那大学 英语文学专业 英国诺丁汉大学 视觉传达专业 星座/射手座 2020年2月,法国出现第一例新冠病例后,旅居法国的插画家曹思予画了一幅漫画:戴着口罩的中国女孩孤独地站在车厢中间,两侧投来异样的眼光。 那时,法国官方还未号召公众在公共场合佩戴口罩,而且在一些西方国家的文化语境里,戴口罩等同于确诊病例。因此疫情暴发初期,由于这种文化习惯的差异,佩戴口
有腔调 |
喧嚣一时的特朗普主义及其白人福音派支柱
《不圣洁:白人福音派为何拜倒在特朗普的圣坛前》 作者:[美] 萨拉·波斯纳(Sarah Posner) 出版社:Random House 出版时间:2020年5月 定价:28.00美元 本书揭示了美国白人福音派运动作为 打着宗教旗号的政治运动的实质, 指出他们对特朗普的高支持率乃是历史的必然。 萨拉·波斯纳是美国记者和作家 在2020年美国总统大选以白宫易主而告终,然而抗疫失
有腔调 |
五台古道初探
01 从茶铺流往岩头的溪水 02 俯瞰台怀镇 03 定襄郊外,前往五台路上 1870年11月27日,德国地理学家李希霍芬在经过雁门关时,为我们做了一道数学题—他统计了当天从关内通往关外的牲口数量,大致为2000头。 这位严谨的德国人也记录下了通行的物资为何。那些庞大的骆驼马骡大军身上,除了来自云南四川的砖茶,太原府的水果铁器,获鹿县(今石家庄鹿泉)的棉织品,还有来自忻州(五台县所属山西地
有腔调 |
求职中
结束隔离的当天,阿莹订了一张下午的高铁票,虹桥出发,6点28分到北京。正是堵车的时候。 等到她敲门的时候,一屋人还是有些吃惊。行李箱可能有七八十斤,而她,也就80斤。手臂几乎没有肉。路上当然没有人有闲暇施展绅士风度,大家行色都很匆匆,或者眼里只有手机屏,顾不了太多。这些倒无所谓,糟糕的是,遇到台阶,就只能膝盖抵着生顶了。这里的公共领域一言难尽,在你行动不敏捷的时候,台阶比平时可多出三倍。 不过
有腔调 |
杀气较重的夜晚
据说过了冬至白天会越来越长,但李瑞到家的时候,天早已黑透了。当然,李瑞几乎每天到家时天都会黑透。他在市区工作。市区那段路总会赶上晚高峰。老实说,他很高兴自己能被堵上那么一会儿,对于出城后返回鸭镇那段畅通无阻的路倒有点痛恨。也就是说,他喜欢天黑到家。村里都是长辈,早年他怕跟他们打招呼,按理说买了车后是不用怕的,但考虑到自己的车很快也被村里的老头老太太们认识了,所以有夜色掩护还是让他轻松些。 村里让
有腔调 |
蔡国强:不要一直在人类历史里面扮演长者
蔡国强 1957年生于福建泉州,他的艺术表现横跨绘画、装置、录像及表演艺术等数种领域。代表作品:万里长城延长一万米、有蘑菇云的世纪、奥运“大脚印”、一夜情、天梯、草船借箭、威尼斯收租院等。 Yi YiMagazine C 蔡国强 01 Yi中断了20年的外星人计划重新续上,你觉得外星人所见的今日世界跟之前有什么显著的不同?因为20年前你就有这样的计划。 C实际上更早,1980年代距
有腔调 |
咖啡时间
图