期刊详情
查看往期
期刊目录
2021年01期
封面人物 |
2020年全国先进工作者、上海港高级引航员周弘文
在上海电视台新闻综合频道播放的《这里是上海》宣传片中,可以一睹周弘文高级引航员的风采。周弘文自1992年进入上海港引航站以来,长期奋斗在引航生产第一线,累计引领中外籍船舶7 000余艘次,始终保持着100%的引航服务满意率和引航安全率,为深化“一带一路”国际合作倡议,服务上海国际航运中心建设、长三角区域经济一体化建设等国家战略作出重要贡献。在极不平凡的2020年,他荣获“全国先进工作者”称号。
业界看点 |
研讨液化产业链发展 考察石化超大型基地
舟山群岛是我国首个以海洋经济为主题的国家新区,又是浙江自贸试验区的全域,在油气储运、炼化、加工、海事服务等领域呈现龙头引领、链条延伸、辐射带动的溢出效应。鱼山岛4 000万t/年炼化一体化项目已进入二期建设,超大型国际石化基地颇具规模,开始影响全球炼油格局和资源流向重构。2020年12月17—18日,上海市航海学会学会液体化学品物流及码头安全专委会和上海市城市与交通科学学会联盟成员踏上这方热土,聚
业界看点 |
我国自贸区国际船舶登记制度辨析
摘要:在我国自贸区国际船舶登记制度的创新过程中,政策探索以“特案免税政策”、《中国(上海)自由贸易试验区国际船舶登记制度试点方案》及上海自贸区临港新片区的船舶登记新政为主要代表,本文通过分析前述三项政策的利弊,对我国自贸区船舶登记制度创新进行辨析,并提出重视香港旗的作用、充分利用自贸区平台和设立船东综合服务等完善建议。 关键词:特案免税;船舶登记;自贸区;创新 0 引 言 我国对船舶采取的
业界看点 |
中国引航协会举办引航员登离船安全和引航艇产业链研讨会
在2020第四届上海国际商用及公务船舶展览会期间,参展的中国引航协会成功举办 “引航员登离船安全和引航艇产业链”研讨会。2020年11月24日,在上海世博中心银厅, Seawork Asia 亚太区总监徐斐然,VOLVO PENTA中国区总裁丹尼尔博贝格,南方英辉造船有限公司副总工程师李炎锋,中国引航协会会长薛一东、常务副会长兼秘书长陈建华等出席研讨会并致辞。全国引航机构60余名代表参会,8家引航
文化博览 |
10省(市)160余件文物共叙“航海文明”中国航海博物馆举办“大海就在那:中国古代航海文物大展”
为讲好中国航海故事,增强航海文化自信,2020年12月28日,“大海就在那:中国古代航海文物大展”在中国航海博物馆开幕。交通运输部原副部长、中国航海博物馆首任馆长徐祖远宣布展览开幕。上海博物馆馆长杨志刚作《在博物馆展现航海文化——建设海洋强国的文化担当》主题讲座。 为筹备此次展览,中国航海博物馆在全国范围内精心挑选参展展品,来自天津、辽宁、上海、江苏、浙江、福建、山东、广东、广西、海南共10省(
文化博览 |
馆藏油画中的外滩港市解析
摘要:19世纪50年代西方人创作的油画《上海外滩》以开埠后的外滩为主题,采用全景化视角,由近及远,以点带面,描绘了开埠十多年后黄浦江上繁忙的航运场景,传递出丰富的港市信息。图中黄浦江上船只往来交错,中外船型各具特色,黄浦江沿岸外滩第一代西式建筑已拔地而起,唯一一所中式衙署建筑——江海北关尤为夺目。整幅作品色彩明丽,视野开阔,向世人展示了近代化开端时期中西交汇、颇具特色的上海港风貌。同时,作为19世
海事法苑 |
船舶专用物品缺陷致人损害的证明责任
【提要】 证明产品缺陷不适用举证责任倒置,但可以结合当事人证明能力等因素判断是否因完成初步举证而转移举证责任。船舶工程专用物品产品质量责任纠纷中,因当事人双方为平等商事主体,所涉产品是否存在缺陷无法通过常识、经验判断,此类产品缺陷致人损害仍应适用“谁主张,谁举证”的一般举证规则。 【案情】 原告:沪东中华造船(集团)有限公司 被告一:上海汉福空气处理设备有限公司(以下简称上海汉福) 被告
学会之窗 |
“苏浙闽粤桂沪”五省(区)一市航海学会在南宁举办2020年学术研讨会
本刊讯 2020年11月25—26日,“苏浙闽粤桂沪”五省(区)一市航海学会在广西南宁联合主办2020年学术研讨会,还组织考察防城港。 设在广西交通运输学校的主会场座无虚席,200多位代表来自五省一市(区)航运企业、航海院校、科研机构、政府组织等。各路专家致力于航海技术“十四五”规划展望,共话中国航海事业高质量发展。 该学术交流平台建设了30多年,为华东华南沿海航海科技和区域经济的发展提供
舷灯夜话 |
艰难的深海遨游(上)
海 底 也 有 无 底 洞 中国人喜欢提醒出门的亲朋好友:“一路小心,不要冒险,平平安安回来。” 欧洲人恰恰喜欢冒险,他们会邀请同伴:“怎么样?这个假期攀岩去?还是深潜去?” 2017年4月15日,格拉西亚和马斯卡洛两人一拍即合:深潜去!西班牙马卡略岛水下有一个神秘的洞。两人穿上潜水服就“扑通”一下跳下海去,一路下潜,一路铺设引导绳,终于,找到一个深深的洞穴,洞内非常大,就像无锡的善卷洞。
海事风采 |
长江口两船碰撞 翻扣船8人生还
2020年12月13日23:30,“长锦海洋”号集装箱船在长江口深水航道D15号灯浮附近,与另一艘集装箱船“新其盛69”号发生碰撞,导致“新其盛69”轮进水翻扣。“新其盛69”号上16名中国船员遇险。接报后,上海海上搜救中心全力开展遇险人员搜救,截稿前共救起11名落水人员(其中3人已无生命体征),其余5人仍在搜寻中。 交通运输部东海救助局派“东海救101”轮前往现场救助,协调东海航海保障中心设A
航海技术 |
饱和潜水自航式高压逃生艇总体集成技术研究
摘要:300米级饱和潜水自航式高压逃生艇研制是国家重点研发计划深海关键技术与装备专项之一,其目标是完成300米级自航式高压逃生艇总体集成技术研究及海上实验、艇体及快速释放对接装置研制、艇载逃生舱研制及设备检验规范研究制定。目前,该项目已完成自航式高压逃生艇的总体集成,准备进行海上试验。本文主要介绍了自航式高压逃生艇总体集成技术,重点介绍设计思路和如何将各子系统集成的主要关键技术。 关键词:饱和潜
航海技术 |
新型40米级海道测量船的设计探讨
摘要:海事测绘是我国航海安全链中至关重要的一个环节,由于海道测绘作业的特殊要求,需要专业的海道测量船来完成。根据新时期海道测量规范要求,本文在船舶主尺度选择时,根据测量等级要求,提出了依据多波束性能确定船长的方法;在动力系统设计上,海道测量船需在测量作业航速和调遣航速的选择上取得平衡;对于作业航速选取,本文提出了依据多波束性能确定最大航速的方法。此外,本文还通过模型试验等方法对海道测量船的耐波性和
航海技术 |
引领重载巴拿马型船舶靠泊天津新港G7-G8泊位系统操纵分析
摘要:本文通过对重载巴拿马型船舶闸东航道行和靠泊过程的分析,总结该类型船舶的引航操纵特性,对引航过程中的风险关键点操纵数据进行了估算,并针对可能突发的应急情况提出了戒备措施。以靠泊实例来说明进靠此泊位“工要慢,活要细”的操纵过程。 关键词:靠泊;速度;应急戒备;船舶操纵 天津新港G7-G8泊位位于半封闭式港池内,这使得操纵船舶进靠和处置应急事件的水域较为有限;而重载巴拿马型船舶的操纵特性,对引
航海技术 |
福建博澳码头(罗源)安全航法及注意事项
摘要:罗源湾位于东南沿海的福建东部,口小腹大,像一个偌大的葫芦,有着天然深水良港的自然资源。学习掌握《1972年国际海上避碰规则》及地方规章制度等有关规定,确保船舶安全进出港口和靠离泊作业。 关键词:区域发展与规划;船员值班与避碰;船舶抵港注意事项;船舶安全靠离码头 0 引 言 罗源湾位于东南沿海的福建东部,230 km²的罗源湾,口小腹大,像一个偌大的葫芦,见图1。海湾外惊涛骇浪,湾内
航海技术 |
“世越”号沉船打捞防油污实践与思考
摘要:韩国“世越”号沉船打捞工程举世瞩目,实现沉船清洁打捞,防止残油污染,保护海洋环境是打捞人义不容辞的责任。为确保防油污应急处置工作能够顺利进行,打捞团队事前科学谋划、精心设计、反复论证,制定了周详的防油污应急处置预案,确保了整个打捞工程的圆满完成。本文主要介绍了防油污各阶段的主要行动和举措,并对防油污实践中发现的问题,提出了改进建议。 关键词:世越号;打捞;防油污 1 简 介 1.1
航海技术 |
大风浪中利用船艉遮蔽区域接应遇险人员探讨
摘要:海上救助工作充满了危险与艰辛。大风浪中救助遇险人员更是困难重重。救助过程中往往出现让人意想不到的情况,给救助工作带来极大的挑战。本文结合大风浪中救助实例,进行总结和分析,谈谈大风浪中救助即将沉没船舶遇险船员的经验,供业内参考。 关键词:海上救助;大风浪;遇险人员 0 前言 海上救助不仅要求救助船员精通航海业务知识,掌握船舶操纵方法,而且还必须具备良好的操作技能和丰富的救助经验,救助船舶
航海技术 |
基于因子分析对长三角海港引航员职业压力的研究
摘要:船舶引航是一类特殊的职业。为寻求减轻引航员职业压力的措施,采用因子分析探索长三角海港引航员职业压力来源,采用问卷调查的方式,使用“状态—特质焦虑量表”进行压力测评,结果显示我国长三角海港引航员状态——特质焦虑得分均值>40分,说明引航员存在职业压力。结合其一般情况和引航员知、信、行进行因子降维,针对降维所得的4个因子进行分析,寻找缓解引航员职业压力的对策。 关键词:船舶;引航员;职业
航海技术 |
海事行政处罚新模式
摘要:中华人民共和国浦东海事局大力推动行政处罚下沉至现场海巡执法大队,外高桥海巡执法大队开创现场执法处罚新模式,充分发挥利用海事巡逻船艇信息集成化优势,完成首例远程离岸水上行政处罚案件。本文以探索远程现场执法处罚为重点,结合以往处罚程序,分析其优缺点,完整完善优化处罚流程,对目前离岸处罚初期阶段总结,对未来实践进行合理展望,以期提升行政处罚效率,建立健全新型行政处罚规章流程。 关键词:离岸处罚;
航海技术 |
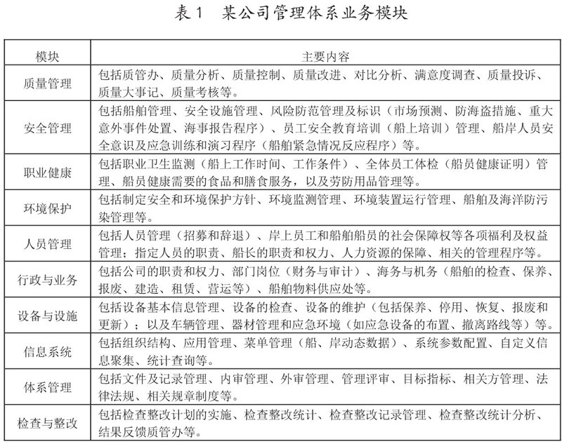
国内航运公司“一体化管理体系”探讨
摘要:探讨船舶管理公司及航运公司如何将不同的管理体系诸如ISM规则、ISO9001:2015、ISO14001:2015和ISO45001:2018,以及国际公约涉及对海员管理要求等,整合在一个架构下运行的管理体系,即集约型一体化管理体系模式,提出利用信息化手段来运行管理体系的思路,以解决船舶管理及航运公司穷于应付各种重复性认证审核,摆脱多体系运行带来的重叠性、不兼容性等困惑,更好地提高航运公司的
航海技术 |
浅谈绍兴内河小型客船管理模式
摘要:通过对绍兴市12 人以下小型客船运输背景调查,了解到目前小型客船的经营与安全管理现状,开展绍兴市小型客船运输分析研究,制定了符合绍兴实际的《绍兴小型客船管理规定》行政规范性文件,填补了目前针对小型客运船舶管理的条规空白,为下一步政府层面立法提供了蓝本。 关键词:小型客船;管理模式;研究 0 前 言 浙江是旅游大省,被誉为“诗画浙江”“山水浙江”,人杰地灵。绍兴是历史文化名城、“东方威
航海技术 |
船载航行数据记录仪(VDR)使用中常见问题和改进建议
摘要:VDR作为记录船舶航行参数的重要设备,无论在事故调查还是在公司船队管理中都扮演着重要的角色。然而,在事故调查过程中我们经常发现,由于部分船员缺乏VDR设备的相关知识或因工作中的疏忽,导致VDR设备在使用过程中存在诸多问题。本文通过梳理VDR设备的法定要求和使用现状,探讨VDR设备在使用过程中的常见问题,分析原因,对公司管理人员和船员如何更好地使用VDR设备提出了建议。 关键词:VDR;常见
航海技术 |
双喷泵救助船舶应急操作研究
摘要:本文通过对双喷泵救助船舶的应急操纵的研究和探索,阐述了船舶的操纵原理,为救助船员在救助作业中提供了应急处置的能力和方法。 关键词:救助船舶;救助技术;应急操作原理和方法 0 引 言 海上救助是一项国际性公益事业,关系我国对外开放形象,是彰显航运大国形象和国家“以人为本”方针的社会体系。2003年救捞体制改革以来,国家在救助装备中配备了10艘专业快速救助船舶,其船舶具有出动迅速、航速高
航海技术 |
黄浦江潮汐调和分析与预报
摘要: 对黄浦江A、B、C 3个站2018年实测潮位调和分析,根据计算结果分析黄浦江潮汐类型;分别对3个站30 d、90 d、180 d、1 a的潮汐资数据行调和分析,分析不同资料长度对调和常数的影响;根据2018年资料分析所得调和常数进行潮汐预报,计算自报余差的均方差,分析预报精度。结果表明:(1)黄浦江测站的潮汐和潮波变形特征比较明显,属于非正规浅海半日潮型;(2)由180 d以上实测资料调和
航海技术 |
人员定位系统在航海船舶中的应用
摘要:对于海上航行的船舶而言,能够准确对船上的人员进行定位,可以较好地管理船舶工作,甚至能够决定海上作战的成败。本文基于利用ZigBee人员定位系统,介绍了该软件在人员定位中的工作方式,介绍了ZigBee技术的特点和工作方式,选取定位芯片的硬件和软件进行分析,实现了航海事业人员定位系统的转变。 关键词:人员定位;ZigBee技术;航海 0 引 言 随着航运市场规模的不断扩大,船舶的发展趋于
海事信息 |
韩国开发绿色航运倡议计划
韩国海洋与渔业部与贸易、工业和能源部联合宣布了“2030年绿色船舶-推进倡议”(2030 Green Ship-K Initiative),以寻求开发为环保健全的韩国船舶形象。伴随其开发无碳燃料的长期目标,各部门宣布将提供9600亿韩元(8.78亿美元)资金,用以开发液化天然气(LNG)、电池动力和混合动力系统在航运中的运用。该倡议设定目标为在未来25年内将温室气体减少40%,并在未来30年内减排
海事信息 |
俄罗斯首艘LNG加油船下水
俄罗斯天然气工业股份公司宣布,首艘LNG加油船已浮在码头,以进行导航系统和控制装置的最终安装,计划在2021年春季进行海试。该艘LNG加油船是为纪念伟大的俄罗斯化学家德米特里·门捷列夫(Dmitry Mendeleev)而命名的,其将于2021年下半年加入Gazprom Neft公司船队。船长100 m,宽19 m,最多可运输5800m3 LNG。 这艘新船将为包括圣彼得堡、乌斯特卢加和普里莫斯
海事信息 |
挪威资助Topeka项目着眼于首批零排放氢船舶
挪威国有组织Enova向Wilhelmsen公司的Topeka项目授予了2.19亿挪威克朗(约合2500万美元),旨在建造世界上首批零排放氢船舶。该项目着眼于建造2艘为近海供应基地服务的滚装船。它们将沿着挪威西海岸在近海供应基地之间转运货物。此外,“Topeka”号型船舶将把氢运输到不同的加油站,当地渡轮以及陆路运输将把氢作为一种随即可用的燃料。 “Topeka”号船舶将于2024年投入运作,按
海事信息 |
商船三井将利用波能开发近海可再生能源
商船三井(MOL)已与海洋能源开发商Bombora达成协议,以确定日本各地的波能潜力。MOL已完成了对Bombora的mWave项目内部技术审核,这是一种波能转换器。MOL和Bombora正进展到他们合作的第二阶段,为在日本及其邻近地区的mWave能源项目确定潜在的场地。此外,他们将通过在日本和其他地区使用mWave增添波能,以分析与近海风电场结合的机会。 依靠与Bombora合作,MOL的目标
海事信息 |
风力推进型集装箱驳船测试完毕
荷兰TMA Logistics公司对使用风力推进的集装箱驳船作了测试。“Ms Royaal”号船具有可折叠的帆,可部分依靠风力航行。该集装箱容器占用空间很小,并可容易地摆放在内河船舶上。由于在哈林根(Harlingen)和阿姆斯特丹之间的艾瑟尔湖和瓦登海上有持续不断的风,该地点是测试该项技术的理想场所。测试结果显示,节省了10%的燃料。 内河航行,避免了依靠卡车的等待时间、交通堵塞,还减少CO2