期刊详情
查看往期
期刊目录
2021年03期
卷首语 |
有梦想才有前行的力量
每个人都有梦想,但是每个梦想都不会随便成功。没有努力不可能有回报,没有拼搏无法收获胜利。有的人经不起磨难,在不幸中丧失奋进的勇气,在挫折中一蹶不振,最终虚度了宝贵光阴;有的人在困境中不懈地追求,越挫越勇,百折不挠,最终摆脱困境,实现理想。 马云在1995年决定辞职去实现自己的梦想,但到了1998年的时候,他离他的梦想,却依然很远。但他没有放弃,1999年,他带领团队开发了阿里巴巴网站;2003年
时政要闻 |
2021年2月简明时政
★2月3日,我国自主研制的70米口径全可动天线完成验收。这是目前亚洲最大的单口径天线,将用于我国火星探测任务,负责接收“天问一号”回传数据。天线可以360°旋转,俯仰角度可达0°—90°,能精准定位到火星。 ★2月4日,在北京2022年冬奥会开幕倒计时一周年之际,北京冬奥会、冬残奥会火炬——“飞扬”正式问世。 ★2月6日,历时18天、航行1600海里,由我国自主研发建造的全球首座10万吨级深水
热点设题 |
2020年国内十大新闻专题演练
【热点材料】 新华社评出的2020年国内十大新闻如下: 1.全国抗疫斗争取得重大战略成果。 2.民法典诞生更好保障人民权益。 3.在更高起点上推进改革开放。 4.香港维护国家安全法通过并实施。 5.中国经济率先实现正增长。 6.纪念抗美援朝出国作战70周年。 7.五中全会擘画现代化建设新蓝图。 8.中国元首云外交引领世界前进方向。 9.我国绝对贫困人口实现全部脱贫。 10.众
热点设题 |
热点设题三则
国家网信办启动2021“清朗·春节网络环境”专项行动 为营造欢乐喜庆、健康祥和的春节网上氛围,国家网信办开展了为期1个月的“清朗·春节网络环境”专项行动。此次专项行动重点清理了网站平台首页首屏、热搜榜、话题榜、重点推荐板块、弹窗等关键位置的违法和不良信息;集中整治了生活服务类平台推送不良广告行为,特别是为低俗网文引流问题。 【提升训练】 1.对网上各类违法违规问题乱象的理解和认识正确的是(
中考研究 |
2020年嘉兴市中考卷第27题评析
一、真题呈现 胶东经济圈一体化发展事关山东经济社会发展全局。阅读材料,回答问题。 【近代耻辱】 卅年求福更求强,造炮成船法仿洋。海面未收功一战,总归虚牝掷金黄。 ——摘自《上海县竹枝词》 (1)胶东地区见证了“海面未收功一战”的耻辱,请用史实加以佐证,并指出这首词表达了作者怎样的观点。(4分) 【曾经抗争】 胶州亡矣,山东亡矣,国不国矣……闻前次四国会议时,本已决定德人在远东所得权利
中考研究 |
中考道德与法治简答题的高频命题设问与解题秘籍
简答题的命题设问指向比较明确,答案要求简洁明了,侧重于考查考生对概念、原理等基础知识的记忆和再现能力。随着课程改革的深入发展,各地中考道德与法治学科开始实施开卷考试,简答题也更加注重考查考生对基础知识的理解和应用能力。 在中考试卷中,简答题一般以重大时事政治、相关图片、漫画、表格为素材,涉及法治、政治、经济、文化、生态文明、科技与创新、社会生活及青少年品德养成等诸多领域,具有创新性、实践性、参与
思路点拨 |
略谈初中道德与法治审题方法
审题是学生对试题的“第一印象”和“初步分析”,是学生汇集问题数据、开启思维活动的信息积累活动。因此,审题方法的优劣直接影响着学生后续的思维活动。审题方法决定了解题的立足点、切入方向和内容定位,也决定了学生如何借助自身的主观能动性去分析问题和解决问题。审题是学生观察问题、收集信息和问题定位的起始活动,也是检验学生知识基础、理解能力、分析能力、解题技巧和个人能力的试金石。 一、初中道德与法治的常用审
思路点拨 |
初中道德与法治材料分析题的解题技巧
材料分析题是初中道德与法治各种测试中必考的一种题目类型。考试中,在回答材料分析题时,有的学生一筹莫展,不知道该怎么回答;有的学生答非所问,答不出要点。其实,解答材料分析题有一定的技巧和方法,掌握这些技巧和方法,能够帮助我们提高材料分析题的解题效率与得分率,有效提高各种道德与法治测试的成绩。因此,为了帮助广大学生提高道德与法治测试成绩,笔者结合自身经验,提出了一些解答材料分析题的方法,希望能为同学们
思路点拨 |
初中历史材料解析与探究题的解答方法和解题的注意事项
材料解析与探究题是一种富有历史学科特色的试题类型。这种类型的试题,命题方式新颖,涉及各种各样的知识,可以考查学生各方面的能力。学生要想答好此类试题,就需要先了解这类试题的特点,再掌握解答这类试题的方法和注意事项。 一、材料解析与探究题的内涵特征和解答方法 材料解析与探究题,一般是给出一则材料,然后让学生从材料中提炼一个观点,并结合史实对观点进行论述。解答历史材料解析与探究题时,需要采用以下方法
学法指导 |
初中涉及等值线图、统计图的地理试题解题思路归纳
地图是地理的第二语言,是学习地理的重要工具,读图能力是地理学科最重要的能力。养成良好的读图、用图习惯,掌握基本的读图方法,是学好地理的基础。初中地理地图大致可分为经纬网地图、等值线图、地形剖面图、景观图和统计图等几种类型。其中等值线图、统计图等和数学密切相关。笔者根据自己的教学经历,结合典型的例题,对含有等值线图、统计图的地理试题的解题思路进行归纳总结,以引导学生在地理学习中培养数学思维。 一、
学法指导 |
加强文言文知识的学习 提高史料阅读理解水平
史料是历史学的重要组成部分,离开了史料,历史知识就成了无源之水、无本之木。文言文作为记载古代、近代史料的主要文字,记录了一定时期社会、政治、经济和思想文化等各方面内容。文言文史料对丰富历史教学和培养中学生的阅读、分析、探究能力,具有重要作用。因此,要了解、研究中国历史,弘扬中国传统文化,就必须重视对文言文基础知识的学习。 一、在历史学习中学习文言文的必要性 1.传承传统文化的需要。 中国传统
复习指导 |
道德与法治易混概念归类与分析
选择题是中考道德与法治试题的基本题型,其考查的重点是学生对教材基本概念和基本观点的理解和掌握情况。从近年来各地初中毕业生升学考试道德与法治试卷答题的反馈情况来看,一些考生由于对相关易混概念或知识掌握不牢、理解不准、区分不清,从而导致解答相关选择题时失分较多。笔者试结合2020年各地道德与法治中考选择题,对考题中涉及的若干组高频易混概念作一归纳和梳理,以帮助九年级同学备考2021年中考。 一、行政
复习指导 |
拨开云雾见天日 守得云开见月明
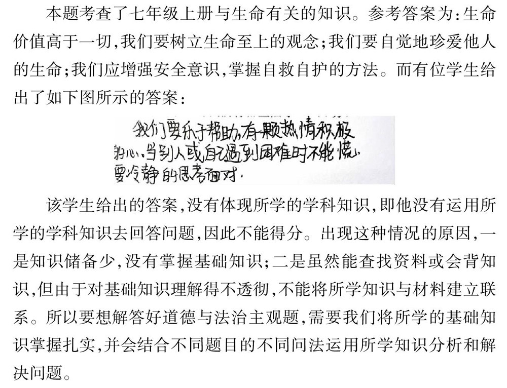
主观题能更好地考查学生的具体情况或个性,全面了解学生对某门课程某个具体部分的理解和掌握程度,考查学生精确回忆所学内容和表达观点的能力。道德与法治学科主观题大致包括辨析题、观察与思考题和活动与探索题三种题型。无论是河南省中招考试试卷还是其他省市的中考试卷、七八年级期末测试卷,主观题都占据了道德与法治学科试卷的“半壁江山”。然而,有部分学生认为道德与法治测试是开卷考试,考试时从课本或各种资料里找到现成
图文天下 |
漫画•时评
儿童高空抛物错在孩子根在家长 河南三门峡一小区一名6岁男童从25楼抛下瓷砖,另一名5岁男童被砸伤后去世,引起舆论关注。与以往诸多高空抛物案件难以找到具体侵权人不同,这起案件中侵权人明晰,但却是一名不具备刑事责任能力和民事责任能力的未成年人。 “养不教,父之过。”每个孩子天生并不“熊”,就算“熊”也不是一天养成的。“熊孩子”屡屡闹出恶作剧,表面上看是孩子的年幼无知,其背后都有家长“养不教”的根
图文天下 |
观点集萃
在接受任务后,不要关心别人如何做,只关心自己的时间规划,不要等,一定要马上去做,结果就会很好。这种习惯一旦养成,你就会发现时间很充裕,做事能够从容,更令人高兴的是你因此可以保证做事的品质。 ——北京大学国家发展研究院教授陈春花谈个人的时间规划 思想上的努力,正如可以长出大树的种子一般,在眼睛里是看不见的。但,人类社会生活的明显的变化正发生于其中。 ——列夫·托尔斯泰 你很容易忘记想记得的事
学习参考 |
不同角度话中西
由于中西方所处的纬度位置、海陆位置不同,加上地形等自然要素的影响,中西方在气候、地貌、水文、土壤、植被等方面形成了差异。自然环境的区域差异,对各地区人们的生产和生活具有深刻影响,使得各个区域在经济、社会、文化等方面呈现出不同的特点。本文就中西方的自然环境和人文环境两个大方面给大家介绍一下中西方。 一、中西方自然地理比较 1.季风气候VS海洋气候 从地理位置看,中国和欧洲都位于亚欧大陆,中国在
模拟考场 |
《世界历史》九年级下册综合测试题
一、选择题(每小题2分,共40分。下列每小题列出的四个选项中,只有一个选项符合题意要求) 1.历史学家罗荣渠在《美洲史论》中写道:“他所指挥的军队解放的国土十倍于西班牙的国土……成为委内瑞拉、哥伦比亚、厄瓜多尔、秘鲁、玻利维亚、巴拿马六个国家的奠基者。”材料中的“他”是( ) A.华盛顿 B.章西女王 C.甘地 D.玻利瓦尔 2.《俄罗斯思想》中说:“没有彼得的强制性改革,俄国就不能