期刊详情
查看往期
期刊目录
2021年21期
前沿理论 |
我国粮食安全战略研究
[摘 要]中国人多地少,农业资源总量不足,人均资源量远低于世界平均水平。新时代粮食安全始终是关系我国国民经济发展、社会稳定和国家安全的全局性战略问题。党的十九大报告重申,“确保国家粮食安全,把中国人的饭碗牢牢端在自己手里”。 十九届四中全会进一步要求:“实施乡村振兴战略,完善农业农村优先发展和保障国家粮食安全的制度政策,健全城乡融合发展体制机制。”党中央把粮食安全作为治国理政的头等大事,提出了“确
前沿理论 |
百年未有之大变局视野下中国特色社会主义经济制度的几点思考
[摘 要]党的十九届四中全会指出要坚持和完善公有制为主体,多种所有制共同发展、按劳分配为主体,多种分配方式并存、社会主义市场经济体制的基本经济制度,三者相互联系、相互支撑、相互促进,既体现了社会主义制度优越性,又同我国社会主义初级阶段社会生产力发展水平相适应,是党和人民的伟大创造。在“百年未有之大变局”这样的国际形势下,要充分发挥中国特色社会主义经济制度的显著优势,把握机遇,迎接挑战,实现经济的高
前沿理论 |
城市基础设施项目贷款风险与对策建议
[摘 要]当前阶段城市化进程逐渐深入,无论是城市基础设施建设的数量还是规模都有所扩大。同时城建项目的贷款也大幅增长,这对地方经济发展、城市化推进以及劳动就业扩大有着不可忽视的重要作用。然而,由于城市基础设施项目存在一定的复杂性和特殊性,因此其贷款的信贷风险也相对较大,需要通过科学合理的措施加以应对。文章分析了城市基础设施项目的特点及其特殊性,在项目贷款过程中所面临的风险,同时给出了相应的应对措施,
前沿理论 |
辽宁省生产性服务业就业贡献度的测算与分析
[摘 要]文章应用投入产出法对辽宁省生产性服务业对就业影响效应进行定量分析,通过测度辽宁省生产性服务业的直接贡献度、间接贡献度、综合贡献度衡量辽宁生产性服务业吸纳就业的能力。结果表明,辽宁省生产性服务业在间接带动就业增长方面的优势显著,充分表明它对其他产业的协同和关联作用。因此大力发展生产性服务业是解决辽宁省就业问题的有效措施和途径。 [关键词]生产性服务业;就业贡献度;产业结构 [DOI]1
区域与城市经济 |
水平营销视角下景区营销策略重构研究
[摘 要]随着第三产业和新经济的发展,现有的旅游项目和旅游方式的整合无法完全满足新一代的需求。景区的营销策略规划需要新的理论来指导,因此文章将水平营销思想的创新方法应用于景区营销策略的重组之中。在文章中选择了四种类型的旅游景点作为旅游业市场的代表,以研究其营销策略的重组。文章介绍旅游景点的发展和过程。分析旅游景点的发展状况和存在的问题,发现竞争激烈,管理机制落后;服务意识薄弱,管理混乱;产品认可度
区域与城市经济 |
人口老龄化对四川省医疗保健费用的影响研究
[摘 要]基于国内人口老龄化的社会现象,文章收集了2002—2018年四川省人口老龄化和医疗保健费用等数据,构建宏观理论分析模型,运用多元回归分析及最小二乘法研究四川省医疗保健费用如何受人口老龄化影响。结果表明:老年抚养比与四川省医疗保健费用显著正相关。 [关键词]人口老龄化;医疗保健费用;多元线性回归 [DOI]10.13939/j.cnki.zgsc.2021.21.011 1 引言
区域与城市经济 |
城市轨道交通网络化运营管理策略探讨
[摘 要]随着我国城市化进程的加快,城市的交通拥堵问题使得人们对于交通方式的选择和交通运营模式的升级完善等都有着强烈的需求。据此,我国不断加快城市轨道交通建设,构建和完善城市轨道交通网络化运营管理体系,进一步缓解城市交通拥挤问题。文章旨在通过对城市轨道交通网络化运营的意义分析,结合目前城市轨道交通网络化运营管理中出现的问题,进而有针对性地提出科学合理的解决措施来完善城市轨道交通网络化运营管理工作。
区域与城市经济 |
特区政府针对企业社会责任的制度化建设
[摘 要]近十多年来,澳门博彩业高回报红利的快速发展举世瞩目,但赌博所引发的社会问题及其负面影响却为人诟病,澳门博彩业在重视经济效益的同时,亦必须强调以负责任博彩、符合商业伦理的形象去承担更多的企业社会责任(CSR)。因此,文章借由国内外文献了解澳门企业落实社会责任的内容及过程,从澳门博彩业龙头企业入手,分析其CSR宗旨、目标及活动方向之层面,并通过其所披露之CSR进一步整合博彩业这一特殊行业履行
区域与城市经济 |
黑龙江省小店经济发展的思考
[摘 要]改革开放以来,黑龙江省以个体经济为主导的小店经济从无到有快速发展,成为消化全省就业人口的重要渠道,有力推动了黑龙江省的城镇化进程。近年来,利用电商平台开展线上经营成了小店经济发展的新趋势,经营业态和组织形式呈现多元化发展。但小店经济的发展面临生存成本高、融资难融资贵、营商环境有待优化等问题。尤其是2020年年初以来的新冠肺炎疫情使小店经济受到了较大的冲击。小店经济的健康繁荣关系到实现全省
区域与城市经济 |
土地利用规划对生态环境的影响
[摘 要]近年来,随着我国城乡建设步伐不断加快,由于土地规划不合理的问题,导致环境问题日益凸显。很多地方为了加快经济发展,一味地追求经济利益,而忽略了生态环境的重要性。因此,当前国家为了更好地落实可持续发展战略,不断提升对土地资源规划力度,并在土地利用规划中将环境保护放在重要位置,不断分析存在的土地利用问题,且通过对其科学合理的规划,在改善生态环境的基础上,也提高了国民生活质量。文章根据生态环境保
区域与城市经济 |
肇庆市旅游资源市场空间结构的分析与优化
[摘 要]文章通过对ArcGIS空间分析和地理分析,从空间结构的角度对肇庆市旅游资源和客源区的时空分布进行研究:肇庆市旅游资源在整体上呈现出聚集型分布格局,非均衡分布。文章引用旅游中心地理论和核心—边缘理论,针对肇庆市旅游市场提出多点多极优化策略。 [关键词]ArcGIS空间分析; 地理分析法; 旅游空间结构; 肇庆市 [DOI]10.13939/j.cnki.zgsc.2021.21.021
财政与金融 |
移动医疗+健康险共生态发展模式研究
[摘 要]随着人民生活水平的提高,健康保险的需要日益旺盛,给我国商业健康保险的发展带来了巨大的发展空间,但由于标的人群的特殊性,健康险的发展一直面临着诸多挑战。随着互联网发展的不断深入,移动医疗进入快速发展的阶段,这将为商业健康保险的发展迎来新的契机。文章即从移动医疗的发展、商业健康保险存在的问题及两者共生态发展模式的探讨三方面进行分析和讨论。 [关键词]移动医疗;商业健康保险;互联网 [DO
财政与金融 |
新政府会计制度下预算会计与财务会计平衡问题分析
[摘 要]在社会经济、行政事务规范化发展的背景下,为进一步对政府、事业单位主体的会计核算工作作出规范和约束,2019年开始施行《政府会计制度——行政事业单位会计科目和报表》的政府会计制度,保证权责发生制政府资产管理、综合财务报告改革的顺利推进。文章从财务会计、预算会计适度分离的角度着手,探讨新政府会计制度中,会计科目使用、报表编制、核算管理衔接存在的问题,并提出预算会计、财务会计的衔接与融合发展的
财政与金融 |
统筹涉农资金支持脱贫攻坚的处理要点研究
[摘 要]社会发展新时期全面整合财政涉农资金应用,全面实现脱贫攻坚发展目标,能保障财政涉农资金应用供给机制得到有效优化。全面提升涉农资金应用效益,满足更多贫困地区脱贫攻坚战发展要求,能有效优化财政涉农资金应用管理机制,促进多层级政府、党委以及多个管理部门发挥自身职能。通过统筹整合财政涉农资金应用,坚定做好脱贫攻坚工作,涉及多部门发展利益,也关系涉农资金管理体制机制应用调整,在此项发展任务推进中要注
财政与金融 |
社会保险经办机构的管理与建设策略探究
[摘 要]近年来,随着我国经济不断发展,人均可支配收入逐年上升,加上我国社会保险业务和有关机构逐渐完善,人们的参保意识越来越强,每年的参保人员越来越多,给我国社会保险经办机构带来了全新的挑战。社会保险经办机构承担着我国社会保险管理的重要职能,参保人数的增加对社会保险经办机构的服务提出了更高的要求。因此,加强社会保险经办机构的管理和建设,对我国社会保险发展和社会基本保障事业的发展有着重要意义。文章从
财政与金融 |
事业单位养老保险并轨现状及解决办法
[摘 要]为更好地适应市场变化和发展,跟上改革开放不断推进的进程,我国的养老保险制度亟待完善。文章围绕现存的养老保险制度开展分析,找到制度改革的重点和难点,旨在帮助事业单位改善养老保险制度,为员工提供更好的福利待遇。 [关键词]事业单位;养老保险;并轨改革 [DOI]10.13939/j.cnki.zgsc.2021.21.031 当前,双轨制的养老保险制度已经无法跟上社会发展的脚步,既不
财政与金融 |
中国大学生创业融资途径分析
[摘 要]日益严峻的中国应届毕业生就业形势以及来自政府和社会各界的鼓励,在一定程度上推动着大学生创业,与此同时,大学生创业所面临的问题也相继出现,首先遇到的一个问题就是资金来源。文章经过向各大高校发放问卷,进行大量的数据分析,发现了各大学生在创业融资方面的认识上存在一定问题,将以此展开分析并给出真正适合大学生的融资途径。 [关键词]大学生创业;融资途径;问卷 [DOI]10.13939/j.c
财政与金融 |
新政府会计制度下高校收入管理研究
[摘 要]根据财政部对于政府会计制度改革的相关要求,各高校陆续于2019年1月1日起开始按照新《政府会计制度》执行。新制度从会计基础到会计科目都有了较大改变,高校应当着力加强对政府会计制度的培训工作、加强信息化建设、引入财务会计与预算会计并行模式,全面掌握并熟练运用于业务之中。高校的收入项目类型较多,文章结合我校收入现状对高校涉及的收入科目、记账过程中遇到的问题加以分析,并提出合理化建议,以适应当
财政与金融 |
公共卫生应急管理体系的健全探讨
[摘 要]文章主要针对健全公共卫生应急管理体系开展研究,分析我国卫生应急管理体系取得的成就,提出了实施要点,如加强疫情风险预判、集中联系制度优势和灵活市场机制、加强综合防控和专业防控的互补等,基于疫情事件,阐述加快推进应急管理体系转型措施,主要包括加强应急统一指挥体系的构建、统筹各类突发事件的应急处置力量等,旨在进一步完善公共卫生应急管理体系,形成良好的应急效果,更好地应对公共卫生突发事件。 [
财政与金融 |
基于强化预算执行工作的提高卫生资金使用效益研究
[摘 要]随着时代的发展,社会的进步,经济的迅速攀升,使得我国在各个领域都发生了变革与优化,尤其在医疗疾控方面,我国公立医院在经营和管理方面的财务走向渐趋频繁,以此提升公立医院自身发展的良好状态,扩大医院的经营发展能力,建立与新政府会计制度相吻合的工作机制是十分重要的。在此期间,需要明确医院会计管理的问题和弊端,认识到当下医院财务管理中的消极影响,提出公立医院执行新政府会计制度的有效对策,为公立医
产业经济 |
“双循环”背景下东营市产业链、供应链、创新链“三链”分析
[摘 要]现阶段中央明确提出,加快形成以国内大循环为主体、国内国际双循环相互促进的新发展格局,更多依靠科技创新,实现稳增长和防风险长期均衡。在目前大环境下,构建以国内大循环为主体、国内国际双循环相互促进的新发展格局,就是要为我国经济可持续、高质量发展找到相匹配的内源型动力和外向型动力,并有序提高两种动力之间自主可控、安全高效的灵活转换机制。 [关键词]产业链;供应链;创新链 [DOI]10.1
产业经济 |
制造业企业成本核算的信息化运用分析
[摘 要]随着我国市场经济的不断发展完善,企业管理特别是成本核算的精细化要求越来越高。传统成本核算由于受销售合同数量的限制很难做到准确核算每一个合同的成本,特别是对制造费用、期间费用较高的制造企业来说,单纯依靠财务人员在财务系统中进行成本核算会遇到诸如分配依据、结算时间、收入确认时间差异等各方面的限制,影响成本核算的及时性和准确性。在信息化系统完善的条件下,充分利用信息化手段,在线归集和统计并监督
产业经济 |
生物发电企业税务筹划管理的现状及优化措施
[摘 要]随着我国国民经济的不断发展,生物发电企业在带动我国经济效应方面发挥着越来越重要的作用,生物发电是通过利用生物自身的一种特殊化合的作用来产生电能,最终产生一种新的生物能源。随着我国生物发电企业在市场中的竞争越来越激烈,要想脱颖而出,就必须要对税务筹划进行有效的规划和管理,并制定一些相应的措施。这样可以使企业在税务筹划管理和财务运营方面有更多的经验,通过合理系统的财务筹划管理使企业有越来越大
产业经济 |
农业企业成本管理研究
[摘 要]随着全球化经济对我国市场的深入渗透,对于农业企业而言,不仅要朝着高新技术和绿色健康农产品的方向转型,提升可持续发展下的经济效益,还要重视对成本的控制。农业企业要想提高成本效益,提高市场竞争力,就必须要实施精细化的成本管理,从产品原材料价格、生产、销售以及人力资源等各环节的成本进行细化控制,尽可能地实现利益最大化,从而推进农业企业在新形势下健康且长足的发展。 [关键词]农业企业;成本管理
产业经济 |
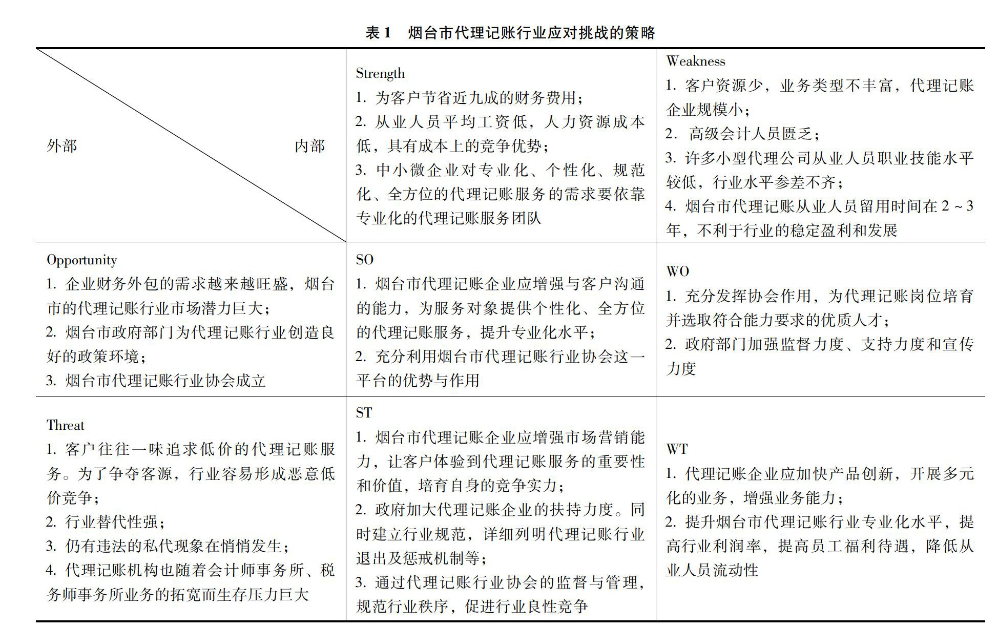
烟台市代理记账行业发展现状及对策研究
[摘 要]2000年以后,烟台市一批代理记账咨询服务公司在财政局的批复下成立,烟台市代理记账行业从此兴起。经过近20年的发展, 烟台市代理记账公司的数量和规模都不断壮大,产生了日益显著的社会经济效益,但烟台市该行业的发展仍存在很多问题亟待解决。文章以烟台市代理记账行业为研究对象,运用海因茨·韦里克的“SWOT矩阵”对行业的经济特征及其具备的优势、劣势、面临的机会和威胁进行详细的分析,并为今后烟台市
产业经济 |
建材企业现金流管理存在的问题和完善建议
[摘 要]现金流管理是指企业经营活动、投资活动和筹资活动等财务活动都以现金流量管理为核心来构建的良好的管理系统。现金流量是一个企业运营是否良好的关键,不论是投资、融资还是生产经营,都应以增加和维护现金流作为前提。文章以建材企业为例,分析企业现金流管理的重要性、存在的问题及完善建议。 [关键词]建材企业;现金流管理;企业运营 [DOI]10.13939/j.cnki.zgsc.2021.21.0
产业经济 |
关联交易在会展行业应用的思考
[摘 要]近年来,因为会展业对于地区产业经济的巨大拉动,其发展和研究日益受到政府、企业和学界的重视。文章作为会展业的从业人员,对国内外少有的全产业链基地型会展企业有着较深的了解,随着会展业上下游企业在集团内部逐步完善,关联交易管理也成为集团财务管理的一项重要工作。笔者通过此文,结合自身的工作实际,分析目前关联交易定价模型在会展集团公司中的应用,以此对其财务管理提出建议,推进行业发展。 [关键词]
产业经济 |
机械加工企业的精益化生产管理要点
[摘 要]随着当前市场经济体系的不断改革,加工企业之间的竞争越来越激烈,而对于机械加工企业而言,只有找到“降本增效”的生产管理模式,才能够有效地提高机械加工企业的经济效益,推动机械加工企业稳定向前发展。精益化的生产管理模式能够纠正机械加工企业的加工模式及方法,进而更好地保证加工产品质量,减少机械加工企业生产成本,同时提高企业竞争力,更能够获得理想的高利润。文章介绍了解精细化生产管理内容,说明精细化
产业经济 |
制造企业全面预算管理问题与对策
[摘 要]近年来制造业为我国的经济建设贡献了非常大的力量,制造业要健康发展,全面预算管理很关键,只有增强对全面预算管理的重视,通过设置专门预算管理机构,制定科学合理的全面预算控制制度,构建网络化信息系统,从而提升制造业的整体管理水平,提高企业经济效益。文章对制造企业在全面预算管理实施过程中出现的思想认识上的问题、组织机构的问题、制度建设的问题、信息化系统问题进行了简要的分析,并提出相应的完善方法,
产业经济 |
修船企业绩效管理中的问题及对策
[摘 要]我国的船厂大多属于国有企业,承担着国家的经济发展、社会稳定等职责。而绩效管理是企业实现战略性目标和员工完成职业发展的重要工具。因此,绩效管理在修船企业的管理中成为很重要的工作内容,它直接影响了企业运作情况,因此企业的绩效管理是实现企业高效发展的重要手段。但是就目前而言,修船企业绩效管理中还存在着很多的问题,文章针对具体问题进行分析,并提出一些有效的对策,来提高企业的核心竞争力。 [关键
产业经济 |
建筑施工企业应收账款管理分析
[摘 要]建筑施工企业由于受到当前市场大环境的影响,因此在发展中市场竞争激烈程度逐渐增加,而在这种形势下,建筑施工企业更应当注重自身竞争力的提升,做好内部控制力度的有效强化,尤其是针对应收账款方面,建筑施工企业应当保证应收账款的有效回收,实现资金的安全,保证企业发展的稳定性,而且在发展过程中,对于应收账款进行管理时,应当从制度到工程项目承揽等方面进行全面控制,只有这样才能提升应收账款管理水平,提高
产业经济 |
新常态下地勘经济科学发展的若干思考
[摘 要]当前我国社会经济发展已经进入了新常态,整体经济体系也从以前的高速提升转变为了质量优先模式。在这种新常态环境中,我国地勘经济的发展也应该科学调整,并结合行业环境积极寻找新的经济增长点,实现地勘行业的良性发展。文章阐述了地勘经济的发展现状,结合当前我国地勘行业的基本情况,探索了新常态下地勘经济科学发展所面临的机遇,从多个角度深入探究了地勘经济科学发展的有效对策,对于我国各个地区地勘行业带来了
产业经济 |
水利水电工程预结算的影响因素及改进路径
[摘 要]随着我国在水利工程技术领域的飞速发展,在大型水利水电专项工程建设方面也已经有了很大的技术进步,这样的技术发展趋势使得当今人们对于大型水利水电建设工程的技术要求越发的严格。水利水电电站工程的设计进行预算程序中一般包括工程评估项目估算、设计概算、招投标工程预算和总报价、工程设计结算等。预算本结算对我国水利水电建设工程造价管理有着非常重要的主导位置、发挥着非常重要的主导作用,并且有效的成本控制
产业经济 |
房地产交易与不动产登记研究
[摘 要]随着市场经济的进一步发展,房地产交易市场也呈现出蓬勃生机。但就当前的具体情况来看,仍存在交易管理与不动产登记整合不完善的情况,使得一些交易过程难免不尽如人意。《物权法》《不动产登记暂行条例》等相关法律的出台,进一步规范了房地产登记行为,这种情况得到一定程度的缓解。但这些问题如果不能从根本上得到妥善解决,既不利于房地产行业的发展,也会对群众的切身利益造成一定影响。因此文章对房地产交易和不动
贸易投资 |
中国资本账户开放对人民币国际化的影响
[摘 要]在影响人民币国际化的因素中,我国资本账户开放是广受关注的一个因素。文章立足于资本账户开放和人民币国际化两个热点问题,试图分析资本账户开放对人民币国际化是否具有推动作用:分析了目前我国资本账户开放以及人民币国际化的现状,并结合之前学者的观点,对我国资本账户开放及人民币国际化的影响进行理论分析,从货币国际化影响因素的角度构建计量模型并检验。得出结论:在经济规模足够大、币值稳定等条件满足的前提
贸易投资 |
民营资本进入医疗市场的投资管理
[摘 要]随着改革开放的日益深入,我国民营资本的规模越来越大,民营资本也进入了各行各业,通过投资的方式来获取更大的利益。目前,民营资本进入医疗市场成为一种较为普遍的经济现象,怎样管理这部分民营资本,让其发挥最大的价值跟效益,从而推动医疗市场的发展是值得研究与深思的重要问题。文章介绍了民营资本与医疗市场的基本特征,阐述了民营资本进入医疗市场前需要把握的关键因素,分析了民营资本进入医疗市场的困难与对策
贸易投资 |
外贸单证操作流程探讨
[摘 要]在履行外贸合同过程中,外贸单证工作是其关键,应当明确外贸单证操作流程,确保外贸单证工作的顺利完成。外贸单证员应该能够熟练掌握外贸单证操作流程,确保每一个流程的正确,避免在这其中出现问题,进而帮助外贸企业获取更多经济收益。文章就从订舱、商检、报关、产地证、出货、提单确认、投保和寄清关资料八个方面来说明外贸单证操作流程及注意事项。 [关键词]外贸单证;操作流程;订舱 [DOI]10.13
贸易投资 |
国内沥青期货套保新加坡进口沥青可行性分析
[摘 要]在当前市场经济不断开放下,价格大幅波动带来企业强烈的风险管理需求。对新加坡沥青贸易商来说,因上期所沥青期货标的为国产沥青,存在价格关联性不足,缺乏直接的现货保值工具,文章从传统解决方案出发,在分析国内外沥青价格波动特征后,创新性更改现货采购方案,以上期所沥青为标的结合期权方式,对1~3月采购新加坡沥青起到很好的保值作用,在风险规避方面为企业采购新加坡沥青提供了可行方案。 [关键词]风险
贸易投资 |
“移动互联网+”背景下传统外贸制造业发展跨境电商贸易的研究
[摘 要]在我国网络技术进一步发展的背景之下,越来越多的人民群众选择网络购物这一消费模式。因此电商贸易也有了低成本、高效率的优势,不仅很多居民群众都选择这一种消费方式,同时在外贸制造行业发展的过程中也可以充分迎合电子商务环境,从而获取商机,积极开拓海内外市场,推动企业转型,优化我国的产业结构。跨境电商贸易能够帮助特色产品快速销售,减少中间环节,增加供给。当前,传统外贸制造行业跨境电商贸易市场具有较
企业管理 |
企业内部管理深化对企业经济发展的影响
[摘 要]在市场经济体制下,企业之间的竞争更加激烈,要加强内部管理改革,才能获得更多发展机遇。企业内部管理和自身经济发展有着直接联系,要加强研究,不断完善管理模式,有效适应发展需求。文章介绍内部管理相关内容,分析企业内部控制基本要素,论述内部管理深入对经济发展的影响及实施策略,促进企业更好发展。 [关键词]企业;内部管理;经济发展 [DOI]10.13939/j.cnki.zgsc.2021.
企业管理 |
基于综合统计工作的企业管理水平提升探讨
[摘 要]经济的迅速发展给国内企业营造了良好的发展环境,不仅使原本成立的企业迎来了新的发展机遇,也催生出了一批涉及各行各业的新兴企业。从长远来看,这批企业势必会在未来我国国民经济的长远发展过程中成为新式促发展势力,以不同程度促进着我国综合国力的提升。企业被视作社会当中的大型发展个体,要想实现长足的稳定发展,必然需要依靠科学规范的企业内部管理制度,努力避免各项会对企业发展造成负面影响的因素。从经验来
企业管理 |
企业印章管理与法律风险防范分析
[摘 要]在企业的日常经营活动中,公司印章管理属于最重要的组成部分。其属于表达公司意志的重要方式,也属于表现企业主体身份的凭证。企业印章法律规范缺失以及内部管理机制不完善等方面的问题,会给企业的内部活动与外部活动带来更多的法律风险。因此,文章对企业印章管理与法律风险进行了较为深入的探究,并且提出了印章管理与法律风险防范策略,以供参考。 [关键词]企业;印章管理;法律风险 [DOI]10.139
企业管理 |
基于优化财务分析的企业经营决策水平的提升建议
[摘 要]在企业管理过程中,企业决策是企业管理的重要内容之一,通过对企业报表中相关数据的分析与整理,能够为企业经营管理者提供重要依据与信息支持,从而为企业实现资产优化与经营决策提供有利的参考。文章阐述了财务分析的内容与方法,介绍了企业在经营决策中加强财务分析的现实意义,进而为如何提升财务分析质量提供了具体建议。 [关键词]财务分析;决策管理;财务管理 [DOI]10.13939/j.cnki.
企业管理 |
建筑施工企业财务风险管理研究
[摘 要]当前,建筑市场格局发生着深刻变化,内外部环境日新月异,建筑施工企业面临的经营风险、管理风险、财务风险更加凸显,如何控制财务风险,做好风险管理,促进建筑施工企业健康持续发展显得尤为重要。文章说明建筑施工企业财务风险特征和主要来源,结合实际分析建筑施工企业目前主要财务风险点及成因,借鉴先进财务风险管理理论及经验,针对如何有效降低公司财务风险提出建议。 [关键词]建筑企业;财务风险;风险管理
企业管理 |
高新技术企业专利知识产权会计核算研究
[摘 要]高新技术企业在发展的过程中,不仅需要现有的技术体系作为支撑,同时也需要对技术进行不断的更新,以此来符合整个经济发展的趋势,确保自身在市场中的竞争力。作为现代市场创新的重要主体,高新技术企业的技术创新与专利同时也影响着市场经济的创新和行业的发展。文章探讨高新技术企业技术创新与专利知识产权的会计核算,以此来为高新技术企业专利知识产权的保护、技术创新成果的价值发掘提供参考。 [关键词]高新技
企业管理 |
资产管理公司的业财融合分析
[摘 要]随着我国当前社会经济的不断发展,各行各业的竞争愈加激烈,对于资产管理公司来说,要对管理模式和经营模式进行适当的调整以及优化,从而提高公司的发展水平。在实际工作的过程中,要加强资产管理公司业财融合的重视程度,及时发现资产管理公司业财融合中所存在的问题,提出针对性的解决措施,从而使得业财融合工作能够有序地进行,保证资产管理公司在当前市场下的稳定发展。 [关键词]资产管理公司;业财融合;管理
企业管理 |
勘测设计企业应收账款管理存在问题及应对策略
[摘 要]在激烈的市场竞争环境中,勘测设计企业为了扩大业务范围,提高经营收入,在与客户的谈判中做出一些让步,可能造成企业应收账款剧增,因忽视对客户的财务状况、偿债能力、信誉度调查,造成企业应收账款坏账损失,增加企业的财务风险,影响企业的流动资产变现能力,使得企业货币资金短缺。因此企业必须在经营过程中,跟进项目款的回收,重视应收账款的管理,提升企业的资金安全。文章从勘测设计企业的行业特点出发,对应收
企业管理 |
企业现金流风险预警及防范探析
[摘 要]在经济高度发展的今天,企业现金流尤为重要,现金流比企业的盈利能力、其他各项财务指标都重要,如果现金流出现严重问题,企业的生存都成问题。文章分析了企业现金流风险产生的五种原因,企业的现金流预算工作不够完善,应收账款回收不及时,企业资产流动性不强,投资引发现金流危机,为其他企业担保给自己带来现金流风险。文章指出了企业应该建立有效的现金流风险预警机制,完善应收账款催收考核机制,加强企业资产的流
企业管理 |
企业资金管理的困境与对策探析
[摘 要]资金是企业顺利运营的基本保障,好的资金管理活动,是企业经营的根本保证。目前,企业资金管理活动中存在资金来源单一、资金计划管理工作不到位、资金使用率低,造成大量资金闲置。这些存在问题都成为企业可持续经营的绊脚石。文章中分析了我国企业集团在经营过程中,资金管理活动所存在的困境,针对所存在的困境提出解决方法,同时提出加强企业资金管理的相关对策。 [关键词]资金管理;可持续经营;企业经营 [
企业管理 |
国有企业资金管理问题及对策
[摘 要]国有企业是国民经济的重要组成部分,近年国家的政府要求国有企业加大改革力度,尤其是要加强国有企业内财务资金的控制,避免公司的资金被违规挪用。资金是公司运营的核心资源,也是公司业务发展生命线,资金对于企业产品的生产比较重要。公司从资金管理的各个工作中入手,去着重分析现有公司内资金管理存在的问题,来制定相应的资金控制措施,以助推国有企业深化改革,提高资金的管控能力。 [关键词]国有企业;资金
企业管理 |
中小民营企业资金管理存在的问题及对策
[摘 要]随着我国社会主义市场经济的蓬勃发展,中小民营企业迅速壮大,并成为国民经济的重要组成部分。中小民营企业的发展,不仅关系着企业自身的生产运营,而且对我国整个社会主义市场经济建设也具有重要的影响。资金作为企业的血脉,资金管理对中小民营企业的生存和发展具有举足轻重的作用。文章在分析中小民营企业资金管理的重要性基础上,探讨了中小民营企业资金管理的现状和存在的问题,并有针对性地提出了完善中小民营企业
企业管理 |
国有企业基建项目资金管控存在问题与改进措施
[摘 要]基建项目是国有企业的重要业务之一,主要投资主体是政府,国有企业肩负承建任务,项目建设资金主要来源于政府,项目资金支出受控于政府。由于政府投资的基建项目较多,在项目资金管控方面难免存在一些问题,文章对国有企业基建项目资金管控存在的问题和改进措施进行探讨和分析。 [关键词] 国有企业;基建项目;资金管控 [DOI]10.13939/j.cnki.zgsc.2021.21.103 随着
人力资源 |
基于GM(1,1)模型和时间序列法的2019—2023年中国民航业经管类人才需求预测
[摘 要]我国航空运输市场具有广阔发展空间,在就业市场中也占据了一定地位。文章旨在依据我国民航运输发展变化情况,就我国民航业经管类人才就业岗位的数量进行了预测。文章运用GM(1,1)模型与时间序列法,预测了2019—2023年的民航业经管人才需求量,为民航经管类人才的顺利就业提供了指导。 [关键词]灰色系统;GM(1,1)模型;时间序列法 [DOI]10.13939/j.cnki.zgsc.2
人力资源 |
乡镇人力资源管理问题与对策
[摘 要]随着当前社会经济科技等的高速发展,曾历经的艰苦年代此时已不必再回头望,不过要牢记当年人们对于改革事业发展作出的贡献。我党领导下的励精图治,跟随着党的脚步,我国现在发展的大方向已经不再局限于围绕主要城市等地区作为目前战略发展方向,全面发展是当前我国建设事业的主要趋势。而目前因为时代的快速发展,我国人力资源管理的环境已经发生了巨大的变化,在这变化过程中,曾有的人力资源管理章程已经不再适应当前
人力资源 |
“互联网+”背景下高职院校创业指导教师能力提升路径研究
[摘 要]在“互联网+”背景下,高职院校作为双创人才的重要输出地,对工作在一线的创业指导教师提出了更高的要求,提升创业教育质量的关键在于教师能力的提升。文章探讨了创业指导教师应具备的素质、创业导师师资现状及主要问题,并围绕此主题提出了完善创业导师管理顶层设计,专创融合、鼓励教师转型,加大培训力度,建立创业导师师资库等手段提升创业指导教师能力。 [关键词]高职院校;创业指导;教师培训 [DOI]
人力资源 |
国有企业改革过程中人力资源管理的变革探析
[摘 要]随着我国市场竞争越来越激烈,国有企业作为我国的支柱产业,具有促进社会经济发展的作用,因此其内部的人力资源管理变革也很重要。国有企业改革过程中人力资源管理的变革可以促进社会经济的稳定发展,提高我国的经济水平,但仍存在一些问题,因此,文章针对国有企业改革中人力资源存在的问题提出了相应的措施,从而促进国有企业人力资源管理的发展。 [关键词]国有企业改革;人力资源管理;激励机制 [DOI]1
人力资源 |
新时代模具行业技能人才培养模式的创新探索
[摘 要]我国现代化社会主义市场经济在不断改革和创新中前进,改革已经成为当下市场经济走向的大趋势 ,市场化转型趋势势头明显带动市场需求的巨大变化,当前市场最迫切的需求是紧缺技能人才。以模具行业为例,新时代模具行业技能人才缺口较大,人才聚集力量薄弱,甚至呈现出青黄不接的态势。近年来伴随科学技术的进步,技术向多领域渗透,模具行业也不例外,新技术和模具行业的高效融合,彻底改变了传统模具的设计理念和制造工
人力资源 |
需求层次理论在基层事业单位人力资源管理中的应用
[摘 要]进入21世纪以来,包括基层事业单位在内的各单位机构间的竞争,其核心在于人才的竞争。因此为了有效发挥单位人力资源的优势力量,推动单位各项工作的高效开展,势必需要加强人力资源管理。在这一背景下,文章从马斯洛需求层次理论出发,在对其基本内涵进行解释说明的基础上,结合笔者自身多年工作实践,重点针对需求层次理论在基层事业单位人力资源管理的实际应用进行简要分析研究。 [关键词]马斯洛需求层次理论;
物流与供应链 |
中国跨境电子商务发展现状及对策
[摘 要]当前跨境电子商务发展十分迅速,也逐渐进入了人们的视野,渗透到了人们生活的方方面面。但带给人们便利的同时,电子商务相关的法律法规还并不完善,设施建设还缺少专业性,这些都限制了电子商务的长远发展。面对这种情况,必须要考虑跨境电子商务当前发展过程中存在的问题,并提出相应的建议。因为跨境电子商务在全球范围内的影响力都比较大,受到了世界各国的关注。所以中国也十分重视跨境电子商务的发展,提出了很多政
物流与供应链 |
招标采购中的风险管理与对策研究
[摘 要]在招标采购过程中招标人之间的相互竞争激烈,虚假投标和围标串标等情况频频出现,这种情况的出现对于招标人必然会带来不可估量的损失。文章从招标采购中的风险管理作为切入点,展开系统研究,结合自身经历进行探讨。 [关键词]招标采购;风险管理;围标 [DOI]10.13939/j.cnki.zgsc.2021.21.119 1 引言 招标人在招标采购过程中常面临着诸多的不确定性,很容易受到各
物流与供应链 |
全面预算管理在铁路运输企业中的应用探析
[摘 要]近几年来,随着国有企业改革的不断深化,铁路运输企业对提升企业管理水平、推动企业经营管理转型升级提出了更高的要求。全面预算管理在管理会计中有着举足轻重的地位,为推动企业管理制度创新和引导企业财务转型提供了有力工具。文章分析了铁路运输企业全面预算管理存在的问题及对策,以提高铁路运输企业预算管理水平,深化“强基达标,提质增效”,助力铁路高质量发展。 [关键词]铁路运输企业;全面预算管理;企业
物流与供应链 |
大数据背景下中国跨境电商企业的出路探讨
[摘 要]现阶段,中国跨境电商企业虽然发展势头较猛,但仍面临人才缺乏、品牌意识欠缺、境外市场环境复杂、物流配套设施不足等重重困境。但受到大数据信息技术的影响,在外部营销与管理效率方面,中国跨境电商得到了较好的发展。文章通过分析当下中国跨境电商企业发展现状与机遇,提出从建立健全大数据平台、升级跨境电商服务品质、开发多元产品、完善跨境电商人才培养方式四个方面不断提高基于大数据支持的中国跨境电商企业发展
物流与供应链 |
新形势下电子商务产品质量安全监管研究
[摘 要]在新形势下,作为新型交易方式代表的电子商务得到了普及,这不仅促进了内需与外需的扩大,还使群众的购物变得更加便捷,同时也在潜移默化地改变着消费习惯。由于电子商务的特殊性,导致各类商品因质量问题资金流向等问题投诉量直线上升,这就要求质监部门严格把关物品信息、保障资金、商品质量等。文章以此为背景,介绍了电子商务发展情况,并概括性地叙述了产品质量安全内涵,以抽样方案为指导,围绕产品抽检流程及要点
物流与供应链 |
基于 ABC分类法 +AHP 的生鲜农产品库存管理优化研究
[摘 要]随着社会发展,生活水平的提高,人们对生鲜农产品的品质与质量要求也越来越高,因此生鲜农产品的库存管理就成为一大问题。文章运用ABC分类法和AHP结合的方式,先对A超市的各类生鲜农产品进行重要程度的分类,由于A类产品品种少但库存管理所占金额较高,因此再用AHP研究方法对A类生鲜品进行层次排序,对库存管理方法进行改进,从而制定出更为合理的库存管理策略。 [关键词]生鲜农产品;库存管理;ABC
物流与供应链 |
国有煤炭企业集团公司货运资金结算管理研究
[摘 要]国有经济是我国经济体制的基础,而煤矿企业更是我国实体经济的基础和命脉。以C集团公司为代表的煤炭铁路运输企业做好生产运输智能化的同时,全面形成铁路货物运输结算管理智能化工作更是重中之重。这不仅关乎企业本身的发展效率和状态,更关系着整个集团的战略目标能否顺利实现。文章将国有煤炭企业下铁路运输结算管理作为主要研究对象,从明确铁路货物结算管理内涵和要求入手,分析当前铁路货物结算管理存在的问题,并
物流与供应链 |
农村电商发展策略研究
[摘 要]发展农村电商,对于推动农业产业转型升级,实现农民群众增收有着重要意义。文章针对农村电商发展有关问题,介绍了农村电商的概念及其重要性,分析了当前农村电商发展过程中所存在的各类问题,就农村电商的发展推进进行了论述。认为应当强化政府部门对农村电商发展的引导、扶持;强化农村电商人才的引进培养;完善地方物流体系的建设;注重农村电商品牌的塑造、培育;跟进农村电商市场主体的发展变化。 [关键词]农村
财税审计 |
中小企业内部审计对财务管理的作用研究
[摘 要]中小企业运行管理过程中财务管理对其至关重要,是确保企业长期、稳定发展的关键。想要强化中小企业的财务管理,就必须要重视内部审计工作,将内部审计工作贯穿企业财务管理工作的始终,对财务管理工作进行全方位的审查与评价,让中小企业财务工作能够在监管下更加规范的运行。文章将以内部审计为主题,分析其在财务管理中的具体作用,以及如何利用内部审计,降低财务风险,强化财务管理的策略。 [关键词]中小企业;
财税审计 |
风险导向内部审计在企业中的应用探讨
[摘 要]风险导向内部审计与企业以往的内部审计不同。文章分析了风险导向内部审计的准备阶段、实施阶段和报告阶段三个具体步骤,并就当前实施风险导向内部审计出现的问题进行了剖析,提出加速推进风险导向内部审计、使审计对象更为全面和提高内部审计工作者的有力措施,希望能够为企业开展风险导向内部审计提供支持。 [关键词]风险导向;内部审计;内控环境 [DOI]10.13939/j.cnki.zgsc.202
财税审计 |
集团企业财务会计核算的问题和改进措施
[摘 要]随着集团企业的不断发展,企业财务管理工作越来越复杂,制定一套科学、合理的会计核算制度成为集团企业进一步发展的重要方式。文章就会计核算的必要性,当前集团企业中会计核算的现状及问题进行分析,提出了相应的改进措施。集团企业对财务会计核算人员实行统一的调配,可以有效地防止核算人员与相关企业领导共同舞弊问题的发生,有利于集团更好的管理和控制下属企业。同时通过集中核算的方式,可以大大提升企业资源的利
财税审计 |
电力企业税务风险与控制方法探析
[摘 要]随着人们生活质量不断提高,对电力的需求量也在不断地增加,电力企业要想在这样的背景下更好地发展,就要对自身的税务风险控制点进行整合,合理规避电力企业税务风险。税务风险管理部门要对其规避措施进行分析,对各个税务风险管理内容进行总结,避免在电力企业实际的发展中出现税务风险。文章为电力企业税务风险特点以及控制措施进行了分析,希望能够给相关的电力企业提供帮助。 [关键词]电力企业;税务风险;控制
财税审计 |
新租赁准则对承租方的财务影响
[摘 要]我国在会计准则国际趋同、租赁业务日趋复杂、保持会计准则内在逻辑统一的背景下修订了新租赁准则。文章梳理归纳了新租赁准则针对承租人的主要变化,分析了执行新租赁准则后可能对承租人造成的影响及执行中应注意的事项。 [关键词]新租赁准则;承租人;会计准则 [DOI]10.13939/j.cnki.zgsc.2021.21.141 1 新租赁准则修订的原因 1.1 与国际会计准则趋同 20
财税审计 |
财务分析在企业经营管理中的作用探究
[摘 要]随着经济发展和民众出行方式的变化,机场集团快速发展,管理难度加大,财务工作面临更高要求。财务分析具备“对接战略、反映现状,改善经营管理,谋划未来、支撑决策”的功能,越来越受到重视。文章以M机场集团为例,剖析了企业目前财务分析工作现状和存在的主要问题,总结了五个方面的改进措施:搭建脉络更加清晰的财务分析架构;加快转型,提高财务分析人员综合素质;寻找适合企业的财务分析方法和指标体系;健全财务
财税审计 |
业财融合下传统财务会计转型的要点
[摘 要]基于“业财融合”背景下,对传统财务会计转型进行研究,阐述“业财融合”的必要性,分析“业财融合”下传统财务会计转型要点,并以此为依据,提出完善业财融合制度、优化部门组织结构、重建会计业务流程、合理运用信息技术、提高财务人员素质等优化会计转型的途径,其目的在于有效提高财务管理水平,并推动企业实现可持续发展。 [关键词]业财融合;传统财务会计;会计转型 [DOI]10.13939/j.cn
财税审计 |
新政府会计制度下高校会计核算问题分析
[摘 要]近年来我国高校教育规模得以不断扩大,高校经济活动增多,这也对高校会计核算工作提出了更高的要求。在新政府会计制度下,其对于高校会计核算工作提出了新的标准和制度要求,对高校会计核算工作带来了较大的变化。在当前高校会计核算工作中,需要借助新政府会计制度的优势,积极改进传统的会计核算制度,进一步提高会计核算水平,确保会计信息的真实性和准确性。 [关键词]新政府会计制度;高校;会计核算 [DO
财税审计 |
新旧会计制度下医院会计核算的差异探究
[摘 要]随着我国社会的不断发展,在新制度下,医院为了能够更好地适应社会形势,正在开始对会计制度进行改革。以往旧会计制度下的会计核算已经无法满足医院的实际发展需求,文章了解在旧会计制度下医院核算所存在的缺陷,说明新旧会计制度医院核算的差异,说明提升医院会计核算所能够采取的相应措施,以此来为医院的发展提供参考。 [关键词]新旧会计制度;医院会计;核算差异 [DOI]10.13939/j.cnki
财税审计 |
事业单位审计部门建立的探索
[摘 要]为了推动和指导事业单位内部控制建设,2012年以来财政部先后印发了《事业单位内部控制规范(试行)》等多个文件,形成了全国事业单位内部控制建设如火如荼的工作格局,而内部审计作为内部控制重要的组成部分,理应被事业单位重视起来。 [关键词]事业单位;内部审计;内部控制建设 [DOI]10.13939/j.cnki.zgsc.2021.21.151 文章以“现状分析—对策研究”为主线进行
财税审计 |
企业并购后财务整合研究
[摘 要]随着市场经济的高速发展,企业在生产经营过程中面临的竞争压力也越来越大,越来越多的企业通过并购进行资源整合,以此提升企业的竞争优势。并购对企业未来的发展有着强有力的推动效果。企业在并购过程中最重要的是财务整合环节,财务整合是影响并购效果及质量的重要因素。所以,并购过程中应当加强对财务整合环节的重视,从而提高并购效果和质量,增强企业竞争力。文章从企业并购后财务整合工作的价值与作用出发,对财务
财税审计 |
项目成本分析与控制探究
[摘 要]施工企业项目投入资金量较大,因此对于项目的成本分析以及控制方面需要加强重视,合理管控成本,提高项目的经济效益。尤其是近年来我国会计制度以及行业标准等方面进行了调整,为了提高财务管理水平,施工企业对于项目成本方面更应深度解析,提高项目的管理质量,不断强化自身管理能力,更好应对风险。文章对施工企业目前项目成本管理工作进行讨论,希望能够对施工企业的发展提供参考。 [关键词]施工企业;项目成本
财税审计 |
财务会计管理问题与优化
[摘 要]财会管理作为提高企业运营效率与持续发展的关键措施,得到了财务人员以及企业管理层的共同关注。在企业转型升级的背景下,企业现阶段的财会管理工作也暴露出了一些问题,例如投资风险控制力度不足、应收账款的回收周期偏长等。财会人员要立足于企业各项工作开展需要以及财务资金信息,从专业角度制订详细的管理计划,并重点做好投资、融资、资金分配等工作,有效防范财务资金的不合理使用问题,充分发挥财会管理对企业发
财税审计 |
街道办事处财务会计报表管理效率提高研究
[摘 要]文章立足于街道办财会报表管理现状,挖掘监管力度、财务配套机制、人员素养等方面存在的问题,并提出科学有效的管理措施。力求通过树立内控意识、创新财务管理体系、完善监管机制、引入信息技术以及注重人员培训等方式,使干部责任得以落实,各项职能得到科学有效的规划,在财管信息系统的支持下提高办事能力,为广大群众提供更加贴心的公共服务。 [关键词]街道办事处;财务会计报表;管理效率 [DOI]10.
创新创业 |
文化生态视角下创新创业教育与校园文化建设共生关系探析
[摘 要]高职院校创新创业教育与校园文化建设因归口不同部门实施中几无交集,但将两者置于文化生态视角下探析,发现时代催生其共生关系。创新创业教育能为校园文化建设注入新内涵新风向,促进传统校园文化生态系统重构;校园文化建设则能作为创新创业教育的隐性形式,以其导向、激励等多样功能带动后者的有效实施。厘清创新创业教育与校园文化建设在文化生态系统中的共生关系,将有益于两者相融互促系统的建设和发展。 [关键
创新创业 |
基于“互联网+纺织”大学生创新创业大赛的地方纺织行业高校“三创”人才培养新模式探究
[摘 要]随着国家创新驱动发展等重大战略的实施,各行各业都发生了巨大的变革。以纺织行业为代表,具备创新素质、创业意识和创造能力的“三创”人才显得越发紧迫。“互联网+”大学生创新创业大赛作为中国顶级学科竞赛,是地方纺织行业高校培养学生“三创”能力的重要契机。通过分析地方纺织行业高校“三创”人才培养三大难点,提出地方纺织行业高校“三创”人才培养新模式,提高地方纺织行业高校学生的“三创”能力,为社会输出
创新创业 |
基于大数据背景下的国有企业管理以及创新
[摘 要]随着社会经济的发展,大数据时代和互联技术也给我国的企业带来了机遇与挑战。以前,我国企业在管理模式上存在一系列的问题,基于大数据时代背景下,企业管理如有发生管理模式逻辑问题,如何利用数据在企业管理模式上进行改革与创新,成为企业管理者的关心热点,文章基于大数据时代下企业管理模块的新进探,从而促进新企业良性健康的发展。 [关键词]大数据;国有企业;管理模式 [DOI]10.13939/j.
创新创业 |
提升高校机电专业学生创业能力提升对策研究
[摘 要]新冠肺炎疫情的暴发,让高校的教学模式发生了改变,也让学生体验到了不一样的学习方式。在新冠肺炎疫情下,高校提升大学生创业能力不仅是一种社会责任,也是帮助学生多一种能力。随着市场经济的发展,创新创业能力会成为新的市场核心竞争力,所以大学生要提前增强创业创新的能力,不断进取。文章讲述了提升大学生创业能力的重要性,分析提升创业能力存在的三种问题,最终得出七种提升创业能力的策略。 [关键词]机电
创新创业 |
双创时代共青团组织在高职院校双创教育中的作用
[摘 要]双创时代下,高职院校作为高等教育的重要组成部分,承担着培育高素质、应用型技术人才的重要任务,而高职大学生富有想象力和创造力,是创新创业的生力军。共青团组织联系着最广大的青年学生,在开展创新创业教育方面具有诸多优势和不可替代的重要作用。新形势下,共青团组织要找准工作定位,结合自身优势,大力加强高职大学生创新创业教育,不断提升学生创新创业能力,促进学生创新发展,服务青年学生成长成才。 [关
创新创业 |
统计学发展趋势的实证研究
[摘 要]大数据时代,统计学已经广泛应用于生物学、社会学、心理学、经济学、大数据等各个领域,也已经与许多学科形成交叉学科。为了了解统计学在大数据时代背景下在相关领域的现状以及未来的发展趋势,研究统计学的进一步发展方向。通过使用打破以往学科研究发展趋势以综述为主的方法,以数据统计分析对统计学发展趋势进行实证研究。 [关键词]统计学;发展趋势;实证研究 [DOI]10.13939/j.cnki.z
创新创业 |
新时期消防监督执法力量建设创新研究
[摘 要]根据中央关于《深化党和国家机构改革方案》的要求,2018年11月消防部队集体退出现役,划归应急管理部管理,成立国家应急救援专业队伍,标志着我国消防监督执法队伍从此步入职业化。文章以国家机构改革后的消防监督执法力量建设现状为研究对象,分析其现状,并根据新时期的工作特点,对新时期消防监督执法力量建设工作提出建议,为推进消防监督执法力量的现代化建设、为打造人民满意的消防监督执法队伍贡献力量。
创新创业 |
高职院校创新创业教育新模式研究
[摘 要]在社会对科技创新人才需求更为迫切的时代背景下,高职院校积极构建创新创业教育新模式、增强创新创业教育实效势在必行。在分析目前高职院校创新创业教育主要面临课程体系不够完善、师资队伍力量不足、实训载体有待拓宽等问题的基础上,提出了构建以“导”促创、以“研”带创、以“文”激创、以“训”育创的新模式,以实现创新创业教育实效的最大化及更快、更好地完成创新创业人才培育目标。 [关键词]高职院校;创新
数字经济 |
银行应用大数据优化经营管理策略研究
[摘 要]大数据技术的不断发展,对于银行的运作与管理有着重要的影响,从产品创新、财务管理到客户营销、市场开拓均感受着大数据发展的力量,银行不断优化经营管理模式,发展自身科技技术水平,调整经营策略以适应大数据时代洪流。文章从银行应用大数据优化经营管理基本特点入手,开展了银行应用大数据优化经营管理的SWOT分析。并以此为基础,提出开展更加精准的营销活动、寻找蓝海市场、全面整合银行内外部数据、加强风险控
数字经济 |
会计信息化对财务管理的影响及对策
[摘 要]基于计算机技术的发展,一系列的信息管理系统和财务系统被研发,其取代了以往的财务管理方式,提高了财务管理的简洁性与有效性。针对会计工作者来讲,出现的会计信息化属于一种非常大的变化,不少传统会计业已通过计算机技术取代人工计算,大大提高了计算效率和准确率。并且,企业记账环节愈加流畅化、财务数据愈加清晰化,财务结算变得非常高速与时效。为此,会计信息化对企业财务会计形成了非常大的影响作用。 [关
数字经济 |
基于财务共享的企业集团财务管理模式创新
[摘 要]自从改革开放以来,中国的经济就处于上升趋势。近年来各种各样的技术迅猛发展,例如人工智能、移动互联网技术等,这些先进技术的不断完善,也使得我国企业需要面临的挑战和机遇也在不断增多,如果企业集团不设法去改变自身的财务管理模式,不能将自身的发展同时代的发展融合到一起,企业集团就会被社会所淘汰。基于财务共享的新型财务管理模式越来越受到企业的关注。文章对集团财务共享中心的产生背景、功能定位、设置方
数字经济 |
互联网+新形势下高职院校会计教学评价体系建构
[摘 要]互联网+主要泛指我国移动产业互联网、大数据和云计算等新技术在我国推动各种新型传统产业技术创新,其对加快推动中国特色社会主义经济体系建设的持续发展升级具有重要推动意义。而在当前互联网+的巨大背景下,高职院校中的传统专业会计培训教育模式发生了深刻的历史变化,基于此趋势,文章将对当前互联网+时代新形势下高职院校会计教学质量评价标准体系如何建构问题进行深入分析,并就此提出相应的解决途径。 [关
数字经济 |
登云学院新设电竞运动与管理专业的可行性研究
[摘 要]文章研究登云学院新设电竞运动与管理专业是否切实可行,主要从通过调查问卷对学院学生对此专业的需求、财务分析及SWOT分析三部分进行。认为登云学院开设电竞专业有区域优势、办学优势和起步优势。劣势是经验劣势和经济成本劣势。国家重视和社会基础是登云学院开设电竞专业的机会。招生风险、资金风险、经营风险是登云学院开设电竞专业的威胁。 [关键词]电竞专业;SWOT分析;电竞缺口培养 [DOI]10
数字经济 |
事业单位财务智能化体系建设的思考
[摘 要]信息技术、云技术、智能化技术的发展,为现代财务管理提供了重要帮助,其中以业财融合为核心的新时期财务管理理念成为一种趋势,财务智能化体系建设由此受到普遍重视。要想凸显财务智能化体系在事业单位中的功能价值,就必须要认识到智能化体系建设的重要性,找准建设应当遵守的原则和要点,并结合实际工作经验和业务需求,提出财务智能化体系建设的思路,以期提高事业单位财务管理水平。 [关键词]事业单位;财务管
数字经济 |
数字经济环境下测绘地理信息企业财务管理信息化建设研究
[摘 要]数字经济环境下,测绘地理信息企业单位面临的挑战也在加大。信息化建设过程中,财务管理信息化变成了重要的核心。文章对测绘地理信息企业单位部门财务管理信息化建设中存在的问题进行了讨论,对信息化发展过程中一些机遇进行了探讨,不断加强制度改革,从而提高财务管理的工作质量和效率,落实数字环境下财务管理职能的转变和发展。 [关键词]数字经济;测绘地理信息企业单位;财务管理;信息化建设 [DOI]1
数字经济 |
“互联网+党建”引领农村社会治理创新研究
[摘 要]伴随现代信息技术的发展,“互联网+党建”引领农村基层治理机制逐渐成为治理现代化重要的实践探索。突泉县建设“党群心连心”工程,在构建三级网络体系、强化党建引领功能、密切联系服务群众等方面取得实效。但同时也存在党员群众思想认识不足、相关制度建设有待完善、乡村层级治理结构的限制等问题。县、乡(镇)党委政府可以通过培育农村治理的主体力量、完善相关制度体系、创新服务群众方式等途径,继续提升“党群心
数字经济 |
北京市大学生短视频使用需求调查
[摘 要]据相关统计,当下大学生70%的时间都被手机占据,而短视频占据了一半以上的时间。[1]为更好地发展短视频产业,更好地为用户服务,需要掌握用户的内心需求,根据需求来完善短视频。此外,虽然近几年短视频的呼声越来越高,但仍有不和谐的声音存在。提高用户体验,让越来越多的人使用短视频,短视频产业才能更好的发展。 [关键词]短视频;大学生;使用需求 [DOI]10.13939/j.cnki.zgs
数字经济 |
科技档案管理中二维码技术的研究及应用
[摘 要]科技档案不仅具有保存价值,而且要运用现代技术手段进行开发和利用,从而为科技创新、社会发展提供必要的支持。二维码作为当下应用较为广泛且技术较为成熟的信息存储、识别技术,具有信息容量大、编码范围广、防伪性能好等一系列优势,在科技档案管理信息化的背景下,具有广阔的应用前景。文章首先概述了科技档案管理中二维码技术的应用优势,随后阐述了基于二维码技术的档案管理系统架构,最后从OR码识别、ECC信息
数字经济 |
大数据背景下企业审计工作面临的挑战及解决措施
[摘 要]随着互联网及信息技术的发展,现代社会已经进入了大数据时代,很多工作受到了大数据背景的影响,其中便包括企业审计工作。文章分析了大数据背景下企业审计工作面临的挑战,其次分析了大数据背景下企业审计工作挑战的解决措施,旨在为企业审计工作的进行提供参考思路,以此来提高企业审计工作的质量和效率,使其顺应大数据背景。 [关键词]大数据背景;企业数据;审计 [DOI]10.13939/j.cnki.