期刊详情
查看往期
期刊目录
2021年17期
前沿理论 |
政府投资的产业效应:基于北京市的实证研究
[摘 要]产业结构的发展和调整对政府投资具有较强的依赖性,文章通过对政府投资进行了协整、并对模型误差进行了修正,使用脉冲响应函数和方差分解等分析方法对北京市从2001到2019年区间内,北京市政府投资对当地产业结构发展和调整的影响进行了实证分析。结论表明:政府投资对农业、工业、服务业均具有正向长期均衡关系,政府投资对农业的发展和调整影响具有滞后性;政府投资对工业发展和调整的影响具有持续稳定性;政府
前沿理论 |
大学生知识付费产品消费行为分析
[摘 要]随着2015年知识付费产品的兴起,越来越多的人开始在线上使用知识付费产品来满足自身需求。在这其中,大学生作为基数比较大的用户,也是对流行事物比较了解、且对知识需求大,因此可以作为一个很好的研究对象。文章对现在大学生各类知识付费产品的消费行为进行分析,致力于得出一些较为贴切实际的大学生选择购买知识付费产品的原因及相应产品的部分改良意见。 [关键词]知识付费;知识付费产品改良;消费行为分析
前沿理论 |
中国对外贸易、利用外资与经济增长之间的动态关系研究——基于VAR模型
[摘 要]文章通过构建VAR模型,利用我国2000—2020年的数据,实证研究了我国对外贸易、利用外资与经济增长之间的相互关系。通过一系列检验发现各变量间存在着长期稳定的动态关系和因果关系,且彼此间的贡献度与其因果关系较为一致。鉴于此,文章从对外贸易与利用外资对经济增长的作用机制方面出发,给出相关政策建议,以期能够促进我国经济的可持续发展。 [关键词]VAR模型;经济增长;脉冲响应 [DOI]
前沿理论 |
共享劳务现象对 “共享员工”模式的启示研究
[摘 要]2020年上半年,餐饮、制造、旅游、线下零售等多个行业均不同程度地受到新冠肺炎疫情的影响,这些行业的员工因企业暂时歇业而变得无事可做。相反,线上零售和物流运输行业则变得异常火爆,因消费激增而出现大量人手短缺。为解决企业用工短缺问题,一些企业寻求“自救”出路,率先进行了“共享员工”模式。文章旨在分析“共享员工”的内涵、着重分析“共享员工”的行业现状,发现存在的问题,并针对问题和缺陷为“共享
前沿理论 |
粤港澳大湾区战略下中国香港行业转型的原因与发展趋势探析
[摘 要]粤港澳大湾区是我国开放程度最高、经济活力最强的区域之一。统观国家开放型经济战略布局,其中中国香港具有极为重要的枢纽地位,但近年来其行业转型却因内外部因素面临诸多问题和挑战。文章将通过探析粤港澳大湾区战略下中国香港行业转型的原因与发展趋势,从而进一步为中国香港行业转型提供参考方向,为新时代中国香港与内地和海外加强合作奠定广阔深厚的行业发展基础。 [关键词]粤港澳大湾区;中国香港;行业转型
前沿理论 |
基于外部关税约束的绿色补贴博弈机制研究——来自上市公司的证据
[摘 要]近年来随着环境污染加剧和国际贸易保护主义抬头,环境贸易政策应运而生。绿色补贴作为不可诉补贴,旨在保护环境的同时应对国际贸易壁垒的挑战。文章首先构建了基于外部关税约束下绿色补贴的博弈模型;其次以我国2012—2018年沪深A股上市公司为样本建立实证模型,研究关税约束下绿色补贴对企业出口收入和环境绩效的影响。结论显示,绿色补贴对企业出口收入具有正向促进作用且在一定程度上能抑制企业污染的排放。
区域与城市经济 |
浙江省能源消费与经济增长关系的实证研究
[摘 要]能源消费与经济增长之间有着密切的联系,其之间的关系一直都是经济研究讨论的热点问题之一。文章基于浙江1990-2018年能源消费总量及国内生产总值两组时间序列数据,通过建立计量经济回归模型,采用协整检验、格兰杰因果检验等方法进行实证分析,研究浙江能源消费与经济增长之间的关系。分析结果得出,浙江省能源消费与经济增长之间存在长期均衡关系,且它们之间具有双向作用,即经济增长能够有效促进能源消费,
区域与城市经济 |
广东省经济增长与环境质量的实证分析
[摘 要]文章运用SPSS软件进行因子分析和回归分析方法,检验并论证了广东省经济发展与环境质量之间的关系,2019年,广东省实现地区生产总值107671.07亿元,其中第三产业是占比最大的产业。然而广东省经济在快速发展的同时,也面临着环境污染的问题。实证结论得出:全省GDP、城镇化率每增加一个单位,环境质量指数分别上升42.274、下降41.310个单位。说明经济增长可促进地区环境质量提升,而城镇
区域与城市经济 |
凉山彝族自治州资源型产业转型升级研究——以矿产资源型产业为例
[摘 要]在我国社会主要矛盾发生重大变化以及当前经济下行压力大,加强供给侧结构性改革的背景下,作为凉山彝族自治州经济发展支柱的传统矿产资源型产业,却由于长期以来受资金、人才和技术等因素制约,当地经济社会发展整体相对缓慢,形成了“富饶的落后”。转变粗放卖矿产资源和破坏性开采的经济增长模式,提高资源综合利用率、加强产业集群和延伸产业链,是凉山彝族自治州以资源为依托的产业可持续化发展的关键。 [关键词
区域与城市经济 |
湖南城市老年人旅居养老市场开发策略研究
[摘 要]旅居养老是社会养老的新方式,也是旅游与养老产业的新市场,在调研湖南城市老年人人口特征、旅居养老需求、旅居养老满意度等基础上分析他们的旅居养老需求,进一步从政府、旅居养老企业两个维度针对需求提出市场开发策略,促进湖南省旅居养老产业的发展。 [关键词]湖南;城市老年人;旅居养老;市场开发策略 [DOI]10.13939/j.cnki.zgsc.2021.17.032 1 引言 随着我
区域与城市经济 |
敦煌市自助旅游流空间网络结构特征分析
[摘 要]“一带一路”倡议为敦煌市的旅游业发展带来了历史性机遇,越来越多的自助旅游者前往敦煌开展旅游活动,并体现出了消费行为多样化的特征。文章以敦煌市自助游客及近三年的网络游记为研究对象,通过数据分析深入探讨敦煌市自助游客的空间分布特征及流动方式,期望得到敦煌市自助旅游者的空间流动规律与特征,为敦煌市旅游服务质量的提升提供科学依据。研究结果表明,敦煌市受空间距离成本、景点吸引力、交通通达度等因素的
财政与金融 |
新时代地方政府债券发行的作用及策略
[摘 要]地方政府债券是推进我国公共基础设施建设工作重要的融资手段,在国家经济生活中发挥着重要的造血融通作用。文章就新时代背景下地方政府债券的特征、涵义、作用进行了科学阐释,并就地方政府债券的发行模式、市场规模、管理策略进行了深入全面的论述,为地方政府债券的发行管理工作提供了思路借鉴。 [关键词]地方政府债券;发行模式;融资性质;风控策略 [DOI]10.13939/j.cnki.zgsc.2
财政与金融 |
农业保险视角下水稻劳动生产率探析
[摘 要]文章运用文献研究法、实地调研法、假设检验等研究方法,在农业保险视角下对水稻劳动生产率进行探讨(其中仅涉及水稻的农作物保险)。目的是为当前农户(小农)水稻劳动生产率普遍低下的现象提供一个新的解释,同时从农业保险的角度分析实现乡村振兴的新路径。文章的研究思路是:将农户分为购买农业保险和未购买农业保险两组,利用假设检验的思想,构造t统计量,识别出两组的水稻劳动生产率均值的差异,来判断农业保险的
财政与金融 |
中国保险业的发展概况探究
[摘 要]保险作为金融体系中不可或缺的组成部分,为金融业务提供着相匹配的服务保险。作为一种分摊风险的财务手段在如今广为盛行,近年来我国保险行业潜力巨大且呈现出高速发展趋势。在商业方面保险与银行之间联系密切,在民生方面保险与大众之间联系紧密,所以保险业的发展是至关重要的。同时,由于保险对保户具有经济补偿的特点,能够在人们面对未知的不确定性所带来的风险中满足人们对生活安定和生产稳定的基本需求,所以保险
财政与金融 |
农户视角下农业保险满意度研究——以潮州市为例
[摘 要]农业保险是政府分散农业自然灾害风险的一个重要手段,其具有损失补偿和经济给付职能,可以为稳定农业经营提供保证。本项目以广东省较早实施农业保险政策城市之一的潮州市为例,对424户农户的情况进行了实地调查。调查农户对农业保险的认知情况和期望,研究农户对农业保险满意度,分析农业保险具体实施情况以及现行农险制度存在的问题并提出相应对策和建议。其次针对大户保障水平低,散户参保难、农业保险普及程度低,
产业经济 |
柳州新能源汽车产业国际化发展的路径研究
[摘 要]全球汽车格局正面临着新一轮的重构,汽车产品须向着安全、智能、节能、环保方向迈进,发展新能源汽车已经成为世界主要汽车生产国的国家战略。中国政府十分关注新能源汽车产业的发展,出台各项政策文件,着力培育新能源汽车产业竞争优势的形成。当前,随着“一带一路”倡议的深化实施和发展,中国与沿线国家和地区的合作不断加深,这为地处丝路沿线的广西带来了发展机遇,也为广西最重要的汽车城柳州打开了国际化发展的大
产业经济 |
贵州刺梨产业发展存在的问题及对策建议
[摘 要]近年来,刺梨产业在贵州快速发展,在“农村产业革命”推进过程中表现出众,种植、加工、销售等方面取得了空前成效,在助力脱贫攻坚、同步全面小康中发挥了重要作用。文章梳理了贵州刺梨产业发展现状,并分析了种植、加工、销售等方面存在的短板和问题,提出了相应的对策和建议,旨在为产业发展决策提供参考。 [关键词]刺梨产业;贵州;产业经济 [DOI]10.13939/j.cnki.zgsc.2021.
产业经济 |
“双循环”背景下的产业转型困境及突破路径
[摘 要] 新冠肺炎疫情冲击叠加中美大国博弈,对青岛产业的高质量发展提出了新挑战。青岛服务业增长较快,但尚未形成根本性突破,经济仍以制造业为主导,但近年来制造业增速大幅下滑,且新增投资对房地产业依赖偏高。本土企业在全球价值链地位偏低是突出问题,产品质量和企业效率低是普遍性问题。突破转型困境的基本策略是以培育本土企业主导的全球价值链为目标,促进产业政策向功能性产业政策转变,其核心要义是建立公平竞争的
产业经济 |
互联网时代实体书店的困境及对策
[摘 要]文章运用波特五力研究模型,研究了“互联网+”时代背景下,实体书店面临的问题。文章首先从实体书店面临的内外部环境着手;其次分析了实体书店面临的主要问题;最后依次从实体书店内外部两方面去寻找和解决实体书店在目前“互联网+”时代背景下应对的方案。 [关键词]“互联网+”;实体书店;转型升级 [DOI]10.13939/j.cnki.zgsc.2021.17.057 1 实体书店的外部困境
产业经济 |
我国地质勘查经济发展的影响要素分析
[摘 要]在我国,地质勘查经济发展形势与其技术服务领域范畴关系密切。当前和今后一段时期,地质勘查业发展的重点服务领域为矿产资源、工程建设、生态环境、灾害防治等。影响地质勘查业经济发展形势的要素复杂多样,但影响较大且持久的、关系密切的要素主要是宏观经济增速变化、社会融资难易程度、矿业市场行情等市场要素,以及事业单位改革、地质勘查资质及地灾防治资质制度、矿产资源管理制度改革和矿产资源权益金制度等政策要
产业经济 |
基于POI数据与BP-LSTM算法的卷烟购进量预测模型研究
[摘 要]消费需求因地理环境不同而不同,即使同一个消费者,在不同的地理环境,其卷烟的消费习惯也会不同,这个差异是客观环境驱动的。因此,卷烟的进货数据是环境消费的表现。消费环境是驱动卷烟销售的真实原因,文章从零售终端周围的环境出发,将BP神经网络和LSTM相结合,构建新的二级预测模型(BP-LSTM模型),创新性地应用于烟草行业,并将POI数据(Point Of Information)作为模型的增
产业经济 |
闽南石材业的SWOT分析及转型升级对策
[摘 要]石材业是闽南地区的特色产业之一,有力推动了当地就业和经济发展。但近年来闽南石材企业发展面临销售额下降、利润空间压缩等困境。为此文章运用SWOT方法对闽南石材产业的发展状况进行分析,研究其优势、劣势,以及所面临的机遇和挑战。在此基础上文章对闽南石材业的转型升级发展提出了一些对策:如扩大石材原料进口市场、把握机遇主动拓展市场、绿色生产转型升级、以国际化思维应对贸易壁垒、灵活应对成本增长等政策
产业经济 |
健康产业的结构和边界研究
[摘 要]健康产业是全面建设小康社会的支柱。目前理论界对健康产业整体的概念和目标已有共识,但对健康产业内部结构和边界尚缺乏深入细化的研究和准确把握。文章结合2019年新修订的统计标准分析健康产业的结构和边界,明确医疗卫生行业的核心地位。从控制卫生费用和产业升级两个方面阐述边界的功能和意义。 [关键词]健康产业;结构;边界;卫生人力资源 [DOI]10.13939/j.cnki.zgsc.202
产业经济 |
广场协议对中美贸易摩擦的借鉴意义
[摘 要]文章主要分析了美日贸易摩擦爆发的成因及影响,从两次贸易争端的背景、进出口出发,介绍了广场协议及其影响,在此基础上,对美日贸易摩擦与中美贸易摩擦进行了对比,分析得出我国在内需潜力方面优于日本,在基础建设尤其是新基建方面仍需要加强,并从“广场协议”事件分析中获得相关启示。 [关键词]“广场协议”;贸易摩擦;中美贸易 [DOI]10.13939/j.cnki.zgsc.2021.17.07
产业经济 |
后疫情时代乡村民宿市场发展的思考
[摘 要]新冠肺炎疫情给我国旅游业带来巨大冲击,面临泡沫化增长的我国乡村民宿正好迎来一次行业洗牌和清退。文章在新冠肺炎疫情背景下,分析此前我国乡村民宿经营过程中出现的问题,以及疫情中面临的困境,并提出在后疫情时代市场发展的思考。 [关键词]后疫情时代;乡村民宿; 困境;思考 [DOI]10.13939/j.cnki.zgsc.2021.17.077 2020年年初,迅速蔓延的新型冠状病毒肺炎
产业经济 |
我国农业对外投资信息体系发展历程、现状及展望
[摘 要]农业走出去战略提出以来,我国农业对外投资信息体系在全行业构建经验的指引下,以专门信息收集为起始,逐步发展成信息收集和服务并重、信息平台和产品并举的良好格局,取得阶段性成效。结合事业发展需要和各类主体需求,文章进一步提出推进我国农业对外投资信息体系形成共建共享有机循环的建议。 [关键词]农业对外投资;农业走出去;信息体系;信息服务 [DOI]10.13939/j.cnki.zgsc.2
企业管理 |
新创企业商业模式选择的情境要素研究
[摘 要]瑞幸暴雷事件引起了各界对我国新创企业健康发展的关注。在此背景下,文章聚焦新创企业融资行为与商业模式选择。具体而言,文章关注“烧钱”这一兼具内涵式生长与机械式增长双元特征的商业模式,分析在具体的情境特征下,烧钱模式的绩效发挥,以期在定义“烧钱”模式的概念与内涵的基础上,定位其适用边界。文章采用多案例比较分析的方法,选择滴滴、ofo、星巴克、拼多多四家采用“烧钱”模式的典型企业为研究对象,提
企业管理 |
中俄跨境电商小微企业经营管理模式及对策研究
[摘 要]文章对中俄跨境电商、小微企业和中俄跨境电商小微企业进行了内涵的界定。从中俄贸易两国提出的政策支持、中俄物流运输体系日渐完善、支付方式多样、高校努力培养跨境电商人才角度分别阐释了中国对俄罗斯出口跨境电商的发展现状和俄罗斯对中国出口跨境电商的发展现状及存在的问题,进而对中俄跨境电商小微企业的经营管理模式提出了相关对策。 [关键词] 中俄跨境电商;小微企业;经营管理模式 [DOI]10.1
企业管理 |
中国企业信用管理体系构建
[摘 要]信用已经成为日常生活中不可或缺的一部分,并且在企业的日常经营管理中起到了重要的作用,党的十八大提出加强政务诚信,商务诚信,社会诚信以及司法公信建设。同时国务院出台了相关法律要求明确推进诚信建设,企业诚信建设。并且鼓励企业建立信用管理模式。除此之外,国务院还要求还鼓励企业将客户的信用记录纳入相对应的信用体系当中,从而为能够更好地帮助企业加强管理自身的信用体系。在当前的经济发展过程中,每个行
企业管理 |
农村电商企业经营风险及防范研究
[摘 要]乡村振兴背景下,涌现出一批农村电子商务企业。但目前农村电商企业存在诸多经营风险,影响了电子商务在农村的进一步应用与发展。为此,文章在对农村电商企业开展电子商务活动中所存在的主要风险进行分析的基础上,从农村电商企业经营者角度提出了相应的风险防范与应对措施,以帮助农村电商企业及早识别风险、防控风险,防患于未然。 [关键词]农村电商;经营风险;风险防控 [DOI]10.13939/j.cn
企业管理 |
国企改革人力资源管理的现存问题及对策
[摘 要]在我国市场经济体制中,国有企业始终是重要组成部分。在国有企业改革逐渐深化的背景下,人力资源管理逐渐成为国企改革的重点。然而,在多种因素的影响下,国企改革人力资源管理中仍存在薄弱点,限制国企改革的进程。基于此,文章在研究中一方面分析国企改革人力资源管理的薄弱点;另一方面研究国企改革人力资源管理的改进措施。 [关键词]国企改革;人力资源管理;激励机制 [DOI]10.13939/j.cn
企业管理 |
人力资源管理问题及解决策略
[摘 要]未来五到十年,是医院集团转型发展中最为关键的时期。医院集团正在经历传统到现代的转变,医院集团的品牌、运营、服务、管理、技术、人才和质量一起进入一个新的发展阶段。要把握住这个关键阶段,才能在未来愈加激烈的竞争背景下取得竞争优势,才能建立一个现代化的医院集团。文章以湖南某集团化管理公立医院为例,研究出其集团化医院新建院区人力资源管理的现状及问题,在此基础上,探究解决之道,并提出针对性的策略与
企业管理 |
采办管理在企业运营中的重要性
[摘 要]随着我国社会、经济的不断发展,企业各项管理制度也在逐步健全。尤其是企业采办管理,作为企业生产经营中必不可少的一个环节,企业要进一步确保物资、工程、服务等内容的采办质量。通过采办管理制度的完善,以及优化措施的落实,来全面提高企业的采办管理质量。通过采办管理的有效性,直接与企业经营的质量、安全、效益、成本、风险控制对接,实现良性发展与可持续发展。文章主要结合企业采办管理的问题、意义以及优化措
企业管理 |
家族企业“传承二代”企业家精神评述与展望
[摘 要]家族企业持续辉煌关键在“继创”。文章分别从我国家族企业面临着传承危机、“传承二代”企业家精神培育是应对传承危机的关键举措、企业家精神是我国家族企业成长与壮大的法宝等视角总结梳理文献后核心发现,“传承二代”企业家精神的培育是解决我国家族企业传承中诸多问题的着力点;家族企业“传承二代”企业家精神的修炼,既是对父辈企业家精神的承继,也是在新的环境下的超越,是历史、现代与未来的复合。在此基础上提
企业管理 |
“十四五”时期地方资产管理公司转型路径探析
[摘 要]作为不良资产行业的重要组成部分,“十四五”时期,地方资产管理公司要承担起“为金融机构降压,为地方政府分忧、为实体企业纾困”的使命担当,文章在分析地方资产管理公司发展现状、存在问题基础上,提出了地方资产管理公司的高质量发展要围绕区域市场,夯实基础管理,提升公司治理能力,优化股权结构,提升资本实力,强化科技赋能,完善业务风控体系,聚焦主责主业,实现业务新发展。 [关键词]资产管理;不良资产
市场营销 |
文化混搭产品对消费者购买意愿影响研究
[摘 要]在当今全球贸易一体化时代,设计并推出文化混搭产品已成为许多国际品牌本土化过程中的一种重要策略。本研究提出文化混搭产品对消费者购买意愿的影响因素的假设,基于AMOS26.0和SPSS25.0软件运用相关分析以及中介效应检验对问卷数据进行实证研究。研究结果显示:本土象征性、感知全球性与消费者对文化混搭产品的购买意愿之间存在正向相关关系,感知创新性发挥了中介作用;文化尊重显著正向影响消费者的购
市场营销 |
全渠道背景下中国设计师品牌渠道策略研究
[摘 要]全渠道背景下的渠道模式不同于传统单一的渠道模式策略,对设计师品牌在渠道管理和商品流通调控能力方面提出更高的要求。为全面了解中国设计师品牌在渠道方面的发展现状、发展路径和渠道策略,文章通过对在北京、上海、杭州、南京、深圳、成都6个具有发展代表性的城市主要商圈内开设了自营店铺的100个设计师品牌进行定性分析和实证研究。调研期间,通过走访深圳南油市场、上海CHIC、MODE、时堂以及ONTIM
市场营销 |
光明乳业“乐在新鲜”品牌战略及其效果探析
[摘 要]光明乳业于2016年正式提出“乐在新鲜”品牌战略,并通过产品研发和产品结构布局、广告投入、冷链物流等方面实施该品牌战略。文章通过消费者行为问卷调查和经营业绩对比两方面来进行评价。结果表明,光明乳业“乐在新鲜”品牌战略总体上来说是不成功的,在此基础上提出了相应的建议。 [关键词]光明乳业;“乐在新鲜”;品牌战略 [DOI]10.13939/j.cnki.zgsc.2021.17.116
市场营销 |
顾客参与价值共创的营销策略研究
[摘 要]顾客参与价值共创是企业提升市场竞争优势的重要手段,采取何种营销策略能够促进顾客积极参与价值共创成为企业亟待解决的问题。文章以虚拟品牌社区为研究对象,梳理国内外学者对价值共创的定义、维度研究以及顾客参与价值共创的影响因素,结合4P理论,提出企业的产品策略、价格策略、渠道策略、促销策略,为企业管理品牌提供理论依据和研究启示。 [关键词]价值共创;市场营销;虚拟品牌社区 [DOI]10.1
市场营销 |
项目管理在市场营销实践中的应用分析
[摘 要]当前市场在各行各业经济活动中的重要性日益显著,在实际的市场营销进程中,企业会围绕各项目单元组织营销活动。文章概述项目管理对于市场营销实践的重要性,分析市场营销实践活动中项目管理的应用现状,探究市场营销实践活动中应用项目管理的有效策略。 [关键词]市场营销;项目管理;经营风险 [DOI]10.13939/j.cnki.zgsc.2021.17.121 随着国内市场化经济体制改革的持续
市场营销 |
对外交流中江苏文化旅游品牌竞争力提升研究
[摘 要]近年来,江苏省入境游增长缓慢,文旅品牌缺乏国际知名度和美誉度,对外交流中存在传播主体单一、优质文化内容挖掘不够、传播渠道体系不完善、传播形式陈旧、精准度不够等问题,管理方面政府主导作用尚未落到实处。为提升文化旅游品牌竞争力,增强江苏文化软实力,需在产品设计、品牌传播和顶层设计三方面有针对性地进行策略优化和调整。 [关键词]对外交流;文化旅游品牌;竞争力 [DOI]10.13939/j
市场营销 |
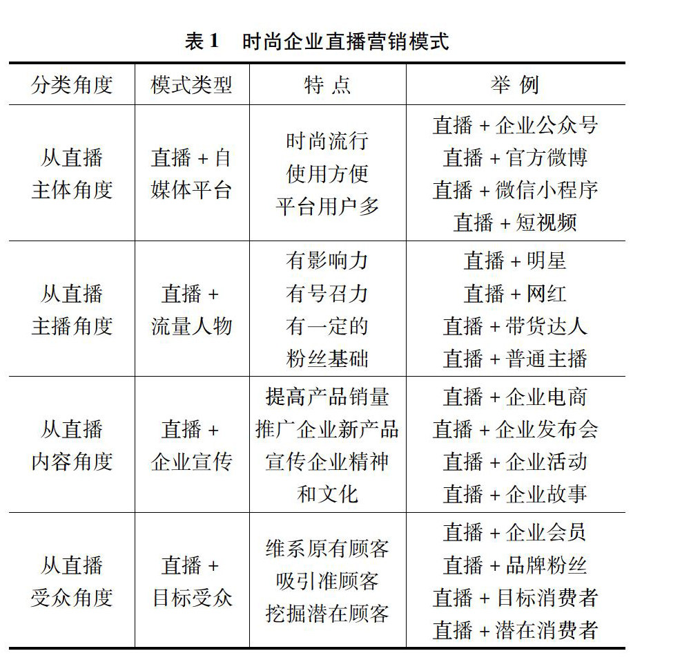
时尚企业直播营销模式类型分析
[摘 要]随着直播平台与直播市场的迅猛发展,风靡全球的直播媒介逐渐成为融媒体时代的一种新型营销工具。直播营销以其营销成本低、收益高等显著特点吸引众多企业纷纷试水直播,其中时尚企业凭借自身独有的时尚性、流行性等特点,积极发展直播营销模式,打造直播营销差异化优势,最终取得良好的直播营销效果。文章通过分析时尚企业成功进行直播营销的案例,从中洞悉出时尚企业直播营销的常见模式,以此为基础延伸划分出直播+自媒
物流与供应链 |
智慧物流促进临港新片区产业集聚发展的对策研究
[摘 要]在当前我国经济和科技快速发展的背景下,物流产业向信息化、智能化的方向不断转型升级,新业态不断涌现。传统的产业已经不能完全的满足当下各方面的需求,由于政府的扶持和政策的导向,无数产业在以临港新片区为例的高新试点区域不断集聚。文章意在调研在物流业的转型升级后,通过智慧物流解决当下产业集聚中存在问题的策略。通过对临港物流园区现状的分析,为其产业的转型升级和解决产业集聚的问题提供一些理论依据和前
物流与供应链 |
后疫情形势下高端制造与供应链金融协同研究——以智能汽车制造为例
[摘 要]全球范围内新型冠状病毒(COVID-19)的大流行对全球经济,尤其制造业造成了巨大影响。文章以智能汽车制造为例,分析了新型冠状病毒疫情流行对行业的影响,总结了新形势下智能汽车制造的价值链特征,结合供应链金融的优势和发展趋势,提出了智能汽车制造与供应链金融协同策略。 [关键词]后疫情;高端制造;供应链金融 [DOI]10.13939/j.cnki.zgsc.2021.17.131 1
物流与供应链 |
新冠肺炎疫情期间我国智能冷链物流发展研究
[摘 要]在新冠肺炎疫情期间,由于实行的交通管制和居家令,对冷链物流供应链造成了重创。但另一方面,智能技术的涌现,生鲜平台,电商带货的兴起,也给冷链物流的发展带来了不一样的转变。文章主要从疫情对冷链物流的影响,我国智能冷链物流的发展及问题还有智能冷链物流未来发展的方向这三个方面展开论述。其中分智能冷链物流的仓储环节、运输环节、末端环节对我国智能冷链物流发展的现状还有现存在的问题进行了阐述,基于调查
物流与供应链 |
基于价值工程的大型设备工程物流方案比选
[摘 要]大型工程项目的工程物流对整个项目的成本和进度有着很大的影响,工程物流方案的比选研究是设计工作的重要部分,为项目后续的发展方向、技术走向等提供依据。文章对某投资210亿美元的工程项目进行分析,该项目存在设备单重大、物流方案复杂、场地限制条件多等问题,使用价值工程分析方法对大型设备的可行性研究阶段的工程物流方案进行比选,研究技术方案的功能和成本之间的联系,用价值工程的概念和原理进行分析论证,
物流与供应链 |
区块链技术对会计影响的文献综述
[摘 要]伴随着区块链3.0的到来,区块链技术对会计信息系统、财务会计、管理会计以及会计监督等方面产生了重大的影响。文章尝试就区块链技术对会计影响的文献做回顾,分别从区块链技术对会计确认和计量模式的影响、对会计信息质量的影响、对会计监督的影响来进行归纳和整理。对目前区块链技术在会计领域的研究及应用现状进行简单总结和反思,提出我们未来应该努力的方向。 [关键词]区块链技术;会计;信息质量 [DO
物流与供应链 |
新形势下框架协议采购在国有企业的应用研究
[摘 要]国有企业采购是国有企业经营过程的重要组成部分,其采购效率和采购成本的高低直接影响国有企业的经营发展水平。国有企业一直采用传统的单一的采购模式,无形中增加了企业的采购成本。在新形势下,框架协议采购的出现实现了物资集中采购的效益最大化,对实现国有企业采购形式的创新和企业成本的管控具有现实意义。 [关键词]国有企业;框架协议;采购 [DOI]10.13939/j.cnki.zgsc.202
物流与供应链 |
基于轴辐理论的物流网络构建研究
[摘 要]物流枢纽节点的确定、区域网络层次的划分、各节点功能的定位、交通线路的完善等,是物流网络构建中的重要内容,尤其是如何促进各节点城市和各交通线路的协调发展。文章主要阐述了轴辐理论在构建各级物流网络结构中的应用,轴辐式物流网络结构的特点、轴辐式物流网络的构建原则以及构建轴辐式物流网络的建议与对策,以期为物流网络的构建提供理论依据。 [关键词]轴辐理论;物流网络;区域物流 [DOI]10.1
物流与供应链 |
基于“供应链+大规模定制”的茶产业发展研究
[摘 要]文章以“基于‘供应链+大规模定制’的茶产业发展研究”为主题,以福建省政和云根茶业有限公司为研究对象。研究发现:其一,互联网背景下的现代茶产业运用高效供应链管理使线上线下渠道的整合达到“1+1>2”效果的创新可能性,有效增添了大规模定制的可实施性;其二,以政和云根为例,通过严格完整的认证体系牢牢把控茶叶每一环节的品质,在包装设计等环节充分融合云根红茶文化与中国茶文化,充分利用白茶独特
财税审计 |
目标成本管理在房地产开发企业的现状及改进策略
[摘 要]随着社会的发展,房地产行业成为当前发展最迅速的行业。但房地产开发企业在进行成本管理中出现了一些问题,经过长期的经验积累,得出目标成本管理是最科学、最有效的管理策略。房地产管理工作原本就很复杂,再加上房地产开发项目本就具有一定的风险性,管理人员也无法预测,所以为目标成本管理工作的开展带来了许多困难。基于此,文章阐述了当前房地产开发企业在进行目标成本管理中需要注重三点内容:一是房地产开发项目
财税审计 |
文化体制改革背景下财务管理新常态探究
[摘 要]文化是综合国力的重要组成,政治、经济和文化的交融,是影响现代综合国力竞争的关键因素。我国文化体制改革背景下,相关单位和企业所面临的环境发生了较大的变化,是否能够适应财务管理新常态,成为文化单位和企业生存发展的关键。文章有针对性地分析文化体制改革背景下文化企业面临的挑战,并分析其财务管理新目标,研究财务管理新常态和对应的财务管理优化措施,旨在为文化单位和企业财务管理工作提供指导,使其财务管
财税审计 |
房地产企业降低资产负债率的策略探析
[摘 要]近年来,随着我国经济的结构性转型,房地产行业已由高速发展阶段步入稳定发展状态,企业之间的竞争更加激烈,风险防范举足轻重。由于房地产企业运营特征,负债经营是企业发展的常态,是企业获取较高利润的重要手段。然而,过高的资产负债率使企业暴露在很高的财务风险下,阻碍房地产企业的健康发展。当前,房地产企业普遍存在资产负债率过高的情形,因此探讨降低房地产企业资产负债率方式具有重要的现实意义。文章在分析
财税审计 |
论新能源企业财务风险防范与控制
[摘 要]我国的新能源企业在国家的扶持之下,近年来有了长足发展,因此我国的新能源企业数量也迅速增长,从原来的大型企业逐渐拓展出许多中小型企业。这些企业的迅速成长,不仅打破了我国的能源产业格局,给我国的新能源发展带来了许多的机遇,同时也给新能源行业的发展带来了一些挑战。除此之外,新能源企业作为风险较高的企业,如果不能把握财务风险防范规律,就很容易导致企业出现亏损的问题。文章从我国新能源民营企业的财务
财税审计 |
新常态下强化内部审计监督职能的路径研究
[摘 要]目前,我国经济发展已经进入“新常态”,内部审计的监督和咨询作用在保障企业合规合法生产经营,市场经济健康平稳运行方面开始凸显。文章通过分析目前内部审计监督职能的发展现状,发现存在的问题,并据此提出提升路径,以期为我国内部审计制度的完善提供一定的借鉴意义。 [关键词]新常态;内部审计监督;提升路径 [DOI]10.13939/j.cnki.zgsc.2021.17.157 1 引言
财税审计 |
保险公司财务预算管理存在的问题及改进策略
[摘 要]近些年来,随着社会公众保险意识的增强,保险公司的业务发展迅速。绝大多数的保险公司将更多的精力放在了保险业务的增量方面,对于公司内部管理尤其是财务预算管理长期忽视。事实上,保险公司的财务预算管理在提高公司经营效率以及防范公司资金风险等方面发挥着重大作用。尽管目前大多数保险公司也都建立了财务预算管理制度,但是仍然存在很多的问题需要进一步完善解决。基于此,文章以问题思维为导向,着重分析了保险公
财税审计 |
关于项目支出绩效评价的思考
[摘 要]党的十八大以来,财税体制改革不断发展,项目资金投入逐年增长,资金使用效益不断增强,因此项目支出绩效评价对于全面实施绩效管理、推动资金聚力增效具有十分重要的意义。文章建立了科学合理的指标体系,并指出了项目支出绩效评价的现存问题,即绩效评价范围未能实现全覆盖、绩效评价约束力不强、指标权重设计及分值安排不合理、绩效评价结果运用不足等,在此基础上给出了解决思路,以期给业界带来相关启示。 [关键
财税审计 |
会计审计对企业经济效益的影响
[摘 要]会计审计就是以货币作为相关计量单位,结合一定的方式与模式手段,将经济作为交换对象并实施全面的核算与监督的过程。在这个过程中,会计审计人员会获得大量的可靠的经济信息,这些信息不仅有助于总结企业的经营状况,对于未来的经营战略也会产生显著的影响。 [关键词]会计审计;经济效益;影响 [DOI]10.13939/j.cnki.zgsc.2021.17.163 1 会计审计概述 1.1 会
财税审计 |
售后回购业务会计处理的改进建议
[摘 要]售后回购作为一种特殊的销售方式,其本质性的融资作用随着市场经济的发展得到越来越多企业的重视,但现行的针对其会计处理规定仍存在一些不完善之处。文章以实例分析的方式,分别不同时间长度的回购期,在考虑货币时间价值的情况下,提出改进建议,以期进一步完善核算,使得企业能够获得更加真实可靠的会计信息。 [关键词]售后回购;回购期;会计处理 [DOI]10.13939/j.cnki.zgsc.20
财税审计 |
公司内部控制问题及优化建议探究
[摘 要]随着我国经济的不断发展,国内企业也不断壮大。部门增加,员工数量增长,业务多元化发展对公司自身的内部控制要求不断提升,公司现有内部管理体系不能很好支撑公司复杂的经济业务活动,公司需要提升优化自身内部控制系统。同时,面对竞争激烈的市场环境,公司急需一套完善的内部控制体系,在降低风险的基础上,保证利益最大化。文章站在公司可持续发展的角度上,分析我国公司内部控制体系存在的问题并给出优化建议,给我
财税审计 |
食品企业财务成本管理的优化策略探究
[摘 要]文章基于我国食品产业发展现状,就食品企业财务成本管理方面存在的问题进行了剖析,分析了加强企业财务成本管理对提升企业绩效的作用。食品企业财务成本管理对提升企业绩效十分关键,有效化解食品企业财务成本管理中存在的困境对增强企业竞争力意义重大。文章提出从财务管理人员结构、安全生产责任意识及财务风险管理三个角度优化食品企业财务成本管理策略,并进一步从食品产业链管理和信息披露的角度提出了加强食品企业
创新创业 |
我国通信设备制造企业科技创新效率评价研究
[摘 要]文章通过构造链式两阶段DEA模型,选取2011—2016年国内上市通信制造企业作为研究样本,对企业创新的研发与转化两阶段的效率进行分析。研究发现:我国通信制造企业的技术研发阶段效率普遍高于转化阶段效率,转化阶段效率的差异性大于研发阶段效率,进而提出提升我国通信设备制造企业科技创新效率的政策启示。 [关键词]通信制造企业;创新效率;技术研发;技术转化 [DOI]10.13939/j.c
创新创业 |
“互联网+”背景下大学生创新创业影响因素与对策研究
[摘 要]依托“互联网+”背景之下信息技术的不断进步,作为缓解当前就业矛盾的重要手段,大学生创新创业进入了快速的发展期。从整体上看,我国的大学生创新创业取得了一定的效果,特别是大学生创新创业项目的有效实施,为大学生尽早适应未来社会、尽早转变角色起到了较好的铺垫作用。然而,随着互联网科技的迅速发展,新的经济环境对大学生创业者提出更加苛刻的要求,新的背景之下机遇与挑战并存。受到各种因素的影响,大学生创
创新创业 |
乡村振兴战略背景下农村籍大学生返乡创业影响因素与实现路径研究
[摘 要]大学生返乡创业是乡村振兴战略的重要组成内容。因此,必须采取积极有效的措施以稳步推进大学生返乡创业的进程。文章在分析当前衡阳市大学生返乡创业现状的基础上,对当前衡阳市大学生返乡创业的促进机制进行了探索,进而提出了促进衡阳市大学生返乡创业的有效路径。 [关键词]乡村振兴战略;衡阳市;返乡大学生;返乡创业路径 [DOI]10.13939/j.cnki.zgsc.2021.17.177返乡大
创新创业 |
信息化下人力资源经济师职业发展路径
[摘 要]现代社会中信息技术的应用范围十分广泛,这不仅提高了人们的工作效率,还改善了人们的生活质量。在人力资源管理工作中,信息技术的应用极大程度提高了人力资源管理工作的高效性和创新性。人力资源管理工作的信息化发展水平直接影响人力资源经济师职业发展和规划过程,利用信息平台,人力资源经济师可以以最快的速度获得最先进的信息,应用相应的信息技术实现更加精准的计算,进而有效提高人力资源评估和职业信息交流水平
创新创业 |
高校农村生源大学生到农村就业的意愿调研分析——以河套学院为例
[摘 要]随着新一轮就业季的到来,高校毕业生就业结构性矛盾更加突出,新增毕业生数量给大中型城市就业市场带来了巨大压力,随着十九大“乡村振新”战略的提出,农村基层对高质量、高素质的人才的需求也越来越迫切,为了缓解大中型城市就业压力,同时也为“乡村振新”战略提供有力的人才保证,对于地处四线城市的高等本科院校农村生源学生基层就业意愿的研究是很有必要的。文章以河套学院为例,通过问卷调查的方法,分析影响农村
数字经济 |
商业银行营运管理数字化转型的思考
[摘 要]随着近年来金融科技和现代经济市场的不断转变,现代化的经济体系呈现全球化发展的趋势,并且我国各个金融行业已经有了极大的转变,商业银行对于我国的经济以及金融活动开展来说极为重要。而数字化转型转变了以往传统的金融服务边界,使银行在进行业务工作时,工作的重心由对公业务转向为了现代化的零售业务,对于银行的运行管理也会产生一定的影响。所以商业银行在运营过程中,不仅需要了解现代化的运营体系,还需要尽可
数字经济 |
智能科技助力防控市场风险研究
[摘 要]随着人工智能的不断发展,不断促使世界经济的发展,人工智能广泛用于不同领域当中,改变了市场模式的发展和结构,使得用户体验、金融机构效能等方面发挥了重要作用。当今社会中,人工智能渗透在各个行业当中,有助于各个行业提升效率、增强体验、扩大规模和降低成本。但随着人们生活水平的提升,潜在市场风险存留于市场的各个角落。构建智能科技的基础设施体系,完善市场风险监控内容,有利于防范市场风险的发生。 [
数字经济 |
大数据背景下财务会计与管理会计融合的路径探究
[摘 要]近年来全球迈入大数据时代,互联网对人们的生产经营产生越来越大的影响。从企业角度而言,大数据时代的到来为企业的会计信息收集与整理带来了较多困难,同时也带来一定机遇。会计信息呈爆炸式增长,传统的财务会计无法有效处理当下日益繁杂的信息,传统财务会计难以为企业提供最佳的决策。当前企业有必要将财务会计与管理会计相融合,实现大数据时代对各项数据与信息的有效利用,以此实现会计信息质量提高,同时推进企业
数字经济 |
“互联网+”模式推动烟草行业供给侧结构性改革的策略研究
[摘 要]在“互联网+”模式下,即便我国烟草行业发展水平不断提升,但是其对具体的供需格局仍然存在一些问题。在解决供给与需求不匹配问题的过程中,“互联网+”充分发挥着功能作用,其不仅是供给侧结构性改革的“加速器”,也是做好该项工作的重要路径,在提升烟草行业发展创新性和先进性的同时,能够实现跨区域合作目标,在完善烟草制造企业工业链升级机制的基础上,能够创新烟草企业营销模式,从而在适应社会整体经济发展趋
数字经济 |
大数据时代审计信息化建设的实现路径探析
[摘 要]我国现今正处于经济转型的重要时期,企业所处的外部环境不断变化,在这种情况下,企业管理的加强就十分关键。通过有效的管理手段来进一步完善自身治理结构,同时规范企业的各种经营活动,进一步降低运营风险的发生,以实现推动企业更好发展的根本目标。内部审计的出现符合企业发展的根本需求,因此随着内部审计的不断发展,国内众多企业也开始逐渐加强内部审计的应用,通过对内部审计的应用强化自身治理结构的合理性。在
数字经济 |
传统国有制造企业实施ERP的推进策略
[摘 要]建立现代企业制度,是企业适应市场经济发展的必然要求,而信息化的快速发展,丰富了企业管理手段,依托于信息技术的ERP契合了建立现代企业制度而被广泛使用。然而传统国有制造企业因其存在的问题,使得ERP的应用困难重重。文章通过对中铁宝桥(南京)有限公司成功实施ERP的原因进行分析,并从中得到一些启示,用于指导传统国有制造企业推行ERP。 [关键词]国有制造企业;ERP;信息化 [DOI]1