期刊详情
查看往期
期刊目录
2021年03期
构建中国特色哲学社会科学“三大体系” |
中国特色社会主义政治经济学的叙述方法和体系结构
内容提要 如何进一步完善中国特色社会主义政治经济学教科书的编纂,是目前学术界较为关注的问题。本文探讨了中国特色社会主义政治经济学的研究对象、叙述方法和体系结构,提出《资本论》与中国特色社会主义政治经济学在研究对象上存在显著差异,现有教科书采用板块型叙述结构有其合理性。进一步完善教科书的编纂,需要利用并改进这种板块型叙述结构,以更好地呈现中国特色社会主义政治经济学的理论内容,同时也要最大限度地借鉴和运用《资本论》的范畴和原理,以充实这一内容,推进中国特色社会主义政治经济学的学理化。
构建中国特色哲学社会科学“三大体系” |
所有制改革与所有制结构演变
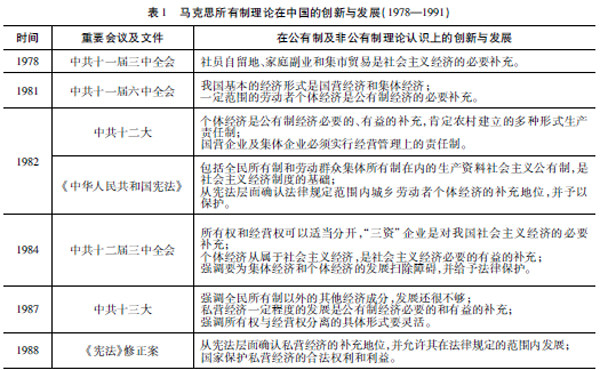
内容提要 关于所有制领域的改革以及对社会主义条件下所有制结构的探索,长久以来一直是中国马克思主义者探索的理论主题。从理论认识的深入与实践经验的发展视角看,改革开放以来马克思主义所有制理论中国化的过程,总体上经历了所有制结构多元化发展(1978—1991)、从结构调整向制度创新转变(1992—2011)以及深水区攻坚(2012—)等三个不同阶段。在当前阶段,对于马克思主义所有制理论的深入研究,一方面需要继续探索和完善社会主义市场经济条件下公有制的有效实现形式;另一方面需要在要素市场化配置过程中,完善各类所有制主体在市场参与、市场竞争以及生产要素使用等领域的公平机制;此外,还需要积极探索不同类型所有制主体的产权保护机制,在处理好政府与市场关系的基础上积极推进混合所有制改革。
比较视野下马克思主义理论对话 |
什么是资本主义精神
内容提要 韦伯与马克思在资本主义精神问题上存在巨大分歧,问题的焦点就在于对贪婪和禁欲这一对概念的理解不同。韦伯的思路深刻地影响了20世纪西方资本主义理论的发展方向,然而他有关资本主义精神的理念类型却可能因其价值立场而片面化了人们对资本主义的判断,只有回到马克思和韦伯的思想对话才能够为我们更好地澄清资本主义精神的面貌,重新审视“贪婪”概念对于资本主义研究的重要意义。
比较视野下马克思主义理论对话 |
明斯基、帕利与马克思:三种金融化理论的比较与综合
内容提要 浩瀚的金融化文献中有三条线索非常典型:第一条线索是明斯基的金融核心论,将金融化视作金融部门的长期膨胀过程;第二条线索是帕利的增长模式论,把金融化等同于资本主义实现增长或积累的一种阶段性体制;第三条线索是马克思的根本生产方式论,金融化被理解成资本主义生产方式的内在趋势。虽然三种典型金融化理论在视角、逻辑和政策主张等方面存在差异,但由于这三类学说同属于反正统的激进经济学,坚持现实性和动态演化观,它们体现的是真实世界经济学在理论上的多元化;因此我们想获得对金融化现象更全面的理解,任务不是从中选择最优的理论,而是对其加以比较综合、借鉴吸收。批判实在论这一马克思主义科学哲学,为综合三种金融化理论,从而构建科学的马克思主义金融化理论提供了可行性框架。
比较视野下马克思主义理论对话 |
先秦古籍“伪书”说清算、正名及反思
内容提要 进行先秦思想史研究,碰到的一个突出问题是如何对待过去戴着“伪书”帽子的先秦古籍。从唐宋至现代的“古史辨派”,疑古辨伪风潮迭起,疑为“伪书”的先秦古籍多达18部。然而,20世纪70年代以来的汉墓出土文献直接推翻了8部“伪书”的帽子,它们自应重新进入研究视野。其余10部或为先秦原著,或为先秦文献的辑佚补撰之作,名为“伪书”亦不合实际。其中一些补辑之作,虽然带有后代烙印,但剔除这些烙印,依然可以作为了解先秦思想的参考依据。在“伪书”说束缚着研究者手脚、被疑伪的古籍尚未在现有先秦思想史著述中得到合理利用和有效阐述的今天,对先秦古籍“伪书”说来一次彻底的清理、正名和反思,具有十分迫切的现实意义和重大的学术意义。
比较视野下马克思主义理论对话 |
玄学是儒学
内容提要 心灵问题依然是魏晋玄学家们关注的中心问题之一。玄学家们将人心分为自然心与有为心。其中,自然心即性,为生存提供保障,有为心为人类的积极进取提供动力。针对汉代儒家过度重视有为心所带来的弊端,玄学家们用本末论范式,调整了自然心即性与有为心的关系,强调自然心或性是本,有为心及其所产生的活动如仁义之道等为末,以为在自然心的作用下,人文礼教等自然形成。这便是崇本举末论。这种本末论,产生于王弼,但是并不成熟,到嵇康、郭象等才逐渐成熟与完善。从心性关系来看,玄学属于儒家发展的新型态。
比较视野下马克思主义理论对话 |
历史唯物主义与“空间转向”问题
内容提要 历史唯物主义的“空间转向”问题直接导源于20世纪中叶的存在主义和结构主义的时空论争,其实质是西方一些马克思主义学者在结构主义对存在主义的时间性霸权反抗的影响下,对人文社会科学领域中空间性研究的彰显。历史唯物主义坚持时间性和空间性相统一的时空观,它的历史范畴是包含着时间性和空间性的人类社会发展的总体性过程,它从未也不可能会发生“空间转向”。一些学者所谓的历史唯物主义的“空间转向”,实际上只是对历史唯物主义空间维度的深化研究。“空间转向”是人文社会科学研究领域历史主义和科学主义研究范式的历史产物。在学术界空间研究日渐繁荣的形势下,厘清“空间转向”的一些基础性、源头性和方向性问题,对深化创新人文社会科学的研究范式,具有重大的理论和现实意义。
比较视野下马克思主义理论对话 |
俞平伯旧体诗词创作与中国古代诗歌传统
内容提要 俞平伯的旧体诗词创作大致可分为早、中、晚三个时期,且转益多师而自成一体。周邦彦、温庭筠、李商隐、杜甫、吴伟业、陶渊明等皆是对俞平伯的旧体诗词创作产生了重要影响的古典诗词大家。本文以俞平伯早期、中期、晚期各阶段的旧体诗词创作流变为经,具体到某一阶段再以他与某一位或几位古典诗词大家的艺术关系为纬,试图在经纬交织中揭示俞氏旧体诗词创作与中国古代诗歌传统创化的关系脉络或诗学谱系。具体而言,即主要围绕俞氏早期诗词创作与“清真词”、与“温李”,中期战乱诗词与“杜诗”、与“梅村体”,晚年诗词创作与“陶诗”的关系展开论述。由此在历时性与共时性相结合的立体框架中多角度、多中心地揭示俞平伯诗词创作的多元古典诗歌渊源。
比较视野下马克思主义理论对话 |
文学期刊与文学生态
1956—1966年间,作为“地方性刊物”的《延河》,与“十七年”的文学制度和政治生态密切相关,其创生、流播及发展,也与当代文学进程互动共生,影响着当代文学生态,尤其是陕西文学生态。同时,《延河》的历史超越性也不可否认,“十七年”所刊发的作品及创作倡导,对陕西中青年作家,有着极大的影响力和推动作用,奠定了当代陕西文学的发展基础。
比较视野下马克思主义理论对话 |
天子与天师
内容提要 海内外学界在认识与界定早期道教属性时,大多偏向人类学、民俗学、文献学的取径,相对缺乏历史学角度,尤其是早期道教形态与汉代政治神学关系视角的检省,因此没能充分认识到作为中国民族宗教的道教的“政治性”倾向及“在世性”特征。在由经学、谶纬而至原始道教的承接、发展过程中,随着君、师关系宗教化程度的不断加深,天子与天师这组相辅相承的神圣角色,于焉形成。天师的神圣使命即佐君致太平,以此,原始道教不仅具有强烈的理想国诉求,大规模的“师汉”行为,以及内生性的“辅汉”情结,还“以善道教化天下”,具有“道化四夷”的民族立场;道教的仙术、仪式,可谓中国生活方式的宗教化展演。原始道教具有明显的国家宗教性格;道教与儒教一样,都是中国人和中国社会综合性的文化形态。
比较视野下马克思主义理论对话 |
英国关于西藏在中国的法律地位的态度演变
内容提要 1944至1950年间,英国政府不断责难西藏在中国的法律地位。1944至1947年间,它宣称西藏类似于英联邦内的“自治领”。1947至1949年间,它宣称西藏是“有限独立”的,中国对西藏拥有的只是“模糊的宗主权”。1949至1950年间,它宣称“西藏的地位不明确”。总之,它声称西藏是中国“宗主权”下的“自治国家”。它所说的“自治”实际上是分裂西藏,制造西藏“缓冲区”。无论它如何挑战中国的治藏主权和责难西藏在中国的法律地位,它阻挡不了中华人民共和国的统一和中华民族的团结。
脱贫攻坚与乡村振兴 |
资本积累视域下脱贫攻坚的社会学阐释
内容提要 党的十八大以来打响的脱贫攻坚战取得了令全世界刮目相看的重大胜利,从社会学角度来理解我国的扶贫机制,具有重要的理论意义和现实意义。本文在场域—资本—惯习理论框架的基础上,基于中国扶贫的大量文献记录与报告资料,剖析了贫困人口致贫的原因,阐释了扶贫政策得以有效实施的理论机制。根据这一理论框架,中国的扶贫工作体现了从资本转换、场域改变和惯习培育三个维度构建减贫扶贫的长效机制。巩固拓展脱贫攻坚成果仍然是我国未来面临的长期任务,应当在对现有经验进行总结提升的基础上继续建立健全长效机制,让全体人民共享经济社会发展的美好成果。
脱贫攻坚与乡村振兴 |
贫困治理中的干部下乡
内容提要 在贫困治理实践中,国家遴选和派驻干部下乡,有助于将长期身处科层体制中的干部,带回社会中去体验民情。扶贫干部的民情体验,源于乡土化的治理情境。安全政治的逻辑、复杂的乡村权力关系和乡村社会关系,促使“第一书记”熟悉群众、深入群众,掌握“三农”情况、学习群众工作方法、反思涉农政策。在政治效应上,干部下乡强化了群众对国家的政治认同,形塑了群众对国家的政治想象,延续和再生产了国家政权的合法性。在治理功能上,干部下乡之后的县域流动,有利于贯彻和发展干部培养的群众路线模式,优化政策执行的“体制—民情”互动模式。在国家治理现代化进程中,“第一书记”制度的持续运作,一方面促使基层干部身体力行地帮扶贫困农户,另一方面更在于激活身体治理的传统,在常规治理体系之外去协调国家与农民的关系。