期刊详情
查看往期
期刊目录
2022年02期
文明对话与儒释道会通专题研究 |
从“能近取譬”到“指事问义”:中国哲学的一种说理方式
内容提要 本文就中国哲学史上一类重要的言谈说理方式———先秦儒家的“能近取譬”与唐代禅宗的“指事问义”———进行研究,探讨了这类象征性言说的思想内涵及其在儒家与禅宗思想中的应用。以《易传》“系辞”中取相观通的方式为案例,阐析其“近取诸身,远取诸物”的论理原则,同时比较分析了中国禅宗南北两宗及临济宗等学派如何假借各种象征性的手法,以譬喻方式来阐明开悟的境界。从而认为儒家与禅宗所提出的这类言说道体的方式,经由具体经验中的见闻觉察,推而广之去阐明普遍性的道体原则。幽远之道是透过个体的切己经验,譬喻式地来表现的,这与以玄学或形而上学来论说道体的言说方式是相当不同的类型,可以将其看作哲学史上非常特别的一种道体言谈方式。同时,本文还从中国哲学思想史的内在理路,阐明了这类言说与传统形上学论述之间的互动转换关系。
文明对话与儒释道会通专题研究 |
唯识学“刹那”义在近代的再中国化
内容提要唯识学“刹那”义对近代中国哲学产生了深远影响,尤其是受支那内学院影响的哲学家熊十力、李石岑等人,他们都认为宇宙万物,包括心识或心性都是“刹那灭”的或说刹那生灭的,这是唯识学种子说的一个重要内容,也是内学院重点宣扬的唯识学的特色理论之一。不过,熊十力等新儒家认为这刹那生灭的宇宙是刚健有为、活活泼泼的,他以《周易》的“生生”之义赋予在这“刹那”义上,从而归宗到儒家,尤其是宋明理学的立场上去了;而李石岑则以“刹那灭”义诠释人生之“生”,用唯识学接引了柏格森等人的哲学,强调刹那变化的人生背后有着一种创造的意欲,这便偏离了唯识学而更接近柏格森等人创造的进化论了。“刹那”义曾是这些知识分子建构近代形而上学的“共同知识”。
文明对话与儒释道会通专题研究 |
防范房价泡沫化风险的对策研究:“疏堵结合”的新思路
内容提要为了防范新一轮房价泡沫化风险,央行和银保监会于2020年12月31日联合发布了《关于建立银行业金融机构房地产贷款集中度管理制度的通知》,对各类银行的房地产贷款占比和个人住房贷款占比设定了上限。本文认为,《通知》与已有监管措施的本质是相同的,那就是设法“堵住”企业部门和居民部门资金流向房地产的通道,进而从总量上管控房地产部门的信贷规模。但是,以往多轮房价调控实践经验表明,只靠“堵”难以有效防范资金流向房地产,居民部门和企业部门会设法规避监管,持续不断地将更多资金投入到房地产领域,而实体经济投资回报率偏低才是资金“脱实向虚”的关键,只“堵”不“疏”无法解决根本问题。有鉴于此,秉持“疏堵结合”的新思路,才能够促进房地产市场平稳发展:一方面,通过《通知》所出台的房地产贷款集中度管理等宏观审慎监管以及完善房价考核机制等措施“堵住”资金违规流向房地产的通道;另一方面,尽快“疏通”实体经济面临的发展障碍,提高实体经济投资回报率,从根本上提高实体经济对资金的吸引力,这样才能彻底扭转资金“脱实向虚”的局面。
文明对话与儒释道会通专题研究 |
中央督察下的地方环境竞赛与区域协同治理模式
内容提要中国大气污染治理已初步实现了总量遏制与结构改善的目标,取得了阶段性成功。成功的秘诀在于探索出一条具有中国特色的大气污染治理模式,即中央督察下的地方环境竞赛与区域协同治理模式。这种“三位一体”式的大气环境治理模式不仅能充分发挥中央地方两个积极性,借助自上而下、内外结合的作用机制提升大气环境治理效能,而且能够立足于顶层设计视角为污染防治提供具有中国特色和中国智慧的解决方案。但是,这种治理模式仍面临来自体制、机制与执行三个层面的挑战。未来应深入贯彻习近平生态文明思想,明确中央地方在大气环境治理中的角色定位,同时紧扣“双碳”目标新要求,动态改进大气质量考核指标体系并优化区域协同治理机制。
文明对话与儒释道会通专题研究 |
从历史真实到艺术创造性真实
内容提要缺乏艺术的批判创造性思维,是中国近几十年宫廷剧制作和鉴赏被浮泛解读为文化功利性的“宫斗”的重要原因。但中国优秀影视艺术的创造性经验,却是将“宫斗”和“史实”只作为材料而通过批判创造思维建立自己的艺术立意的。其中的路径有以下三点:一是被文化所轻视的生命是否得到尊重并与文化构成对等互动的关系,因为文化总是规范生命的,艺术则是尊重生命并放大生命力的,这是艺术创造的基本内容;二是看一部作品的生命内容是否能与文化形成复杂的张力,艺术创造的丰富性因这复杂的张力而得到孕育,并形成消解文化单一性的艺术张力,这是艺术创造的基本特性;三是看艺术家是否已经有了自己对生命和文化张力独特的哲学性理解,从而使艺术意味难以被既定的文化观念所概括而启示观众,这是艺术创造的基本功效。尊生命、尊复杂、尊独特,使影视经典能够达到较高的创造境界,进而与文化观念对艺术的功利要求对等互动。
文明对话与儒释道会通专题研究 |
“人民电影”的创建与“十七年”剧影互动的新变
内容提要新中国成立前夕到1952年初是“人民电影”的初创期。这一阶段的核心任务是将电影业由自主经营的市场经济体制,改造为由国家主导、资源归国家调配、创作服从于政治需求的“人民”体制。但这一重建过程绝非一蹴而就,而是困难重重,充满了各种博弈、对抗、让步、妥协和权宜之计。自身积累薄弱的“人民电影”的建设,既要改造商业电影的强大传统,又要探索建构属于自身的艺术语言,在短期内发展壮大,解决供需失衡的燃眉之急。在这种情况下,剧影间的互动,尤其是电影向戏剧借取资源,就成了“人民电影”产业重建的主要路径。由此,戏剧与电影的互动方式也在“十七年”时期出现了与此前迥异的特征。
影视文化与传播史研究 |
抗日根据地农业生产运动的历史逻辑与演进脉络
内容提要中国共产党在抗日根据地所进行的大生产运动并不是一蹴而就的,而是经历了由提倡生产工作到推动生产运动、大生产运动进而构想发动“第二个生产革命”的过程,其间交织了武装与生产、前线与后方、公家与私有、武力与劳力、商业与农业等之间复杂的关系,农业生产的运动与组织并非是顺利无碍的,各个根据地乃至同一根据地内的客观环境与党政军民的思想各不相同,为大生产运动的展开制造了现实困境。各个根据地差异性极大的生产运动与复杂的经济关系,既展现了中共在动员和组织党政军民展开生产运动时的多维面相,也揭示了中国共产党在培育农业基础和改善军事财政状况的过程中,将生产运动与思想整风、民众组织、干部教育、军队整顿等相结合的策略。
影视文化与传播史研究 |
中国古代砒霜的知识史
内容提要经过东晋以来四百年的实验积累,盛唐时期的道教炼丹家正式发现和定名砒霜。晚唐五代时期道者将砒霜词汇连同其基本药理知识以及话语权转让给医者。北宋的医者是药物知识的解析者、实践者、记录者,他们使砒霜的知识汇聚沉积于医学话语中。砒霜成熟的医学理论若无其赖以建构的医学话语在宋代连续性地完善与整合便不可能形成。宋代以后是砒霜知识与社会的互渗时期。砒霜叙事在元杂剧、明清小说等通俗文学作品中被大量口语化呈现,表明其知识已超脱于书籍史与阅读史以及精英文人与普通民众的研究框架之外而成为常识。以砒霜为例探讨中国古代的知识史,不仅有助于揭示中国古代社会发展进步的基本路径,也能更好地理解文化自信与文化软实力的历史根基。
影视文化与传播史研究 |
在风险社会中看真理与意义
内容提要在实证科学的视野中,“真理”与“意义”也经常被还原为“事实”与“价值”的问题而进行讨论。不过,当我们使用真理与意义的概念时,是在认识过程中而不是在结果中去思考的;在使用事实与价值的概念时,所考虑的则是实践上的安排问题。近代以来在哲学上的几乎所有争论,最终都可以被归结为关于真理与意义的意见交锋,而事实与价值方面的考量更具有从属的性质。其实,认识真理与把捉意义的过程是应当放在不同的框架中的,认识真理是在认识论的框架中进行的,而把捉意义则应在行动的框架中展开,更多的是通过“领会”“体验”把握意义。在风险社会及其高度复杂性和高度不确定性条件下,认识真理会遭遇可能性的问题,而把捉意义则是现实的,而且在无法获得真理而又必须行动的情况下,也只有依据意义去开展行动。
影视文化与传播史研究 |
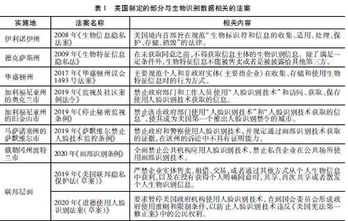
人脸识别技术中个人信息保护的法律规制
内容提要人脸识别技术是集人脸探测、特征抓取、数据匹配为一体的技术系统,它不仅能够基于人脸面部特征进行身份匹配,还能进行深入追踪。人脸识别技术发展的成熟和应用场景的持续拓展,满足了人们对便捷和高效的需求,但其作为一项依赖于信息存储和数据分析的新型智能技术,无边界的应用将使个人信息面临被无限暴露、过度检索和滥用的风险。当下,我国对于人脸识别技术的规制尚缺乏针对性的法律文件和规则措施,通过梳理国内外研究经验,提出在“主体—行为—责任”的逻辑框架下,依据技术发展与法律规制并行的原则,坚持法治与自治相结合的规制模式,从顶层设计、政府监管、行业自律三个角度寻求在人脸识别技术下更合理的个人信息使用模式。
影视文化与传播史研究 |
社会思潮网络传播中的非理性因素:形态、成因及引导
内容提要网络形态的改变,加剧了非理性因素的“崛起”,社会思潮网络传播呈现出新的形态。网民成为社会思潮网络传播的主体,网民个体对高层次需求的追求和对本我的释放,加强了个体对社会思潮的表达欲,形成社会思潮网络传播的非理性表达现象;社会思潮群体通过社会认同的心理过程显现出群内偏好和群外偏见,形成群内情绪感染和对群外成员的非理性攻击行为。面对网络形态中非理性因素的增长和社会心理对非理性因素的促成,应当从网络新形式中的非理性识别、个人情感表达纠偏和群体心理疏导入手,提高新时代社会思潮的治理效率。