期刊详情
查看往期
期刊目录
2021年05期
百年图强——庆祝中国共产党百年华诞 |
亲民为民: 百年大党形象建设的鲜明底色
[摘 要] 为什么人的问题,是检验一个政党、一个政权性质的试金石。亲民为民形象是中国共产党形象建设的最根本取向,是中国共产党最根本的“样子”和“形象”。党的性质和宗旨是党的形象建设的根本出发点。党来自于人民,植根于人民,由此决定着党必须服务人民,团结人民,依靠人民。维护和提升党的形象,是巩固党长期执政地位的重要途径,也是新时代加强党的建设的现实诉求,是实现中华民族伟大复兴的重要保证。新时代,党
百年图强——庆祝中国共产党百年华诞 |
中国共产党为人民谋幸福的历程、成就与经验
[摘 要] 中国共产党自1921年成立起,始终把让人民过上幸福美好的生活作为奋斗目标,带领中国人民站起来,开创社会主义革命和建设新局面,通过改革开放引导人民走上富裕之路,使人民群众在共建共享发展中有更多幸福感、获得感、安全感。从当家作主到自由民主,从丰衣足食到精神文明建设,从温饱、小康生活到社会保障体系现代化建设,从绿水青山到金山银山,处处闪耀出中国共产党以人民为中心、为人民谋幸福的初心和使
本刊特稿 |
以人民为中心是中国共产党的本质属性
[摘 要] 以人民为中心,走群众路线是唯物史观的必然要求,也是中国共产党的本质属性。中国共产党始终尊重人民的主体地位,坚持执政为民,全心全意为人民服务,这是中国共产党初心和使命的现实表达。解决好民生问题是中国共产党服务人民的基本准则,始终把人民的利益放在第一位,坚持发展人民既要做到“富民”,使人民得到物质生活的极大富足,又要使人们享受丰富多彩的精神生活。建党近100年来,中国共产党把依靠人民
本刊特稿 |
毛泽东伟大人格与崇高精神形成的文化因素分析
[摘 要] 毛泽东的崇高历史地位和重要历史功绩与其所具有的伟大人格和崇高精神密切相关。毛泽东伟大人格与崇高精神的形成不是偶然的,而是一定条件和因素综合影响和作用的结果,其中文化因素发挥了至关重要的影响。这种影响主要包括四个方面:家庭家族文化是毛泽东伟大人格与崇高精神形成的重要基础;湖湘地域文化是毛泽东伟大人格与崇高精神形成的精神土壤;中国传统文化是毛泽东伟大人格与崇高精神形成的精神源泉;马克
党内法规研究 |
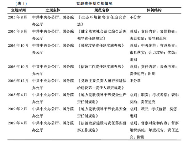
党政责任制立规的生成逻辑及其规范进路
[摘 要] 从党的领导视域出发,“党政责任制立规”是党的领导法规中一类特殊规范的制定过程,即党政联合开展的、在特定国家治理领域内建构专项党政责任制度的立规活动。立规主体的党政二元性、立规领域的关键性与复杂性、立规模式的相对稳定性是党政责任制立规的主要形式特征,是将党政主体统合于一部规范之中,介入由政府直接行使管理权的国家治理领域,并且形成了“责任制”的稳定立规模式。党政责任制立规的生成,得益
民生安全与保障 |
基于空间资源匹配的养老资源区域配置评估
[摘 要] 人口老龄化对养老资源的区域配置提出了更高要求,了解养老资源与老龄人口在空间上的匹配状况,进而有针对性地进行养老资源区域配置,对于积极应对人口老龄化具有重要意义。运用指数模型、地理集中度和一致性系数等指标建模,对湖南省14个地级市(州)2013年、2018年老年人口规模与养老资源的区域配置情况进行分析。结果表明,地区经济发展水平、城市发展定位、社会文化底蕴等对养老资源的投入与分布具
公共管理 |
腐败亚文化的形态特征与德法合治方略
[摘 要] 腐败亚文化是与清正廉洁主文化完全对立的一种反文化。我国的腐败亚文化是在20世纪80年代后期逐渐形成、演变和发展而来,主要以权力腐败、职务腐败为主。作为一种文化,腐败亚文化不仅有很强的渗透性和扩散性,同时还有极强的变异性和隐蔽性,因而对其的治理也是一个长期的过程。要完全消除腐败亚文化,首先要继续高举从严惩腐的利剑,以法治方式清除奉行腐败亚文化的顽固主体;其次,要不断细化完善法律法规
公共管理 |
防疫常态化背景下公权力与私权利的张力及其缓释
[摘 要] 在防疫常态化背景下,公权力与私权利的张力虽然没有疫情应急性治理时期那么突出,但两者之间的张力依然会长期存在,具体表现在人身自由、个人信息、程序正当、责任有效担当等方面。这种张力的存在有其必然性,符合公权力与私权利二元构造的法理逻辑,也存在多元利益博弈的现实基础。这种张力的缓释可遵循以下解决路径:一方面,作为公权力主体的政府在施策时应当坚持比例原则,遵循正当程序,进行动态的弹性治理
公共管理 |
湖泊湿地的生态补偿与绿色减贫协同机制
[摘 要] 在长江流域湖泊湿地开展生态补偿扶贫,对于协同推进长江经济带发展、修复长江生态环境和解决相对贫困,具有重要意义。然而目前我国湿地生态补偿还存在力度不够、模式单一、相关制度不够健全等问题。有效解决这些问题,实现生态补偿与绿色减贫的协同发展,可以从以下方面入手:提高标准,加大生态补偿资金投入力度;提供生态劳务,提升转产就业安置工作实效;大力发展生态旅游业等生态产业,合理开发利用生态环境;
公共管理 |
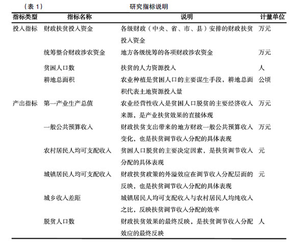
精准扶贫过程中财政支出对居民收入分配效率的调节作用
[摘 要] 运用数据包络分析(DEA)法对湖南省11个深度贫困县2015-2019年的相关统计数据进行的实证分析表明:第一,精准扶贫财政支出在调节居民收入分配方面是有效的,但不同地区的效率存在差异;第二,湖南省11个深度贫困县的持续增收能力显著提高,城乡居民人均可支配收入稳步提升;第三,11个深度贫困县的扶贫绩效明显, 城乡居民收入差距逐步缩小。结合当前湖南省扶贫工作实际,一是坚持财政精准施
公共管理 |
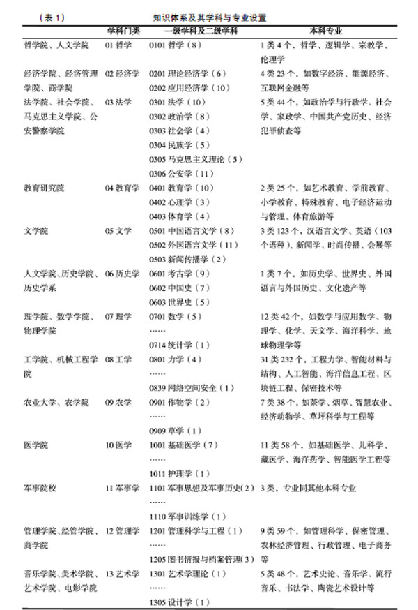
知识论视域下的知识创造、学科设置与知识强国
[摘 要] 知识论是探讨知识的本质及其发展规律的一门学科。从知识论的视域分析我国1983年以来的四次专业学科调整,可以发现,我国现有的专业学科体系具有涵盖知识全貌、促进知识创造、指导人们在相关领域实现认知成功的功能,并有益于我国国家治理体系和治理能力的现代化建设。不过,现有专业学科体系也存在缺乏知识的整体性、平等性和非功利性,学科专业目录的行政化设置与知识的自然生发未形成良好合作关系等问题。