期刊详情
查看往期
期刊目录
2021年10期
百年图强——庆祝中国共产党百年华诞 |
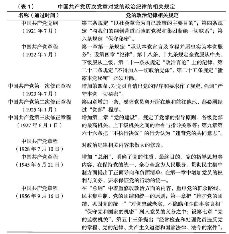
中国共产党严明党的政治纪律的百年探索及时代要求
[摘 要] 严明党的政治纪律是实现党的政治纲领、维护党的政治权威、坚持党的政治领导的根本保证。在中国共产党的百年历程中,历次党章关于党的政治纪律的规定反映着严明党的政治纪律的总体变迁,不同历史时期的具体举措折射出严明党的政治纪律的实践进程。党章关于党的政治纪律的规定是严明党的政治纪律的根本指导,必须尊崇党章、践行党章;做到“两个维护”是严明党的政治纪律的根本要求,必须强化自觉、严格落实;管党
百年图强——庆祝中国共产党百年华诞 |
中国共产党统一战线思想的发展历程及现实意义
[摘 要] 中国共产党的统一战线思想具有深刻的理论和实践内涵。从第一次国共合作时期建立的反帝反封建统一战线,到抗日战争时期建立的抗日民族统一战线,再到新中国成立以来建立的爱国统一战线,中国共产党统一战线思想百年演进的每一阶段都体现了我党的伟大理论创见与实践,取得了新民主主义革命、社会主义改造和建设的伟大胜利。我党统一战线的百年演进史启示我们:统一战线思想要有大统战格局,要努力寻求最大公约数、
国家治理 |
“双循环”新发展格局的生成逻辑、科学内涵与现实进路
[摘 要] 中国正处于新发展阶段的重要战略机遇期。习近平总书记提出要构建以国内大循环为主体、国内国际相互促进的“双循环”新发展格局。新发展理念是构建新发展格局的理论指导,改革开放的发展历程是构建新发展格局的历史渊源,统筹国内国际两个大局是构建新发展格局的实践面向。要以国内大循环为主体,充分释放内需潜力,加快提升科技创新能力和水平,改善科技创新生态和培养创新人才;要加强系统性宏观调控,葆育市场
国家治理 |
新发展阶段的历史方位判断与国家战略能力提升
[摘 要] 党的十九届五中全会的召开,标志着中国进入新发展阶段。新发展阶段是中国社会主义初级阶段中具有较多变化特征的一个阶段,在中国现代化发展进程中具有里程碑意义。五中全会制定的第十四个五年规划和2035年远景目标的重大决策,表明中国的战略规划能力、战略统筹能力、战略思维能力、战略执行能力正在不断强化和提升。面对百年未有之大变局,中国需要明晰自身历史方位,保持战略清醒和战略定力,抓住战略机遇
国家治理 |
社会组织参与社会治理的前提、存在的问题与策略
[摘 要] 在推进国家治理体系和治理能力现代化的背景下,社会组织是推动形成社会治理新格局的重要力量,但当前社会组织在参与社会治理方面还存在认识不够、能力不足、保障机制不健全等问题。党的领导是社会组织参与社会治理的根本保障,专业化是参与社会治理的组织保障,多元化是参与社会治理的社会性保障,民间性是参与社会治理的公平性保障。要增强思想认同、组织协同和行动趋同,发挥社会组织及其从业人员在提供公共服
民生安全与保障 |
城市低保失业人员就业促进政策:特点、问题及优化
[摘 要] 城市低保失业人员就业政策的主要特点是低保失业人员属于优先扶持和重点援助的就业困难群体,低保失业人员就业促进帮扶主体趋于多元化,分类帮扶成为低保失业人员就业促进的新趋势,就业促进政策更加注重对低保对象的就业激励。当前城市低保失业人员就业促进政策存在一些问题,主要表现为就业促进的政策体系尚不健全,专门面向低保失业人员的就业促进政策匮乏,部分面向低保失业人员的就业促进政策执行不到位,部
民生安全与保障 |
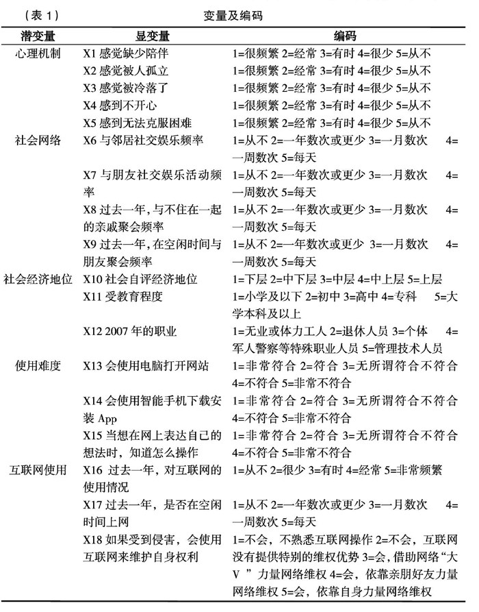
社会网络、经济地位与老年人的“数字鸿沟”
[摘 要] 互联网时代,老年人作为互联网使用率较低的群体,其面临的“数字鸿沟”问题不断凸显,其本身所具有的隔代照料、政治参与、劳动力供给等社会功能受限。消除老年人融入互联网时代的障碍,有利于老年人社会功能的顺利实现。基于中国综合社会调查(CGSS)2017年数据,通过结构方程模型对老年人互联网使用的影响因素进行分析后表明:(1)社会网络、经济地位对老年人互联网的使用有显著的正向影响;(2)使
文化智库 |
论红色工业遗产的技术史价值与保护、开发路径
[摘 要] 红色工业遗产是中国共产党领导人民进行现代化建设形成的工业遗存,是百年来我国工业化建设的见证。红色工业遗产在形成和发展过程中,形成了自成体系的技术史价值。红色工业遗产因技术“转移-再造”而存在,通过技术转移形成知识再造,并通过全球化形成的技术交流与互助,促使工业遗产加速形成。红色工业遗产的核心价值彰显出党史价值,同时作为中国共产党领导下国家现代化建设的重要遗存,其技术史价值也不容忽
经济热点 |
长江经济带高质量发展的历程、挑战和实践路向
[摘 要] 党的十八大以来,习近平总书记高度关注长江经济带发展。长江经济带是我国首个横跨东中西三大板块的区域性发展战略空间,历经了早期构想、中期探索到全面推动三个阶段。当前,长江经济带高质量发展面临着区域间经济发展水平差异较大、空间布局协调欠缺、航运能力有待提升、生态环境矛盾依然突出等挑战。基于此,协同推进长江经济带的流域经济建设,实现长江经济带高质量发展要从以下四个方面突破:一是发挥极化效
经济热点 |
金融企业运用科技实现创新发展的机遇、问题和对策
[摘 要] 金融是现代经济的核心。随着现代科技的高速发展,金融企业的竞争模式和核心要素也发生了变化,科技成为制胜法宝和核心竞争力。P集团作为运用科技实现创新发展的金融企业代表,通过持续贯彻“科技引领金融”的经营理念,以“三个赋能”驱动集团向科技公司转型:一是以科技赋能金融,通过业务流程数字化、智能化改造,大幅提升金融主业的经营质效及智能风控水平;二是以科技赋能生态,通过输出场景解决方案及“一
教育视域 |
论公共文化服务对象对思想政治教育创新的启示
[摘 要] 思想政治教育和公共文化服务都承担着意识形态建设的重要职能,具有相同的政治属性和诸多共同特点,因此以公共文化服务创新思想政治教育具有可行性。这种可行性体现在:两者都是主体对象化的产物,都具有主观能动性,接受过程趋同等,并具体表现为从“政治人”到“文化人”、权利与义务的辩证统一、以传播学“分众”和“长尾”理论促进思政创新等方面。以公共文化服务创新思想政治教育的研究,有助于进一步完善当